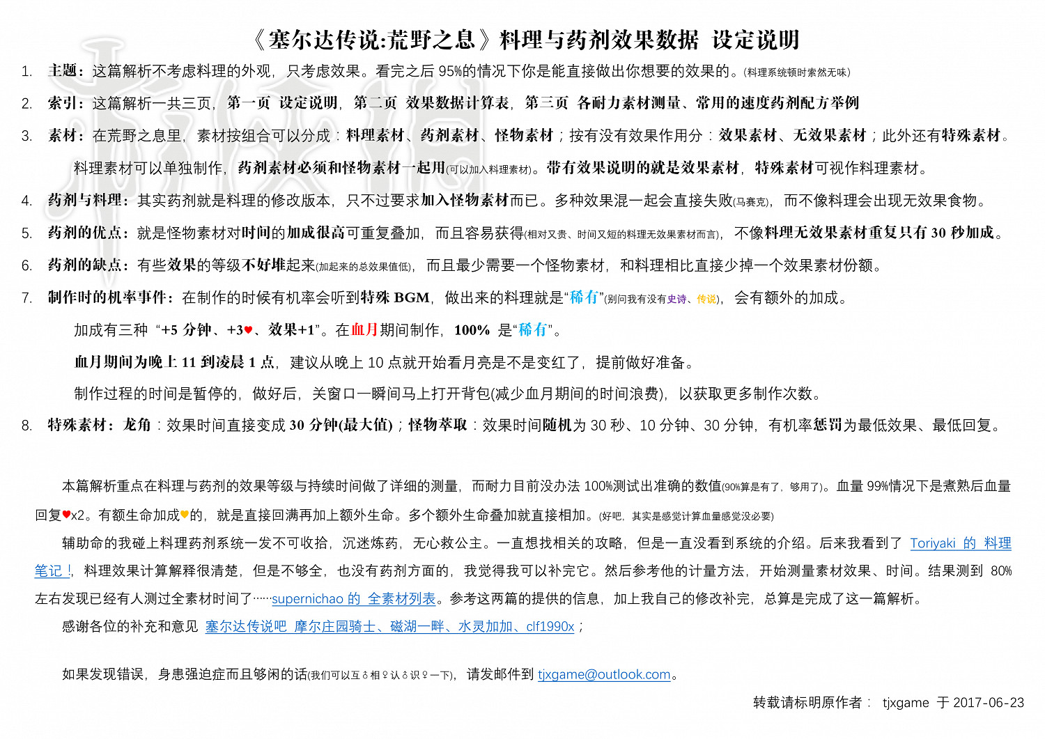
有不少玩家都不清楚塞爾達傳說曠野之息遊戲中料理與藥劑效果資料計算方法,今天小編就為大家帶來玩家 “tjxgame” 分享的料理與藥劑效果資料計算方法解析,對此感興趣的朋友們快來看看吧!
料理與藥劑效果資料計算方法解析
本篇解析重點只料理與藥劑的效果等級與持續時間做了詳細的測量,而耐力目前沒辦法100%測試出準確的數值(90%算是有了,夠用了)。血量99%情況下是煮熟後血量回復?x2,有額生命加成?的,就是直接回滿再加上額外生命。額外生命迭加就直接相加。(好吧,其實是感覺計算血量感覺沒必要。)
輔助命碰上料理與藥劑系統一發不可收拾,沉迷煉藥,無心救公主。一直想找相關的攻略,但是一直沒看到系統的介紹。後來我看到了 Toriyaki的 料理筆記!,料理效果計算解釋很清楚,但是不夠全,也沒有藥劑方面的,我覺得我可以補完它。然後參考他的計量方法,開始測量素材效果、時間。結果測到80%左右發現已經有人測過全素材時間了…… supernichao的 全素材列表。
參考這兩篇的提供的訊息,加上我自己的補完,總算是完成了這一份《塞爾達傳說曠野之息》料理與藥劑效果資料計算方法解析。
(請點擊大圖查看)



更多相關資訊請關注:專題
來源:遊俠網