原神輔助角色有哪些?遊戲中不同的輔助能力都是哪些角色擁有的相信很多玩家都想了解的吧,今天小編給大家帶來原神輔助能力對應角色一覽,快來看一下吧。
原神輔助能力對應角色一覽
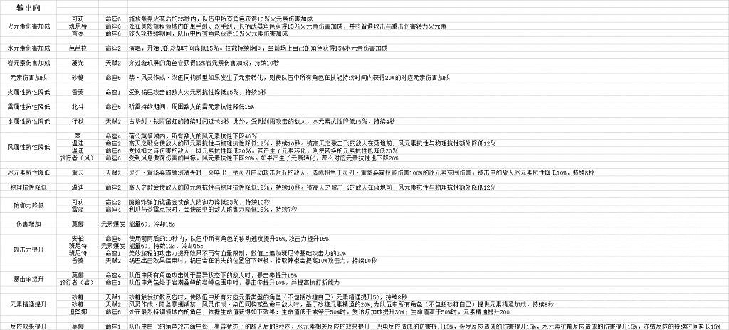
全部角色的輔助技能,按輔助效果排列,方便編隊查找需要的角色,標明瞭輔助能力是由角色的技能或者天賦或者命座提供的。
輸出向:
點擊圖片可查看大圖

輸出增益向:

防禦向:

回復向:

後台掛元素:

其他:

以上就是原神輔助能力對應角色一覽的全部內容了,希望能夠幫到大家。
來源:遊俠網
傳到手機看
原神輔助角色有哪些?遊戲中不同的輔助能力都是哪些角色擁有的相信很多玩家都想了解的吧,今天小編給大家帶來原神輔助能力對應角色一覽,快來看一下吧。
全部角色的輔助技能,按輔助效果排列,方便編隊查找需要的角色,標明瞭輔助能力是由角色的技能或者天賦或者命座提供的。
輸出向:
點擊圖片可查看大圖

輸出增益向:

防禦向:

回復向:

後台掛元素:

其他:

以上就是原神輔助能力對應角色一覽的全部內容了,希望能夠幫到大家。
來源:遊俠網
《原神》是由米哈遊自主研發的一款全新開放世界冒險遊戲。遊戲發生在一個被稱作“提瓦特”的幻想世界,在這裡,被神選中的人將被授予“神之眼”,導引元素之力。你將扮演一位名為“旅行者”的神秘角色,在自由的旅行中邂逅性格各異、能力獨特的同伴們,和他們一起擊敗強敵,找回失散的親人——同時,逐步發掘“原神”的真相。