春節活動有哪些?天涯明月刀手遊在1月25日將開啟天刀春晚,此外春節版本活動在近期的體驗服更新中也已經上線了,接下來就讓我們一起了解一下吧。
天刀手遊春節活動2022
1、天刀春晚
天刀春晚:1月25號晚上20點,參加天刀春晚可最少白嫖1752+600=2352點綁點。組隊可獲得更高獎勵,一共加一起估計3000綁點。

另外值得關注的就是贈送動作【今夕舞】和虎年圖示【哇唬】,除此之外還有各類接入活動,均會產出虎幣,參考元旦的糖果可以兌換各類道具,買禮包/氪金估計也會有額外的產出。普贈時裝看公告應該是2月1號。

2、心動
心動挑戰:心動挑戰玩法更迭,獎勵更多,可選範圍更大,更有3000-500的時裝打折券。
1)幸運賜福:首先每周開啟心動挑戰都會贈送50~100隨機的小心心。

2)兌換綁點:每100小心心可以兌換200綁點。每周可以通過完成任務繼續獲得小心心,一個任務=10點小心心。一共有7種類型的任務各有3級難度(任務都不難,基本就是日常),所以每周通過完成任務一共可以白嫖210個小心心。加上開啟心動挑戰贈送的50~100個小心心,平均2周必定有500小心心, 也就是平均每周可以通過心動挑戰白嫖500綁點,比之前稍微高一點。

3)心動積分:完成任務除了可以獲得小心心以外還可以獲得心動積分,每周一共可以白嫖720點心動積分。心動積分可以用來兌換各類物品,獎品池進行了擴展。



其中最特別的就是500點券的優惠券,在購買3000點券以時裝的時候可以用此優惠券減500點券。也就是328的衣服=278R。當然用來買珍品頁簽裡的道具也可以,比如368琅玟,神俠等。

3、新天芒
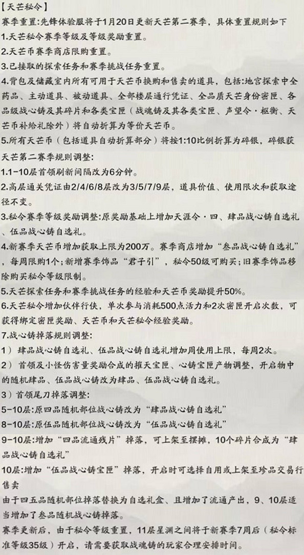
1)天芒幣結算是50W天芒幣,500W碎銀。
2)包裹裡任何關於天芒戰心鑄的物品(包括寶匣,藥品,各等級密匣、通行證)都折算為天芒幣。戰魂鑄物品不回收也不更迭。
3)通關憑證最高升級為9層。
4)1~10層首領刷新時間從10分鐘變為6分鐘。
5)天芒戰令獎勵提升,增加戰心鑄自選和天4,並且任務經驗提升。新賽季天芒我已經嘗試了,大大減負,公告後面我會詳細說明。


新天芒細節部分:針對各類玩家對於戰心鑄的獲取途徑都進行了優化。
1)增加天芒行俠,可以獲得2次天芒密匣的物品,最主要的是可以獲得天芒幣。

2)天芒商城增加周限次的三品自選。這意味著對於純劃水玩家,你只要行俠天芒,從始至終都不進地宮就可以白嫖一身3品戰心鑄。

3)天芒賽季更新後,賽季商店也會更新,加入了一個新腰飾【君子引】白嫖魅力度,另外1個5品戰心鑄和2個4品戰心鑄自選也會更新。

4)無論是打小怪還是Boss掉落的碎片,合成都會變為自選禮盒。重點就在於自選,上賽季的寶匣是隨機的,重複率很高,玩家意見很大,這次確實是很大的減負。

5)Boss的產出進行了優化,變成了寶箱盲盒,需要出頁面才能開啟。可以隨機獲得3~5品戰心鑄。其中5品戰心鑄參考3級戰魂鑄可以進行珍品交易,而4級戰心鑄除了獲得一整個自選禮以外,還能獲得兌換券進行交易。

6)4品戰心鑄碎片擺攤價格最高4000銀兩,也就是說4W銀兩買一個4級自選。5品戰心鑄珍品最低800點券,一口價4000點券,前期趕緊賣老板!我昨天刷了幾個小時,半身5級4品基本全了,有了自選真的快了好多,加了1000功力。


4、新神俠
增加2個新神俠:沈孤鴻 唐青楓,功力構成基本和傅紅雪葉開一樣。2星助戰功力比四盟高400,5X出戰可頂替4盟。獲取方式:依舊是通過神俠招募令抽取,規則沒有改變。少俠們這幾天需要留住,之前我也提到過,必然會有新神俠出現。
唐青楓:輔助夥伴,上陣護主技能為破拆+攻擊+氣血。助戰護主技能為4維+64。

夥伴技能特色(最上面為合擊,後面為3個主送技能):合擊技能增加玩家攻擊力,氣勁,力道,持續10S。主動技能增加破傷有點迷,能帶夥伴出戰的玩法(天波府,魔蹤)都不吃破傷啊。

沈孤鴻:攻擊夥伴,上陣護主技能為破拆+攻擊+氣血。助戰護主技能為4維+64。

夥伴技能特色(最上面為合擊,後面為3個主送技能):合擊技能增加玩家增傷和會心/暗傷增傷,持續10S。主動技能給目標造成易傷效果持續10S,對於天波府/魔蹤還是有不小的提升。

5、新心劍
體服明天開啟風拂柳,3天後直接開啟郝廚子,好家夥我還能繼續肝。後續包括心劍Boss,新天芒等詳細攻略會有單獨的推文,我們先來看看這兩個Boss技能介紹。


另外春節期間聯賽全部暫停,個人獎勵直接發郵件,拍賣照常開啟。5V5小隊玩法過年後也會重置賽季。2個時裝魅力值進行調整。

藏珍令上架2個表情包頭飾,也算是白嫖吧,就是限時30天。

最後體服這次更新沒有出新頭銜,存了24個天5沒有用武之地。
以上就是今天給各位帶來的天涯明月刀手遊春節活動有哪些的解答,本次體驗服更新先行實裝了大量春節期間的活動,接下來就讓我們一起了解一下吧。
來源:遊俠網