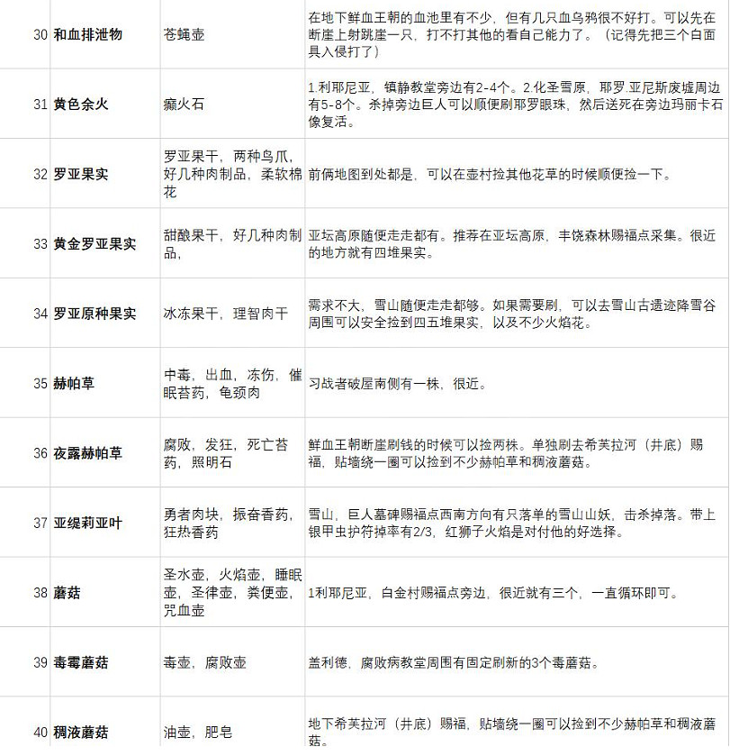
中的材料非常多,你需要用這些材料來製作各種各樣的道具,下面就給大家帶來艾爾登法環全材料獲得方法分享,感興趣的玩家一起來看看吧,希望能幫助到大家。
全材料獲得方法分享







以上就是艾爾登法環全材料獲得方法分享的全部內容,想要了解更多相關攻略的玩家可以持續關注,這裡每天會為大家推送最新最全的攻略,一定不要錯過哦。
來源:遊俠網
傳到手機看
中的材料非常多,你需要用這些材料來製作各種各樣的道具,下面就給大家帶來艾爾登法環全材料獲得方法分享,感興趣的玩家一起來看看吧,希望能幫助到大家。







以上就是艾爾登法環全材料獲得方法分享的全部內容,想要了解更多相關攻略的玩家可以持續關注,這裡每天會為大家推送最新最全的攻略,一定不要錯過哦。
來源:遊俠網
艾爾登法環是以正統黑暗奇幻世界為舞台的動作RPG遊戲。 走進遼闊的場景與地下迷宮探索未知,挑戰困難重重的險境,享受克服困境時的成就感吧。 不僅如此,登場角色之間的利害關係譜成的群像劇,更是不容錯過。