彈射世界推出了新角色忠義之槍塞拉,很多玩家還不清楚這個角色的技能是怎麽樣的,現在就和小編一起來看看彈射世界布茜怎麽樣技能一覽的內容吧。
彈射世界忠義之槍塞拉怎麽樣
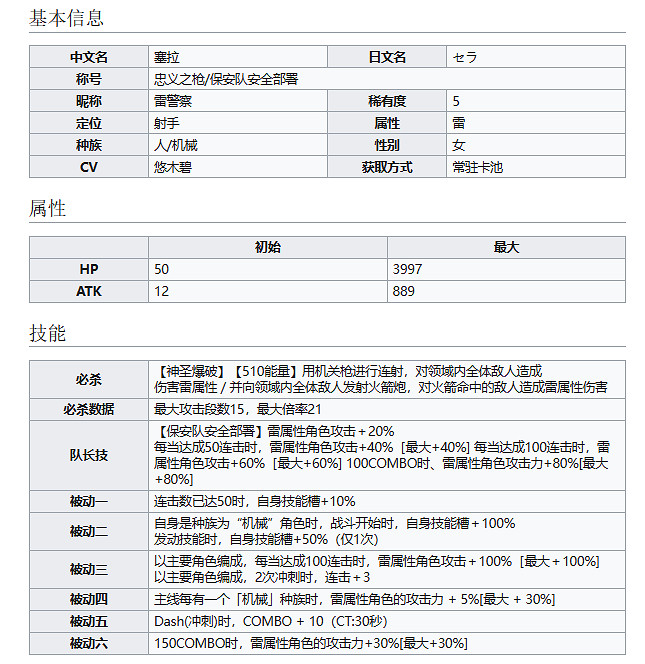
忠義之槍塞拉

以上就是彈射世界忠義之槍塞拉怎麽樣的全部內容,希望對大家有所幫助。更多內容可關注我們彈射世界專區。
來源:遊俠網
傳到手機看
彈射世界推出了新角色忠義之槍塞拉,很多玩家還不清楚這個角色的技能是怎麽樣的,現在就和小編一起來看看彈射世界布茜怎麽樣技能一覽的內容吧。
忠義之槍塞拉

以上就是彈射世界忠義之槍塞拉怎麽樣的全部內容,希望對大家有所幫助。更多內容可關注我們彈射世界專區。
來源:遊俠網
日本遊戲大廠 Cygames 與子公司 Citail 共同研發的全新彈珠台動作RPG手遊《彈射世界》。透過角色撞擊,瞄準敵人弱點吧!阻止敵人攻擊後,便是給予大量傷害的好機會!改變移動軌道的操作,就能創造出更多樣化的動作!與夥伴同心協力,體驗熱血的戰鬥吧!