彈射世界推出了新角色流浪王子拉傑爾特,很多玩家還不清楚這個角色的技能是怎麽樣的,現在就和小編一起來看看彈射世界流浪王子拉傑爾特怎麽樣技能一覽的內容吧。
彈射世界流浪王子拉傑爾特怎麽樣
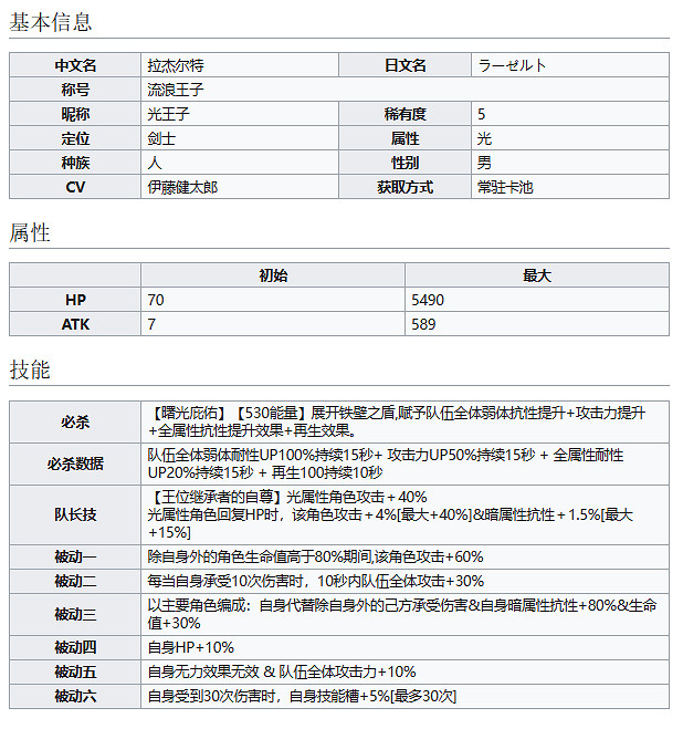
流浪王子拉傑爾特

以上就是世界彈射流浪王子拉傑爾特怎麽樣的全部內容,希望對大家有所幫助。更多內容可關注我們彈射世界專區。
來源:遊俠網
傳到手機看
彈射世界推出了新角色流浪王子拉傑爾特,很多玩家還不清楚這個角色的技能是怎麽樣的,現在就和小編一起來看看彈射世界流浪王子拉傑爾特怎麽樣技能一覽的內容吧。
流浪王子拉傑爾特

以上就是世界彈射流浪王子拉傑爾特怎麽樣的全部內容,希望對大家有所幫助。更多內容可關注我們彈射世界專區。
來源:遊俠網
日本遊戲大廠 Cygames 與子公司 Citail 共同研發的全新彈珠台動作RPG手遊《彈射世界》。透過角色撞擊,瞄準敵人弱點吧!阻止敵人攻擊後,便是給予大量傷害的好機會!改變移動軌道的操作,就能創造出更多樣化的動作!與夥伴同心協力,體驗熱血的戰鬥吧!