光與夜之戀迷境回響活動攻略。迷境回響限時計劃可能還有玩家不知道應該怎麽進行收集,下面為大家帶來光與夜之戀迷境回響活動攻略的具體內容和方法,感興趣的玩家們千萬不要錯過哦!
光與夜之戀迷境回響活動攻略
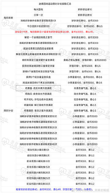
迷境回響限時計劃攻略
商店裡三星需要600插畫紀念卡,五個男主就是3000,勿忘24,滿花120,五個男主滿花600。
商店清空總計需要3600插畫紀念卡。
限時計劃總計能拿40妙妙遊巡券,10妙妙遊巡券做完活動能拿100插畫紀念卡,總計能拿到4000插畫紀念卡。
設計師還是要每天做活動。

以上就是關於光與夜之戀迷境回響活動攻略的全部內容了,希望能給大家帶來幫助。了解更多內容請持續關注手遊攻略。
來源:遊俠網