FGO在本奧特祭活動第7天再度復刻了劍龍娘的超高難副本緋紅的勇者傳說HD重製版,那麽劍龍娘高難該怎麽打,有什麽值得注意的機制呢?接下來就讓我們一起了解一下緋紅的勇者傳說HD重製版該怎麽打吧。
FGO緋紅的勇者傳說HD重製版攻略
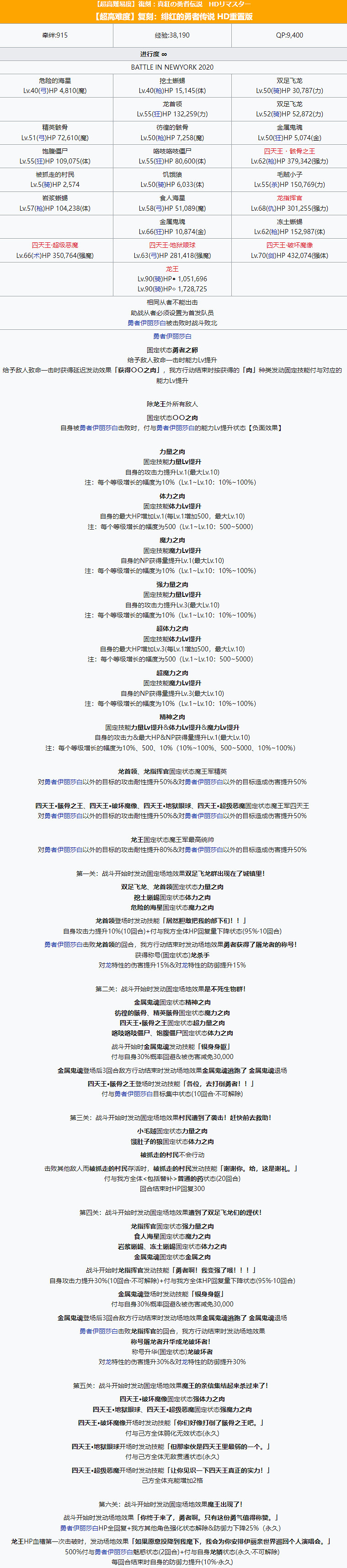
1.敵方配置
本關鎖龍娘助戰且龍娘必須首發(今年的龍娘是開了強化本的龍娘,所以3技能50%NP就能用),龍娘被擊敗則關卡失敗。
關卡一共是6關,龍娘每次擊敗敵人都可以獲得各種Buff,還有一些隱藏的彩蛋達成也能獲得各種Buff。
第一關5個小怪,彩蛋4回合內擊破可獲得10回合必中。
第二關6個小怪,金屬幽靈有概率迴避且3回合後會逃跑,需盡快擊破,彩蛋4回合結束獲得10個暴擊星。
第三關不要擊殺村民就行,彩蛋2T結束戰鬥我方HP回復提升。
第四關一樣有金屬幽靈,彩蛋3T結束戰鬥我方全體增加50%NP。
第五關惡魔登場會賦予全體充能2格,大眼會賦予全體無敵貫通,彩蛋8回合內結束戰鬥我方全體技能CD減少6回合。
第六關開局龍娘血量回滿,龍娘外其他從者強化解除&防禦力下降,敵人break1魅惑龍娘2T,賦予自身每回合結束提升10%防禦力狀態。彩蛋是完成前面所有彩蛋,敵人攻擊力會下降,我方指令卡性能、NP獲得量和暴擊星掉落率提升。

基礎機制

隱藏彩蛋
2.通關思路
擊殺盡可能留給龍娘,尤其是第一關的龍首領一定得讓龍娘吃,彩蛋的話盡可能完成,不完成影響也不大,本關是可以讓龍娘單挑的,想要更加穩定一點也可以龍娘+梅林C呆,有水BB的話也可以帶個水BB,後排再帶一些其他拐,正常也是可以無腦過,魔術禮裝可以帶阿特拉斯院製服,用於解除最終Boss的魅惑。

以上就是我們小編為大家帶來的FGO緋紅的勇者傳說怎麽打的解答,希望對大家有所幫助。更多相關攻略資訊請關注我們FGO專區。
來源:遊俠網