很多玩家都把自己的心得發到網上,與其他玩家進行探討及印證。下面帶來玩家 “神性之溢出” 分享的《俠客風雲傳》對話選擇、送禮及養成心得匯總,一起來看看吧。
原本下了份網上的攻略表,但是網上有許多錯誤或者多餘的,或者有其他更好選擇的地方。於是依照網上攻略表加上自己測試改進了一份並附上了自己的心得。特別是送禮這一塊,許多冷門的東西都測試了很多時間,希望對大家有用。
做了一個word:傳送門
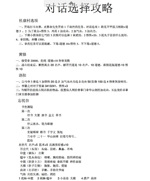
部分截圖:



更多相關資訊請關注:專題
來源:遊俠網
傳到手機看
很多玩家都把自己的心得發到網上,與其他玩家進行探討及印證。下面帶來玩家 “神性之溢出” 分享的《俠客風雲傳》對話選擇、送禮及養成心得匯總,一起來看看吧。
原本下了份網上的攻略表,但是網上有許多錯誤或者多餘的,或者有其他更好選擇的地方。於是依照網上攻略表加上自己測試改進了一份並附上了自己的心得。特別是送禮這一塊,許多冷門的東西都測試了很多時間,希望對大家有用。
做了一個word:傳送門
部分截圖:



更多相關資訊請關注:專題
來源:遊俠網
《俠客風雲傳》是一款PC角色扮演類單機遊戲,一直致力於提供玩家一個自由的玩法,讓玩家能打造屬於自己的俠客。全新加入的天賦系統,會令角色有著更加明確的個性。依照天賦的不同,角色的培育方法,大大增加了遊戲過程中的遊玩方式!