《異形:墜入黑暗》圖文攻略 全流程全兵種全武器全支線全收集 (第11頁:特質一覽) - 遊戲狂
廣告

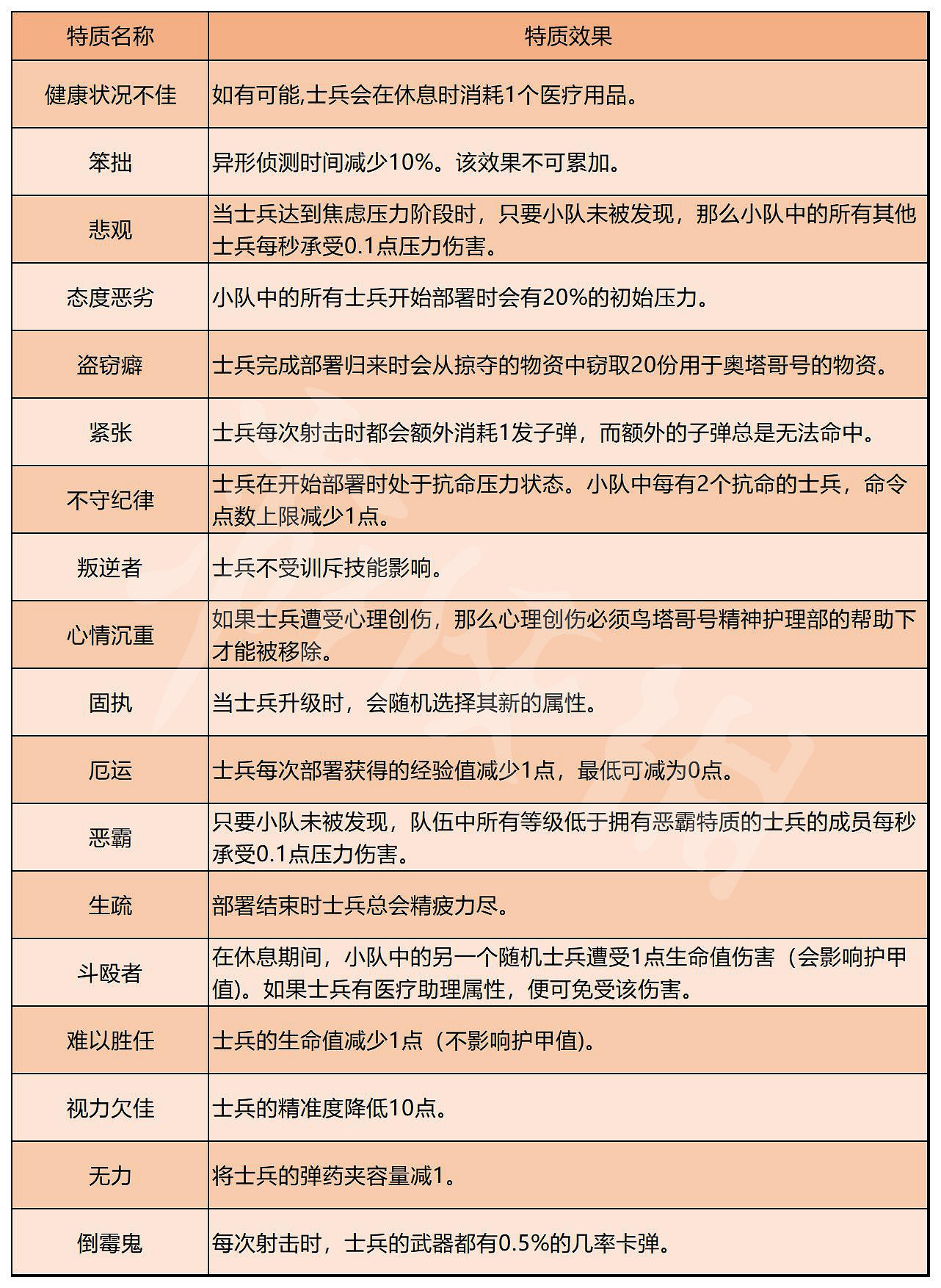
《異形:墜入黑暗》圖文攻略 全流程全兵種全武器全支線全收集 (第11頁:特質一覽)

請拿手機掃描此QRCODE

傳到手機看

2023-08-21

廣告

《異形:墜入黑暗》圖文攻略 全流程全兵種全武器全支線全收集


來源:遊俠網

廣告

廣告

遊戲資訊

異形:墜入黑暗 (Aliens: Dark Descent)

類別: 即時戰略
平台: PC, PS4, PS5, XboxONE, XboxSeriesX
開發: Tindalos Interactive
發行: Focus Entertainment
上市: 2023年6月19日
在《異形:墜入黑暗 Aliens: Dark Descent》中,指揮一隊威武殖民海軍陸戰隊,阻止 Moon Lethe 上可怕異形人的爆發。帶領你計程車兵與標誌性的異形人、來自貪得無厭的 Weyland-Yutani 公司的流氓特工以及外星人系列中的許多最新恐怖生物進行即時戰鬥。
你是指揮官。他們是你的武器。
潛入大型開放關卡,並與你的戰隊一起殲滅敵人,只需按一下按鈕,即可戰略性地、直觀地發送命令。小心行事,因為你的敵人會在追捕你的同時,根據你的動作而不斷調整策略,而且死亡是不可逆轉的。打造獨特的生存路徑,發現捷徑,建立安全區域,並在你的動作永久影響關卡的永恆世界中設定運動追蹤器。
使用一系列不同類型的武力自定義你的戰隊。升級並讓你計程車兵擁有獨特的能力和武器庫、盔甲和技能,在危險叢生的領土上執行高風險任務。發展你的基地,研究新技術,進一步強化你的戰隊。
明智地管理你的資源,承擔一定的風險,以智取有史以來最致命的生物。你和你的戰隊能在為時已晚之前阻止該爆發嗎?

更多 異形:墜入黑暗 攻略|新聞

廣告
https://img2.gamemad.com/2023/08/21/Rrgz5xFf.jpg https://gamemad.com/guide/262321 來源:遊俠網
https://gamemad.com/guide/262321
0