地下城物語俠客島迷宮有什麽機制?地下城物語在近期將開啟新迷宮俠客島,那麽俠客島迷宮該怎麽玩,有什麽特殊機制呢?接下來就讓我們一起了解一下吧。
地下城物語俠客島迷宮攻略
一、地圖機制介紹
進入地圖後會遇到引薦人對話後選擇加入一個門派,開啟修行系統修行武學是本圖最特色系統

1. 修行屬性說明
內力:影響經脈衝穴,且影響部分秘籍和道具的效果,每500點內力,攻擊及魔力+1。
內力的主要來源是秘籍《明鏡止水》的下樓增加、使用回神草、門主傳功、參悟秘籍、瀑布修行等
參悟點:用於升級秘籍,參悟點的主要來源是殺怪、使用龍鱗草、冥想室等
真氣:用於施放秘技的消耗,真氣的主要來源是秘籍《衝虛養氣》的下樓回復、使用荀草回復等。
真氣初始100點,打通帶脈可提升10點,使用藥神殘骸的靈芝可提升10點(靈魂強化後20點),大盜神彩蛋可提升5點
2. 經脈
共有8條經脈,每條經脈有5個穴位,達到指定內力後,可消耗固本丸進行衝穴。5個穴位全部打通後可消耗培元丹打通經脈。

所有經脈全部打通後,開啟經脈強化,每消耗5固元丹,提升1000內力。

3. 門派
共有4個門派可選:逐鋒閣、百鉞門、玄陰宗、水月宮(需女性岡布奧出戰),選擇門派可獲得門派專屬的秘籍,且在進入各自門派駐地時會有不同的建築可用。
每個門派有不同的技能特點。
逐鋒閣
召喚大量神劍作戰的門派,門派秘籍偏向於強化召喚物神劍,常駐神劍無敵且有較高攻擊,技能可以控制敵人,保護岡布奧
百鉞門
使用暗器道具作戰的門派,門派秘籍偏向於製作和強化各種暗器道具、機關、陷阱,並在暗器上附加內力傷害
玄陰宗
使用陣法作戰的門派,每下一層有概率施展一個強力陣法,這個門派擁有數個額外提升內力的途徑,擁有更高的成長上限
水月宮
使用各種狀態作戰的門派,每隔一段時間會給敵人施加削弱狀態,自身攜帶的狀態也會額外受益
4. 門派駐地
在x9層可以進入對應門派的門派駐地,每個門派駐地裡有6個建築,4個通用建築和2個專屬建築
通用建築包括 門主、櫃坊、門派工作列 和 門派商店

1)門主:交談後,可獲得門主的傳功,內力+100

2)櫃坊: 每10點探索點換取1份聲望和信物

3)門派工作列:可接取5種門派任務,完成後獲得門派信物和門派聲望
門派任務一:製霸武林大會
完成任務後,獲得100點聲望及100個門派信物
門派任務二:清剿1個嘯聚營
完成任務後,獲得50點聲望及50個門派信物
門派任務三:擊敗10個指定小怪
完成任務後,獲得50點聲望及50個門派信物
門派任務四:護送鏢車至驛站
完成任務後,獲得50點聲望及50個門派信物
門派任務五:瀑布修行
完成任務後,獲得50點聲望及50個門派信物

4)門派商店:使用門派信物兌換門派專屬秘籍和各類道具
商店分為4階,第2~4階商品需要200/400/600聲望解鎖,除已購買的秘籍外,其它道具再次進入時會刷新
門派信物和聲望的來源只有門派任務和櫃坊捐探索點。
1階商品: 普品秘籍x1(20) 龍鱗草x1(10)益母草x1(10) 固本丸x2(20)
2階商品: 中品秘籍Ⅰx1(40) 中品秘籍2x1(40) 枯木春x1(20) 回神草x1(20) 固本丸x3(30) 培元丹x1(50)
3階商品: 高品秘籍Ⅰx1(60) 高品秘籍2x1(60) 天青花x1(30) 凝草x1(30)
天青花 使用:碧血丹青狀態(內力提升200%,持續5輪。碧血丹青結束後陷入萎靡,內力降低20%,持續本層)凝草 使用:獲得2~4顆固本丸
4階商品: 絕品秘籍Ⅰx1(100) 絕品秘籍2x1(100) 荀草x1(50) 七霞蓮x1(50)
荀草 使用:元氣狀態(每輪恢複5%生命值及真氣,持續6輪)七霞蓮 使用:獲得1顆培元丹\n所有秘技威力+3%
5)逐鋒閣專屬建築

破塵寶劍
內力超過10000可使用,召喚【破塵寶劍】
破塵寶劍有生命值,損壞後需要3次進入駐地才能再次召喚,如果寶劍沒損壞,進駐地可放回台子回血
技能: [劍來] 每2輪發動攻擊,對敵人造成2倍傷害[劍氣] 在場時,所有寶劍攻擊提升30%[護主] 為岡布奧抵擋50%傷害

煉劍爐
選擇一把寶劍(已有召喚物) 使其攻擊+10
6)百鉞門專屬建築

造器大師
探討技藝:暗器或機關傷害+1%

暗器匣
獲得 鐵蒺藜x3 若已習得《暗器百解》,則額外獲得 毒砂x1 絕情針x1若已習得《暗器精通》,則額外獲得 孔雀翎x1
7)玄陰宗專屬建築

玄陰珠 消耗50點真氣滋養玄陰珠,獲得100內力
滋養10次後,玄陰珠認主,獲得【玄陰珠】【玄陰珠】內力+5%(你只需要將它放在包裹裡)

學堂
參悟點+50,並有20%概率提升隨機門派類秘籍1級
8)水月宮專屬建築

漱玉泉
沐浴 隨機獲得攻擊或魔力+2,或生命或魔法值 +20

茶樹
採摘花朵 獲得 茶樹花使用:岡布奧生命值+10
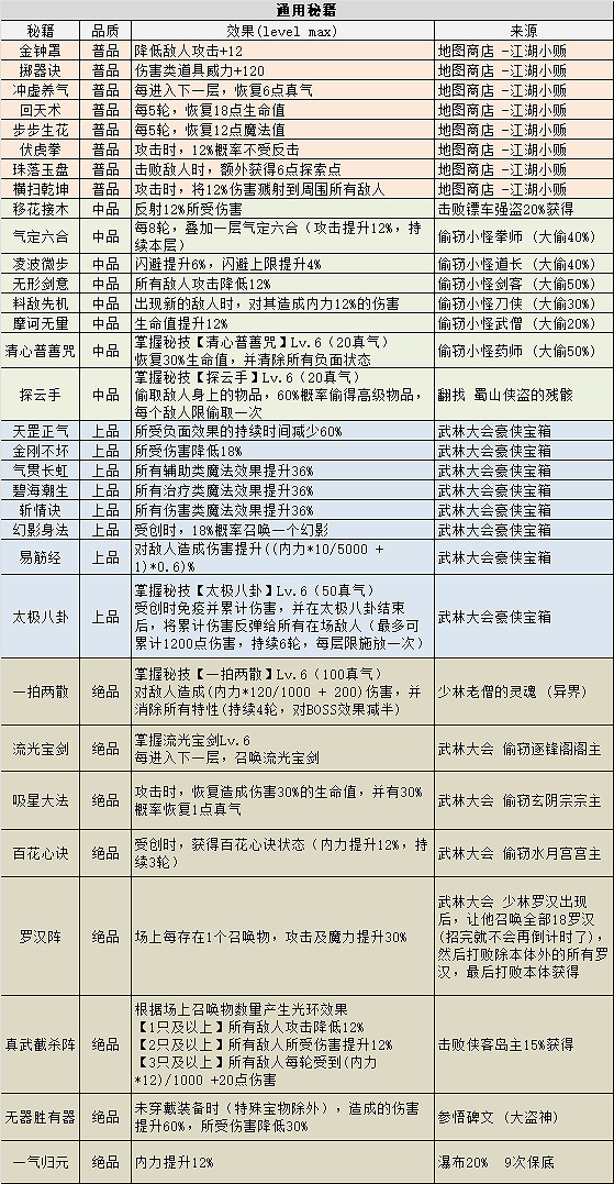
5. 秘籍
秘籍分為通用秘籍和門派秘籍,通用秘籍都可以獲得,門派秘籍只有對應門派可以獲得。
門派秘籍在門派駐地商店裡使用門派信物購買,通用秘籍則在地圖探索中獲得。
部分秘籍會啟動一個秘技,就是消耗真氣使用的主動技能,分類在法術書的特殊頁。
秘籍按品質分為普品、中品、上品、絕品,不同品質的秘籍升級需要的參悟點不同,在升級時依照品質獲得內力。
秘籍升級的上限取決於打通的經脈,初始可升3級,最高6級。在打通陰蹺脈、陰維脈 和 衝脈時 會提升上限。
普品秘籍升級需要參悟點: (當前等級+1)*8獲得內力: 當前等級*20
中品秘籍升級需要參悟點: (當前等級+1)*16獲得內力: 當前等級*40
上品秘籍升級需要參悟點: (當前等級+1)*24獲得內力: 當前等級*60
絕品秘籍升級需要參悟點: (當前等級+1)*45
獲得內力: 當前等級*100





二、主線和隱藏岡布奧
主線 - 盲俠
遊蕩戰鬥系



隱藏 - 醉翁
深淵冒險系



隱藏拿法
1. 在【酒窖】取酒,10%概率遇到【醉翁】 (8次保底),與他【共飲一杯】,開啟隱藏任務線
2. 第二次在【普通層】遇到【醉翁】,【送他一壺】酒 (注意身上要留一壺酒)
3. 第三次在【嘯聚營】(夾層) 遇到【醉翁】,打完怪後解救他
4. 第四次在【Boss層】遇到【醉翁】,打敗Boss後對話【接收美酒】
5. 在下一次通關【武林大會】後會出現【醉翁】,打敗他,首次獲得【醉翁岡布奧】,後續獲得碎片*20
三、地圖怪物介紹
本圖怪物全部為人類怪,自帶傷害減免,Boss戰期間刷新小怪。

四、地圖建築介紹
橙色為重要的dp相關

引薦人
1層必定出現,對話選擇加入逐鋒閣、百鉞門、玄陰宗、水月宮(需女性岡布奧出戰)
開啟修行系統並獲得秘籍《明鏡止水》

藥田
75%獲得 龍鱗草x1 或 益母草x1 或 枯木春x1 或 回神草x125%獲得 凝草x1
龍鱗草 使用:參悟點+50益母草 使用:恢複10%生命值枯木春 使用:清除自身所有異常狀態回神草 使用:內力+200凝草 使用:獲得2~4顆固本丸

酒窖
獲得 燒酒x2 或 百草酒x2酒窖取酒後10%概率遇到醉翁,開啟隱藏岡布奧任務線,8次保底
燒酒 使用:岡布奧攻擊+1百草酒 使用:岡布奧魔力+1

冥想室
獲得 參悟點x100

練功房
選擇一本可升級的秘籍,提升一級等級

瀑布
獲得 內力x10020%概率額外獲得秘籍 《一氣歸元》,9次保底


鏢局&驛站
消耗100探索點 在鏢局接鏢,獲得召喚物【鏢車】成功護送鏢車到達 +3 層驛站 獲得600探索點
【鏢車】優先受到傷害,且每10輪引來一個強盜【鏢車】不會帶入夾層擊敗強盜10%概率獲得秘籍《移花接木》

嘯聚營:夾層入口
內部可出現 俠客的殘骸、逸士的殘骸、被綁架的醉翁

說書人
消耗200探索點打賞,獲得一個隨機奇聞軼事道具,每種只能獲得一次
奇聞軼事·逐鋒閣 使用:獲得100探索點逐鋒閣的破塵寶劍之所以不常被使用,是因為它的靈智不夠高,曾經把狗的糞便當成敵人砍了過去。
奇聞軼事·逐鋒閣 使用:獲得100探索點逐鋒閣閣主一直暗戀水月宮宮主,他明明知道,水月宮宮主喜歡的是玄陰宗宗主,卻還是天天給他們倆買早飯。
奇聞軼事·百鉞門 使用:獲得100探索點百鉞門對外宣稱掌握著上百種器械,其實是唬人的,實際上掰掰手指就數的過來。
奇聞軼事·百鉞門 使用:隨機獲得一個暗器百鉞門門主之所以從小苦修暗器,其實是因為他根本沒有修煉內力的天賦。
奇聞軼事·醉翁 使用:獲得150探索點前幾日,有個醉鬼於子時在道上徒歌,好像在唱什麽.....我是一隻披著羊皮狼?你說他腦子是不是喝糊塗了?
奇聞軼事·醉翁 使用:隨機獲得一瓶燒酒或百草酒醉翁不僅白天鬧騰,晚上也吵得大家無法入睡,曾經大半夜在集市上瞎吼,‘宮廷玉液酒,一百八十兩一杯酒!咋不去搶呢?
奇聞軼事·醉翁 使用:獲得150探索點當年島主選舉大會可謂笑點頗多,千杯不醉的醉翁闖到了最後一輪,因酒耗盡而跑回家取酒,最後時間耗盡被迫棄權。
奇聞軼事·水月宮 使用:獲得100探索點這個秘密,也許連水月宮的弟子們都不知道,其實水月宮宮主是男兒身。
奇聞軼事·水月宮 使用:獲得100探索點水月宮宮主雖然追求者數不勝數,但卻唯獨喜歡玄陰宗宗主。
奇聞軼事·俠客 使用:獲得鐵杵神丹×1有位俠客為了功力大增,想偷藥師的大補丸,誰曾想偷錯了,拿成了鐵杵神丹。鐵杵神丹 使用:岡布奧生命值+20
奇聞軼事·玄陰宗 使用:獲得100探索點玄陰宗宗主深得水月宮宮主青睞,可宗主外出都手翹蘭花指,並與各路夫人姐妹相稱。
奇聞軼事·俠客島主 使用:獲得200探索點俠客島主曾經利用權力舞弊,依靠輪空輕鬆奪得了武林大會冠軍。後來,由於江湖人士的聲討,武林大會禁止了他的報名。
奇聞軼事·武僧 使用:對武僧造成傷害提升3%每夜亥時武僧必踏入怡香院,這也是為何他每天都精神萎靡的原因吧!
奇聞軼事·拳師 使用:對拳師造成傷害提升3%有位很厲害的拳師,名叫獨孤求敗,他走在道上被流浪貓抓傷了左眼,從此江湖上流傳著一句:喵喵拳求敗!
奇聞軼事·刀俠 使用:對刀俠造成傷害提升3%傳聞刀俠苦修刀法多年,因此總是能切中要害,只是狠起來連自己都砍。
奇聞軼事·藥師 使用:對藥師造成傷害提升3%據說島上的一位藥師,從小便患有先天病疾,因找不到醫治方法而只好自學製藥。
奇聞軼事·道長 使用:對道長造成傷害提升3%有位道長依靠某本秘籍偷取萬物特性,當他對著麋鹿使用後,竟然因此迷路了......從此這本秘籍就失傳了......
奇聞軼事·劍客 使用:對劍客造成傷害提升3%傳聞劍客最懼怕的就是幻影身法,因為每次他都會拔劍四顧心茫然。
奇聞軼事·俠客島主 使用:對俠客島主造成傷害提升3%傳說中的俠客島主本為街頭混混,當上島主後野心大增,無惡不作,但他也有一個致命弱點,那就是貪圖美色。
奇聞軼事·武俠 使用:受到人類造成傷害降低2%俠客島的武俠們,不會請你吃臘八粥,只會請你吃沙包大的拳頭。

江湖小販
初始出售6件商品
鐵蒺藜*2 (200) 回神草*1 (200)
龍鱗草*1 (100) 燒酒*1 / 百草酒*1 (100)
固本丸*2 (200) 培元丹*1 (500)
若有以下秘籍未獲得,則隨機出售一本
《金鍾罩》*1 (300) 《擲器訣》*1 (300)
《衝虛養氣》*1 (300) 《回天術》*1 (300)
《步步生花》*1 (300) 《伏虎拳》*1 (300)
《珠落玉盤》*1 (300) 《橫掃乾坤》*1 (300)
勒索可獲得凝草x1 或 七霞蓮x1 ,各上限2次

玄陰宗
玄陰宗的門派駐地,加入玄陰宗會在X9層遇到具體建築看門派駐地介紹部分

逐鋒閣
逐鋒閣的門派駐地,加入逐鋒閣會在X9層遇到具體建築看門派駐地介紹部分

百鉞門
百鉞門的門派駐地,加入百鉞門會在X9層遇到具體建築看門派駐地介紹部分

水月宮
水月宮的門派駐地,加入水月宮會在X9層遇到具體建築看門派駐地介紹部分

武林大會
15層(含)以上的x5層遇到,擊敗全部敵人後可開啟豪俠寶箱,獲得《天罡正氣》、《金剛不壞》、《氣貫長虹》、《碧海潮生》、《斬情訣》、《幻影身法》、《易筋經》、《太極八卦》隨機一本秘籍,同時獲得隨機一種草藥
全部秘籍都獲得後,秘籍獎勵改為 回神草x1、龍鱗草x1
武林大會中,不會遇到自己的門主。

五、殘骸和異界彩蛋

俠客的殘骸
翻找:獲得回神草x1~2,燒酒x1
異界:
【殘破的俠客靈魂】使用:攻擊+1
【完整的俠客靈魂】使用:所有秘技威力+1%

逸士的殘骸
翻找:獲得 龍鱗草x1、百草酒x1
異界:
【殘破的逸士靈魂】使用:隨機獲得50~100點探索點
【完整的逸士靈魂】使用:參悟點+50

少林老僧的殘骸
翻找:【掃帚】使用:翻開所有石板
異界:【少林老僧的靈魂】使用:獲得秘籍《一拍兩散》

詩劍仙的殘骸
翻找:【《俠客行》】使用:俠客行狀態(每9輪,下一輪攻擊必定斬殺敵人,持續本層)
異界:【詩劍仙的靈魂】使用:獲得倚天劍
倚天劍 (5星神器) 攻擊+4%,攻擊時,施放一次閃電鏈

達摩祖師的殘骸
翻找:【《大乘佛法》】使用:獲得參悟點時,額外獲得1點
異界:【達摩祖師的靈魂】使用:《大乘佛法》,能力提升《洗髓經》 使用:獲得參悟點時,額外獲得2點

藥神的殘骸
翻找:【靈芝】使用:真氣+10
異界:【藥神的靈魂】使用:靈芝,能力提升千年靈芝 使用:真氣+20

蜀山俠盜的殘骸
翻找:秘籍 【《探雲手》】
異界:【蜀山俠盜的靈魂】使用:獲得紫金丹紫金丹 使用:起死回生狀態(陣亡時復活,並恢複100%生命值)
六、大盜神彩蛋
大盜神彩蛋會在嘯聚營出現

奇怪的碑文
這個石碑上,刻著一行說明: “不滯於物,以此精修,方能漸進於無器勝有器之境” 。其下方刻滿了奇怪的字符。(參悟碑文需要消耗300參悟點)
參悟:獲得秘籍 《無器勝有器》

玄鐵刃
這把玄鐵刃顏色深黑,且淩厲剛猛,刀柄雕刻著龍紋,神秘而威嚴,其特殊的材質讓刀刃始終帶著一絲刺骨的寒意。
拿走:獲得 玄鐵刃 攻擊+8,攻擊時,10%概率造成雙倍傷害

佛像
這座佛像巧借岩石暗托立在牆邊,似乎正在注視著你。(參拜後,可提升內力及真氣)
參拜: 獲得真氣上限+10,內力+50;唐僧師徒出戰參拜時,效果翻倍
七、隱藏食譜
還陽羹
食用:岡布奧真氣+10;內力+3%
隱藏食材【還陽散】翻找 蜀山俠盜的殘骸 獲得
八、抓拍照片
藥師的照片 (限5次)
照片中的藥師,正在治療傷者。
途徑:遇到藥師抓拍(10%)
使用:岡布奧生命值+20
丐幫長老的照片 (限1次)
照片中的丐幫長老,正準備向你發起攻擊。
途徑:武林大會擊敗丐幫長老(15%)使用:獲得5瓶燒酒
俠客島主的照片 (限1次)
照片中的俠客島主,正準備向你發起攻擊。
途徑:進入Boss層抓拍(30%)使用:岡布奧攻擊+5,所有秘技威力+5%
九、新藥劑
藥酒 (2星)
使用:降低敵人攻擊+2;在俠客島使用時,參悟點+50
艾灸秘藥 (2星)
使用:恢複10%生命值;在俠客島使用時,衝穴所需內力降低2%
超聖水 (2星)
使用:岡布奧魔力+2;在俠客島使用時,獲得的內力額外+5%
菩提涎 (3星)
使用:所有魔法效果提升4%;在俠客島使用時,內力+2%
十、掃蕩 和 DP
本圖特產為 秘銀*4
掃蕩收益與地獄邊境、第九十一區相同但目前加成球球沒有雕像,所以金幣排在第7,經驗排在第4

最後來看一下特殊DP
這個迷宮非常缺資源,怪物自帶減傷,後期利用門派機制打怪,主要靠內力提升傷害
推薦陣容:商人 幫派 神燈 神器豎琴,匠心藥劑,稱號 異界 + 毀滅 + 大地。
初期建議先玩一下逐鋒閣,靠小弟打怪,操作比較簡單。
秘籍優先升《探雲手》(用來偷秘籍)、門派類秘籍、以及通用秘籍裡內力相關的,例如《一氣歸元》、《易筋經》等。

特殊殘骸產物,一局一次

15層以上的x5層會出武林大會,打敗所有敵人就算取到最終勝利,注意這個大地回來是不會出的
武林大會除了隱藏岡布奧以外都可以直接放逐,高層打不過放逐就行,放逐記得先上石膚,有的會亡語爆炸


經脈的內力要求基本不是問題,主要限制是固本丸和培元丹的限制
這兩種丹藥在江湖小販和門派商店購買,門派商店4階以後一次可以買很多,但也意味著消耗大量探索點
如果要做經脈全部打通,內力15000是必定達到的

秘籍系列, 這裡說說35本秘籍的拿法
《一般不會漏的秘籍》(28本)
首先是普品的8本 和 門派秘籍的8本,這16本是最容易拿的,分別在普通層商店和門派商店裡
然後是上品的8本,這8本的來源是武林大會的通關寶箱,15層開始,到85全部拿完
中品《移花接木》,押鏢打強盜有概率出,雖然概率比較低,但鏢車強盜出的很多,一般容易拿到
中品《探雲手》,翻蜀山俠盜的殘骸獲得,只要遇到殘骸就能拿到
絕品《一拍兩散》,異界翻少林老僧的殘骸,使用靈魂獲得
絕品《一氣歸元》,瀑布獲得,有保底
《容易錯過的秘籍》 (12本)
絕品《流光寶劍》,《吸星大法》,《百花心訣》,這三本要探雲手 (或者其它盜竊技能) 去偷武林大會的三個門主,因為遇不到自家門主,所以只有暗器門可以拿3本,剩下的門派只能拿2本
中品6本,分別對應偷6種小怪,需要出大偷然後大偷基礎上概率偷到,建議升滿探龍手再偷。武僧的書概率最低,可以放在最後。《氣定六合》(拳師) 《淩波微步》(道長) 《無形劍意》(劍客) 《料敵先機》(刀俠) 《摩訶無量》(武僧) 《清心普善咒》(藥師)
絕品《真武截殺陣》,擊敗BosS15%獲得,無保底
絕品《羅漢陣》,武林大會 少林羅漢出現後,拖回合讓他召喚全部18個羅漢(招完就不會再倒計時了),然後打敗除本體外的所有羅漢,最後打敗本體獲得,這個比較難拿,因為本體很難活到最後
絕品《無器勝有器》,大盜神彩蛋
40本裡拿35本,現在偷盜概率改的很高了,這個dp已經不算難做


這些都是門派駐地的任務櫃坊,1000點聲望要用1w探索點換取
門派任務,在駐地的工作列接取門派商店,2~4階商品需要門派聲望解鎖


這些都是普通層的建築

普通層遇到鏢局,花100探索點,帶鏢車下3層到驛站領取報酬,鏢車會幫岡布奧擋刀,所以很容易死。注意帶了鏢車到第三層,先開空地找驛站交完再打怪
以上就是我們小編為大家帶來的地下城物語俠客島迷宮攻略,希望對大家有所幫助。更多相關攻略資訊請關注我們地下城物語專區。
來源:遊俠網
 金幣大師 (Coin Master)
 金幣大師 (Coin Master) 大富翁 GO (Monopoly GO)
 大富翁 GO (Monopoly GO) 蛋仔派對
 蛋仔派對 超能世界
 超能世界 豬遊記
 豬遊記 LINE金幣派對
 LINE金幣派對 夢幻海島
 夢幻海島 豬來了
 豬來了 薑餅人王國
 薑餅人王國 天天玩樂園
 天天玩樂園 
             
             
             
                    
                     
                    
                     
                    
                     
                    
                     
                    
                     
                    
                     
                    
                     
                    
                     
                    
                     
                    
                     
                    
                     
                    
                     
                    
                     
                    
                     
                    
                     
                    
                     
                    
                     
                    
                     
                    
                     
                    
                     
                    
                     
                    
                     
                    
                     
                    
                     
                    
                     
                    
                     
                    
                     
                    
                    