地下城物語俠客島全秘籍怎麽獲取?俠客島中有著非常多的秘籍,而掌握所有門派秘籍也可以增加DP,那麽接下來就讓我們一起了解一下俠客島全秘籍獲取方式吧。
地下城物語俠客島全秘籍獲取方式
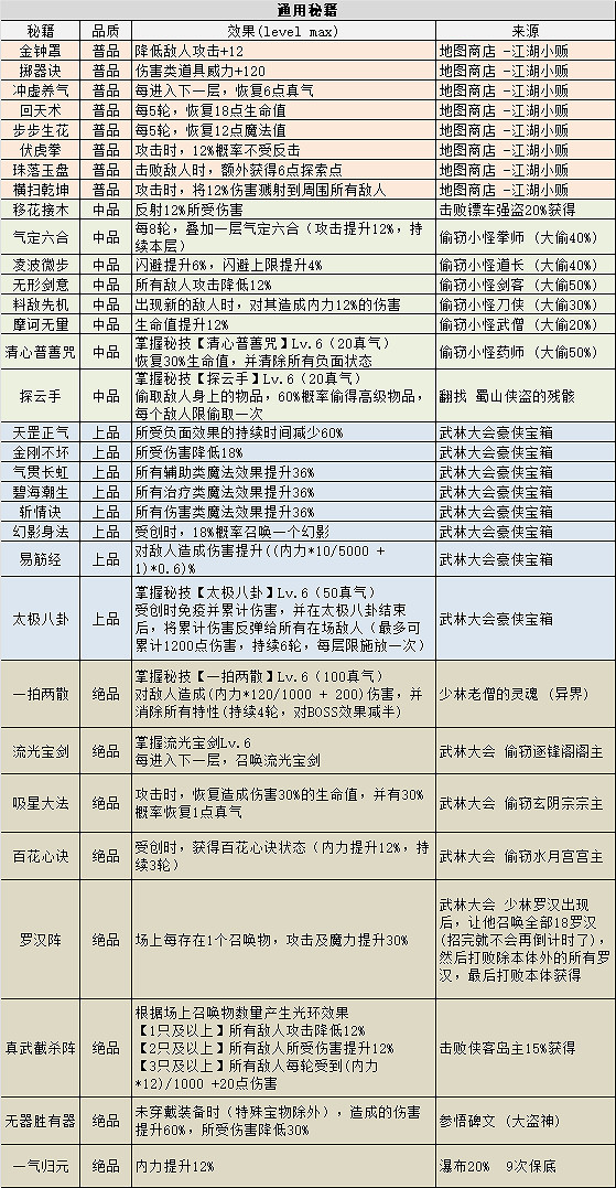
1.獲取方式
《一般不會漏的秘籍》(28本)
首先是普品的8本 和 門派秘籍的8本,這16本是最容易拿的,分別在普通層商店和門派商店裡
然後是上品的8本,這8本的來源是武林大會的通關寶箱,15層開始,到85全部拿完
中品《移花接木》,押鏢打強盜有概率出,雖然概率比較低,但鏢車強盜出的很多,一般容易拿到
中品《探雲手》,翻蜀山俠盜的殘骸獲得,只要遇到殘骸就能拿到
絕品《一拍兩散》,異界翻少林老僧的殘骸,使用靈魂獲得
絕品《一氣歸元》,瀑布獲得,有保底
《容易錯過的秘籍》 (12本)
絕品《流光寶劍》,《吸星大法》,《百花心訣》,這三本要探雲手 (或者其它盜竊技能) 去偷武林大會的三個門主,因為遇不到自家門主,所以只有暗器門可以拿3本,剩下的門派只能拿2本
中品6本,分別對應偷6種小怪,需要出大偷然後大偷基礎上概率偷到,建議升滿探龍手再偷。武僧的書概率最低,可以放在最後。《氣定六合》(拳師) 《淩波微步》(道長) 《無形劍意》(劍客) 《料敵先機》(刀俠) 《摩訶無量》(武僧) 《清心普善咒》(藥師)
絕品《真武截殺陣》,擊敗BosS15%獲得,無保底
絕品《羅漢陣》,武林大會 少林羅漢出現後,拖回合讓他召喚全部18個羅漢(招完就不會再倒計時了),然後打敗除本體外的所有羅漢,最後打敗本體獲得,這個比較難拿,因為本體很難活到最後
絕品《無器勝有器》,大盜神彩蛋
2.秘籍大全
秘籍分為通用秘籍和門派秘籍,通用秘籍都可以獲得,門派秘籍只有對應門派可以獲得。
門派秘籍在門派駐地商店裡使用門派信物購買,通用秘籍則在地圖探索中獲得。
部分秘籍會啟動一個秘技,就是消耗真氣使用的主動技能,分類在法術書的特殊頁。
秘籍按品質分為普品、中品、上品、絕品,不同品質的秘籍升級需要的參悟點不同,在升級時依照品質獲得內力。
秘籍升級的上限取決於打通的經脈,初始可升3級,最高6級。在打通陰蹺脈、陰維脈 和 衝脈時 會提升上限。
普品秘籍升級需要參悟點: (當前等級+1)*8獲得內力: 當前等級*20
中品秘籍升級需要參悟點: (當前等級+1)*16獲得內力: 當前等級*40
上品秘籍升級需要參悟點: (當前等級+1)*24獲得內力: 當前等級*60
絕品秘籍升級需要參悟點: (當前等級+1)*45
獲得內力: 當前等級*100





以上就是我們小編為大家帶來的地下城物語俠客島全秘籍獲取方式,希望對大家有所幫助。更多相關攻略資訊請關注我們地下城物語專區。
來源:遊俠網