lol2023年12月8日更新公告是什麽?lol在12月8日10:30進行了不停機更新,調整了新英雄和新模式,但是有很多玩家還不知道具體都更新了什麽。下面小編給大家帶來lol2023年12月8日更新公告內容一覽。
lol2023年12月8日更新公告
一、異畫師 彗平衡性調整
Q - 主題:災 法力消耗:100/105/110/115/120 ⇒ 80/90/100/110/120
QQ - 沒骨火 傷害:60/90/120/150/180 (+60%法術強度) (+4/4.5/5/5.5/6%目標的最大生命值) ⇒ 60/90/120/150/180 (+70%法術強度) (+4/5/6/7/8%目標的最大生命值)
EQ - 陰沉變意 傷害:60/90/120/150/180 (+55%法術強度) ⇒ 60/90/120/150/180 (+60%法術強度)
EW - 滯澀幽瞳 傷害:60/90/120/150/180 (+55%法術強度) ⇒ 60/90/120/150/180 (+60%法術強度)
EE - 雙鉤血喉 傷害:60/90/120/150/180 (+55%法術強度) ⇒ 60/90/120/150/180 (+60%法術強度)

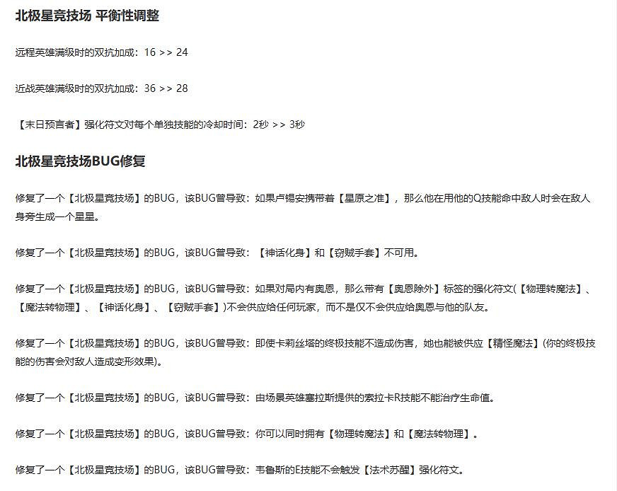
二、北極星競技場 平衡性調整
遠程英雄滿級時的雙抗加成:16 >> 24
近戰英雄滿級時的雙抗加成:36 >> 28
【末日預言者】強化符文對每個單獨技能的冷卻時間:2秒 >> 3秒
三、北極星競技場BUG修復
修復了一個【北極星競技場】的BUG,該BUG曾導致:如果盧錫安攜帶著【星原之準】,那麽他在用他的Q技能命中敵人時會在敵人身旁生成一個星星。
修復了一個【北極星競技場】的BUG,該BUG曾導致:【神話化身】和【竊賊手套】不可用。
修復了一個【北極星競技場】的BUG,該BUG曾導致:如果對局內有奧恩,那麽帶有【奧恩除外】標籤的強化符文(【物理轉魔法】、【魔法轉物理】、【神話化身】、【竊賊手套】)不會供應給任何玩家,而不是僅不會供應給奧恩與他的隊友。
修復了一個【北極星競技場】的BUG,該BUG曾導致:即使卡莉絲塔的終極技能不造成傷害,她也能被供應【精怪魔法】(你的終極技能的傷害會對敵人造成變形效果)。
修復了一個【北極星競技場】的BUG,該BUG曾導致:由場景英雄塞拉斯提供的索拉卡R技能不能治療生命值。
修復了一個【北極星競技場】的BUG,該BUG曾導致:你可以同時擁有【物理轉魔法】和【魔法轉物理】。
修復了一個【北極星競技場】的BUG,該BUG曾導致:韋魯斯的E技能不會觸發【法術甦醒】強化符文。

以上就是小編給大家帶來的lol2023年12月8日更新公告內容一覽,下面更多遊戲攻略內容,等待玩家們的觀看。
來源:遊俠網