全禱告書應該怎麽收集?在艾爾登法環遊戲中有很多的禱告書,不少玩家想知道禱告書應該怎麽收集,下面小編就給大家帶來2024最新艾爾登法環全禱告書收集攻略,一起來看看吧。
【】
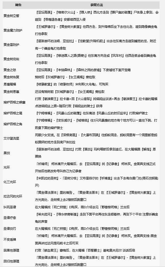
艾爾登法環全禱告書收集
1、黃金樹信仰

2、雙指信仰

3、紅色火焰系列

4、古龍信仰

5、黑焰及野獸

6、鮮血&腐敗

7、癲火

8、龍饗

以上就是2024最新艾爾登法環全禱告書收集攻略,感興趣的玩家可以參考本篇攻略。後續想要了解更多相關攻略的玩家可以關注,每天都會推送最新最全的攻略。
推薦攻略:
來源:遊俠網
傳到手機看
全禱告書應該怎麽收集?在艾爾登法環遊戲中有很多的禱告書,不少玩家想知道禱告書應該怎麽收集,下面小編就給大家帶來2024最新艾爾登法環全禱告書收集攻略,一起來看看吧。
【】
1、黃金樹信仰

2、雙指信仰

3、紅色火焰系列

4、古龍信仰

5、黑焰及野獸

6、鮮血&腐敗

7、癲火

8、龍饗

以上就是2024最新艾爾登法環全禱告書收集攻略,感興趣的玩家可以參考本篇攻略。後續想要了解更多相關攻略的玩家可以關注,每天都會推送最新最全的攻略。
推薦攻略:
來源:遊俠網
艾爾登法環是以正統黑暗奇幻世界為舞台的動作RPG遊戲。 走進遼闊的場景與地下迷宮探索未知,挑戰困難重重的險境,享受克服困境時的成就感吧。 不僅如此,登場角色之間的利害關係譜成的群像劇,更是不容錯過。