地下城物語霓虹之都迷宮怎麽過?地下城物語在近期將實裝新的迷宮霓虹之都,那麽霓虹之都裡有哪些新機制,隱藏岡布奧怎麽獲取,又有哪些彩蛋呢?接下來就讓我們一起了解一下吧。
地下城物語霓虹之都攻略
1. 開啟方式
進入地圖後會遇到隱蔽診所對話開啟【義體核心系統】
義體植入是本圖最特色系統。
注:所有義體必須在啟動核心系統後才能獲得,一層的殘骸最好在啟動後再翻

2. 核心系統屬性
資料片段:主要來源是【打怪】和吃【資料晶片】,升級需要的資料片段會遞增。每次升級,攻擊及魔力+1,生命及魔法值+10每10次升級,義體效果+5%,義體適應性+10 (限10次)升級需要的數量公式:5*取整(0.04*當前等級^2+0.4*當前等級+20.2)
義體適應性:義體適應性除升級核心獲得外,還可通過強化骨骼槽獲得。
植入義體會增加適應性占用值,義體總占用值超出義體適應性時,獲得過載狀態,每輪累計 (占用值 - 適應性) 的過載值,
一旦過載,即使取下義體也不會清除過載狀態,只能避免繼續疊加,當前的過載狀態必須使用免疫抑製劑 或 隱蔽診所 治療才能清除。
注意過載的產生是在 占用值 超出 適應性 的下一個回合,如果植入後發現超出,不要動作馬上卸下是不會產生過載的。
迷宮建築【夢境系統】的月球漫步最後一戰 和 Boss技能 ,會扣除義體適應值上限,也可能造成過載。
主動開啟義體技【實境扭曲】,也會進入過載狀態。
根據過載值獲得負面效果:過載值>0時:每輪消耗1點電能,並損失1%生命值過載值>300時:新增:無法施放魔法、主動技,所有造成傷害提升20%過載值>500時 (冒紅光):新增:所有義體及核心系統均失效
電能:用於施放義體技,初始上限100,可通過強化外接裝備槽提升。
恢複電能的主要手段:1. 外接裝備槽的部位效果可以每層恢複電能2. 地圖建築【充電樁】,消耗200探索點回滿3. 道具 【便攜能源】4. 植入 骨骼槽 - 電力充能義骨 後施放魔法
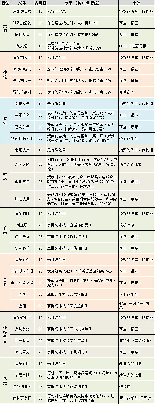
3. 義體植入
共有8個義體槽位。每個槽位各有4種義體可以獲得,根據效果強弱,這些義體的適應性占用值不同,每個槽位可以選擇一種義體進行植入。

在植入義體後,獲得該義體本身的特效,同時啟動該槽位的部位屬性。義體特效的最終數值由槽位的強化等級以及核心的義體效果決定。

4. 槽位強化
義體部位屬性在植入義體後生效,該屬性可使用強化晶片進行強化。強化初始上限為5級,在獲得對應部位的擴容器後,可進一步強化到10級。

機械類岡布奧出戰時,大盜神彩蛋【鋼鐵巨人的拇指】可隨機擴容一個槽位上限到11級。
每個部位在強化到6級時獲得第二條特殊屬性
每級需要的強化晶片數量如圖:

義體部位屬性的最終效果受核心義體效果 和 槽位強化等級 影響
以下效果為10級槽的初始效果,標藍部分受到核心義體效果加成
大腦槽
(Lv.1) 破解系統成功率+50%(Lv.6) 降低受駭客入侵的概率+25%大腦槽擴容器:賽博瘋子 (需要情報)
神經槽
(Lv.1) 每進入下一層,獲得資料片段+50(Lv.6) 獲取的資料片段+5%神經槽擴容器:隱蔽診所 (需要強化總次數≥15)
肢體槽
(Lv.1) 攻擊+30%(Lv.6) 忽視敵人物理抗性+15%肢體槽擴容器:大偷清道夫 (需要情報)
表皮槽(Lv.1) 降低敵人攻擊+10(Lv.6) 降低所受傷害+15%表皮槽擴容器:情報商買情報直接給
髒器槽(Lv.1) 魔力+30%(Lv.6) 忽視敵人魔法抗性+15%髒器槽擴容器:研發中心儲物櫃 (需要情報)
骨骼槽
(Lv.1) 義體適應性+50(Lv.6) 義體技效果+25%骨骼槽擴容器:智能運輸車 (需要情報)
外接裝備槽
(Lv.1) 每進入下一層,恢複20點電能(Lv.6) 電能上限+50外接裝備槽擴容器:鷹隼商店購買 (需要情報)
視覺槽
(Lv.1) 獲得強化晶片時,50%概率額外獲得1個(Lv.6) 獲得便攜能源時,25%概率額外獲得1個視覺槽擴容器:諾亞商店購買 (需要情報)
5. 義體技
消耗電能施放的主動技,義體技效果受 槽位強化等級 和 骨骼槽義體技效果 加成,不受核心義體效果加成
以下技能效果為10級槽的初始技能效果,標藍部分受到義體技效果加成
自循環修復
來源:髒器槽 - 活血泵消耗30電能每輪恢複130點生命值,核心系統每更新一次,恢複量+10%(持續5輪)
靜脈擴張
來源:髒器槽 - 靜脈導體消耗60電能所有義體效果提升39%(持續8輪)
心跳加速
來源:髒器槽 - 仿生心臟消耗60電能核心系統效果提升39%(持續8輪)
實境扭曲
來源:骨骼槽 - 遊隼 / 金剛消耗50電能開啟,再次施放時關閉(不消耗電能)遊隼:每輪累計20點過載值,所受傷害降低65%,造成的傷害提升65%金剛:每輪累計20點過載值,所受傷害降低76%,造成的傷害提升76%,每攻擊同一目標3次,令其沙漏時間延長1輪,每施放5次魔法,令時間停止1輪
開爾文爆彈
來源:外接裝備槽 - 火蛇手炮消耗40電能對敵人造成(攻擊*1.65)點傷害,並將63%傷害濺射到周圍敵人,且附帶燃燒效果(每輪損失攻擊20%的生命值,持續3輪)
安全屏障
來源:外接裝備槽 - 網關臂盾消耗40電能吸收195點傷害,所受傷害降低39%(持續本層)
千兆閃光
來源:外接裝備槽 - 極光翼刃消耗40電能對目標及周圍的敵人造成(魔力*1.65)點傷害,並附帶失明效果(命中降低70%,且無法看守周圍石板,持續3輪)
弱點掃描
來源:視覺槽 - 紅外掃描儀消耗40電能令在場所有敵人所受傷害提升125%(持續5輪)
以上就是我們小編為大家帶來的地下城物語霓虹之都攻略,希望對大家有所幫助。更多相關攻略資訊請關注我們地下城物語專區。
來源:遊俠網