《柏德之門3》全法術列表大全,全職業法術效果詳解。《柏德之門3》法師法術效果,牧師法術效果,德魯伊法術效果,吟遊詩人法術,聖武士法術,術士法術,遊俠法術,邪術師法術。《柏德之門3》是由LarianStudios製作發行的一款魔幻冒險RPG,也是一代傳奇《柏德之門》系列的最新作。《柏德之門》作為最早的RPG遊戲之一,在世界範圍內有著巨大的影響和里程碑式的意義,為整個RPG遊戲界制訂了標杆。距離上一作《柏德之門2》過去了20多年,這一傳奇系列的最新續作再次為我們提供了費倫世界的史詩冒險篇章,讓我們攜手進入新的傳奇征程!

攻略導讀
dnd的世界中,法術一般分為奧術(法師、術士、邪術師、吟遊詩人)、神術(牧師、聖武士)、自然魔法(德魯伊、遊俠)三個主要類別。
在5e規則,也是柏德之門3所使用的規則中,魔法進一步簡化,基本上變成了以奧術為基礎,其它職業法術就在奧術的法術表上進行選擇和增添(擴表)。
牧師、德魯伊等施法職業通過不同領域的選擇獲取了部分奧術,然後加上職業特色的神術及自然魔法,構成了本職業的施法列表。
本攻略就以法師的奧術施法列表為基礎,進行全魔法的詳解,包含對魔法好壞的評價,方便玩家進行選擇。

魔法的基本知識請參考咱們3dm攻略站的上手指南:https://www.3dmgame.com/gl/3898769.html
或是攻略百科:https://www.3dmgame.com/gl/3897662_14.html
本部分則詳實說一下法術預備和反應。

-預備法術
你可以準備法術列表中,你可以施展的法術。也就是從已知法術中選擇接下來可能用到的法術(數量=主屬性調整值+施法者等級)。
舉個例子,如果你是一名3級法師,你有4個1級法術位和2個2級法術位。如果你有16點智力,你將可以準備共計6個(智力調整值3+施法者等級3)已知魔法表中的1環或2環法師法術,具體組合隨意。如果你準備了1環法術【魔法飛彈】,你可以選擇消耗1環或2環法術位來施展它。施展一個法術並不會將之移出已準備法術列表。
每當你完成一次長休息,你都可以改變你的準備法術列表。

法師、牧師、聖武士這樣的職業需要準備法術。
而術士、吟遊詩人、遊俠、邪術師這些職業不需要預備法術,因為他們的法術列表有限,通過升級選擇來獲取。
因此,很多施法職業可以通過兼職法師來獲得學習魔法的能力,擴充可用法術列表。
不要預備法術的職業則要精心的挑選可用法術——這也是本攻略的核心關注點之一,幫助玩家進行法術抉擇。

-反應
除了借機攻擊等動作,法術和能力也是可以進行反應的。
反應相當於觸發某種情況後的免費操作,一般一回合只有一次,有些能力、道具、專長會增加反應次數。
玩家可以在法術書反應列表裡看到自己可以進行的反應,建議勾選詢問,否則只要觸發就自動反應。

例如你將被命中時,就會出現反應提示——是否使用護盾術。
比如圖例中小魔鬼要投擲11以上才能命中,它投了11,此時筆者用反應施放護盾術,增加了5ac,小鬼就無法命中筆者的術士了。
反應施法主要是各種防護、反製和控制,例如法術反製也是反應,讓對手無法放出重要魔法。

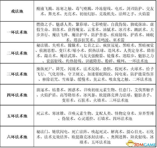
法師法術
(法師法術池請參考:https://www.3dmgame.com/gl/3818003_54.html)

0環法術(戲法)
(戲法提供基礎的傷害和互動功能,沒有法術位消耗,可以隨意使用。雖然不是多厲害的魔法,但是有不少好用的功能,不能小覷。)
法師之手
創造出一隻幽靈之手,可操縱物體,並與其互動。
探索時功能性不錯,戰鬥時(尤其是高難度戰鬥)時又有明顯的控制能力,戰術價值比較高。
越是對遊戲機制熟悉,越是強悍的戲法。

火焰箭
投擲一團火焰,造成1d10火焰傷害。
和下面的冰凍射線類似,可以劃水補刀,也在需要時可以提供元素效果。

冷凍射線
召喚一道藍白色的寒冰光束,造成1d8寒冷傷害,同時讓目標的移動速度下降3m。

初級幻影
創造一個幻術鏡像,分散附近生物的注意力,強迫他們開始調查。在施展此法術是可以保持隱匿狀態。
可以用來聚怪、牽製,實用的戲法。

光亮術
為一個物體注入光明靈光。
提供了基礎的照明功能,簡單實用。

電爪
在手中召喚出閃電,閃電造成1d8閃電傷害,同時可以阻止目標作出反應。對穿著金屬護甲的生物使用此法術時具有優勢。
傷害遜於火焰箭,控制遜於冰凍射線,好在阻止反應以及金屬甲優勢還是有其出場的機會。

凍寒之觸
用有如墳墓般的寒冷攻擊一個生物,該生物受到1d8黯蝕傷害。且無法回復生命值,不死生物還會在攻擊擲骰中處於劣勢。
從這裡開始後面的戲法一般來說可用面就比較窄了,通常來說,施法/混合施法/兼職施法一般常用戲法欄位還是夠,上面的好用戲法根據需要選擇就行。
下面的法術劍刃防護、交友和克敵也是可以根據情況選擇的。

毒氣噴濺
噴射出一陣有毒氣體,造成1d12毒素傷害。

酸液飛濺
噴射出強酸泡沫,對命中的每個生物造成1d6強酸傷害。

劍刃防護
獲得對武器攻擊造成的鈍擊、穿刺和揮砍傷害抗性。

交友術
魅惑一個非敵意生物,在針對該生物的魅力檢定時會獲得優勢。法術結束後,生物會知道自己曾被魅惑,有可能會指控施法者。

舞光術
創造出一縷縷光線,照亮36尺的半徑範圍。

克敵機先
占卜一個生物的弱點,並使你對其發動的攻擊擲骰具有優勢。

1環法術
護盾術
作為一環實在太強了,這也是很多職業願意兼職術士的原因。
1級術士2個1環位,就用來反應施放護盾術感覺就不虧了,還不用說混沌之潮和狂野魔法。
牧師等有施法者等級的職業兼職術士/法術,相當於有了更多的反應機會(法術位多,你甚至可以緊急時用高級法術位施放這個1環法術),生存能力劇增。

大步奔行
3米的移動距離提升對卡位和快速突襲都有幫助。
但是真正的關鍵點是這個法術是不需要集中維持的儀式法術(一個角色一次只能集中維持一個專注法術),而且戰鬥前使用是不消耗法術位的。
因此提前使用相當於免費Buff,升環還能讓多人受益,穩賺不賠的魔法。

塔莎狂笑術
中前期的強力控制,適用範圍廣,控制效果好。
作為1環法術極具性價比,可以控制敵人的高威脅目標。
(注意需要集中,不然就過強了。)

睡眠術
前期非常不錯,畢竟沒有太多的限制,也是性價比很高而且非常穩定,不消耗集中。
中後期怪物生命上去了自然用處就小了。
(可以升環,提高生命上限並自由選擇敵人,還是很不錯,不過高級了也有不少替代法術,可選法術越少,催眠術越有性價比。)

魔法飛彈
必中,任意分配目標,很少遇到抗性的力場傷害,簡直不要太好。
前期可以作為關鍵輸出法術,後期也是補刀神技,還能通過升環等各種能力提升,單體多目標都好用(多重附傷流飛彈)。
基本上1環傷害魔法飛彈就是綜合意義上的天花板。

冰刃術
能夠製造冰面地表,單體傷害和aoe都有,甚至帶一些輔助控制。
不錯,但是此類法術由於不如魔法飛彈穩定可控,所以終歸用起來沒有那麽順手。
(注意這是咒法,塑能法師用的話仍然是會炸到隊友的。)

雷鳴波
主要就是看重這個推離生物的能力,可以造各種地形殺。
推到陷阱裡,推到地面效果中,推到懸崖下,特定場景特別好用,因此也是一個實用的1環攻擊法術。

繁彩球
可以靈活選擇傷害類型,針對性很強,不少時候都有用武之地。
也有機率根據選擇的傷害類型產生地面效果,算是錦上添花。

油脂術
不消耗集中,控制作用也不錯,運氣好就看敵人在油脂裡摸爬滾打。
甚至有時你都可以把它點燃,將控制變為aoe傷害補刀,或者需要的燃燒地面。
關鍵就是不消耗集中,學了基本也不會虧,能用的場合還不少。

巫術箭
需要消耗集中是個巨大弱點,畢竟集中位置就那麽一個,有很多優先度更高的集中魔法需要用。
優點就是可以重擊,可以通過水浸易傷,升環後配合裝備、超魔每回合可以有較高的傷害。
屬於前期能用,中後期專門強化一下也行的法術,但是還是那句話,除非你真的集中位能空出來。

魅惑人類
嘴炮有用,戰鬥控制效果則不如睡眠和塔莎狂笑,七彩噴射也是這樣。

動物交談
劇情任務會有用的,不過也有藥水卷軸可以替代。

雲霧術
偷東西的極好掩護。

羽落術
跑路、劇情互動啥的不錯。

燃燒之手
下面的攻擊類法術比魔法飛彈自然比不了,比冰刃、雷鳴、巫術箭這些也差很多,甚至不少和戲法不相上下,就不一一評價了。
下面的控制類/互動類/防護類功能基本上面的法術都可以完全替代,也就不評價了。
所以,後續只要沒有評價就是沒啥用了。

疾病射線

化獸為友

強化跳躍
跳過障礙、特殊地形也有用,不過多數時候用不上,也有其它處理辦法。
(不過這個可以用來各種bug推進度,跳過地圖劇情,不做詳細討論。)

獲得魔寵

虛假生命

腳底抹油

自我偽裝

七彩噴射

魔法護甲

防護善惡
適用面太窄而且佔用集中位,很難用上。

2環法術
人類定身術
需要集中位,目標只要不能過感知豁免檢定就會麻痹,無法行動。
升環後還可以進行複數控制,被控制的敵人受到近戰攻擊是默認暴擊的。
作為一個2環法術,雖然有失控的可能,但是整體表現還是極為亮眼了(大不了讀檔唄,笑),完全是扭轉戰局的勝負手。

迷蹤步
也就是各種遊戲裡常見的位移:瞬移。
迷蹤步只消耗附贈動作,對走位幫助巨大且可以輕易的避開借機攻擊這個麻煩的走位“限制器”。
探索地圖時迷蹤步也能有很好的發揮。
(注意吉斯洋基人可以在5級解鎖這個種族法術,算是極大的平衡了外形劣勢,笑。)

隱形術
消耗集中位但不能帶來重大提升或是提供強力功能,注定了隱形術不太好用(高隱還是不錯)。
隱形藥水其實挺不錯,非戰狀態升環後全員隱身溜達有時也有奇效(不用開鎖的箱子不會破壞隱形)。
其實5e規則裡這個法術效果是1小時,基本上算是探索類的,放到遊戲裡10回合也就不容易搞出花樣了。

匕首之雲
強,倒不是說匕首雲本身逆天,而是說3級解鎖匕首雲這段時間其效果難逢對手。
雖然消耗集中,但是沒有豁免,也就是必中的aoe。
施法丟過去敵人中一次,敵人移動時還會再中一次。
可以說有3環法術後匕首雲就沒那麽有用了,但是沒有3環時,則是頂流。

偵測思想
主要用於提供訊息,也為接下來的檢定提供優勢(甚至可以直接過,比如某些時候的說服)。
非戰狀態下不消耗法術位,對喜歡探索、喜歡嘴炮、喜歡劇情代入感的玩家來說尤其好用好玩,讓我們的領隊更牛逼(笑)。
缺點就是有偵測思想項鏈和藥劑可以替代,其實也不是缺點,單純的就是因為可以替代而降低了法術本身的地位。

灼熱射線
高環射線配合增傷輸出很可觀,可以作為一個主力輸出玩法。
如果針對性加強,到後期也是強力技能。
(例如金龍術士。)

敲擊術
中前期的箱子、門隨便開,要求不高的話相當於可以不用開鎖角色。
而且沒法撬鎖的機關鎖也可以用敲擊術。
探索效果很不錯,而且有手套可以附送敲擊術。

熾焰法球
傷害一般,不過可以拉仇恨,功能性還不錯。
作為aoe還是能起到不錯的效果,只是容易被替代。

鏡像術
可以戰鬥前放,增加的護甲等級對影心的分身也有用。
只是當前遊戲難度較低,護盾術已經完全夠用而且更加靈活。
只有在高強度的攻堅戰下鏡像術高ac的優勢才能發揮出來。

沉默術
消耗集中,不過儀式施法加分。
功能性有時會有奇效,前期也沒有太多選擇,不過中後期多數時候也用不上。
除了撐開局拖時間或者逼迫對手走位外,沉默還可以讓通風報信的敵人沒法達到目的。

失明術
不佔用集中位,對敵人遠程的控制還是比較明顯。
針對性控制遠程有時比人類定身穩定(畢竟這類怪體質豁免不容易過),不過仍舊遠比不上定身的攻防一體和更強的控制力。

瘋狂冠冕
讓NPC發瘋殺你想殺的人,可以不增加你自己的仇恨。
戰鬥時反正是沒啥大用了,也就探索時有點投機的效果。
(比如讓商人附近的守衛互殺。)

朦朧術
消耗集中,效果也不是太強,導致用處不大。
探索時偷東西倒是能用(笑)。

黑暗術
通常情況下沒啥用,反倒是丟自己友軍可以用來保命。
沒有黑暗視覺的敵人基本無法對黑暗術中的友軍做出反應。

馬爾夫強酸箭
要說傷害肯定沒法跟魔法飛彈、火球術這類好用的比。
不過能製造酸液地面,對付高ac目標也行。

粉碎音波
範圍比匕首雲大,還可以打一些範圍內的非魔法物體。
算是一個還行的aoe傷害技能,不過輸出能力還是比匕首雲差。

縮小術/變巨術
縮小術也就是鑽洞等特殊情況下用。
變巨術可以提升傷害和檢定,不過代價是集中位。
基本上可以用加速加命中等手段更好的替代變巨術。

黑暗視覺
也就是給沒有黑暗視覺還不能用光亮術一類法術的角色用,這種角色可不多(笑)。
更關鍵的是能用的場合更也更不多,因此基本就沒用了。
(也就是黑暗術啥的配上這個,還是太窄,太沒有泛用性,效果也談不上出色。)

防護毒素
主要是能用的場合太有限了,本身功能性其實沒啥問題。

魔法武器

安定心神

衰弱射線

蛛網術

魅影之力

秘法鎖

造風術

3環法術
法術反製
因為是反應法術,所以只要有法術位就能發揮作用。
作用就是——廢掉敵人法系的所有關鍵法術。
法術反製就是如此純粹的強大,越是面對強大的對手越是強悍,帶上他準沒錯。
(法師配合水元素幾乎就是無敵的存在。)

加速
10回合雙動確實太強了,打斷/結束時的昏睡副作用也可以有辦法解除(比如牧師庇護),屬於任何時期都有用且強大的法術,術士超魔後的加速更是強悍。
唯一的問題就是需要避免被打斷集中(專注),敵人有法術反製時會比較頭痛(優先解決這些目標)。
加速藥水並不能替代加速術(但是仍然很強),因為藥水只有3回合,雖然不需要施法者維持專注,但是使用者卻需要維持,因為使用者往往是突入敵陣的菜刀,所以很多時候更容易被打斷。

閃電束
3環各種法術真是量大管飽,閃電束傷害本就高,還可以搞“水電”(水地面/浸潤後電系易傷),傷害非常強悍。
束狀路徑確實要看場合使用(如果有阻擋/高低差會很難發揮),不過咱們3環不是還有火球嘛(笑)。
(注意沒有相關能力支援的話範圍的內的隊友也是一樣中招的,不要大意了。)

火球術
和閃電束扛起了3環輸出的大旗,因為是環形範圍,使用起來比閃電束更靈活,出場機會更多。
後期火系抗性的敵人相對多一些,火球術效果就沒有中前期那麽好了,不過在8級以前太過強悍。

緩慢術
遊戲裡很多描述比較“優雅”(笑),直譯過來緩慢術就是:
-2ac,附贈和動作不能同時使用,不允許多打,移速減半。
而且是指定目標,不需要考慮站位/範圍什麽的,遇到有多次攻擊能力的敵人基本就是攻擊砍掉一大半,移動也縮水,防禦也變差,控制效果非常好。
也是遇強越強的法術,越是後期強敵越是能用(你沒法靠加速快速收命,就用緩慢極大弱化敵人)。

守衛刻文
這法術5e手冊裡要搞1個小時才能布置成功,拉瑞安給玩家送大禮,直接就是普通法術。
元素傷害類型可以選擇,還可以睡眠控制,傷害本身也能看。
和直接攻擊法術、控制法術互補,很好用。

催眠圖紋
多數時候你還不如一發火球做個了斷,不需要催眠圖案。
但是這法術範圍大,雜兵+Boss+強敵啥的還是很容易被一股腦裝到這個範圍內。
2回合的控制可以讓你大大簡化局面了,因此也是一個很好用的法術。

恐懼
雖然控制效果沒有人類定身那麽好,但是對種族沒有要求。
扇形範圍,不會影響到隊友,對使用武器戰鬥的敵人控制效果也非常好。
相對於催眠圖紋,控制弱一些但是可以讓你的後續打擊更容易,位置合適時也是非常好用的。

臭雲術
和催眠圖紋、恐懼術不同,是體質豁免,不如恐懼術的弱化敵人效果。
但是優點就是範圍更好選擇且控制效果更出色,主打的就是一個完全控制。

給予飛行
主要還是作為冒險法術,類似敲擊術,特定情況下有用。
飛行藥水到是很強,大戰前給大家用用還是很不錯的。

操縱死屍
可以召喚一個幫手,不過實力較弱,主要用來當炮灰。
死靈法師用著會強力不少,其它法系一般都有更強的替代。
優點就是在戰前就可以用,還能召喚2隻(不過要屍體),攻堅戰還是能起到不錯的牽製作用。

移除詛咒
戰時沒啥用,一般來說詛咒法術都要維持專注,不如打斷施法者的專注。
但是平時可以用來移除長時間/永久性的deBuff,這樣就不用頻繁休息或是使用藥水、卷軸了。

假死術
基本上就是給生命之鏈的“血包”用,甚至可以配置回血裝備來增強生存。

氣體化形
冒險時偶爾有用。

防護能量傷害
沒必要,弱的不用管,強的直接反製了,不需要用這個。

雪雨暴
傷害太低,也就是打斷下專注啥的。

吸血鬼之觸
傷害太低,我吸那點血幹啥,不如換個手段(笑)。

閃現術
相當於50%概率一回合不受傷害且下回合開始小範圍傳送。
看起來也行,但是要專注且太看臉,不太好用。

降咒
佔用專注位又沒有多大用,除非以後有特定法術/bd配合,否則很難派上用場。

4環法術
高等隱身術
一句台詞可以形容:居家旅行殺人越貨必備。
也不是說強到逆天,但是無論冒險還是戰鬥,無論血拚還是坑蒙拐騙,總能有用武之地。
可以戰前施放,甚至在這種狀態下隊友進戰鬥了法師還可以不進戰鬥。
當然,寫著10回合,不過不是高敏角色很難支援太久。

冰風暴
aoe傷害能看,敏捷豁免,不消耗專注(集中)。
配合悼霜杖用冰系打凍僵+造水術潮濕冰凍,水元素雙重攻擊凍僵是2倍傷害(普通攻擊還可以補凍僵)。
基本就是控制+輸出強強聯手。
(注意不用這種打法思路的話冰風暴不算很強。)

火牆術
可以製造地面,aoe傷害也不錯,火術士那更是非常強悍。
特別的地形下經常就是大殺器一般的存在,你甚至可以用歐提路克彈力法球堵門,配合火牆術。
實際範圍比視覺顯示大,NPC容易自己過去被燒,需要注意場合。

召喚初級元素生物
可以戰前召喚,前期如果有卷軸更是厲害,有更高級召喚了自然用處就小了(其實也是可以和高級召喚生物共存的)。
火矮人攻防都不錯,需要大步奔行啥的加個速。
冰蝙蝠凍僵傷害很好,泥蝙蝠可以造優,所有召喚物有支援術加成會非常好。
算是這個等級非常好用的法術。

魅影殺手
針對棘手敵人的控制+傷害複合法術,且是多數情況較難過的感知豁免。
作為4環法術還是挺不錯的,尤其是當你願意SL的時候(笑)。

困惑術
沒有太多限制的群控且不會誤傷隊友(遊戲當前版本法術描述有錯誤)。
對不好快速打擊的敵人“後排”集團可以進行極好的干擾,運氣好甚至有不錯的殺傷(互殺)。
好用的控制法術。

放逐術
優點就是魅力豁免,遊戲裡多數怪和Boss都不太容易過,只要不過豁免,控制就很穩定。
缺點自然就是回合數少了且要佔專注位。
術士延時超魔可以4回合,就很不錯了。

枯萎術
傷害不錯不過體質豁免不是很好,也有不死和構裝的限定。
當然打植物時的特效非常好,不過也是面不太廣。
基本上就屬於還行但是不出色的法術。

艾伐黑觸手
範圍控制+傷害,聽起來有點強化版魅影殺手的意思,但是控制是力量豁免(不少敵人都容易過),傷害也一般。
窒息的效果就是無法移動且被攻擊時對方有優勢。
多少有些看運氣,也可能出現控制一堆敵人還下血補刀的開心場面。

石膚術
戰鬥中基本不會用,戰前用倒是可以錦上添花。

變形術
比放逐術好的就是持續時間長,且變形後可以進行一些推、投等操作,可以搞地形殺。
控制住Boss什麽的先清理小怪也不錯,只是別把Boss打死了,留些血就不會觸發恢復原狀了。
缺點自然是沒有放逐術的魅力豁免那麽穩定。

歐提路克彈力法球
不能作為常規手段使用,但是有些場合有奇效。
例如桌遊時常見的罩個法球+火牆/火盾堵門的絕技依然有效。
配合觸發術也可以關鍵時刻保命。
要救人時也是神技,遇到敵人特定回合開招也可以法球罩上讓他“憋屈”。

任意門
多數時候基本不如低環的迷蹤步,不過救人時非常有用。
還有就是能夠配合迷蹤步進行“超級機動”畢竟一個是動作一個是附贈。
連線時會更有用點,2+2團隊瞬移。

火焰護盾
沒啥大用,特定情況下可以給些抗性或者作為絕對防護+反擊的手段。

5環法術
召喚元素生物
比4環的初級元素生物強太多(但是初級依然很不錯),而且也是可以戰前召喚,持久續航。
水元素使用最廣,有各種配合,其它元素也都實用。
有了這個法術,4法術隊伍也是可以存在的(而且強)。

怪物定身術
完全控制且近戰攻擊比暴,也是攻防一體了。
對付強力目標的優質技能,已經很強了。
不過9級是可以用奧術圖騰卷軸的,已經能感覺到強大的奧術圖騰向你招手了(笑)。
當然,無論如何怪物定身術是毋庸置疑的強力魔法。

策略課程:戰爭藝術
如果不是隻能通過三章卷軸學習就太逆天了。
(巫師塔下四本書,三個特殊法術。)
算是魔法飛彈威力加強版,塑能法師用起來更是強到離普,所以還加了個短休限定(笑)。

支配人類
強力的控制,尤其是控制敵人的法系、遠程角色。
削弱敵人還能增強自己,非常實用。
只能控制人類算是弱點。

心靈遙控
正常用就是地形殺或者應急投擲NPC(救人),周圍有重物可以丟來砸人,算不上大用。
不過現在有法師力量藥+重箱子塞屍體的“砸砸流”玩法,傷害確實很可觀。

死雲術
作為5環的傷害是不夠的,用來大範圍虐菜的機會也不多。
可以遮蔽算是能提供一定程度的功能性,面對遠程多的場合也不錯。
沒法作為主力,時時能打醬油。

寒冰錐
被拉瑞安大大縮小範圍的冰錐用處就比較小了。
在位置合適時還是能打出不錯的aoe傷害。
限制較多,沒有特別好的輸出手段時或者冰法可用。

石牆術
也就是阻擋,強行創造地形優勢,一定程度可以聚怪。
不過多數情況沒啥大用,也就意外的遭遇戰時可以用用(完全不想SL的玩家)。

異界誓縛
可用面比較窄,基本上以娛樂為主,比如控制米佐拉什麽的。

偽裝術
劇情向好玩。

蟲群瘟疫
也就是靠大範圍打打雜兵,實在是意義不大。

6環法術
奧圖迷舞
按照規則來說,奧圖迷舞應該是必中,然後每回合進行感知豁免脫離控制。
現在這種必中加持續強控估計是個bug,理論上應當會修復。
不過就算修復了,奧圖迷舞仍然是非常強的控制,而且9級就能拿到卷軸,Boss剋星。
(目前這種狀態那就更是最強控制沒有之一了。)

法術無效結界
如果不是敵我不分的話,這結界就是超級神技。
不過利用擊退、各種牆也可以基本不讓敵人受益,仍舊極為好用。
(再說句題外話,這魔法按理說也只是法術無效的,不知道是bug還是故意,反正遊戲裡現在成了無敵,汗。)

鏈狀閃電
強力輸出,”水電“事業的頂級法術,配合潮濕風暴牧師可以進行暴力打擊。
超魔雙閃什麽的看著爽,威力大。

冰牆術
控制加輸出都還行的冰系法術,冰法肯定要用(也沒得什麽選擇),其它法系也能很好的發揮其效果。
如果不需要專注那就是神技,要專注則需要看場合使用。

攝心目光
這個法術厲害的地方就是1回合可以選擇1個目標進行控制,受控狀態為睡眠,被控目標只要不過豁免就一直在睡眠狀態。
也就是運氣好你可以陸陸續續控制一大波敵人,運氣不好也可以多次嘗試控制關鍵目標。
算是控制效果不太穩但是使用很靈活的法術,奧圖迷舞如果修復,攝心目光使用價值會更高。

陽炎射線
需要消耗專注,因此很多時候不是優先選擇。
不過本身的控制還行,也能持續劃水打傷害,持久戰收益還是很不錯。

解離術
由於是力場傷害所以用來啃一些火電冰輸出不容易啃的骨頭。
沒法和5環特殊法術戰爭藝術比,不過應付特殊狀況還是能行。
注意是敏捷豁免(直接躲了就沒了),所以平時也沒啥大用。

歐提路克冰封法球
範圍不錯,有一點控場能力。
可以存一發(10回合),還能超魔雙發。
不過多數時候有專注位肯定冰牆術了。

喚起死靈
戰前能用,限定較多,召喚物不強。

死亡法陣
範圍大但傷害低,敵我不分,容易過豁免。
基本上沒有能夠開發的地方,用死靈法杖倒是可以無消耗,但是把有法杖了還缺啥呢。

秘法門
冒險時(水下監獄救人),特殊戰鬥時(例如最後Boss)有特別用處。
作用待開發(或者根本沒法開發,笑)。

石化術
這東西貌似敵人沒有,不然我方中了就頭痛。
石化幾乎無解,但是你打個怪還要等3回合生效,用其他不是更快更好麽。
雖然生效後基本上算是死翹了,但是什麽死法我們並不在乎啊(笑)。
所以,沒啥用。

術士法術
術士是用的法師的法術池。
每次升級可以選擇1個法術也能替換1個法術。
一旦選定就只能下次升級時替換更改了,不能通過學習卷軸來獲得新法術。
因此術士和法師相比就是更專精但是不全面。
以下是術士法術池(法術評價選擇參見法師):

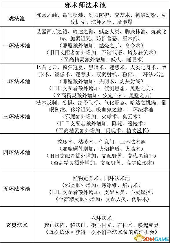
邪術師法術
邪術師和術士類似,也是使用法師法術表,升級時選擇和替換法術,一旦選定,只有到下次升級時有機會替換,平時是無法更改的。
所以邪術師也是可用法術有限的施法職業,要精心選擇法術。
以下是邪術師法術池(法術評價選擇參見法師):

邪術師另一個特點是隻有最高環法術位,意思其實就是法術位不分環數,就這麽多個位置,放1環還是5環法術都隨你。
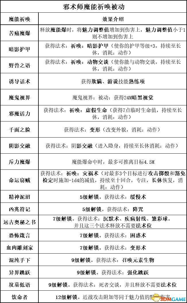
可施放法術的總次數少,比較依賴魔能祈喚這種職業能力(比如0環強力戲法魔能爆)。
此外,邪術師沒有6環法術位,相應的是給予一個奧秘法,相當於6環法術。

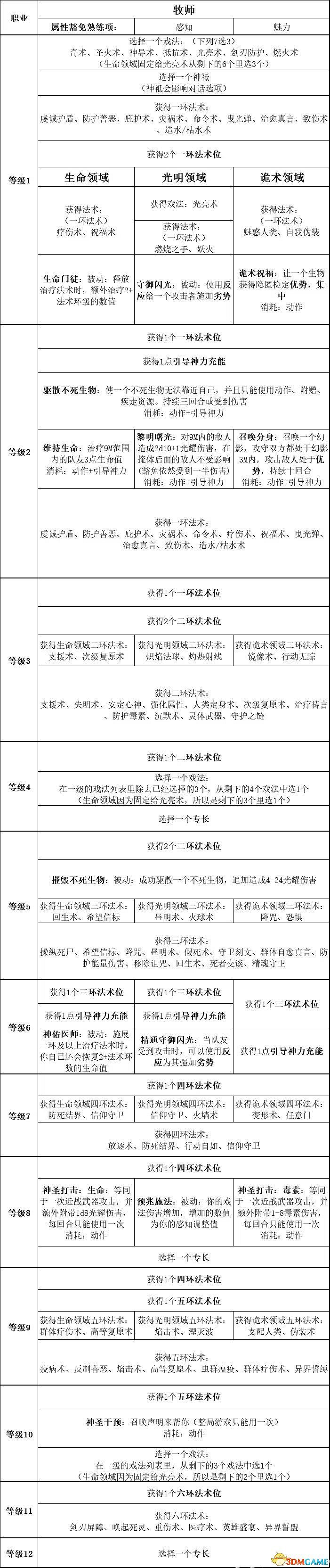
牧師神術
牧師法術(以及聖武士法術)稱為神術,由法師法術擴充而來。
因此本部分只講解擴充的法術,法師法表中有的請參考前文。
牧師神術隨著角色等級提升後自動解鎖,無法通過卷軸學習,不過解鎖的法術都可以隨時替換。
此外,牧師的不同領域有不同的額外法術,我們會在基礎法術講解後單獨根據領域進行解析。
(牧師1環法術很強、2級領域能力也很強,因此法系兼職1、2級牧師的受益非常非常高。)
以下是牧師法術池(分領域)——



0環神術(戲法)
神導術
基本上你重要檢定前都會用,無論是潛行開鎖還是威嚇表演還是游泳跳躍,都可以靠神導術加強。
林地門口右前方高台上的骷髏身上還有神導術項鏈,屬於怎麽都好用的法術。

抵抗術

聖火術

燃火術

奇術

1環神術
造水術/枯水術
水電、水冰打法的核心,潮濕凍僵水元素也可以由此受益。
這是一個場地法術,升環可以提升範圍,無需過豁免,甚至戰前給人潑一地水人家也不會有意見(笑)。
還有這個法術可以破除隱形,簡直是實用典範,多種打法的基石。

命令術
不需要專注的控制,本身效果能用,發揮想像力可以有效限制敵人的強度。
關鍵是丟下武器,讓你可以獲取幾乎任何人的武器。

祝福術
非常適合菜刀隊,尤其是前期,法系很多時候也在用攻擊擲骰的法術,因此普適性更強。
攻防兼備,每升一環多一個人。
吟遊詩人瓦羅身上的輕聲承諾錘附帶一個加血祝福術,中前期神器。

庇護術
保護法系不斷專注,保護NPC等等,很多時候都能用上。
不佔專注位,10匯合時間,很有用。

治愈真言
本作由於強度和機制原因,多數回復法術意義不大,但是治愈真言是附贈動作,性價比就高了。
用來加血都是其次,用來救“掛”掉的隊友非常有用,省時省事省錢。

曳光彈
傷害還行,可以造優,方便集火。
不過攻擊擲骰讓其造優不是很穩定,容易未命中。
不過總體上講前期也算不錯的法術了。

災禍術
前期較為實用,特別是勢均力敵的遭遇戰。
第一章晉升之路上面,找到商會丟失的貨物,救下兩個被狼人包圍的人,然後在高公爵著火旅館後面的馬廄那裡用他們給的暗號進入集會。
救了魯本,去塔林協會女老大處零區獎勵——災禍術重弩,讓射擊系可以附帶災禍術,分裂箭可以多人災禍術,這是災禍術最性價比的玩法。

致傷術

虔誠護盾

2環神術
守護之鏈
相當於連結後分攤傷害,還附加了抗性、ac和豁免。
本身就讓團隊關鍵脆皮的生存力大幅度提升,不用說雇傭兵血包連結這種使用方式了。

支援術
單純2環時比較一般,但是升5環群體20生命上限確實非常強。
召喚物也受此加成,因此召喚玩法受益更高。
也可以用專業工具人傭兵放這個神術。

靈體武器
相當於一個召喚物,可以吸引火力,也可以創造夾擊優勢。
本身移動慢,輸出一般,不過前期還是很好用的,主要是附贈動作相當有性價比。

次級復原術
劇情裡有些用。

治療禱言
當前遊戲機制下用處不大。

強化屬性

3環神術
群體治愈真言
本身相當於aoe版的治愈真言,看起來沒必要。
不過配合裝備,比如林地就能拿的手套和戒指,一個附贈動作就能給全隊2回合祝福+2回合劍盾,突然就厲害了。

精魂守衛
佔用專注位,有豁免,只能給自己用,限制了玩法。
不過盾反流派不錯,還有就是清理大量雜兵時非常強。

晝明術
特定場景,比如第二章樹人、吸血鬼敵人等等有奇效。

回生術
因為有復活卷軸所以3環位很難用上他。

希望信標
佔專注位且本身用處就不大,感覺就是給輔助法術開輔助。

死者交談
劇情有時有用。

4環神術
行動自如
主要是不用專注集中,戰前可用,持續到長休。
營地2個8級的牧師就可以覆蓋全隊,工具人牧師特別好用。
這樣很多時候可以在鞋子上有更多的選擇。

信仰守衛
視地形情況效果大不相同。
地形小的、能堵路堵門的、敵人集中的時候效果很好,能吸引火力也能提供輸出還能遲滯敵人。
其它時候作用折扣很大,很多時候也不如匕首雲一類的法術。

防死結界
由於遊戲難度設定的原因,用處不大,多數時候都不如看情況來個治愈真言。
如果後期開放了較高難度的話價值會大不少。

5環神術
高等復原術
戰鬥時肯定沒啥用,主要是劇情。
當前版本敵人的手段太少,需要這法術的時機不多。
(如果以後加入永久屬性傷、負等級啥的用處會大不少。)

焰擊術
用這個完全不如光明領域牧師用升環火球,只能說沒有其它輸出手段時也能用。
注意兩個傷害並非好處,只要敵人有一種抗性你就吃癟了,敏捷豁免也不怎麽樣。

群體療傷術
實在不如信徒硬頭錘這種大路貨有性價比。
每個傭兵10級都可以搞一個。

反製善惡
需要專注且只能戰鬥施放就大大限制了其價值,用護盾術不好麽。

疫病術
作為5環來說,效果太弱了。
甚至可以用的方式就是給自己的野蠻人加上,保持狂暴。

6環神術
異界誓盟
牧師6環要靠項鏈才有2法術位,所以法術很強悍(相對5環來說提升巨大)。
異界盟誓召喚物普遍強力,可以戰前召喚,持續到長休。
氣巨靈聚怪強力,配合法系非常強;天使能力出眾,高強度萬金油;坎比翁抗性好技能強。

英雄盛宴
戰前可用,無需專注,持續到長休。
生命上限和免疫狀態都很實用,感知檢定也是錦上添花。
傭兵工具人用起來性價比更高,注意技能範圍不小,主角在威爾處,傭兵去墓地,影心往墓地跑,等影心靠近威爾,選回傭兵開技能。威爾,蓋爾,吉斯洋基人,主角,阿倫代爾,影心,傭兵都能吃到。

劍刃屏障
強力是強力,不過6環位太少,消耗專注且敏捷豁免,很多時候無法作為第一選擇。
本身算是匕首之雲威力加強版,視覺效果也好,聚怪後、狹小環境下效果比較爆炸。
(注意會遮擋射界。)

醫療術
還是遊戲難度太低的鍋,不然還有些用。

重傷術
如果是3e中直接打到1血還行,目前這個實在沒啥用。

牧師領域神術
領域神術選擇領域後升級就獲得,無法選擇,因此領域神術實際上主要選擇在領域而不在神術(笑)。
神術的強度就用來在領域選擇時進行參考比較。
大多數領域法術在法師法術都有說明,請參考前文,這裡只說法表裡沒有的。
-風暴領域
召雷術可以作為核心輸出手段之一,其它就需要兼職法師補充閃電法術和輔助控制了。

召雷術
需要專注,敏捷豁免,傷害一般,範圍小,算是弱點。
不過距離遠,關鍵是10回合內可以點擊技能欄右側的持續施放圖示每回合都用。
配合雙動潮濕可以打出不錯傷害且節省了很多法術位。

湮滅波
比較類似焰擊術,體質豁免不太好。
不過有倒伏這個優點,能用,不過主要問題和焰擊術類似,不是優先選擇。

-光明領域

妖火
前期菜刀隊的福音,可以破除高等隱形術。
只要是菜刀隊就很有用,法系多了就沒啥用,你不可能都用攻擊投擲的法術來配合嘛。

-生命領域
生命領域的神術都在前面講解過,這個領域無法作為主打,可以作為控制、防禦輔助,兼職法師。

-知識領域
沒有新神術,當前缺乏選擇意義。

-自然領域
相當於增加了德魯伊的部分自然法術,法術在德魯伊部分講解。
自然領域當前也沒有太大意義,不如直接選德魯伊。

-詭術領域
沒有新神術且領域法術太弱。
選擇意義不大。

-戰爭領域
戰爭領域終於有點3e版牧師的強悍感了,引領菜刀隊的先鋒官。
很多職業兼職1級戰爭牧師都有較大收益。

神恩
附贈動作,中前期菜刀隊加攻利器。
還有虔誠護盾和神恩一樣,側重點在防禦。
兩個法術根據場合使用,性價比都很高。

十字軍披風
對比一下祝福術和加速術就知道價值不太大了。

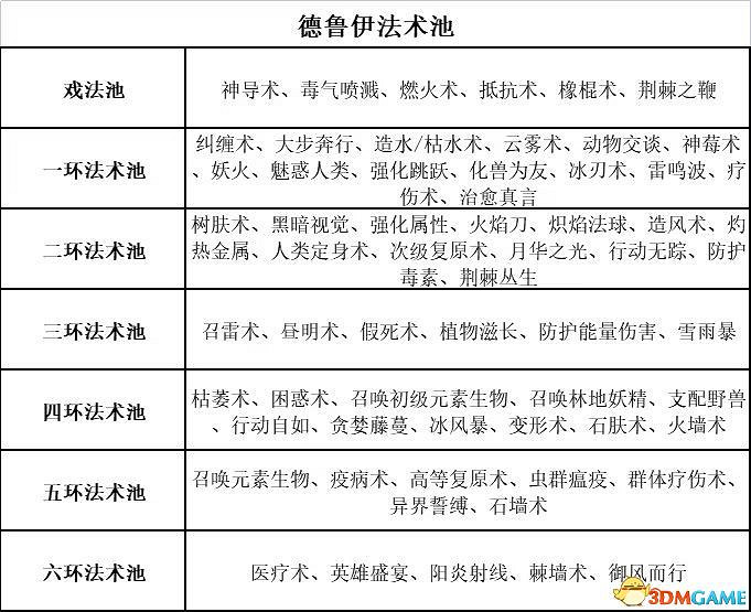
德魯伊自然法術
德魯伊的自然法術和牧師神術類似,都是在法師法術表上進行擴展。
德魯伊法術在升級時自動解鎖,可以隨意預備法術用來施放,法術準備位等於德魯伊感知調整值加等級。
當前大地和孢子結社意義不大,孢子只能說娛樂性還有,大地說明見下文。
德魯伊法表非常全面,變身能力也很強悍,職業能力在當前12級版本下算是翹楚。
以下是德魯伊法術池(後文解析同樣只說明德魯伊獨有的法術,法表/牧師表的法術見前文):

大地結社可以選擇的地形法術:
(注:想要更多魔法不如兼職法師,如果法師隨便學習高環法術的能力沒有修改,大地結社意義不大【雇傭兵倒是還行】。)

0環自然法術
橡棍術
前期很好用,強大的德魯伊恰好前期稍弱一些,彌補的很好。
隊菜刀隊也是不錯的增強。

荊棘之鞭
同樣是前期不錯的過渡法術,中近距離的傷害+適當的控制。

1環自然法術
糾纏術
需要專注位,力量豁免。
群控、長距離、中範圍,能夠造優+造劣但是不穩定。
作為1環一直都能用,如果sl就非常有性價比,以小(1環)換大。

神莓術
營地裡可以5、6級大地德魯伊提供隊伍神莓補給。
挺好的平時輔助法術。

2環自然法術
灼熱金屬
面對裝甲敵人很好用的法術,體質豁免有些遺憾,不過通過了就能讓其丟下武器/護甲(誰撿到就是誰的,笑)。
造劣則不用過豁免,法術傷害效果也不錯,對付某些強力的敵人有奇效。
需要專注多少還是會影響其價值,畢竟專注位太金貴。

月華之光
德魯伊版的匕首之雲,前期很實用,後期替代法術就很多了。

火焰刀
前期劃水技能用完了就放這個吧,這個階段還是挺好用的。

樹膚術
也就前期能用,戰前可施放。
有藥水,因此價值進一步縮減。

3環自然法術
植物滋長
控制效果太弱,缺乏法術、技能、玩法的配合,目前意義不大。
3環可用法術不多,召雷配合電法路線不錯。

4環自然法術
召喚林地妖精
可以戰前召喚,樹精可以繼續召一個樹人。
樹精可以繼續加橡棍術,傷害提升較大。
總體來說是一個不錯的召喚物法術。

貪婪藤蔓
藤蔓血太少,不過不用過豁免。
需要專注,可用時機不多,不過特別需要聚怪時會有奇效。

支配野獸
主要是沒啥特別的野獸能夠提升法術價值,可以替代他的優質召喚物太多。

5環自然法術
5環都在法師、牧師表中,召喚元素生物非常強,其它都要視情況才能發揮作用。
具體參考前文。

6環自然法術
棘牆術
傷害型場地法術,放到合適的位置確實可以有非常亮眼的表現。
敵人每次穿過都是會受到傷害的,控制效果也不錯。
如果達成了堵路、聚怪,後續還可以aoe傷害爆炸。

禦風而行
作為6環來說價值不高,很難有出場機會。
