lol厄斐琉斯五把武器名字都是什麽?厄斐琉斯有五把武器可以切換,分別是通碧、斷魄、折鏡、瑩焰、墜明,五把武器效果各不相同,這篇文章小編就帶大家一起了解lol厄斐琉斯的五把武器名字介紹。
【】
厄斐琉斯的五把武器名字
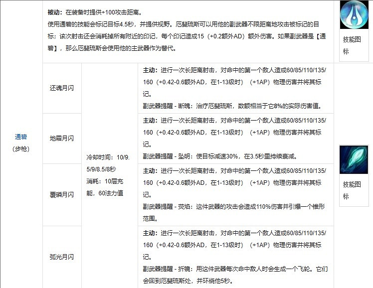
1、通碧(步槍)

2、斷魄(短鐮槍)

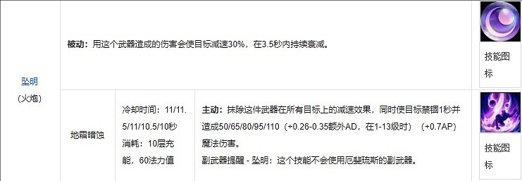
3、墜明(火炮)

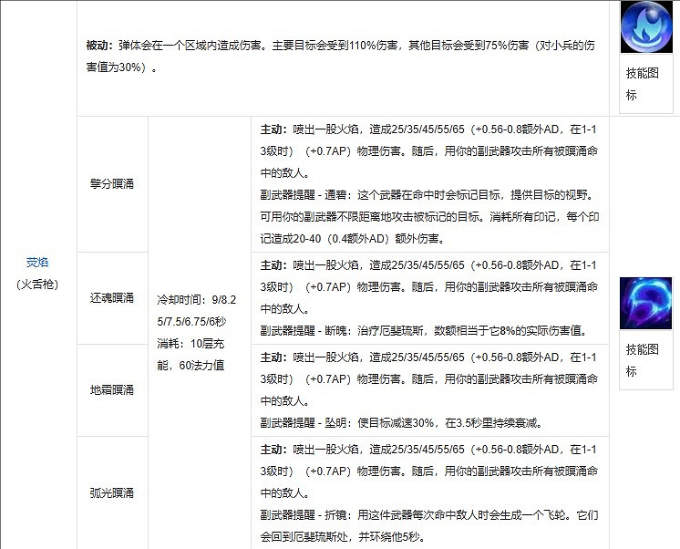
4、瑩焰(火舌槍)

5、折鏡(環刃)

以上就是小編給大家帶來的lol厄斐琉斯的五把武器名字介紹,下面更多最新熱門遊戲攻略內容,關注敬請觀看。
來源:遊俠網
傳到手機看
lol厄斐琉斯五把武器名字都是什麽?厄斐琉斯有五把武器可以切換,分別是通碧、斷魄、折鏡、瑩焰、墜明,五把武器效果各不相同,這篇文章小編就帶大家一起了解lol厄斐琉斯的五把武器名字介紹。
【】
1、通碧(步槍)

2、斷魄(短鐮槍)

3、墜明(火炮)

4、瑩焰(火舌槍)

5、折鏡(環刃)

以上就是小編給大家帶來的lol厄斐琉斯的五把武器名字介紹,下面更多最新熱門遊戲攻略內容,關注敬請觀看。
來源:遊俠網
《英雄聯盟》是由Riot Games開發及發行的一款5v5多人線上戰鬥技術型遊戲,遊戲為免費模式進行並提供付費道具服務。該遊戲是受到《魔獸爭霸III:寒冰霸權》中一個名為DotA第三方自定義地圖啟發而誕生,且至今仍不斷定期更新。