厄斐琉斯什麽時候出的?厄斐琉斯的機制在聯盟中獨一份,厄斐琉斯2019年12月12日首次在英雄聯盟中登場,這篇文章小編就帶大家一起了解英雄聯盟厄斐琉斯什麽時候出的介紹。
【】
厄斐琉斯什麽時候出的
答:2019年12月12日
一、武器介紹
1、通碧(步槍)

2、斷魄(短鐮槍)

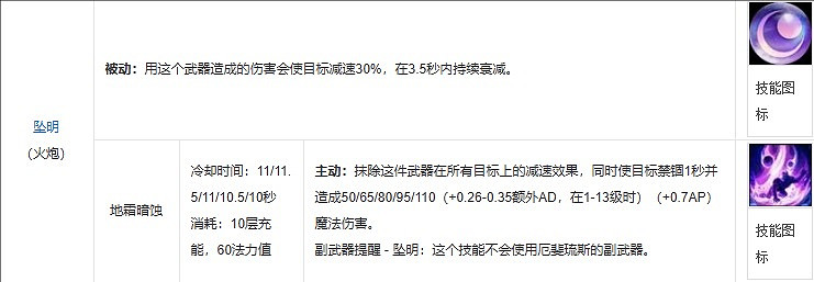
3、墜明(火炮)

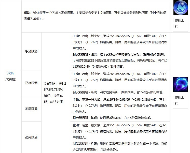
4、瑩焰(火舌槍)

5、折鏡(環刃)

二、技能介紹
1、被動技能

2、Q技能

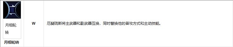
3、W技能

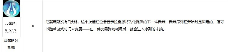
4、E技能

5、R技能

以上就是小編給大家帶來的英雄聯盟厄斐琉斯什麽時候出的介紹,下面更多最新熱門遊戲攻略內容,關注敬請觀看。
來源:遊俠網