奈費勒是蘇丹的遊戲中主角的政敵,要不要殺這個角色呢?我們可以選擇要不要殺這個角色,建議大家不要殺掉這個角色,除非在大敵線中和政敵進行決戰,詳細的內容可以在這裡進行了解。
蘇丹的遊戲奈費勒需要殺嗎
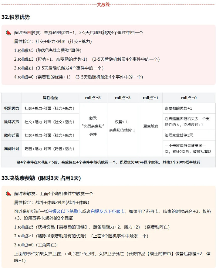
答:在大敵線需要在決戰中將其殺死。
詳細介紹:
1、在蘇丹的遊戲中,雖然奈費勒是玩家的政敵,但是是可以讓其作為盟友的。
2、我們在蘇丹的遊戲奈費勒的密會事件中,可以選擇殺死奈費勒、讓其變為大敵或是觸發謀反線。

3、在進入大敵線後,我們會在後續和奈非勒進行決戰。
4、我們戰勝他後,就會將其殺死。

以上就是蘇丹的遊戲奈費勒要不要殺情況介紹,我們可以在大敵線中殺死這個角色,其他的情況建議不要殺死這個角色。
來源:遊俠網