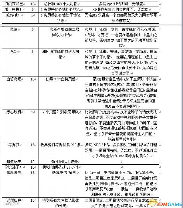
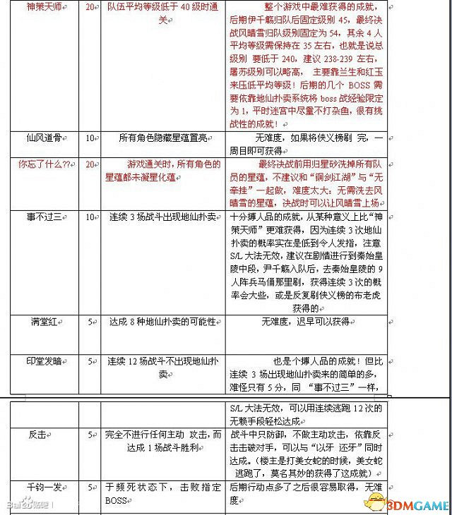
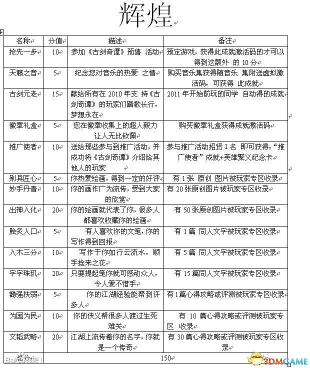
古劍奇譚TGP版全成就達成方法:














以上就是古劍奇譚TGP版全成就達成方法,希望能夠幫助到大家。
傳到手機看
古劍奇譚TGP版全成就達成方法:














以上就是古劍奇譚TGP版全成就達成方法,希望能夠幫助到大家。
再見,若有緣……在我們踏入2010年之際,一款由上海燭龍(主要成員由仙劍4原研發團隊核心組建)打造的仙俠類RPG《古劍奇譚》步入了我們的視野。《古劍奇譚》是一個關於劍的遊戲,其中有愛有恨,有喜悅也有悲傷,有如詩如畫、清麗婉約的兒女情長,也有如山如海、氣勢磅礴的蒼生大義;她代表了中國人關於劍的美麗夢想、代表了一場中國古代仙俠文化的盛宴、更代表了一個關於劍的東方傳奇。 古人說,劍是“百兵之君”。在中國人的心裡,劍是武俠和仙俠的代表,一把吳鉤劍、一把七星劍,都是無數少年心中永遠的夢想,仿佛一劍在手,就能闡揚出禦劍江湖一般千古長新的遐思。“一劍霜寒十四州”是劍的豪情;“飛劍決浮雲”是劍的灑脫;“拂劍舞秋月”則是劍的溫柔。劍,是中國的俠義,是“為國為民,俠之大者”;劍也是中國的柔情,是明月清風下一片夢中的流光飛舞。何謂“古劍”?那是中國五千年仙俠文化的縮影和代表、是所有中國人永恆不變的浪漫夢想,是隻屬於中國的俠骨柔情。正如遊戲名稱《古劍奇譚》所傳達出來的訊息那樣,致力於創造最具中國古風的仙俠類角色扮演遊戲,劍,將是燭龍遊戲不變的主題之一。 和“劍”相對,遊戲副標題中的“琴心”則代表著另一種遠古的意象,從三皇五帝時期流傳至今的琴音,淌過歷史的長河,他綿長細密不絕於耳,是所有天涯浪子心底最柔軟的溫情。“一劍霜寒十四州”是劍的豪情;“幽興惜瑤草,素懷寄鳴琴”則是琴的溫柔。劍,是中國的俠義,是“為國為民,俠之大者”;而琴則是中國的柔情,是明月清風下一片夢中的流光飛舞。《古劍奇譚》,訴說的是中國五千年的仙俠文化、是所有中國人永恆不變的浪漫夢想,是隻屬於中國的俠骨柔情。