在9月11日,大宇資訊終於正式宣布,已將其旗下兩大經典遊戲IP——《仙劍奇俠傳》與《軒轅劍》的版權進行了全面出售。

這一舉措也標誌著“大宇雙劍”時代的正式落幕。
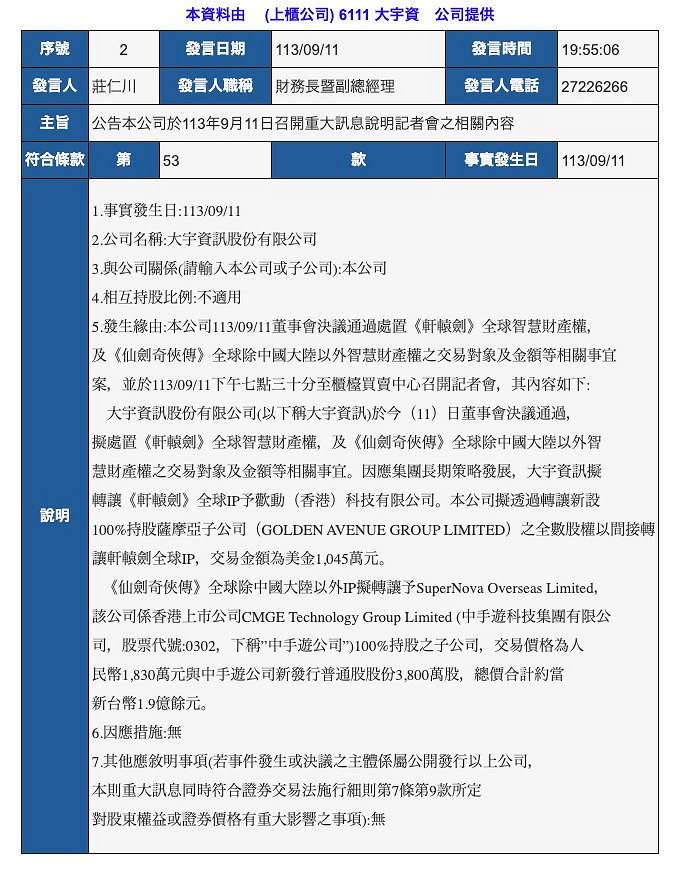
根據官方聲明,此次交易總價超過5億新台幣(約合人民幣1.1億元)。

其中包括《仙劍奇俠傳》除中國大陸外的全球版權,以及《軒轅劍》的全球版權。
也許這個突如其來的消息會讓許多玩家驚訝,但實際上,大宇資訊的這一決定並非突如其來。
早在今年5月,大宇資訊董事長凃俊光就曾在媒體上透露了出售《仙劍奇俠傳》和《軒轅劍》IP的想法。他表示,希望通過IP的販售來創新、活化這些經典IP,並產生全新的IP內容。

回顧往昔,作為曾經無數玩家的啟蒙遊戲,大宇憑借其深厚的文化底蘊和不斷創新的精神,為我們呈現了一系列令人難以忘懷的遊戲佳作,也確實帶大家帶來過許多感動。也籍此,就讓我們一起回顧大宇的發展歷程,領略那些經典與創新並存的仙俠遊戲世界。
最早,《軒轅劍》系列的起源可以追溯到1990年,當時大宇資訊旗下的DOMO小組在製作人蔡明宏的領導下,推出了第一款《軒轅劍一》。儘管這款遊戲在當時並未引起轟動,但它卻開創了中國大陸研發角色扮演遊戲的新紀元。四年後,DOMO小組推出了《軒轅劍二》,該作在故事情節和視覺效果上都有所提升,尤其是採用了水墨畫風格的畫面設計,使整個遊戲充滿了濃鬱的古典氣息。

1995年對於大宇資訊而言具有特殊的意義。這一年,他們推出了《軒轅劍外傳:楓之舞》,這是《軒轅劍》系列的首部外傳,也是該系列走向輝煌的起點。同年,大宇資訊還在大陸設立了北京軟星和上海軟星兩家子公司,以吸納更多優秀的遊戲開發人才,進一步壯大公司實力。

隨著時間的推移,大宇資訊逐漸形成了由DOMO小組主導的“軒轅劍”系列,北京軟星負責的“大富翁”系列,以及上海軟星操刀的“仙劍奇俠傳”系列等多元化的產品線。這種分工合作的模式有效地分散了創作壓力,保證了各系列作品的品質,使得大宇資訊在中國遊戲市場占據了舉足輕重的地位。
而《軒轅劍》系列則以著每兩年一部新作的穩定節奏,持續為玩家帶來新作。這種穩定的更新頻率使得《軒轅劍》能夠深度參與到中國大陸研發遊戲的輝煌歷程之中。在這個充滿創造力的時代,其系列憑借其獨特的歷史厚重感和關注天下大事的主題,塑造出了自己鮮明的特色。儘管在後來的影響力上無法與《仙劍奇俠傳》相提並論,但其所展現出來的特質,在當前市場環境下無疑顯得更為珍貴。
自1999年起,《軒轅劍三:雲和山的彼端》、《軒轅劍三外傳:天之痕》等佳作相繼推出,為玩家們帶來了一場視覺與心靈的盛宴。其中,《軒轅劍三:雲和山的彼端》以其跨越歐亞兩大洲的壯闊視野,以及對多元文化的深入描繪,贏得了廣大玩家的喜愛。

2002年,《軒轅劍四:黑龍舞兮雲飛揚》的面市,標誌著《軒轅劍》系列進入了一個全新的階段。這部作品首次採用了3D技術,並引入了獨特的“天書”系統,為玩家提供了更多的探索和冒險的可能。此外,遊戲還巧妙地融入了春秋戰國時期的歷史元素,使得整個遊戲世界更加真實可信。

兩年之後,《軒轅劍外傳:蒼之濤》再次驚豔亮相。這款遊戲不僅延續了前作的優秀品質,還在玩法創新、概念應用以及文化融合等方面取得了顯著突破。遊戲中的機關術設計,更是成為了眾多文化作品的靈感源泉...

但遺憾的是,《蒼之濤》已經是《軒轅劍》系列最後的輝煌,此後,《軒轅劍》系列便逐漸沒落。
從2006年到2010年,這四年間《軒轅劍》系共推出了“軒轅劍五三部曲”,分別是《軒轅劍五》、《軒轅劍外傳:漢之雲》、《軒轅劍外傳:雲之遙》。這幾部作品確實展現出了一些新的亮點。比如遊戲中的神怪元素得到了強化,增加了遊戲的神秘感和吸引力,遊戲的開發引擎也有了一定的提升,使其擁有更加精細的3D畫面效果。

然而,這些進步並不能掩蓋遊戲存在的問題。首先,三部曲的劇情是彼此關聯的,但發售順序與故事時間線完全相反,導致玩家的體驗非常割裂,同時遊戲的劇情也顯得平淡無奇,角色塑造也不夠深入人心,這使得整個故事失去了應有的吸引力;在玩法機制上,遊戲放棄了原有的“天書世界”系統,這無疑降低了遊戲的可玩性,遊戲的3D畫面表現也遠不如同時代的海外大作,還缺乏了系列特色的水墨韻味..

後來的《軒轅劍六》也面臨同樣尷尬的局面,經歷過無數海外大作的燻陶下,儘管本作在畫面、可玩性上都有不小的進步,對於大眾玩家來說還是一款非常落後的作品。而且更重要的是,《軒轅劍》幾乎要失去了講一個好故事的能力,原本作品中濃厚的歷史人文氣息也基本看不到了。
相較於“軒轅劍”高開低走,“仙劍奇俠傳”系列則從一開始在續作研發上就有著波折。《仙劍奇俠傳》系列的誕生,源於兩位才華橫溢的遊戲設計師——姚壯憲與謝崇輝的合作。然而,隨著時間的推移,兩人的創作理念逐漸產生分歧,甚至引發了公司內部的矛盾。為了爭取《仙劍奇俠傳2》的開發權,兩人各自提交了開發方案,最終導致兩款續作同時進行開發。

這場紛爭嚴重拖慢了《仙劍奇俠傳二》的開發進程,使得這款備受期待的遊戲在初代發布8年之後才得以面世。儘管如此,《仙劍奇俠傳二》的品質卻未能達到預期,人物塑造單薄、劇情混亂等問題使其飽受批評。當時“等待,只為一次更淒美的感動”的口號,在玩家這裡變成了“等待,只為一次更憤怒的罵街”,玩法陳舊、完成度低等等因素,讓《仙劍奇俠傳二》像是一部半成品。

然而,僅僅半年後,以張毅君等人主導製作的《仙劍奇俠傳三》迅速面世,在畫面、玩法、劇情、音樂上,對《仙劍奇俠傳二》乃至系列初代的全方位超越,其卓越品質使之成為該系列的經典之作。一年後《仙劍奇俠傳三外傳:問情篇》同樣市場表現良好,在玩家之間累積了極高的口碑。
此後,上海軟星接過了《仙劍奇俠傳》系列的開發重任,張毅君擔任了第二代掌門人。他們以《仙劍奇俠傳三》及其外傳的巨大成功,進一步提升了該品牌的影響力。
尤其是在2005年,《仙劍奇俠傳》電視劇開播,雖然因為對劇情的魔改讓許多原作粉絲對其十分不滿,但無論是胡歌、劉亦菲等主演的精彩演技,膾炙人口的配樂、還是電視劇對劇情的出色演繹,都讓這部電視劇成功破圈,讓“仙劍奇俠傳”這個名字一舉成為國民級的遊戲IP。

而在2007年推出的《仙劍奇俠傳四》將系列推上了另一座高峰,可以說在很多玩家心中,《仙劍奇俠傳四》才是系列最佳。在人物塑造和故事講述上,這款作品更是獨具匠心,“宿命”二字貫穿主線,讓玩家們在探求仙境奧秘的過程中被其中的故事深深感染,音樂,甚至是最薄弱的畫質也補上了短板。在整個產業萎靡不振的環境下,《仙劍奇俠傳四》依然取得了首周銷量超過20萬套的佳績,成為中國大陸研發單機市場的逆襲者。

但可惜的是,大宇管理層和製作組的矛盾日益加深,遊戲發售不久後上海軟星便解散了。此後,北京軟星接管了“仙劍奇俠傳”後續的開發工作。
2011年到2013年間,北京軟星共推出了兩部《仙劍奇俠傳》作品:《仙劍奇俠傳五》、《仙劍奇俠傳五前傳》。 儘管遊戲的銷量很高,但事實上在玩法和畫面等方面幾乎沒有進步,而且在遊戲中還把初代主角李逍遙拉出來消費了一次,於是從《仙劍奇俠傳五》開始,整個《仙劍》系列就被玩家打上了“賣情懷”的標籤。
而備受玩家“冷落”的《仙劍奇俠傳六》更是將開發水準落後、創作力的下滑、資金的短缺的問題凸顯的淋漓盡致...

為了挽回頹勢,大宇決定進行最後一搏。在2020年和2021年,都同樣採用了最新的虛幻引擎4的《軒轅劍柒》和《仙劍奇俠傳七》先後發售。
儘管在技術力表現上,這兩部系列第七代正作的確都可以稱得上是系列之最,號稱投資超過“3億新台幣”。但除此之外,這兩部作品幾乎都乏善可陳,即時戰鬥的玩法平庸、劇情表現平庸,同時在各自系列的特色呈現上也頗為一般,《軒轅劍柒》的系列傳統歷史厚重感難見蹤影,劇情流程更是隻有短小的10個小時。

也因此,這兩部作品在當時的玩家們眼中,僅僅只能代表新生代“大宇雙劍”的“希望”,而且根據中國伺服器銷量吧的粗略統計,《軒轅劍柒》的銷量為20萬到30萬套。而根據中手遊的年度業績報告顯示,截止至去年9月份,《仙劍奇俠傳七》的綜合銷量僅為85萬套。

顯然前所未有的高投入和這兩部作品的銷量並不那麽相配。遊戲賣得好,才有大量的資金投入後面續作的開發,遊戲賣不好只能縮減預算,遊戲品質也堪憂,大宇走的路,陷入了一個死循環。
不只是大宇,對於中國大陸研發單機遊戲行業而言,在新世紀之後的十年都出現了遊戲數量和市場規模的斷崖式下跌、中國大陸研發單機市場的前景相當灰暗。

隨之時代的進步,網遊、手遊的發展,也進一步擠壓了單機的生存空間。無論是在世界範圍內火爆異常的《魔獸世界》《CS》,還是在中國《英雄聯盟》《夢幻西遊》等一個接一個的網遊爆款,都說明了這一點。
當然,大宇也不是沒有向網路遊戲方面進行發展。
早在2002年,姚壯憲便宣布研發《仙劍網路版》初創版本。然而,由於當時市場對於網遊製作難度與所需人力資源的認識不足,初代製作團隊面臨重重困擾,難以推進。而且仙劍網路版作為一款純2D的網路遊戲,與市場網遊3D化浪潮背道而馳,且效率較低,最終在2005年轉換至3D版本時遭到棄置。

導致項目陷入困境的另一因素在於大宇忙於《軒轅劍2:飛天曆險》遊戲的製作,無法全力投入仙劍網路版的開發。直到2007年,第三代製作人李佳澤回歸大宇,才重組團隊進行《仙劍OL》的開發。然而,這款新作在畫面表現方面甚至不及軒轅劍的單機版本,成為遊戲失敗的又一注腳。

除了技術因素外,《仙劍OL》的營運策略亦存在問題。遊戲開始營運前要求購買啟動碼,玩家理應享受“買斷製”的服務,而僅一個月後,遊戲變為免費模式,引起廣大玩家強烈不滿。基於上述種種原因,《仙劍OL》雖受到各方關注,然而因其品質不足,營運策略失誤,最終未能取得預期的成功。如今,這款遊戲已正式停止營運,令人唏噓不已。

另一方面,近些年來大宇的重心已經不在遊戲業務上了。如今的大宇和科拿米有些類似,早就不是僅靠遊戲吃飯的公司了,大宇的其他業務已經早早步入正軌,在他們的財報當中,遊戲業務反而是十分拖後腿的那塊...
儘管如此,大宇仍然沒有放棄遊戲行業。公司正在積極尋找新的機會,希望通過創新的產品和服務來吸引玩家。例如近期推出的恐怖題材遊戲《女鬼橋》就受到了不少玩家的好評。或許,這樣的方向對於現在的大宇來說才是更好的選擇吧。
來源:遊俠網