根據任天堂官方最新發布的公告,日服eShop的帳戶餘額上限已由原先的7萬日元上調至12萬日元(約6135元人民幣)。這一調整旨在更好地滿足使用者的大額儲值需求,同時也是平台支付政策優化的重要舉措(包括近期停止海外信用卡支付等變更)。

關於預購服務,官方同步更新了以下說明細則:
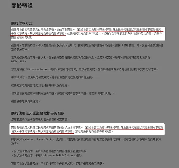
「若使用者在結賬時未持有相應主機或遇到伺服器異常情況,可能導致預購遊戲無法自動開始下載。如遇此類問題,建議通過對應商品的主機重新嘗試下載操作」。
此項規定適用於所有需要主機連線驗證的預購遊戲,包括但不限於《異域神劍X終極版》等作品。為確保順利下載,玩家需在支付前確認已完成主機帳號綁定,並保持穩定的網路連接狀態。


來源:遊俠網
 金幣大師 (Coin Master)
 金幣大師 (Coin Master) 大富翁 GO (Monopoly GO)
 大富翁 GO (Monopoly GO) 蛋仔派對
 蛋仔派對 超能世界
 超能世界 豬遊記
 豬遊記 LINE金幣派對
 LINE金幣派對 夢幻海島
 夢幻海島 豬來了
 豬來了 薑餅人王國
 薑餅人王國 天天玩樂園
 天天玩樂園 
                    
                     
                    
                     
                    
                     
                    
                     
                    
                     
                    
                     
                    
                     
                    
                     
                    
                     
                    
                     
                    
                     
                    
                     
                    
                     
                    
                     
                    
                     
                    
                     
                    
                     
                    
                     
                    
                     
                    
                     
                    
                     
                    
                     
                    
                     
                    
                     
                    
                     
                    
                     
                    
                     
                    
                     
                    
                    