近日,騰訊公布了截至2025年6月30日的第二季度財務報告。財報顯示,本季度公司實現總營收1845億元人民幣,較去年同期增長15%;毛利達1050億元,同比增幅達22%。

在遊戲方面,騰訊中國遊戲市場收入達404億元,同比增長17%。這一增長主要得益於新作《三角洲行動》的優異表現,以及《王者榮耀》《特戰英豪》《和平精英》等經典遊戲持續穩定的收入貢獻。

國際市場方面,騰訊遊戲收入達188億元,同比增長35%。Supercell旗下遊戲、《PUBG MOBILE》的穩定表現,以及新作《沙丘:覺醒》的推出,共同推動了國際市場的快速增長。

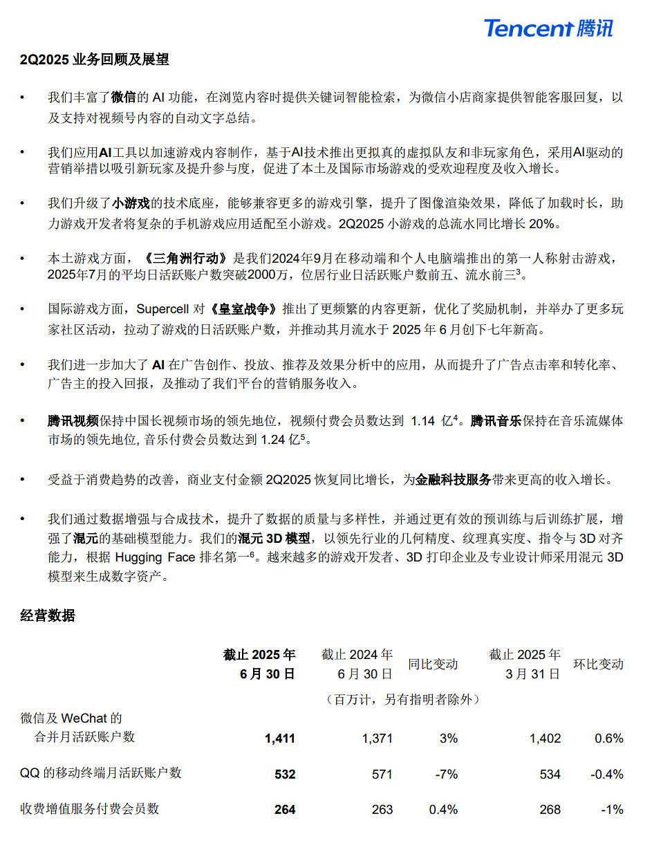
在數位內容領域,騰訊影片持續領跑中國長影片市場,付費會員規模達到1.14億。騰訊音樂則繼續保持在音樂串流媒體市場的領先地位,付費會員數突破1.24億。

來源:遊俠網