Sensor Tower旗下Video Game Insights (VGI) 最新發布的PC/主機平台資料洞察顯示,《戰地風雲6》在首發5天內,PC與主機平台總銷量突破660萬套,這一成績為該系列續作的持續發展奠定了堅實基礎。

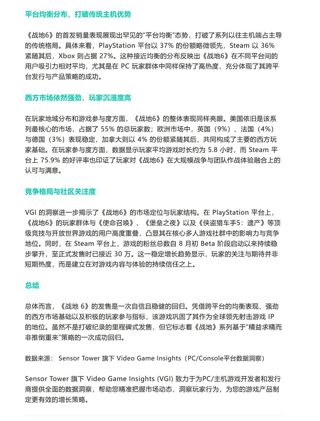
平台分布均衡化
遊戲銷量呈現三足鼎立態勢:PS5平台占比37%,PC Steam平台占比36%,Xbox Series平台占比27%。這一資料打破了該系列以往主機端主導的傳統格局,標誌著跨平台策略取得顯著成效。
地域市場特徵顯著
美國玩家貢獻了55%的銷量,英國、法國、德國、加拿大四國合計占比約20%,顯示出歐美市場仍是核心消費區域。值得注意的是,中國市場未進入銷量前列,暗示其占比不足25%。

玩家反饋積極
玩家平均遊戲時長達到5.8小時,Steam平台好評率穩定在75.9%,反映出較高的使用者滿意度。
競爭格局穩固
遊戲玩家群體與《決勝時刻》《堡壘之夜》等重度多人遊戲高度重合,凸顯其在核心射擊領域的競爭力。自Beta測試階段起,Steam平台關注度持續攀升,顯示出穩定的粉絲基礎。

來源:遊俠網
 金幣大師 (Coin Master)
 金幣大師 (Coin Master) 大富翁 GO (Monopoly GO)
 大富翁 GO (Monopoly GO) 蛋仔派對
 蛋仔派對 超能世界
 超能世界 豬遊記
 豬遊記 LINE金幣派對
 LINE金幣派對 夢幻海島
 夢幻海島 豬來了
 豬來了 薑餅人王國
 薑餅人王國 天天玩樂園
 天天玩樂園 
                    
                     
                    
                     
                    
                     
                    
                     
                    
                     
                    
                     
                    
                     
                    
                     
                    
                     
                    
                     
                    
                     
                    
                     
                    
                     
                    
                     
                    
                     
                    
                     
                    
                     
                    
                     
                    
                     
                    
                     
                    
                     
                    
                     
                    
                     
                    
                     
                    
                     
                    
                     
                    
                     
                    
                     
                    
                    