富饒之城桌遊版本也有好幾種劇本,供玩家自由選擇,可以依據人數挑選適合的富饒之城規則劇本,而每位角色也都有獨特的主題,以下為第一次富饒之城桌遊遊戲進行設定與介紹。
富饒之城桌遊桌遊說明書,開局如何做準備
首先,挑出八個基本角色牌以及對應的角色標記,並將角色標記依號碼由小到大做排列。基本角色有:「刺客、小偷、魔術師、國王、住持、商人、建築師、領主」。基本建築物標示有四種符號:皇家、宗教、商業、,並加入基本角色所搭配的獨特建築物。
富饒之城桌遊規則和流程
遊戲一開始由「皇冠」持有者,根據抽取對應數量朝上和朝下的角色牌,角色不會在此輪中用到,沒有人會知道朝下的角色牌是誰。富饒之城規則依桌遊玩家人數變化遊戲規則不同。

富饒之城桌遊2人遊戲規則
1. 起家「皇冠」玩家洗牌後,隨機抽一張牌面朝下放到桌面中央,並從剩下的7張選一張角色牌,再將剩餘的6張牌給下玩家。
2.下玩家選1張當自己的角色,選1張角色牌面朝下放到桌面中央,把剩餘的4張牌給皇冠玩家。
3.皇冠玩家同上一步驟,選1張,丟1張,剩下2張給下玩家。
4.下玩家同上一步驟,選1丟1。此時每人會有2張角色牌。
富饒之城桌遊3人遊戲規則
1. 起家「皇冠」玩家洗牌後,隨機抽一張牌面朝下放到桌面中央,並從剩下的7張選一張角色牌,再將剩餘的6張牌給左手邊玩家。
2. 左手邊的玩家選1張,再將剩餘的牌給左邊玩家,左邊玩家再選1張。
3.反覆下去直到每位玩家都有2張牌,後家會從2張牌中選1張,剩餘的那1張就牌面朝下放到桌面中央。
富饒之城桌遊4~6人遊戲規則
起家「皇冠」玩家先選擇一個角色牌,也可以選擇看全部的角色牌堆,選完後不能讓人知道選的角色,將剩下的角色牌傳給左邊的玩家。反覆下去,直到最後的玩家選完,剩餘的角色以牌面朝下的方式放在桌面中央。
富饒之城桌遊7~8人遊戲規則
前面玩家選角色牌的規則同4~6位玩家的規則,到最後一位玩家選角色牌時,從上一位玩家拿剩下的牌,拿桌面中間被移出的角色加入選擇,從2張牌中選擇1張,將不要的角色牌朝下放回桌面中間。
富饒之城發動角色能力
由「皇冠」玩家宣告角色編號,玩家角色一但被叫到時,就必須表明身份,把角色牌翻開,執行行動。玩家行動結束後,皇冠持有者繼續往下叫號。拿資源,有兩種方式,選擇一個: 1.拿2枚金幣 2.抽2張選1張建築牌。一張加入手牌,另一張放入建築牌堆底端
建造建築
付出建築花費,將建築牌正面朝上放在桌上。只可建造一棟建築。且不可蓋兩個相同名稱的建築。
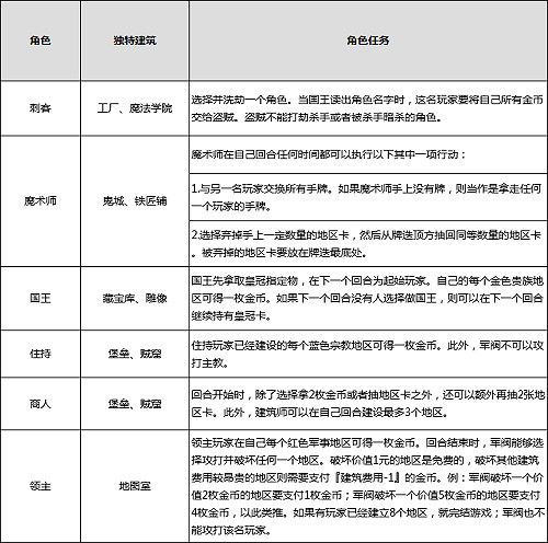
富饒之城角色獨特建築,角色任務

富饒之城桌遊結束算分
當所有角色都被叫完後就結束回合。當有玩家建造出第8個地區時,遊戲便會在這一輪結束時宣告結束。富饒之城桌遊卡牌領取兌換
富饒之城玩家勝負計分方式
基本分數:計算所有已完成建築的建造金幣總和
第一個建造出7個建築:+4分
建造出7個建築:+2分
有五種顏色建築:+3分
特殊建築加分