蟄伏五年,重回巔峰!經典動作對戰網遊《王牌對決》6.24登陸Steam - 遊戲狂
廣告

蟄伏五年,重回巔峰!經典動作對戰網遊《王牌對決》6.24登陸Steam

請拿手機掃描此QRCODE

傳到手機看

2022-06-24
廣告

近日,曾由騰訊代理,中國伺服器停服五年之久的《王牌對決》重新出現在了Steam上,這款韓國經典動作對戰網遊再度進入在玩家的視野之中。

蟄伏五年,重回巔峰!經典動作對戰網遊《王牌對決》6.24登陸Steam 

廣告

《王牌對決》是由韓國遊戲公司Wemade研發的一款3D動作對戰類網路遊戲。遊戲2014年4月被騰訊代理,並在當年的騰訊互娛年度發布會上正式亮相!

在進入中國市場前,《王牌對決》就已經在韓國以及多個國家和地區成功營運,具有超高的人氣,進入中國後也紅極一時,遊戲以流暢的動作體驗、豐富的對戰玩法和爽快的操作性,成為當時中國最炙手可熱的動作網遊之一!

蟄伏五年,重回巔峰!經典動作對戰網遊《王牌對決》6.24登陸Steam 

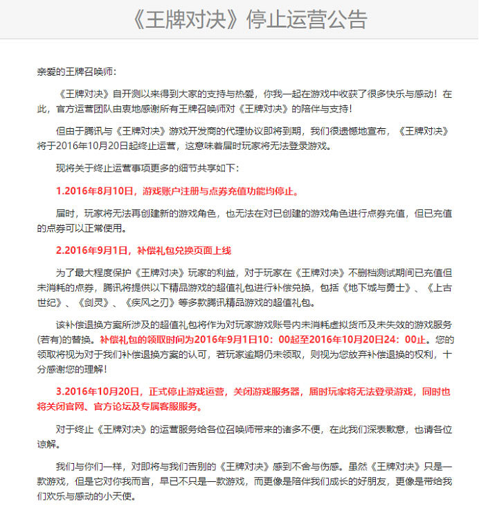
玩家們期待著它能長久地陪伴著大家度過每個春夏秋冬,但很多時候告別總是突如其來,在2016年10月20日,騰訊宣布《王牌對決》正式停止遊戲營運。時隔五年,遊戲圈早已有了翻天覆地的變化,無數的遊戲湧入,從類型、畫風,再到玩法,競爭越來越激烈,遊戲領域可謂是風起雲湧,方興未艾。

蟄伏五年,重回巔峰!經典動作對戰網遊《王牌對決》6.24登陸Steam 

對喜歡《王牌對決》的老玩家們來說,《王牌對決》是無可替代的。它就如一個六邊形戰士,點滿了自身每一個技能點,有的人喜歡它Q版卡通的風格,沒有因為追求卡通的萌而失去特色的角色形象,加抓住了人物的特徵展現,還平添了一絲可愛,整體畫面顏色飽和度較高,畫面在當時可謂清新養眼。

蟄伏五年,重回巔峰!經典動作對戰網遊《王牌對決》6.24登陸Steam 

有的人喜歡遊戲中多達百位的明星英雄亂鬥,《王牌對決》將歷史、動漫、遊戲、科幻、玄幻、魔幻等多種題材中的知名英雄角色都“請”到了遊戲中,實現了八神庵與趙子龍同場對決,正義隊長與諸葛亮正面交鋒等穿越時空的英雄大亂鬥。

蟄伏五年,重回巔峰!經典動作對戰網遊《王牌對決》6.24登陸Steam 

有的人則喜歡遊戲的休閒趣味,遊戲中的角色眾多總有一位會是你心儀的英雄,通過養成則增加了遊戲的耐玩性,爽快的打鬥和技能的組合又讓打鬥系統更具可玩性,而遊戲的每個模式所需的時間僅僅三到五分鐘,遊戲節奏快、遊戲過程流暢讓格鬥遊戲也變得更輕鬆,大家也願意花費短短幾分鐘時間獲得更多的遊戲樂趣。

蟄伏五年,重回巔峰!經典動作對戰網遊《王牌對決》6.24登陸Steam 

還有些人則喜歡遊戲帶來的個性化DIY,遊戲中英雄們分為特殊、近戰、遠程、魔法、輔助等幾大類,往下還劃分了戰士、射手、刺客等,每個英雄都擁有武器、頭盔、披風和衣服四件裝備,武器代表英雄本體,當你拿著角色一位英雄的武器,你就變成了那位英雄,並擁有該英雄的招式和武器技能!

蟄伏五年,重回巔峰!經典動作對戰網遊《王牌對決》6.24登陸Steam 

其它3個部位你可以自由更換裝備進行技能和英雄外形的搭配,打造屬於自己個性的英雄。每一個英雄都擁有自己的獨立等級並可以自由分配屬性點,龐大的明星陣容、多類型裝備讓玩家們在遊戲中獲得了極大的鑽研空間。

蟄伏五年,重回巔峰!經典動作對戰網遊《王牌對決》6.24登陸Steam 

可以說,只要你願意多了解一下《王牌對決》,就會發現它無盡的魅力,再搭配上為每個遊戲模式量身定製的專屬地圖和獨創性規則,更是讓它在動作類遊戲中脫穎而出,這也不難解釋為什麽那麽多玩家在它停服之後對它念念不忘。

蟄伏五年,重回巔峰!經典動作對戰網遊《王牌對決》6.24登陸Steam 

而退隱“江湖”五年後,《王牌對決》終於要回歸了!據悉,這次《王牌對決》上架Steam不僅將回歸當初最經典版本,再現最原汁原味的對決之戰,英雄庫也將得到擴充,200多位英雄等待老玩家的召喚;更多模式,更多地圖,只為帶來最經典又別出心裁的動作競技遊戲。

蟄伏五年,重回巔峰!經典動作對戰網遊《王牌對決》6.24登陸Steam 

雖然離開了五年多,但我相信很多老玩家都在等待著《王牌對決》有朝一日能夠以更完美的姿態回歸!當它回歸之時,你會發現這等待的時光是值得的,因為它變得更有趣味性和可玩性,離開總是傷感,但卻是醞釀著下一次更完滿的遇見!

蟄伏五年,重回巔峰!經典動作對戰網遊《王牌對決》6.24登陸Steam 

目前,《王牌對決》已經在Steam開啟遊戲頁面,如果你曾是老戰友,或者是準備加入的新戰士,不妨先將遊戲加入心願單,期待著不久的將來《王牌對決》能夠再戰輝煌!

廣告
廣告
近日,曾由騰訊代理,中國伺服器停服五年之久的《王牌對決》重新出現在了Steam上,這款韓國經典動作對戰網遊再度進入在玩家的視野之中。 https://gamemad.com/news/35685 https://img1.gamemad.com/2022/06/25/XdWg9G9n.jpg   《王牌對決》是由韓國遊戲公司Wemade研發的一款3D動作對戰類網路遊戲。遊戲2014年4月被騰訊代理,並在當年的騰訊互娛年度發布會上正式亮相! 在進入中國市場前,《王牌對決》就已經在韓國以及多個國家和地區成功營運,具有超高的人氣,進入中國後也紅極一時,遊戲以流暢的動作體驗、豐富的對戰玩法和爽快的操作性,成為當時中國最炙手可熱的動作網遊之一! https://img1.gamemad.com/2022/06/25/R88Nc6ut.jpg   玩家們期待著它能長久地陪伴著大家度過每個春夏秋冬,但很多時候告別總是突如其來,在2016年10月20日,騰訊宣布《王牌對決》正式停止遊戲營運。時隔五年,遊戲圈早已有了翻天覆地的變化,無數的遊戲湧入,從類型、畫風,再到玩法,競爭越來越激烈,遊戲領域可謂是風起雲湧,方興未艾。 https://img1.gamemad.com/2022/06/25/7ptvdRTh.jpg   對喜歡《王牌對決》的老玩家們來說,《王牌對決》是無可替代的。它就如一個六邊形戰士,點滿了自身每一個技能點,有的人喜歡它Q版卡通的風格,沒有因為追求卡通的萌而失去特色的角色形象,加抓住了人物的特徵展現,還平添了一絲可愛,整體畫面顏色飽和度較高,畫面在當時可謂清新養眼。 https://img1.gamemad.com/2022/06/25/e5QxGZUf.jpg   有的人喜歡遊戲中多達百位的明星英雄亂鬥,《王牌對決》將歷史、動漫、遊戲、科幻、玄幻、魔幻等多種題材中的知名英雄角色都“請”到了遊戲中,實現了八神庵與趙子龍同場對決,正義隊長與諸葛亮正面交鋒等穿越時空的英雄大亂鬥。 https://img1.gamemad.com/2022/06/25/guNGB8qn.jpg   有的人則喜歡遊戲的休閒趣味,遊戲中的角色眾多總有一位會是你心儀的英雄,通過養成則增加了遊戲的耐玩性,爽快的打鬥和技能的組合又讓打鬥系統更具可玩性,而遊戲的每個模式所需的時間僅僅三到五分鐘,遊戲節奏快、遊戲過程流暢讓格鬥遊戲也變得更輕鬆,大家也願意花費短短幾分鐘時間獲得更多的遊戲樂趣。 https://img1.gamemad.com/2022/06/25/68gBrAhr.jpg   還有些人則喜歡遊戲帶來的個性化DIY,遊戲中英雄們分為特殊、近戰、遠程、魔法、輔助等幾大類,往下還劃分了戰士、射手、刺客等,每個英雄都擁有武器、頭盔、披風和衣服四件裝備,武器代表英雄本體,當你拿著角色一位英雄的武器,你就變成了那位英雄,並擁有該英雄的招式和武器技能! https://img1.gamemad.com/2022/06/25/JGwaMzYz.jpg   其它3個部位你可以自由更換裝備進行技能和英雄外形的搭配,打造屬於自己個性的英雄。每一個英雄都擁有自己的獨立等級並可以自由分配屬性點,龐大的明星陣容、多類型裝備讓玩家們在遊戲中獲得了極大的鑽研空間。 https://img1.gamemad.com/2022/06/25/djHpkw9c.jpg   可以說,只要你願意多了解一下《王牌對決》,就會發現它無盡的魅力,再搭配上為每個遊戲模式量身定製的專屬地圖和獨創性規則,更是讓它在動作類遊戲中脫穎而出,這也不難解釋為什麽那麽多玩家在它停服之後對它念念不忘。 https://img1.gamemad.com/2022/06/25/fwaQT5cS.jpg   而退隱“江湖”五年後,《王牌對決》終於要回歸了!據悉,這次《王牌對決》上架Steam不僅將回歸當初最經典版本,再現最原汁原味的對決之戰,英雄庫也將得到擴充,200多位英雄等待老玩家的召喚;更多模式,更多地圖,只為帶來最經典又別出心裁的動作競技遊戲。 https://img1.gamemad.com/2022/06/25/2FR8qKwb.jpg   雖然離開了五年多,但我相信很多老玩家都在等待著《王牌對決》有朝一日能夠以更完美的姿態回歸!當它回歸之時,你會發現這等待的時光是值得的,因為它變得更有趣味性和可玩性,離開總是傷感,但卻是醞釀著下一次更完滿的遇見! https://img1.gamemad.com/2022/06/25/DUEHCb7D.jpg   目前,《王牌對決》已經在Steam開啟遊戲頁面,如果你曾是老戰友,或者是準備加入的新戰士,不妨先將遊戲加入心願單,期待著不久的將來《王牌對決》能夠再戰輝煌!
https://gamemad.com/news/35685
0