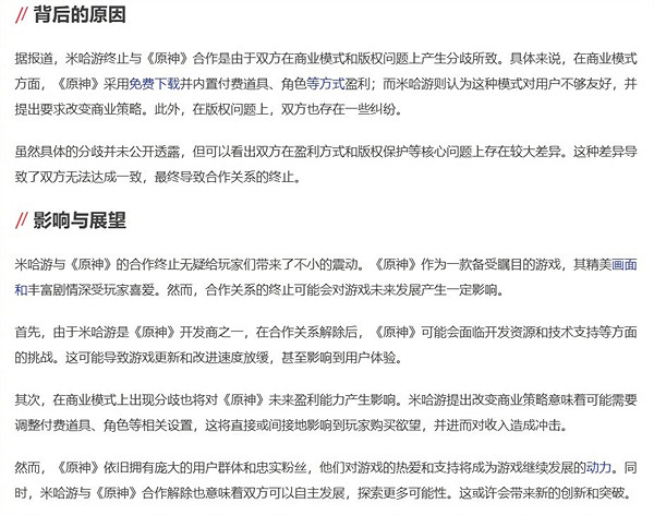
今日,某媒體發布了一篇關於《米哈遊正式終止與原神合作-米哈遊終止與原神合作》的文章,讓人始料未及。

文章通過兩個角度分析了所謂的“米哈遊和《原神》停止合作”事件,包括原因以及其所造成的影響。毫無疑問,該文章應該是通過AI生成的,與事實完全不符。米哈遊作為《原神》的開發商和發行方,與遊戲本身並沒有所謂的合作關係,更談不上“終止合作”。

同時,在搜索引擎搜索相關關鍵詞時,也可以看到大量類似的虛假文章出現,可見這種虛假報導並不是最近才出現的現象。


來源:遊俠網
傳到手機看
今日,某媒體發布了一篇關於《米哈遊正式終止與原神合作-米哈遊終止與原神合作》的文章,讓人始料未及。

文章通過兩個角度分析了所謂的“米哈遊和《原神》停止合作”事件,包括原因以及其所造成的影響。毫無疑問,該文章應該是通過AI生成的,與事實完全不符。米哈遊作為《原神》的開發商和發行方,與遊戲本身並沒有所謂的合作關係,更談不上“終止合作”。

同時,在搜索引擎搜索相關關鍵詞時,也可以看到大量類似的虛假文章出現,可見這種虛假報導並不是最近才出現的現象。


來源:遊俠網