任天堂在其官方網站上正式發布了《任天堂人力資源之道》,詳細闡述了其人力資源管理和發展的理念與實踐。

這篇文章首先指明瞭任天堂的經營方針。作為一家通過娛樂讓人們微笑的公司,任天堂的目標是提供任何人都能享受的“任天堂獨特遊戲”。為實現這一目標,他們把“每個人都會對一種娛樂方式感到厭倦”與“每個人都有無聊的時刻”牢記在心。

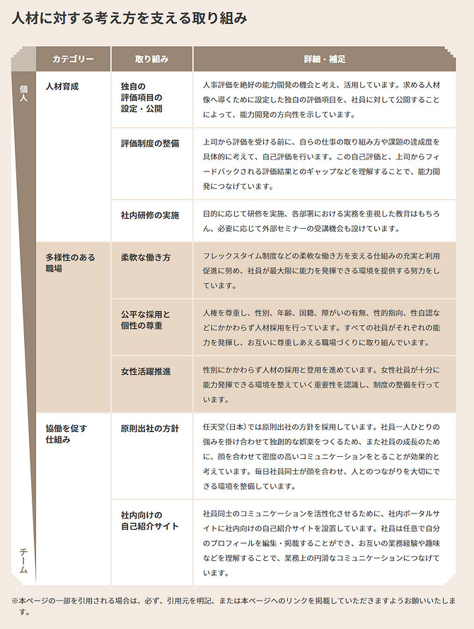
任天堂堅信,創造和交付原創產品和服務所需的能力不能用數字來衡量,這也是“任天堂DNA”如此重要的原因。它包括獨創性、靈活性和誠實三大支柱,旨在促進員工的個人成長和團隊協作。 任天堂會採取各種人事措施來創造一個可以展示任天堂DNA的環境。

任天堂在招聘方面堅持公平、公正的原則,不受性別、年齡、國籍、殘疾狀況、性取向或性別認同等因素的限制。公司還倡導高密度的面對面交流,以促進員工之間的合作與成長。


不僅是日本本土,任天堂美國、歐洲和澳大利亞的分公司也遵循相同的理念和實踐。這些舉措在任天堂的官方網站上得到了全面展示,包括每年的員工調查結果、人事措施的實施細節以及各地分支機構的具體做法。

任天堂通過其獨特的人力資源之道,不僅為員工提供了良好的成長環境,也為其在全球範圍內的成功奠定了堅實的基礎。
來源:遊俠網