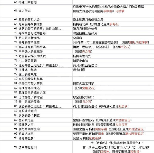
寶可夢傳說阿爾宙斯支線任務怎麽做?阿爾宙斯中除了主線任務之外,還有許多的支線任務,許多玩家不知道支線任務該如何完成,下面小編就帶來寶可夢傳說阿爾宙斯支線任務攻略匯總,一起來看看吧。
寶可夢傳說阿爾宙斯支線任務攻略匯總


以上就是關於寶可夢傳說阿爾宙斯支線任務攻略匯總的相關分享,想要了解更多相關攻略的玩家可以持續關注,這裡每天會為大家推送最新最全的攻略,一定不要錯過哦。
來源:遊俠網
傳到手機看
寶可夢傳說阿爾宙斯支線任務怎麽做?阿爾宙斯中除了主線任務之外,還有許多的支線任務,許多玩家不知道支線任務該如何完成,下面小編就帶來寶可夢傳說阿爾宙斯支線任務攻略匯總,一起來看看吧。


以上就是關於寶可夢傳說阿爾宙斯支線任務攻略匯總的相關分享,想要了解更多相關攻略的玩家可以持續關注,這裡每天會為大家推送最新最全的攻略,一定不要錯過哦。
來源:遊俠網
《寶可夢傳說 阿爾宙斯》的舞台是很久以前的神奧地區,在本作被稱為「洗翠地區」。故事發生在人類與寶可夢一起生活的情況還很罕見,很多人類還覺得「寶可夢是可怕的生物」的時代。當時無論是寶可夢訓練家還是寶可夢聯盟的概念都尚未成形,主角的目標並非挑戰道館成為冠軍,而是完成洗翠地區的第一本寶可夢圖鑑,也因此本作於遊玩過程中會更加強調「探索」、「捕捉」與「收集圖鑑」的要素。