《柏德之門3》圖文全攻略,全劇情流程全支線任務攻略(含“通關流程”“全支線任務”“種族/職業/屬性/專長/技能/魔法詳解”“全面教學”)。《柏德之門3(Baldur'sGate 3)》是由LarianStudios製作發行的一款魔幻冒險RPG,也是一代傳奇《柏德之門》系列的最新作。《柏德之門》作為最早的RPG遊戲之一,在世界範圍內有著巨大的影響和里程碑式的意義,為整個RPG遊戲界制訂了標杆。距離上一作《柏德之門2》過去了20多年,這一傳奇系列的最新續作再次為我們提供了費倫世界的史詩冒險篇章,讓我們攜手進入新的傳奇征程!

遊戲名稱:柏德之門3
英文名稱:Baldur's Gate 3
遊戲類型:角色扮演類(RPG)遊戲
遊戲製作:Larian Studios
遊戲發行:Larian Studios
遊戲平台:PC
發售時間:Oct 6th, 2020

最低配置
需要 64 位處理器和作業系統
作業系統: Windows 10 64-bit
處理器: Intel i5-4690 / AMD FX 4350
記憶體: 8 GB RAM
顯卡: Nvidia GTX 780 / AMD Radeon R9 280X
DirectX 版本: 11
儲存空間: 需要 150 GB 可用空間

推薦配置
需要 64 位處理器和作業系統
作業系統: Windows 10 64-bit
處理器: Intel i7 4770k / AMD Ryzen 5 1500X
記憶體: 16 GB RAM
顯卡: Nvidia GTX 1060 6GB / AMD RX580
DirectX 版本: 11
儲存空間: 需要 150 GB 可用空間

遊戲模式
本作擁有多人連線模式及單人遊戲模式。
玩家可以創建不同的檔案進行存檔,擁有完全獨立的存檔檔案,可以方便管理及後續的mod測試。

故事背景
奪心魔駕駛著巨大的戰船在不同的位面穿梭。
他們捕獲生命並利用幼蟲進行腐化。


主角也逃不開被幼蟲侵蝕的命運。
這些鑽入眼底的蟲子最終會徹底控制生命,將他們轉換為奪心魔。
好在,惡魔與奪心魔的交戰讓主角有了可趁之機,故事也由此拉開序幕。


按鍵操作






一、上手指南
1、檢定
首先給dnd規則定個性,雖然很簡單粗暴,但是它就是一個——投骰子的遊戲。
無論你要幹什麽,都需要投骰子來看是否成功,或者說產生了什麽效果,投骰子就叫——檢定。
你的各種屬性加強、各種裝備道具、各種操作都是為了一個目的——通過檢定或者說讓檢定有一個好結果,了解這個前提就能展開了解規則了。

檢定分為三種,能力檢定、豁免檢定和攻擊檢定,我們先以能力檢定為例。
當你要做一件事時,例如你要調查水池,就需要進行能力檢定,具體來說就是能力中的智力檢定,會有幾個要素——
難度等級:相當於檢定難度,這個例子中你要搞清楚水池的狀況,難度等級就是10.
骰子:檢定都是以20面骰子進行,稱為d20,投出的數值大於等於難度等級就算通過檢定。
加值:當然,不是說完全就靠骰子聽天由命,你還可以有不少加值來調整結果,例如進行智力檢定,智力價值就可以加入結果中。筆者這裡很悲催,智力加值是負,也就是減值,同樣“加”到結果中。換句話說,筆者就算投到10,最終結果是10-1=9,依然無法通過檢定。

所以,想要通過檢定,有幾個方法——
選擇:為達到目的往往有不同的方法,有些簡單有些難,也就是說,在收益相當的情況下(這個很重要,不少時候選擇不同收益不同,面對的過程和結果也不同),你要盡量選擇難度等級低的方式去達成目標。例如開鎖難度20,砸開難度15,那麽顯然選擇砸開更容易。這就要求你隊伍中盡量各種能力的人都有,讓你有充分的選擇餘地。
強化:如果難度沒法選,就要靠屬性、裝備、魔法、臨時道具的加強來強化對應能力了。例如同樣是砸開,你力量加值10的人肯定比2的人容易得多。這也涉及到隊伍問題,盡量讓隊伍裡各種各樣的“大佬”都有。
天意:最後就是天意了,哪怕你萬事俱備,也敵不過骰子丟1啊,哈哈哈。

過了檢定你能得到什麽呢?有時是物品、有時是經驗、有時是任務訊息,有時是一次淩厲的攻擊,有時是一次機巧的閃避,什麽都有,還是那句話,這是一個骰子遊戲,骰子裡就是乾坤天下。
例如剛才檢查水池,你過了智力檢定,發現水池外殼易碎,這就是檢定得來的訊息,你就會意識到不要去碰的好。
這樣的檢定會讓你有帶入感,會去分析判斷,增強趣味性。

如果你不信邪,嗯哼,水池破了就會把你衝倒,你還會受到傷害。
總之,選擇合適的人去通過合適的檢定,你就能得到應有的獎勵!

此外,有些檢定是被動完成的,也就是自動就進行了。
例如察覺檢定,能讓你發現一些隱藏的細節。
這類被動檢定直接取10,也就是相當於你已經投了骰子,結果是10,然後加上對應的加值。
(所以有個察覺檢定高的同伴很重要,一路走就能一路發現些有用訊息和地點物品什麽的。)

戰鬥中的順序也是敏捷+先攻能力進行檢定的結果,相當於給所有人進行敏捷先攻檢定,結果越高的越先行動。
同時,戰鬥時也會有隱藏和感知的檢定,如果沒有發現敵人還會被突襲。
被突襲的角色在首輪是無法行動的。

攻擊和傷害也是檢定的結果。
攻擊時投20面骰子,加上熟練度、屬性等加值後與對手ac(護甲等級)比較,只要不低於其ac就能命中對手。
而豁免檢定如果通過你就可能不受或者少受某種傷害或者免疫、減輕某種負面影響。例如敏捷豁免檢定通過,躲開了陷阱傷害。

2、屬性/加值
我們在上一節經常提到加值(減值),那麽這個加值從哪裡來呢?
加值可以從屬性、熟練度、等級、裝備、魔法、道具和各種效果中來。
一個最重要的基礎來源就是屬性。

每種屬性從10點開始,每提升2點獲得1點調整加值(反之則是減值)。
例如14力量對應+2調整值,而18力量對應+4調整值,這些調整值就是加值/減值。
這些加(減)值在檢定中就會提供加成(減益)——加(減)到玩家的投擲(投骰子)結果中。
(注意屬性中帶星號的為該職業關鍵屬性。)

力量
影響跳躍距離和負重。
更重要的是力量調整值影響攻擊的命中和傷害(力量型武器)。
影響運動檢定。

敏捷
影響先攻(遭遇中的行動順序)以及護甲等級(AC值,降低敵人命中玩家的機率)。
敏捷調整值影響攻擊的命中和傷害(靈巧型武器)。
影響體操、巧手、隱藏檢定。

體質
影響生命上限。
影響基於體製的判定(注意,實際上大多數判定都是基於各種基礎屬性,力量、敏捷、智力等也是一樣)。

智力
影響可以獲得的法術以及法術成功率(DC,需要進行對抗判定時的難度等級)。
影響奧秘、歷史、調查、自然、宗教檢定。

感知
德魯伊、遊俠和牧師的施法屬性。
同時影響察覺、醫療、求生、洞悉、馴獸檢定。

魅力
吟遊詩人、聖武士、術士、邪術師的施法屬性。
傾向於交涉、控制能力。
影響欺騙、威嚇、表演、遊說檢定。

目前遊戲中人物創設時單項屬性一般不能超過15,然後有兩個額外點數。
一個2點,一個1點加成,玩家可以分給兩項屬性。
也就是可以讓主屬性達到17,另一個重要屬性最多到16.

3、熟練值
這是一個跟等級掛鉤的特殊加值。
1~4級時:熟練值為2
5~8級時:熟練值為3
9~12級時:熟練值為4
13~16級時:熟練值為5
17~20級時:熟練值為6

熟練值會加到你所有擅長的檢定中。
例如你擅長遊說,那麽進行遊說檢定時除了魅力加值,還會加上你的熟練加值。
如果你擅長匕首,那麽用匕首攻擊時,也會加上你的熟練值。

還有不少職業能力、專長等會讓你把熟練加值加到某些檢定中。
總之,熟練值雖然只跟等級掛鉤,但是它是一個穩定的加值來源,盡可能將它引入到你的檢定中就是最有性價比的收益。

熟練值另外一個很重要的功能就是增加攻擊次數(也可以說是等級提升增加了攻擊次數)。
一開始,單一武器每輪只能攻擊一次,但是隨著熟練度的上升,每輪的攻擊次數也會提升。
攻擊次數與職業有關,以戰士為例,達到5、11、20級時都有每輪攻擊次數提升。

4、優勢/劣勢
無論是各種互動還是戰鬥,換句話說無論是能力檢定還是攻擊檢定還是豁免檢定,只要是檢定,都有可能出現優勢和劣勢的情景。
你的裝備、專長和選擇可能讓你獲得檢定優勢/劣勢。
例如你在夾擊對手,你就具有了攻擊優勢。

獲得優勢時,檢定骰子變為2個,投擲結果選擇大的那一個。
反之,劣勢時,骰子也是2個,結果選擇小的那一個。

常見優勢
1、近戰夾擊、背刺。
2、遠程佔據高台攻擊。
3、可以通過附贈動作潛行,使下一次攻擊優勢。
4、使用虛招等製造優勢的能力,使下一次攻擊優勢。
5、詭術牧師引導神力創造幻影,使隊友攻擊獲得優勢。
6、某些魔法物品自帶對異常狀態中的敵人攻擊優勢。
7、妖火術,使攻擊受術者的人獲得攻擊優勢。
8、交友術,使施法者對受術者的魅力檢定獲得優勢。
9、當敵人處於倒地時,5尺內的隊友攻擊獲得優勢。
10、當敵人處於沉睡或昏迷時,攻擊獲得優勢且命中即是暴擊。
常見劣勢及應對
1、當在陰影中時命中有劣勢,可以通過獲得黑暗視覺(如火把蠟燭戴戒指)來去除劣勢。
2、被敵人近身導致遠程攻擊劣勢時,可以通過附贈撤離跳出借機範圍。
3、當敵人獲得固定優勢時(如開啟魯莽),可以使用雲霧術遮蔽視野使優劣勢強行回歸平衡狀態。
4、自己造優抵消劣勢。

注意:無論多少優勢,只算1個優勢,劣勢也是相同。優勢可以抵消劣勢,同樣不管數量,也就是1個優勢就可以抵消無限個對應的劣勢。
盡量讓自己擁有優勢檢定會讓各種檢定都輕鬆很多。

5、技能
我們之前在檢定中提到了不少技能,這就是遊戲裡玩家進行各種互動的關鍵。
通過技能檢定來完成互動,從而獲得獎勵、推動遊戲繼續發展。

例如宗教技能,與智力有關。(技能對應的屬性請參考上文屬性中的說明。)
當玩家想要從宗教訊息中找到線索時就會進行宗教技能判定。
玩家會投20面骰子,投擲結果加上智力調整值後再與該訊息的宗教難度(DC)進行對比,不小於DC就算成功。
如果玩家的宗教技能是熟練技能,那麽判定結果會再加上熟練調整值,這樣超過DC的可能性就更高了。

其它的技能檢定也是如此。
要想判定成功,高屬性調整很重要,該技能為熟練技能則更為重要。
推薦新手使用醫療、洞悉、察覺、遊說(威嚇、欺騙)、隱匿和運動中的幾項作為初始熟練技能,方便探索、交流和戰鬥。

全部都包含是不現實的,盡量通過背景、出身選擇來包含醫療和運動。
互動(遊說、威嚇、欺騙)最好有一個。
洞悉、察覺可以更好的發現敵人和秘密,隱匿則能更方便的潛入行動。
當然,技能也不必強求(還是以種族、職業選擇為核心),通過後續人物的加入,隊伍涵蓋的技能會越來越廣,也就能應付更多的判定了。

角色能熟悉多少個技能與種族與職業都有關係。
例如人類就比其它種族可以多熟練幾個技能,遊蕩者也會比其它職業有更多的熟練技能。

6、動作
在戰鬥中(你甚至可以在平時點擊回合制模式,按回合操作,避免特殊複雜團隊操作時手忙腳亂),所有角色以”輪“為時間部門依次行動(6秒為一輪),每輪中都可以進行一些動作。
動作分為普通動作(遊戲裡直接稱為動作)與附贈動作,例如圖中下方紅框中的動作,藍色就是附贈動作,棕色就是普通動作。
或者直接看動作說明,也有動作/附贈動作的區別,甚至有綠色和橙色的符號差異。

附贈動作一般是快速簡單的行動,通常每輪可以執行一次,可以看成瞬發動作。
例如使用武器掠過火焰從而完成附贈動作“蘸取”,讓武器擁有額外火焰傷害加成。
或者跳躍到某地、推開人或物體、進行隱蔽等。

查看動作說明下方的分類就能看到該動作是否為附贈動作。

普通動作則是消耗時間較多的行為,通常每輪也只能執行一次。
例如將物體投擲出去、疾走(本回合移動速度翻倍)、打暈、協助(幫助瀕死、倒地、控制的隊友恢復)。
攻擊和不少魔法的使用都是普通動作。

下方介面紅框主要是武器、攻擊動作。
藍框則是魔法、道具、技能動作。
綠框是移動條,每個角色都有移動速度(按照每輪6秒換算成距離),角色可以在自己的輪次中自由支配移動。
換句話說,如果該角色一輪可以移動25英尺,那麽他可以在各種行動之前、之中和之後任意分配這些移動距離。

此外,當有敵人試圖從你身邊離開時(或者你試圖離開敵人時),會觸發借機攻擊,獲得一次自動的免費攻擊。
角色可以從不同的職業特性、裝備、專長中獲得借機攻擊加成。
借機攻擊滿足條件就可以自動發動(可以手動點擊關閉),在玩家回合外也會自動進行,借機攻擊會具有優勢。

角色在生命降到0後進入瀕死。
每回合會進行傷勢檢定,通常高於10會顯示一次穩定,低於10就會顯示一次惡化。(可以通過各種能力讓檢定更有利)
注意圖中圖示,每次穩定或惡化都會讓進度條向著六角形(復甦)或者骷髏(死亡)更進一步,哪個先到就依哪個。

玩家可以使用協助動作來幫助傷員穩定傷勢。
也可以用治療、復甦魔法來更快的救治傷員。

7、戰鬥
①反應/借機攻擊
柏德之門基本就是標準的dnd戰棋戰鬥,所有角色按照先攻(通過d20+敏捷調整+其它先攻影響)順序進行行動。
突襲的戰鬥,如果察覺檢定沒通過就會受到突襲,被突襲時第一輪(一般也叫突襲輪)是無法進行行動的。
因此,越是關鍵的戰鬥,有機會一定要隱蔽的安排好位置,盡量突襲,包圍/切斷/貼近敵人。
可以行動的角色每回合可以進行移動、標準動作、附贈動作和反應動作,基本上每個動作只能執行一次。

標準動作:標準動作是能在自己回合執行一次的動作,往往會是一些動作較大,較為耗時的能力。比如施展一個法術,進行一次攻擊。標準動作還可以用於投擲,疾走,失覺打擊(擊暈)與協助。
附贈動作:附贈動作是能在自己回合執行一次的動作,往往是一些較為迅速的動作或能力。比如一個快速的法術,或者是一次副手攻擊。附贈動作還可以用於跳躍(撤離),蘸取,推擊,隱藏。
反應動作:反應是能在任意回合執行的動作,是你在條件達成時觸發的一種回應。但當你執行一個反應後,直到你下一個回合開始,都無法再使用反應了。最常見的反應動作是敵人離開自己攻擊範圍時觸發的借機攻擊。

這裡再強調一下借機攻擊:
每個角色周圍5尺(你可以看成近身)範圍內就是其控制範圍,只要有敵對角色離開(注意不是進入)這個範圍就會觸發借機攻擊。
所以,當你糾纏的對手想要離開,或者他想要經過你去打你身後的隊友(靠近你後又離開了),都會引發借機攻擊。
借機攻擊會讓你自動的攻擊他一次,而且這次攻擊具有優勢(兩骰取大)。

因此,戰鬥的基礎策略就是用坦克/高機動近戰角色(通常也比較抗打)封住要道或是貼身對手的高威脅目標(尤其是遠程),防止敵人攻擊你的脆弱角色。
讓後擊中你的火力消滅高威脅目標。
就算敵人想要擺脫糾纏,也要付出法術/動作的代價,或則承受借機攻擊。

貼靠敵人高威脅目標還有一個好處,這類目標往往遠程傷害居多。
遠程傷害(無論弓箭還是法術)在近身範圍內有敵人時會處於劣勢,命中骰子都是兩骰取小。
這樣的糾纏會逼迫對手做出延緩攻擊(使用動作擺脫糾纏)或是承受借機攻擊(離開)的選擇,為你爭取戰場優勢。

有些法術也會使用反應。
消耗法術位使用這個法術(不會消耗任何動作),在下次條件達成時觸發這個反應。
例如法術反製,可以在對手施法時反應,讓其施法失敗,也是強力的控制打斷,非常重要。

②命中/重擊
武器攻擊時d20(投20面骰子)+力量/敏捷調整值+熟練加值≥目標護甲等級(AC)就能命中對方。
根據武器的不同,武器攻擊命中取決於力量/敏捷。大多數近戰武器基於力量,而遠程武器基於敏捷,如果近戰武器擁有靈巧詞條,則也可以基於敏捷。請注意,使用擁有靈巧詞條的近戰武器時,會使用你力量或敏捷的較高值來判定命中。有些職業可以讓你使用其他調整值來決定武器攻擊的命中。如果你使用熟練的武器,還可以加上你的熟練加值。

法術攻擊命中取決於你的施法主屬性。(各職業的施法主屬性不同,見職業和法術說明,例如法師是智力牧師是感知術士是魅力)假如你的施法主屬性為智力,那麽你法術攻擊命中與否就基於你智力的高低。而且,只要你能施法,法術攻擊命中一定會讓你加上熟練加值。法術攻擊命中的公式是:d20+施法主屬性調整值+熟練加值,如果你的攻擊投擲+各種調整值大於或等於敵人的護甲等級(AC),那麽攻擊命中!

無論武器還是法術,如果你的d20直接骰出了20,代表你的攻擊會直接命中,並且造成重擊(傷害骰翻倍,見下文)!
如果d20骰出了1,則會直接未命中。
總的來說,武器和法術攻擊,又分別可分為遠程和近戰,但大多數情況下他們計算命中的方式都是一樣的,更多的只是某些專長/能力,只能作用於近/遠程攻擊。

護甲等級(AC)也是dnd中同樣重要的存在,取決於你所穿戴的護甲類型,護甲的計算方式會不同。同時,一般一個生物的基礎護甲會是10。
無甲:基礎護甲(10)+ 敏捷調整值
輕甲:輕甲護甲值 + 敏捷調整值
中甲:中甲護甲值 + 敏捷調整值(最多隻能+2)
重甲:重甲護甲值

對倒臥、眩暈等不受控狀態的敵人往往具有命中優勢,優勢還能獲得借機攻擊或是傷害優勢。
因此,戰鬥時要盡量將強敵置於這類不利的狀態。

③豁免
豁免代表你面對法術、陷阱、毒素、疾病或其他類似威脅所作的抵抗。根據你所做的不同豁免類型,你需要使用不同的屬性調整值。例如敏捷豁免就需要敏捷調整值。同時,職業會給予你某些豁免的熟練,因此在進行這些類型的豁免檢定時可以加上熟練加值。豁免檢定的公式是:d20+豁免屬性調整值+熟練加值。

如果你的豁免檢定大於豁免的難度等級(DC),便豁免成功。大多數豁免成功時會減半(有時會是減免)你受到的傷害,並讓你免於一些其他的負面效果。(例如控制)
當你施展需要豁免的法術時,你的目標會進行一個法術豁免,而與之對抗的就是你的法術豁免DC。
你的法術豁免DC都會取決於你的施法主屬性,而不是對手的豁免屬性!
法術豁免DC的公式是:8+主屬性調整值+熟練加值。

舉個例子,你的主屬性調整值3,熟練加值2,那麽法術豁免dc就是8+3+2=13.
你的法術要求對方做敏捷豁免,那麽他d20+敏捷調整+熟練調整必須大於13才能豁免成功。

④傷害/抗性
當攻擊命中,或法術造成傷害後,你需要判定傷害。
傷害的判定並不複雜,往往會是簡單的XdY。(舉例,1d6代表投1個6面骰,2d8代表投2個8面骰)。

有些傷害會讓你加上某些屬性調整值,例如武器攻擊。(基於敏捷命中的武器的傷害就可以加上敏捷調整值。)
例如輕弩的傷害就是1d8+敏捷調整值。

傷害會有不同的屬性。有的怪物會對某些屬性的傷害有抗性(一半傷害,向下取整),而有些則會有易傷(雙倍傷害,向下取整)。
如果怪物對某個傷害有雙重抗性,抗性只會計算一次。例如怪物A對火焰和法術攻擊有抗性,那麽他受到火焰法術傷害時,傷害只會變為一半。因此,施法者可以盡量準備多種傷害類型,攻破敵人的弱點。

重擊就是傷害骰翻倍,例如1d4的傷害重擊就變成了2d4.
然後加上屬性調整值,注意調整值是不翻倍的。
像盜賊這樣的職業,就要盡量利用偷襲、夾擊等方式造成優勢,進而更容易的打出額外傷害和重擊,憑借多次攻擊的額外傷害就能爆發出極高戰鬥潛力。

⑤戰鬥關鍵詞
攻擊:需要骰命中的攻擊,需與目標的AC比較。數值越高越好。
豁免:抵抗某種法術/陷阱/突發狀況,需與要抵抗的法術/陷阱的DC比較。數值越高越好。
難度等級(DC):達成某件事情的難易度。數值越高越難。
護甲等級(AC):角色用來防禦,躲避攻擊的數值。數值越高越好。
XdY:X個Y面骰。2d8->2個8面骰。
技能:角色各方面的能力,用於檢定。例如運動,隱匿,醫藥,歷史。
長休:持續8小時的休息,會恢復至滿血,會刷新基本上所有法術,物品,能力的冷卻。
短休:短時間的休息,會恢復一定血量,以及刷新部分能力。
預備法術:在休息前記憶一些法術,以便第二天使用。
環位:法術的等級,和數量。使用光所有的2環代表你在休息前不再能施展2環法術。
熟練:代表你是否擅長某些東西,熟練的東西往往可以讓你加上熟練加值。
子職:職業的分支 。
專注:某些持續性的法術需要維持專注才能持續生效,當受到傷害時有可能斷開,某些控制也會強制斷開專注。
優勢:某項檢定有優勢,或是攻擊有優勢,代表需要骰兩次d20,取結果更高的一次作為結果。
劣勢:某項檢定有劣勢,或是攻擊有劣勢,代表需要骰兩次d20,取結果更低的一次作為結果。
抗性:受到擁有抗性屬性的傷害時減半。
易傷:受到擁有易傷屬性的傷害時加倍。

8、魔法
①環數/法術位
很多職業都可以施放魔法,而魔法的基礎概念就是環數和法術位。
環數指的是法術的等級。從0環開始一直到9環,0環會被稱作為戲法,是不需要消耗法術位就能施法的法術。
一般來說,環數越高法術越強,而有些法術,擁有升環的效果。可以使用更高的環位將其施展,使其更為強大。
簡單來說,不少低級法術效果很好但是傷害數值不足,此時就可以利用升環的能力來提升。。

法術環數和職業等級並不直接對應。一般而言,要施展第9環法術,你必須至少是17級——而不是9級——施法者。
例如法師要到17級才能獲得一個9級環位。

而法術位則是可以施放法術的次數,可以理解成技能使用次數。
例如角色A擁有4個1環法術位,代表角色A可以使用4次1環法術,以此類推(上表中法師環數下對應的數字就是法術位)。
不管施法者已知或者準備了多少法術,在每次休息之間,他能施展的法術總是有限的。

你還可以通過魔法物品,或是卷軸釋放法術。
大多數魔法物品的CD是長休刷新的。
而卷軸則是消耗品它們的命中與法術豁免DC一般是固定的。

完成一次長休息可以恢復所有的法術位,你可以預備法術以供施放,總之,放出一個法術消耗一個法術位,直到休息後再恢復。
因此,所有施法職業(除了邪術師)都有一個每日法術位列表,你準備好這些可用法術,然後相時而動的施放。
邪術師則是所有已知法術都能施放,但是法術所知一般很有限(基本上就當一個火力炮台用)。

②施法/施法者
牧師:需要預備法術。不可以學習卷軸。長休可以隨意更換所有1環及以上牧師法術。長休回環。
遊俠:不需要預備法術。不可以學習卷軸。長休回環。
邪術師:不需要預備法術。不可以學習卷軸。短休回環。
法師:需要預備法術。可以學習法師法術列表裡有的法術卷軸。長休可以隨意更換已學的法術。長休回環。

角色在施法時如果近身有敵人,則命中投會處於劣勢。
施法者最好利用推擊,反應等手段來放置敵人近身(反之玩家則要盡量貼靠、反製這類敵人)。
如果實在不行,可以在承受範圍內去吃一次借機攻擊,以此拉開距離來施放關鍵魔法。

標有集中(專注)的法術往往是會持續造成效果的法術,你的角色需要專心致誌才能維持它的存在。
每個角色一次只能維持一個法術的專注,同時受到傷害也有可能導致你斷開專注,因此請盡量讓維持專注的角色遠離危險地帶。
(提高體質,增強豁免,選擇專長等可以提高專注能力。)

一般的動作,比如移動和攻擊,不會打斷專注。但以下事項可能打破專注:
-施展另一個需要專注維持的法術:你無法同時專注於兩個法術。
-承受傷害:每當你在專注期間承受傷害,你都需要進行一個體質豁免來維持專注。檢定DC為10或你承受的傷害數值的一半,兩者取高。如果你從多個不同來源承受傷害,比如分別被一支箭和一口龍息命中,你需要為每一次傷害分別擲骰。
-乏力或死亡:如果你陷入乏力或被殺,你的專注結束。
例如受到30點傷害,那麽你就要進行dc為15的體質豁免檢定,需要d20+體質調整值+熟練值(如果可以)大於15才能保持專注。

注意施法時查看法術攻擊/豁免這一欄選項。
攻擊法術是否有效取決於敵人護甲的高低,而豁免法術是否有效取決於敵人相應豁免的高低。
因此,使用攻擊法術針對護甲低的敵人,而使用特定的豁免法術針對不擅長某類豁免的敵人。
(例如對笨重的怪物使用需要進行敏捷豁免的法術。)

③預備法術
你可以準備法術列表中,你可以施展的法術。也就是從已知法術中選擇接下來可能用到的法術(數量=主屬性調整值+施法者等級)。
舉個例子,如果你是一名3級法師,你有4個1級法術位和2個2級法術位。如果你有16點智力,你將可以準備共計6個(智力調整值3+施法者等級3)已知魔法表中的1環或2環法師法術,具體組合隨意。如果你準備了1環法術【魔法飛彈】,你可以選擇消耗1環或2環法術位來施展它。施展一個法術並不會將之移出已準備法術列表。
每當你完成一次長休息,你都可以改變你的準備法術列表。

法師、牧師、聖武士這樣的職業需要準備法術。
而術士、吟遊詩人、遊俠、邪術師這些職業不需要預備法術,因為他們的法術列表有限,通過升級選擇來獲取。
因此,很多施法職業可以通過兼職法師來獲得學習魔法的能力,擴充可用法術列表。
不要預備法術的職業則要精心的挑選可用法術——這也是本攻略的核心關注點之一,幫助玩家進行法術抉擇。

④反應施法
除了借機攻擊等動作,法術和能力也是可以進行反應的。
反應相當於觸發某種情況後的免費操作,一般一回合只有一次,有些能力、道具、專長會增加反應次數。
玩家可以在法術書反應列表裡看到自己可以進行的反應,建議勾選詢問,否則只要觸發就自動反應。

例如你將被命中時,就會出現反應提示——是否使用護盾術。
比如圖例中小魔鬼要投擲11以上才能命中,它投了11,此時筆者用反應施放護盾術,增加了5ac,小鬼就無法命中筆者的術士了。
反應施法主要是各種防護、反製和控制,例如法術反製也是反應,讓對手無法放出重要魔法。

9、裝備/負重
我們以短劍為例:
戰術近戰武器是類型關鍵詞,相關的熟練項匹配就能在戰鬥中獲得熟練加值。
1d6代表其傷害為投一個6面骰子,也就是造成1到6點傷害。(類似的2d8就是投兩個8面骰子,造成2到16點傷害)。
穿刺是傷害類型,對應的穿刺抗性會減少穿刺傷害。
輕型、靈巧也是武器類型關鍵詞,與之相關的加成都能用上,例如靈巧武器可以用敏捷調整值代替力量調整值來進行攻擊和傷害判定。
可蘸取代表該武器可以和火、酸等場景互動,獲得額外加成。
最後持有者還可以獲得揮砍動作,相當於使用短劍可以獲得的額外攻擊技能。

右鍵武器還可以查看詳情。
如果玩家角色擁有武術武器熟練,且是敏捷加點,那麽短劍就是適合其使用的近戰武器。
可以同時享受武術武器熟練度加成以及攻擊判定的敏捷加成。

道具通常就是消耗品或者材料。
玩家可以用來恢復、Buff或是製造。
也有不少道具有傷害、控制等各種能力。
注意戰鬥中使用道具還是要消耗動作。

防具最重要的屬性就是防禦等級(也就是AC)。
ac越高,對手越是不能命中你。
舉個例子,遊戲中的皮甲顯示ac11,+3敏捷。意思就是說提供11點ac,同時玩家如果敏捷調整值較高的話,最多將3點敏捷調整值加到ac中。
敏捷調整值為2的角色,最終穿皮甲就是13ac(不考慮其它裝備、能力的情況下)。

如果你的負重超過了你的負重能力的70%,你就會變得超重,如果你的負重超過了你的負重能力的90%,你就會變得嚴重超重(人類有負重增強,不過也不算特別有用)。
物品超重:移動速度降低,跳躍距離減半。
嚴重超重:移動速度大幅降低,無法攀爬或跳躍。同時在進行屬性檢定、攻擊擲骰以及力量、敏捷和體質豁免檢定時會處於劣勢。

10、休息
遊戲中兩種休息方式,持續8小時的長休和持續1小時(BG3中只需要15分鐘)的短休。它們是眾多職業恢復職業能力的手段。

長休
長休需要回到營地才能進行,同時有時成為劇情觸發的節點。長休會恢復全部血量,並重置幾乎所有能力,法術,物品的cd。

短休
短休1天能進行2次,長休後會重置冷卻。短休會恢復部分血量,重置部分能力的cd。

二、角色/隊伍
1、隊伍搭配/同伴
開始創建角色之前,最好先了解一下自己的隊友,我們會很快接觸到以下隊友——
高精靈盜賊(男性)
半高精靈牧師(女性)
人類法師(男性)
吉斯洋基人戰士(女性)
人類邪術師(男性)
提夫林野蠻人(女性)
白龍裔術士(邪念)

玩家可以選擇預設人物開始遊戲(筆者這裡做一些新手總體推薦,逐個種族職業的分析見後文)。
如果你喜歡交流,傾向於一邊互動一邊找到各種解決問題的手段,建議選擇人類邪術師。
邪術師的高魅力以及人類的高熟練度可以讓你有相當多的互動選擇,這樣一個“領隊”可以讓你不太依賴隊友的互動能力。

雖然遊戲強調人盡其用,派專業的人做專業的事,不過筆者還是比較建議玩家塑造一個“領隊”角色,讓他可以負責大部分的互動,這樣可以讓你玩起來更輕鬆。
如果自創角色,筆者的建議就是人類(侏儒也是不錯的選擇)聖武士——可以抗、也能打、也有實用的施法能力、對付容易出現硬骨頭的亡靈邪惡系怪物也有手段、有較高的力量、魅力和人類熟練度可以一人包攬很多類型的檢定與互動。

聖武士非常萬金油而且強度還很高,簡直是一個完美的領袖。
而且你還可以通過聖武士副職來給予其新定位——古賢可以有更好的恢復能力,奉獻傾向於防衛,復仇則有不錯的傷害爆發能力。
你甚至可以讓其兼職術士/邪術師,傾向於高魅力和施法打擊能力,還有相當豐富的高檢定項熟練度。

以聖武士位核心構建隊伍也比較容易,遊蕩者阿斯代倫可以讓你不錯過隱秘的東西、發現陷阱、開門開箱。
遊蕩者也有大量熟練技能,喜歡拓展遊戲內容的玩家可以獲得很多額外的收益。
遊蕩者可以在近戰位和聖武士很好的搭配,打出大量的偷襲爆發傷害。

法術在遊戲中戰鬥及戰鬥外的效果都很好,隊伍的施法能力不可或缺。
邪術師算是一個續航能力強悍的遠程打手,術士可以成為一個優質的炮台,都是可選項。
但是筆者還是推薦法師,法師可以學習更多的魔法,可以根據情況有不同的選擇,讓你有算無遺策的感覺。
還有,法師的屬性及熟練還正好可以與聖武士、盜賊互補,完美搭檔。


第四名隊友可以比較靈活,這也方便強迫症去完成所有同伴任務。
治療壓力大、面對亡靈惡魔多的戰鬥時可以選擇牧師,是一個很穩的搭配。
敵人有拔尖的核心時可以選擇機動性和爆發力強的野蠻人去定點清除。
而戰士可以讓你有更多的戰術,用推、倒、衝等等手段來控制敵人。



2、種族
柏德之門3取消了種族加值,讓種族間的差異變得相對較小,算是鼓勵大家根據喜好捏人,不用太拘泥於屬性。
種族和亞種族會帶來一些傾向性的能力,追求完美的話還是要種族-職業合理搭配。

①精靈
妖精血統:針對魅惑的豁免檢定有優勢,魔法無法讓你進入睡眠。
黑暗視覺:可以在暗黑中看12米,與此對應的是,一回合移動一般是9米。
熟練項:察覺、長劍、短劍、長弓、短弓

亞種:高精靈
擁有戲法,也就是0環的魔法,雖然等級低,但是有不錯的實用性。
攻擊、防禦、輔助都有,完全可以很好的和職業搭配。

亞種:木精靈
木精靈擁有更高的移動速度(1輪10.5米),還有隱匿熟練項。

評價推薦
精靈相對適合施法、遠程和機動職業。
高精法系在初期因為戲法的存在更有用武之地,成長的過渡期更平滑。
木精靈遊蕩者、遊俠可以很好的發揮機動和隱匿突襲優勢。
實際上,木精靈野蠻人也是一個不錯的搭配,可以成為一台滿場飛奔的絞肉機。

②提夫林
炎獄抗性:擁有火焰抗性,火焰傷害減半。
黑暗視覺:可以在暗黑中看12米,與此對應的是,一回合移動一般是9米。
奇術戲法:也是0環法術,作用相對單一,也沒有高精那種多樣的選擇。

亞種:阿斯蒙蒂斯提夫林
燃火術:可以照亮,也可以投擲造成1d8火焰傷害。

3級獲得煉獄叱喝。

5級獲得黑暗術。

亞種:梅菲斯特提夫林
法師之手:可以遠距離互動。

3級獲得燃燒之手。

5級獲得火焰刀。

亞種:紮瑞爾提夫林
奇術:給威嚇、表演檢定帶來優勢。

3級獲得熾焰斬。

5級獲得印記斬(目前遊戲內建顯示有問題但是效果沒問題)。

評價推薦
選擇提夫林就是衝著1、3、5級的種族法術去的。
阿斯蒙蒂斯適合遠程職業,梅菲斯特則是對炮台的進一步增強,紮瑞爾可以給近戰職業提供額外的高效打擊。
提夫林因此也比較適合喜歡”搞事情“的聖武士、遊蕩者、法師,讓他們有多一些的手段和抗性,比較好玩。

③卓爾
妖精血統:針對魅惑的豁免檢定有優勢,魔法無法讓你進入睡眠。
高級黑暗視覺:可以在暗黑中看24,與此對應的是,一回合移動一般是9米。
熟練項:細劍、短劍、弩

3級可以獲得妖火。

5級可以獲得黑暗術。

亞種:羅絲誓約卓爾
卓爾兩個亞種沒啥本質區別,主要是劇情偶爾遇到相關內容時會有不同選擇。這些影響很小,完全不用在意。

亞種:席德瑞恩卓爾

評價推薦
對於喜歡潛入式打法的玩家,卓爾是不錯的偵察兵和突襲者。
在黑暗環境下有優勢,武器熟練也幾乎是為遊蕩者型的職業量身定做。
此外,還可以勝任吟遊詩人、遊俠、術士和邪術師。

④人類
通才:獲得額外1個熟練項選擇,負重能力提高25%。
熟練項:短矛、長矛、長戟、長柄刀、輕甲、盾牌。
人類沒有亞種(嗯,生物學上也這麽說,笑)

評價推薦
人類看起來是取消種族值加成的最大受害者,畢竟所有屬性+1取消了。
但實際上所有+1並沒有看起來那麽美好,像筆者這種喜歡領隊型打法的反倒覺得不錯,人類萬金油依然如故。
負重的提升對不修改的玩家來說也比較有用,讓你不至於頻繁的關注背包管理。
考慮到熟練度,各種近戰職業相對收益更高,不過也不用太在意,萬金油嘛。

⑤吉斯洋基人
星界知識:選擇一種屬性,獲得該屬性對應的所有技能的熟練。注意這個是一直持續,長休後可以重新選擇。
心靈異能:一些偏向於戰鬥的0級戲法。
熟練項:輕甲、中甲、短劍、長劍、巨劍。
吉斯洋基人沒有亞種(怎也不知道啊,生物書上這次沒說了,笑)

1級獲得法師之手。

3級獲得跳躍術。

5級獲得迷蹤步。

評價推薦
如果你也想要一個領隊,但是要求不高,過得去就行,也不想考慮太多(還是過得去就行,笑)那麽吉斯洋基人為你提供了答案,要啥檢定他都可以頂上(中低難度遊戲特別合適)。
心靈異能可以讓吉斯洋基人戰鬥時有更多的選擇,確實很實用,而且讓近戰有了一些可用的遠程選擇。
基本上近戰類的職業都能勝任,雖然熟練項很多時候浪費了,但是你要搞劍走偏鋒的武僧、特立獨行的術士或者兼職時,他都是有不錯的熟練項加值的,這個等你足夠熟悉遊戲後就能得心應手了。

⑥矮人
速度:一輪7.5米,低於9米的通常速度。
熟練項:戰斧、手斧、輕錘、戰鎚。
黑暗視覺:可以在暗黑中看12米,與此對應的是,一回合移動一般是9米。
矮人體魄:針對毒素的豁免檢定有優勢,針對毒傷有抗性。

亞種:黃金矮人
生命上限+1,每次升級額外加1.

亞種:盾矮人
獲得輕甲、中甲熟練項。

亞種:灰矮人
高級黑暗視覺(24米),針對幻術、魅惑和麻痹有豁免檢定優勢。

評價推薦
矮人機動性弱一些,要麽走遠程路線,要麽就是作為坦克去堵敵人。
無疑,作為坦克類的加成,黃金矮人最實在,而盾矮人可以給不少遠程帶來護甲熟練,當你準備依靠護甲來保護遊蕩者、法系時是一個不錯的選擇(你可以將敏捷或體質上的屬性投入加到其它地方)。
灰矮人則是一個跑的慢一些的卓爾。

⑦半精靈
熟練項:短矛、長矛、長戟、長柄刀、輕甲、盾牌。
黑暗視覺:可以在暗黑中看12米,與此對應的是,一回合移動一般是9米。
妖精血統:針對魅惑的豁免檢定有優勢,魔法無法讓你進入睡眠。
實際上半精靈主要和精靈的熟練項不同。

亞種:半高精靈
可以選擇高精的戲法,依然是種類很多。

亞種:半木精靈
繼承了木精靈的腳力,10.5米每回合。

亞種:半卓爾
把卓爾自己都被取消了的舞光術給了半卓爾,也就是持續10回合的光源。

評價推薦
半精靈在隱匿、察覺等能力上比精靈差了些,獲得了一些武器、防具熟練度。
也是和萬金油的種族,特別是半高精靈戲法對近戰的補充,半木精靈對機動性的加強。
例如半木精靈野蠻人、半高精靈復仇騎士,走戰術路線的半木精靈戰士等,都是不錯的選擇。

⑧半身人
速度:一輪7.5米,低於9米的通常速度。
幸運:攻擊投、屬性和豁免檢定中投出1時可以重投,使用重投的結果。
勇敢:恐慌豁免檢定中有優勢。

亞種:輕足半身人
隱匿檢定中有優勢。

亞種:壯心半身人(筆者還是喜歡規則書裡的雄心這個翻譯)
毒素豁免檢定中有優勢,還有毒素抗性。

評價推薦
不考慮外觀,壯心半身人大多數時候都能被各種矮人選項更好的代替。
輕足半身人則特別適合潛入玩法,遊蕩著、詩人,甚至是無甲/輕甲的法系。
你可以更穩定的潛入,更穩定的偷襲並獲得更穩定的傷害預期。

⑨侏儒
速度:一輪7.5米,低於9米的通常速度。
狡黠:進行智力、感知和魅力豁免檢定時有優勢。

亞種:岩侏儒
黑暗視覺:可以在暗黑中看12米,與此對應的是,一回合移動一般是9米。
歷史檢定時兩倍熟練項加值。

亞種:森林侏儒
黑暗視覺:可以在暗黑中看12米,與此對應的是,一回合移動一般是9米。
可以和動物交流。

亞種:地底侏儒
高級黑暗視覺:可以在暗黑中看24,與此對應的是,一回合移動一般是9米。
在岩石地形隱匿時檢定獲得優勢。

評價推薦
幾個小短腿裡侏儒挺強悍實用,也是領隊的優質人選。
本身擁有很強的檢定優勢,你還可以選擇歷史強化、動物交流等額外能力。
如果是潛行流,地底侏儒也是個很好的選擇(實際上其它兩個也不錯)。

⑩龍裔
龍裔本身沒有特別的能力,不過各個亞種繼承了對應龍的能力。
也就是各種酸、電、冰、火的吐息傷害及對應的抗性。

來個亞種外觀大展示吧(笑)——










評價推薦
龍裔吐息是一個強大的攻擊能力,對應抗性也簡單實用。
相對更適合有近戰能力的職業,上手容易,中前期效果也很好。

(11)半獸人
黑暗視覺:可以在暗黑中看12米,與此對應的是,一回合移動一般是9米。
堅韌不屈:生命降到0時會恢復1生命而不是倒地,也就是你不會在第一次掛掉時掛掉(笑)。
凶蠻打擊:近戰武器重擊時傷害骰為3倍而不是通常的2倍。
半獸人沒有亞種。

評價推薦
種族值取消的最大收益者出現了,感覺拉瑞安就是以此來平衡美醜的選擇的(笑)。
近戰強擊手,不管是戰士、野蠻人、遊俠(近戰)、盜賊都好用,而且非常簡單好用(笑)。
和幸運、野蠻攻擊等專長可以很好的搭配,戰士的勇士副職業更是超級強化。

全種族特性對照表(鐵球神醫Gyro製作)

3、職業
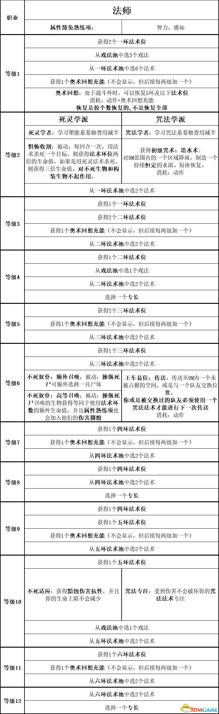
①職業綜述
遊戲本體每個職業可以升級到12級,作為參考,12級時法系可以施放6環法術。
dlc會逐步推高遊戲等級上限。

升級時可以獲得生命(根據職業、體質、種族、專長不同而有一定差異),職業特性能力、動作,還有職業法術。
12級在dnd設定中已經非常強大,就遊戲本身而言,已經有了很豐富的可玩性。

你甚至可以點擊升級介面右上角的增加職業按鈕來選擇兼職。
兼職可以讓職業優勢互補不過往往不能發揮某個職業的高級特性,好在12級範圍內兼職相對影響更小。

一般來說,牧師、法師、術士等法系職業盡量不兼職,這樣能獲得高環的法術。
當然,如果都是同類施法者,可以兼職,同樣可以加高施法者等級從而獲得高環法術,不過意義一般不大。
通常要兼職就要選擇兼職職業在較低等級時就能提供較好收益的情況,例如兼職遊蕩者獲得偷襲、兼職野蠻人獲得狂暴、兼職聖武士獲得聖療和至聖斬,兼職邪術師獲得契約魔法等等。

各個職業在初始或者3級時都會有副職選擇,相當於專精方向。
雖然名稱不同,比如牧師叫領域,但是意思是一樣的,就是讓你選擇一個發力方向。
而戰士等近戰職業還會有戰鬥風格的選擇,也是一種戰鬥方式的強化。

你在升級介面可以進行詳細選擇,左側邊欄點擊後可以切換各個選項,反覆斟酌。
右側職業邊欄還會有重要能力的提示(比如選擇了的專長)供你參考。

此外,所有職業在4、8、12級(以此類推)時可以獲得專長。
專長算是額外的強力被動能力,對強化bd玩法有很大幫助,後續會有更詳細的說明。

②總體推薦
本部分筆者將結合拉瑞安最近有趣的統計表來進行一個總體的種族職業推薦。
這個表並不完全代表強度,更是玩家個人感情和審美的綜合展現。
例如預設人物方面排名玩家們有比較清晰的喜好蓋爾→卡菈克→阿斯代爾→影心→威爾→萊埃澤爾。
其實這幾個職業都有不錯的強力bd,這個排名外形和個人喜好有較大因素。

種族上,萬金油半精靈和人類選擇最多。
法術能力強的精靈、龍裔、提夫林和卓爾也確實好用。
半獸人雖然外觀不討喜,但是強悍的物理攻擊讓他有了一席之地
矮人、侏儒、半身人三個小短腿確實不太受歡迎。
至於吉斯洋基人,確實受製於外形了。

職業上,聖武士強度在那裡,怎麽玩都容易。
術士和邪術師兩個炮台,雖然當前法系強度一般,不過可以很好的在兼職上搭配聖武士,所以統計也相當靠前。
遊蕩者由於探路解鎖等等功能性幾乎大多數隊伍都會帶,而吟遊詩人則是遊蕩者的專業弱化輔助強化版,甚至也有強力的詩人領隊bd。
野蠻人、戰士得益於強大的近戰bd,也是隊伍容易出現的選擇。
遊俠則是可遠可近,兼顧生存等探索能力,比較好玩。
法師則是萬金油,趣味性和功能性非常強,而且術士、邪術師等都可以兼職法師獲得抄書能力。
武僧有強力bd,不過赤手空拳的打法和形象向來不討喜,德魯伊也有類似的問題,強還是強但是喜歡的人不多。
牧師墊底基本就是強度問題了。

③野蠻人
野蠻人基本定位就是一個高爆發的機動戰場絞肉機。
他可以迅速出現在關鍵位置,給予危險的敵人強力的打擊,單輪輸出能力強,控制和打擊效果均很明顯。
由於遊戲內建的裝備道具原因,也有攻防超強的投擲流可以選擇,玩法也很多樣。
-野蠻人職業能力對照表
(鐵球神醫Gyro製作,下同)

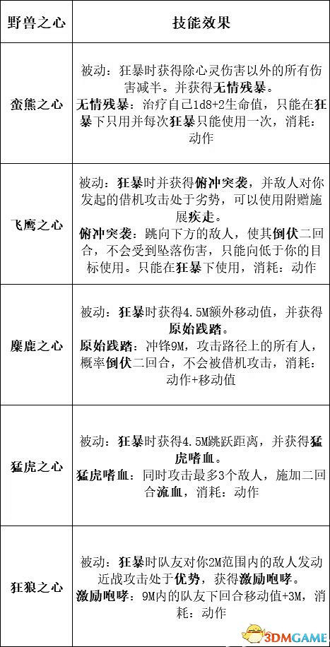
-副職業荒野之心-野獸之心技能表

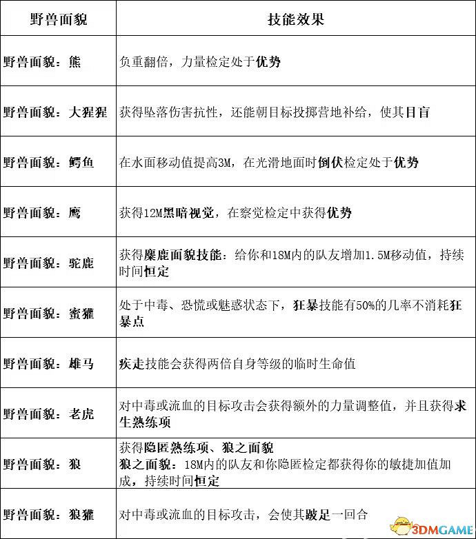
-副職業荒野之心-野獸面貌技能表

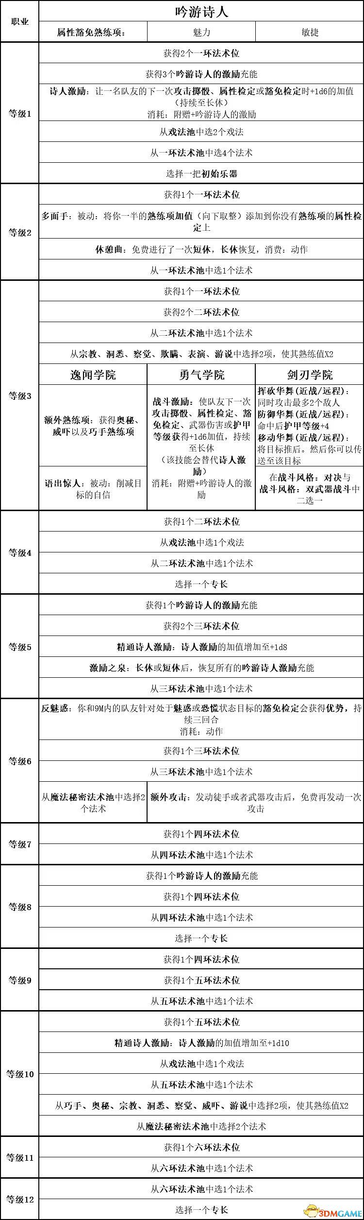
④吟遊詩人
吟遊詩人有很強的探索互動能力,也是一個輔助效果很好的施法者。
吟遊詩人可以有不錯的遠程攻擊,甚至也可以選擇近戰路線。
詩人可以作為一個好領隊存在,也可以在一定程度上代替遊蕩者的探索功能性(還是要差一些),貴在全能。
-吟遊詩人職業能力對照表
(鐵球神醫Gyro製作,下同)

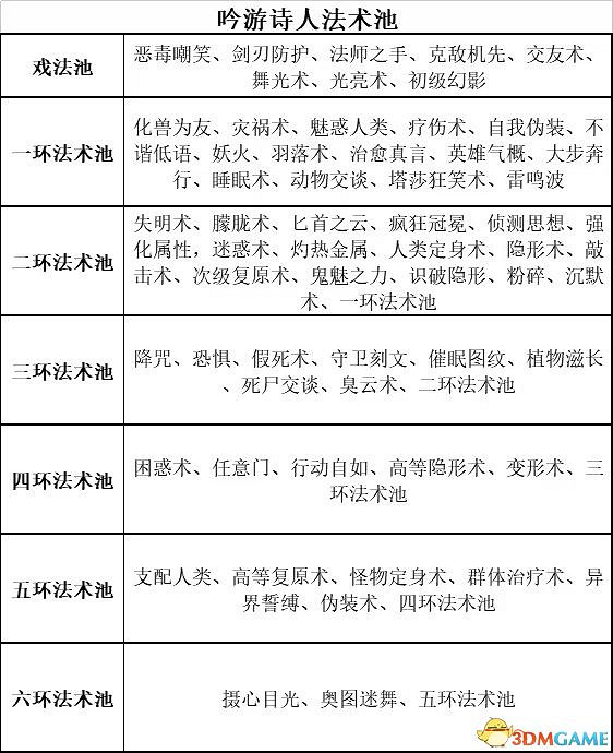
-吟遊詩人法術池

-魔法秘密法術池

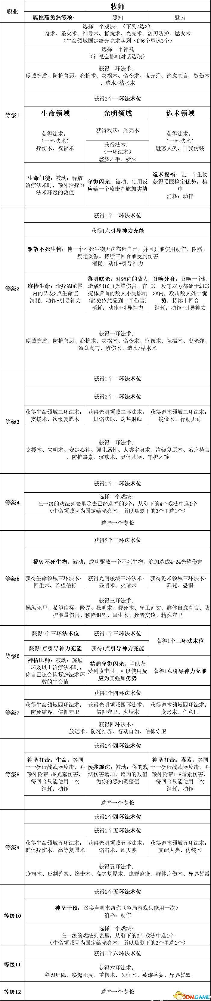
⑤牧師
dnd遊戲中的牧師更像是一個堡壘般的輔助角色,在對抗惡魔和亡靈時還有奇效。
牧師的領域決定了其法術類型,生命偏向輔助、光明偏向對黑暗生物的打擊,而詭術偏向控制和減益。
自然領域偏向馴獸、生存、動植物互動、召喚,風暴領域偏向強力的法術打擊。
戰爭領域讓牧師成為一個魔戰士。
當然,當前等級下牧師實力還無法很好的發揮,強度不是很夠。
-生命/光明/詭術能力對照表

-自然/風暴能力對照表

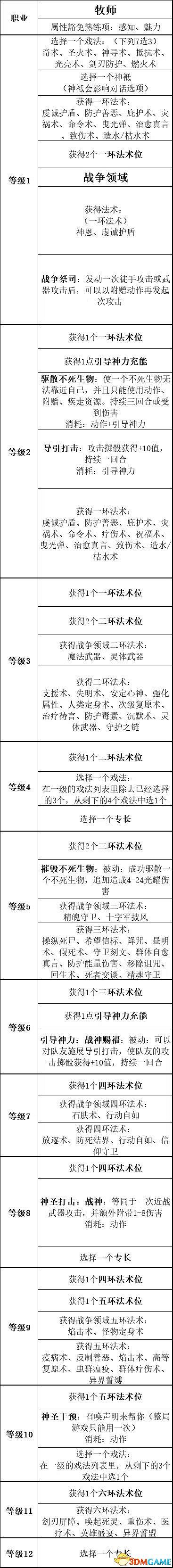
-戰爭能力對照表

⑥德魯伊
德魯伊是自然的夥伴,自然互動、召喚、恢復、法術打擊能力都不錯,還有強悍的變身能力,有攻防兼備的強力全能bd.
德魯伊當前的表現有點樣樣懂門門精的意思,各個領域都有幾把刷子,作為一個施法者也是輔助、控制、強化、召喚能力出色。
-德魯伊職業能力對照表

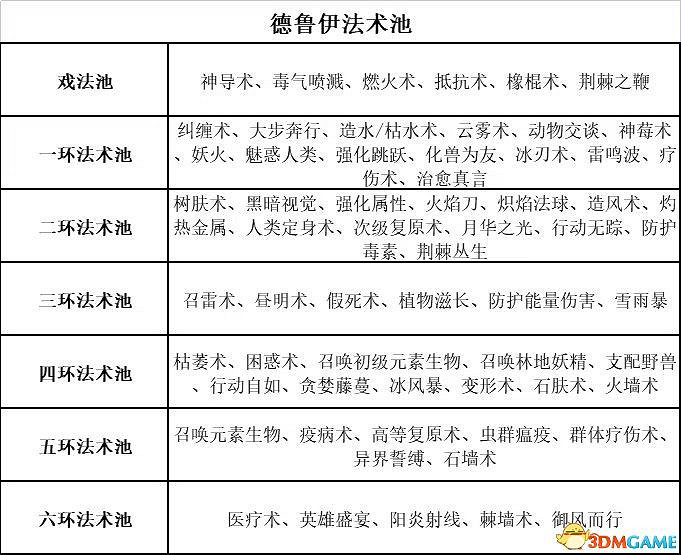
-德魯伊法術池

-德魯伊大地結社地形選項法術

⑦戰士
擁有高生命、高武器及盔甲熟練度,在力量和體力鑒定上都不錯。
優秀的坦克,同時也有很強的近戰打擊能力和優勢製造能力。
-戰士職業能力對照表

-戰鬥風格

-戰鬥大師卓越骰子技能

-奧法騎士法術池

⑧武僧
武僧主打的就是一個飄逸,可以無甲無武器,機動靈活加快速打擊。
可以配合隊友輸出,針對受到牽製的敵人可以造成毀滅性傷害。
高機動性有助於戰場查漏補缺,甚至還可以通過副職獲得施法能力。
雖然玩法不是很討喜,但是有非常強的近戰bd。
-武僧職業能力對照表

-四象宗法術池

⑨聖武士
聖武士可以堅甲利刃成為一個防禦者,可以巨武猛揮成為一個掃蕩者,可以施法輔助,可以利用法術產生大量額外傷害,對特定的邪惡、亡靈、惡魔目標更是有壓倒性優勢。
高力量、高魅力讓其有不錯的檢定發揮空間,非常適合作為一名領隊。
聖武士甚至可以通過法系的兼職來獲得物理、魔法兩方面的強大能力。
-聖武士職業能力對照表

-棄誓者職業能力對照表

-戰鬥風格

-法術池

⑩遊俠
擁有靈活打擊手段的職業,同時也擅長伏擊和偵察,與自然/野獸的親和力不亞於德魯伊。
遊俠可以選擇遠程、雙持等較為有特色的戰鬥流派,也可以有控制動物夥伴的能力。
特別是遠程輸出和動物夥伴,可以作為構築的核心,此外,遊俠的施法能力也有很大幫助,不能小覷。
-遊俠職業能力對照表

-遊俠宿敵

-遊俠自然探索者

-遊俠法術池

-遊俠戰鬥風格

-獵人獵物

-防禦戰術

(11)遊蕩者
潛行、伏擊、開鎖、解除陷阱的偵察尖兵。
利用敏捷和智力能力遊走於陰影之中,遠近程都能戰,各種檢定也是好手。
擁有較強的功能性以及很不錯的爆發力,隊伍萬金油(成熟隊伍中的遊蕩者也有很強的傷害能力)。
-遊蕩者能力對照表

-詭術師法術池

(12)術士
術士是大炮轟一切的存在,利用各種超魔強化法術,打出高爆發傷害。
實際上術士還可以兼職1級法師,在施法者等級不變的情況下獲得更多的法術選擇權(不過會損失法術點,有了廣度會少點深度)。
喜歡暢快炮轟的玩家可以選擇術士。
-術士職業能力對照表

-術士超魔能力

-術士龍族血脈

-術士法術池

(13)邪術師
利用魅力作為施法主屬性的施法者,法術選擇面相對較小但是操作簡單,作用專一。
前期的魔能爆可以大大簡化戰鬥,鍥約召喚也可以增加隊伍靈活度。
主打的就是一個簡單實用,沒有花哨。
-邪術師職業能力對照表

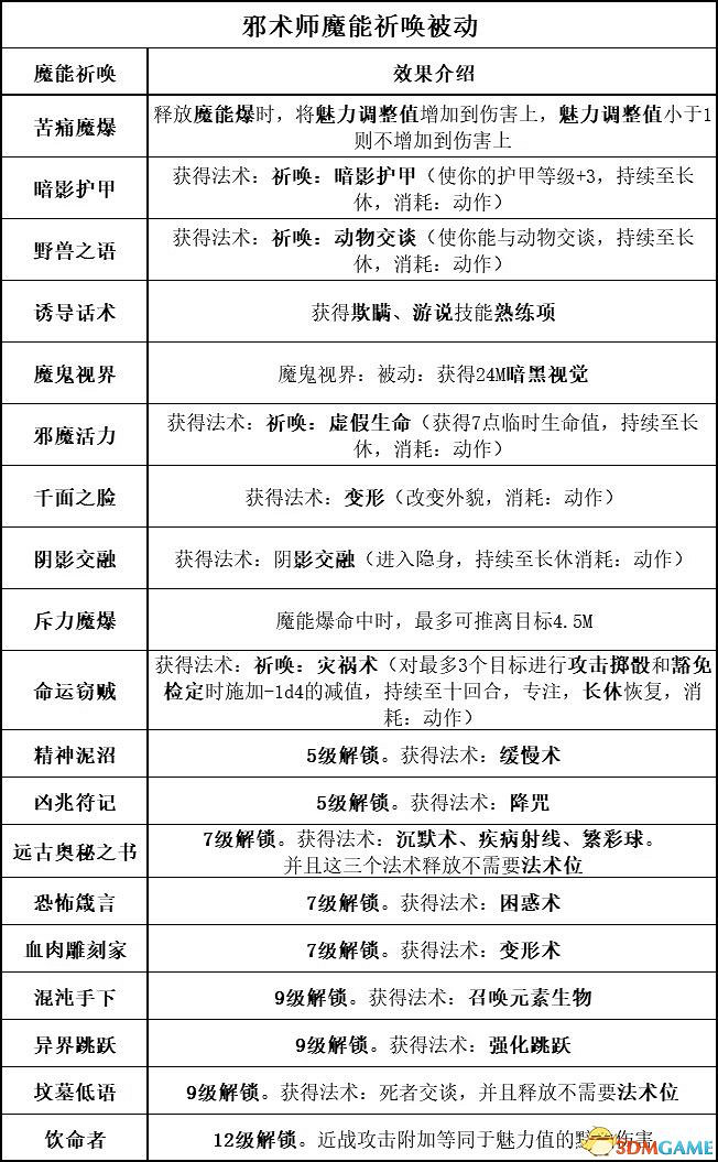
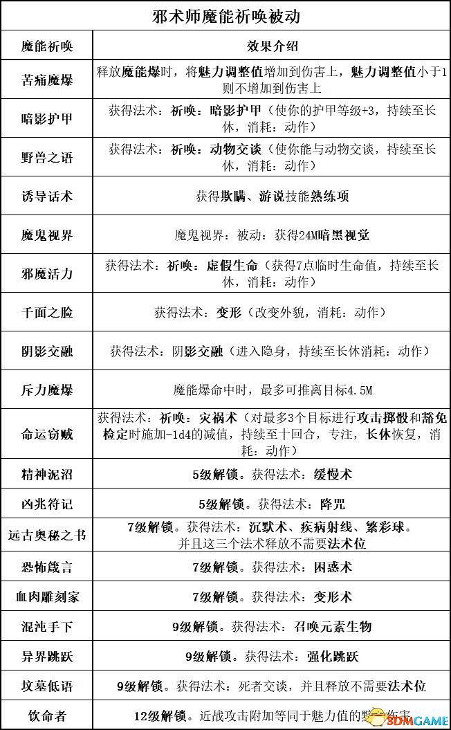
-邪術師魔能祈喚被動

-邪術師魔契恩澤

-邪術師法術池

(14)法師
以智力作為主屬性的施法者。
靈活多變,擁有遊戲裡最大的法術池,精通規則的玩家可以讓法師大放異彩。
法師就是從探索到互動到戰鬥到輔助都能助力隊伍的角色,趣味性十足(確實也需要你足夠了解遊戲)。
-法師職業能力對照表:防護/塑能

-法師職業能力對照表:幻術/變化

-法師職業能力對照表:控制/預言

-法師職業能力對照表:死靈/咒法

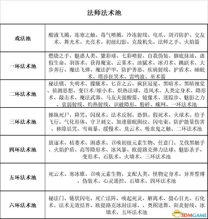
-法師法術池

4、背景
背景指的是你角色的過去與出生,背景會給予玩家對應的技能熟練項。
功利的來講,請盡量選擇所選職業/種族尚未擁有熟練項的背景。

此外,遊戲中的大部分劇情都是以玩家選擇對話內容來進行的,因此玩家的對話內容和行為符合所選角色的背景設定時就會獲得一點激勵點。
激勵點可用於對屬性檢定重新擲骰,激勵點數最多可儲存四個。

以下是背景對應熟練度列表。

5、技能
在柏德之門中,擁有大量的技能,這些技能就是遊戲過程中進行各種檢定的關鍵。
每種技能都對應一種屬性,屬性越高,在該項技能上表現就可能越好,擁有該項技能的熟練項(可以將熟練加值加到檢定中)會更進一步的提升表現。
讓專業的人(擁有對應技能熟練和屬性加成的人)做專業的事(檢定)就能讓冒險更加的輕鬆。
玩家可以通過種族、職業、背景和專長來獲得技能熟練項,一些道具和魔法也會提供技能熟練。

---技能作用裡列表---
-力量技能
運動:爬,跳,遊,跑。
-敏捷技能
體操:耍雜技,平衡,體操特技等。
巧手:偷竊,障眼法,偷偷摸摸的各類花招。
隱匿:躲避,隱藏。
-智力技能
奧秘:魔法相關的知識,法術,魔法物品,法師,符文等等。
歷史:過去相關的知識,傳奇人物,戰爭,古文明等等。
調查:到處搜集線索,然後推理。比起感知技能察覺更多的注重於主動尋找並思考答案。
自然:植物,動物等等。
宗教:神祇,邪教,聖徽等等。
-感知技能
馴獸:馴服野獸,駕馭坐騎,安撫動物等等。
洞悉:心理學判斷內心想法,判斷謊言,讀心(笑)等。
醫藥:病情,藥物等等。
察覺:看到,聽到,聞到,感知各類事情。
求生:追蹤獵物,預測天氣,判斷地形地勢等等。
-魅力技能
欺瞞:哄騙。
威嚇:威脅,恐嚇,展示暴力等等。
表演:歌唱,舞蹈,說書,rap(笑)等等。
遊說:嘴炮。

6、屬性點
首先請參考前文上手指南部分了解各個屬性的作用。
通過前文的技能、檢定章節,玩家也清楚了屬性事冒險和戰鬥的基礎,大量的互動都是以屬性為核心進行檢定。
玩家在不太清楚規則的情況下建議先按照默認屬性推薦構建人物。

柏德之門3中由於取消了5e規則中的種族加值,因此在創建角色時限定了屬性上限為15.
然後給予了玩家+2、+1兩個自由選擇項。
通常來講,將+2給予人物主屬性,+1給予另一項重要屬性即可。

例如聖武士,一般力量和魅力最為重要。
偏向傷害型就可以+2力量+1魅力,如果偏向施法和互動,則可以+2魅力+1力量。

7、專長
每個角色都可在4、8、12級時選擇一個專長,專長大多數是全職業通用的,但有的專長會有前置要求,請根據角色build選擇。
同時,BG3中將屬性值提升(將兩點分配到任意屬性值上,屬性不超過20)也整合進了專長。
專長是強力的被動加成,對提升人物很有幫助。
以下是專長效果列表——
屬性提升:一項屬性+2,或兩項屬性各+1,上限為20。
演員:魅力+1,上限為20。進行表演以及欺瞞檢定時,熟練項加值加倍
警覺:你的先攻獲得一個+5的加值,且不會陷入受驚狀態。
運動員:力量或敏捷 +1,上限為20。當你倒伏時,重新站立所需的移動力更低。同時跳躍距離增加50%。
衝鋒:獲得衝鋒:武器攻擊以及衝鋒: 推擊。
強弩專家:當你在近戰範圍內使用弩發動攻擊時,攻擊擲骰不會處於劣勢。穿刺射擊同時施加兩倍時長的開放傷口
防禦式決鬥:當你被具備熟練項的靈巧武器發動的近戰攻擊命中時,可以使用一個反應讓你的護甲等級+2,同時可能造成攻擊無法命中。
雙持客:就算武器不為輕型,你也可以使用雙武器戰鬥。此外,雙手各持有一把近戰武器時,護甲等級獲得一個+1的加值。重型武器無法雙持。
地牢探索者:在進行偵測隱藏物體的察覺檢定,以及避開或抵抗陷阱的豁免檢定中獲得優勢。獲得針對陷阱傷害的抗性。
歷久彌堅:體質 +1,上限為20每次進行短休時,恢復全部生命值。
元素導師:你的法術可以無視一種類型的傷害抗性。當你施展對應種類的法術時,不會擲出1點。
巨武器大師:發動近戰武器攻擊時,如果造成重擊或擊殺生物,該回合你可以以附贈動作再發動一次近戰武器攻擊。使用具有熟練項的重型近戰武器發動攻擊時,攻擊擲假受到-5減值,但造成的傷害+10。(你可以自由開關此選項。)
重甲運用:獲得重甲熟練項,同時力量 +1,上限為20。要求:中甲熟練項
重甲大師:力量+1,上限為20。穿戴重型護甲時,非魔法攻擊造成的繼發傷害-3。要求:重甲熟練項
輕甲運用:獲得輕甲的護甲熟練項,同時力量或敏捷+1,上限為20。
幸運:獲得3個幸運點,可以用於在攻擊擲骰、屬性檢定或豁免檢定中獲得優勢,或是讓一個敵人重新進行攻擊擲骰。
法師殺手:當一個生物在你的近戰範圍內施展一道法術時所有針對其的豁免檢定都會處於優勢,此外,你可以使用一個反應立即發動一次針對施法者的攻擊。被命中的敵人在專注豁免檢定中將處於劣勢。
靈活移動:移動速度增加,進行疾走時,劣勢地形不會降低你的速度。如果在發動一次近戰攻擊後移動,不會招致目標的借機攻擊。
魔法學徒-吟遊詩人:學會2種戲法,以及吟遊詩人法術列表中的1種1環法術。每次長休可以施展一次1環法術。3種法術的施法關鍵屬性都是魅力。
魔法學徒-牧師:學會2種戲法,以及牧師法術列表中的1種1環法術每次長休可以施展一次1環法術。3種法術的施法關鍵屬性都是感知。
魔法學徒-德魯伊:學會2種戲法,以及德魯伊法術列表中的1種1環法術。每次長休可以施展一次1環法術。3種法術的施法關鍵屬性都是感知。
魔法學徒:-術士:學會2種戲法,以及術士法術列表中的1種1環法術。每次長休可以施展一次1環法術。3種法術的施法關鍵屬性都是魅力。
魔法學徒-邪術師:學會2種戲法,以及邪術師法術列表中的1種1環法術。每次長休可以施展一次1環法術。3種法術的施法關鍵屬性都是魅力。
戰技專家:從戰鬥大師副職中學會兩種戰技,同時獲得一顆卓越骰子供其使用。經過一次短休或長休後可以恢復消耗的卓越骰子。
中甲大師:當你穿戴中甲時,它不會為隱匿檢定強加劣勢。通過敏捷調整值獲得的護甲等級加值變為+3而不是 +2。要求:中甲熟練項
表演者:獲得樂器熟練項,同時魅力 +1,上限為20
長柄武器大師:使用長柄刀、長戟、長棍或短予攻擊時,你可以使用一個附贈動作用武器握柄進行攻擊。你還可以在一個目標進入攻擊範圍時發動一次借機攻擊。
堅如磐石:一項屬性+1,上限為20,同時獲得該屬性豁免檢定的熟練項。
儀式施法者:學會了兩種任選的儀式法術
凶蠻打手:發動武器攻擊時,進行兩次傷害擲骰並取最高結果。
哨兵:當一個處於近戰範圍的敵人攻擊一個盟友時,你可以使用一個反應對該敵人發動一次武器攻擊。借機攻擊獲得優勢。同時,當你使用借機攻擊命中一個生物時,該生物在自身剩餘回合內無法移動。
神射手:你的遠程武器攻擊不再受到高地規則的減值懲罰使用具備熟練項的武器發動遠程攻擊時,其攻擊擲骰受到一個-5的懲罰,但會造成額外的10點傷害。
盾牌大師:使用盾牌時,敏捷豁免檢定獲得一個+2的加值。如果一道法術強迫你進行一次敏捷豁免定,你可以使用一個反應來保護自己,降低該效果造成的傷害。如果豁免檢定失敗,你只會受到一半的傷害。如果豁免檢定成功,你不會受到任何傷害。
熟習:可以選擇任意三種技能並獲得其熟練項。
法術狙擊:學會一種戲法。觸發重擊所需的攻擊擲骰點數-1。此效果可以疊加。
酒館毆鬥者:當你發動一次徒手攻擊、使用一件臨時武器或投擲某件物體時,可以將你的力量調整值加倍增加到傷害以及攻擊擲骰上。
健壯:每提升一級,生命值上限+2。
戰地風雲施法者:維持法術專注的豁免檢定獲得優勢。你也可以使用一個反應對移出自身近戰攻擊範圍的一個目標施展電爪。
武器大師:選擇四種武器獲得熟練項,同時力量或敏捷+1,上限為20。

三、各職業bd推薦
(注1:筆者主要推薦一些特化、強化、兼職型的優質bd,不熟悉遊戲的玩家用默認bd可以更好的了解各個職業的基礎玩法,可以以後再洗點。)
(注2:專長、法術等效果參考後文詳細說明。)
---野蠻人BD推薦---
-狂戰士
---說明:強力近戰,摧枯拉朽,甚至在保證了機動的同時還不是很脆,就算無法一波流帶走,也能承受傷害保證輸出。
---副職:狂戰士,10-12級兼職戰士-冠軍勇士
---屬性:17/14/16/8/10/8
---專長:凶蠻打手/巨武器大師/屬性提升:力量
---戰鬥風格:防禦
-投擲狂戰士
---說明:走遠程輸出路線的野蠻人,由於前期可以從鬼婆買21力量藥水,後期有23力量手套,還有27力量藥水,因此可以不要力量進行極限加點,讓投擲野蠻人攻防兼備,成為強力大殺器和肉盾,甚至還是遠程。(投擲流也可以是11級戰士+1級野蠻人的玩法,不如狂戰士暴力,但是更均衡。)
---副職:狂戰士,6、7、8級時兼職3級遊蕩者以獲取附屬動作
---屬性:8/16/17/11/12/10(如果不用力量藥劑和手套就要犧牲體質、感知、魅力甚至部分敏捷來加力量。
---專長:酒館鬥毆者/屬性提升可以加體質以強化生存
---戰鬥風格:防禦

---吟遊詩人BD推薦---
-雙弩劍舞
---說明:利用雙弩爆發一流輸出,還能兼顧4環法術,無需利用潛行打爆發,可謂輸出與輔助完美結合,也非常適合作為領隊。
---副職:劍舞學院,7級兼職法師獲得學習法術的能力,8級兼職戰士獲得箭術戰鬥風格,9-11級兼職遊蕩者獲得附贈動作,12級兼職法師或戰士(見專長欄說明)。
---屬性:8/16/14/10/10/16
---專長:神射手/堅如磐石:體質/12級可選擇2級預言法師拿法師骰或2級戰士拿動作如潮。
---法術:基本上法系兼職法師獲取抄書能力都是基本操作,這樣可選魔法眾多,塔莎狂笑、催眠、妖火、定身、匕首之雲、護盾、魔寵、召喚等等都可以選擇。
-逸聞詩人
---說明:較為強調法術能力,偷襲、控制、遠近傷害、輔助一把抓,戰場萬金油,隊伍好領袖(笑)。
---副職:逸聞學院
---屬性:8/16/14/8/10/17
---專長:戰地風雲施法者/堅如磐石:體質/屬性提升:魅力
---法術:治愈真言/妖火/狂笑/催眠/大步奔行/羽落/人類定身/匕首雲/守衛雕文/恐懼/加速/反製/火球/高等隱身/行動自如/怪物定身/異界誓縛/召喚元素/信仰守衛/火牆/奧圖迷舞/攝心目光

---牧師BD推薦---
-光明牧師
---說明:強力的輔助,治療、祝福、防護、製造優勢,還有不錯的輸出能力,難度/攻堅戰鬥的好幫手。
---副職:光明領域
---屬性:12/16/14/8/16/8或10/14/16/8/17/8(強調輔助和施法能力,相對遠離一線)
---專長:戰地風雲施法者/屬性提升:感知/警覺或屬性提升
---法術:命令術/治愈真言/致傷術/祝福術/守護之鏈/人類定身術/強化屬性/支援術/靈體武器/火球術/守衛雕文/精魂守護/火牆術/防死結界/操縱死屍/魅力殺手/彈力法球/異界誓縛/劍刃屏障
-生命牧師
---說明:這是一個比較獨特玩法,可以用守護之鏈連結3個隊友,使用祝福術、劍刃屏障防禦,附屬動作治療,讓團隊生存能力超強。你甚至可以雇傭4個傭兵,洗點成生命牧,一個傭兵守護之鏈連結一個隊友,變相大大增加隊友血量,極大提升容錯性。實際上從第8級開始還可以自由兼職。
---副職:生命領域
---屬性:10/14/16/8/17/8
---專長:健壯/戰地風雲施法者
---法術:和光明牧師選擇一致

---德魯伊BD推薦---
-月亮德魯伊
---說明:綜合實力強,輸出輔助召喚均有足夠實力。利用水元素領主、反應就能打出極高傷害。不過德魯伊野獸形態攻擊次數以及前期野獸形態利用酒館鬥毆者專長可能會被拉瑞安修復。
---副職:月亮結社,11級時兼職1級戰爭領域牧師獲取附贈打擊和軍用武器精通。
---屬性:10/14/16/10/16/8
---專長:酒館鬥毆者(11級後洗凶蠻一擊)/哨兵
---法術:跳躍/大步奔行/月華之光/熾焰發球/召雷術/召喚林地妖精/召喚元素生物/英雄盛宴

---戰士BD推薦---
-巨武器冠軍勇士
---說明:利用強悍的重型武器傷害滅殺敵人,近戰輸出非常暴力。最好是有隊友能夠創造優勢,這樣可以更高效的增加命中,發揮提升傷害的優勢。
---副職:冠軍勇士
---屬性:17/14/16/8/10/8或者作為領隊核心時16/14/16/8/12/8
---專長:凶蠻打手/巨武器大師/屬性提升:2力量(先手一波流輸出打法可用警覺替代屬性)
---戰鬥風格:巨武器戰鬥或是在作為近戰核心時選擇防禦

---武僧BD推薦---
-散打宗武僧
---說明:類似投擲野蠻人,是酒館鬥毆者天賦和力量藥劑的最大收益者,最為強悍的近戰之一。兼顧生存和防禦,一輪多次打擊。
---副職:散打宗,7、8、9級兼職3級遊蕩者,10、11、12級兼職3級戰士選擇奧法騎士的護盾術、召喚魔寵、防護善惡。
---屬性:8/14/17/10/16/8(需要力量藥劑,18敏捷手套)
---專長:酒館鬥毆者

---聖武士BD推薦---
-復仇騎士
---說明:強足夠強,幾乎是最強,bug也是足夠bug,很可能突然就沒了。利用邪術師和聖武士額外攻擊疊加bug,兼職法師獲取加速術的問題,讓復仇騎士近戰和魔法能力都極強。
---副職:復仇之誓,6-10級兼職至高妖精邪術師,8級時邪術師的刃之契約是疊加額外攻擊的關鍵。11-12級兼職預言法師。(也可以6聖武士+4邪術師+1牧師或術士的組合,有不同的施法能力。)
---屬性:8/14/16/10/10/16
---專長:凶蠻打擊/巨武器大師/2魅力屬性。
---戰鬥風格:防禦
---法術:魔能爆、加速術是關鍵。

---遊蕩者BD推薦---
-射擊爆發遊蕩者
---說明:利用雙手弩進行遠程打擊,結合遊俠及戰士的遠程能力,作為遠程爆發的輸出點。
---副職:盜賊,5-9級兼職戰士-冠軍勇士,10-12級兼職遊俠-暗影追蹤者。
---屬性:10/17/16/8/14/8
---專長:神射手/警覺/屬性提升:敏捷
---戰鬥風格:箭術/防禦
---宿敵:法師破壞者/遊俠騎士
---法術:獵人印記/跳躍術/大步奔行

---法師BD推薦---
-預言法師
---說明:使用預言骰子逆天改命,保證穩定強悍的輸出,還能通過召喚、控制等各種手段扭轉戰場局面,可以作為戰場萬金油。
---副職:預言學派
---屬性:8/14/16/17/10/8或8/16/14/16/12/8(前者更強調輸出,後者兼顧一些生存和輔助)
---專長:幸運/戰地風雲施法者/警覺
---法術:法師可以通過卷軸之類的學習法術,因此法術選擇不用拘泥,都可以試試。優先輸出(火球、火牆),其次控制(人類/怪物定身、支配),然後輔助(護盾、復原、召喚),此外還可以幫助探索(動物交談、飛行)。總之,法師的好處就是啥都能學,啥都能用。
-防護法師
---說明:出色的戰場控制者,可以有效打擊和牽製敵人,對重點目標的控制和反製可以讓戰鬥更加輕鬆、靈活。
---副職:防禦學派
---屬性:8/14/16/17/10/8或8/16/14/16/12/8(更偏向防護)
---專長:屬性提升:智力/幸運/戰地風雲施法者/警覺(4選3)
---法術:雲霧術/人類定身術/匕首之雲/迷蹤步/變巨縮小/火球術/加速術/法術反製/守衛雕文/火牆術/召喚元素生物/異界束縛/支配人類/怪物定身/解離術/喚起死靈/法術無效結界/攝心目光

四、玩法技巧
1、易傷/地面環境
遊戲中多種地面和特殊效果可以帶來傷害的大幅度提升,一定要掌握這種技巧。
-利用諸如牧師造水術/投擲水瓶附加潮濕效果後再用閃電攻擊傷害會翻倍。
-直接攻擊水面會讓水體產生帶電效果,凡是進入水體的人都會受到閃電傷害。
-潮濕情況下寒冷法術也會易傷。

可以利用各種法術、道具來改變環境(地面)效果。
-火攻冰面可以讓其融化。
-冰凍水面可以讓其凍結(同時讓帶電效果消失)。
-要去除各種地面效果,荊棘叢生法術最給力,什麽地面效果基本都能被荊棘叢生覆蓋。

2、創造優勢局面
①突襲/調序
突襲是最簡單的製造開局優勢的手段,成功的突襲可以大大簡化戰鬥。
-隱匿潛行 後攻擊可以達成突襲,敵人頭上會顯示“受驚”字樣,突襲還可以讓你先動一回合,這個回合對敵人是有優勢的。
-只要所有敵人都無法看到你,比如從上方、視線之外發動遠程及魔法攻擊,也能造成突擊。
-最好用遊蕩者來觸發突襲。

自己的角色行動順序相鄰時,可以頂部行動條上的角色頭像,任意安排相鄰角色的行動順序。
比如讓本來後動的牧師先動,發動造水術創造潮濕條件,讓後續電攻擊易傷。

②高低差
-身上可以常備板條箱這種不太重的箱子,需要時三個疊起來就有了高低差,直接跳躍就能上去,射手很實用。
-遊戲裡低處打高處是劣勢,因此這幾個箱子就是攻防兼備了。
-注意箱子就算錯位,只要有一點挨著就能往上一直堆疊,你甚至可以用很多箱子來開路(笑)。然後潛行到箱子路,從上空丟重物、標槍來傷害敵人。
-還有一點就是高處雖然有加成但並不是判定上的“優勢”,不要當成高處攻擊時獲得優勢條件了。

用滑鼠滾輪調整方向,高空拋物傷害真的大。

③造優
獲得優勢時可以兩骰取大值,收益非常高,我們要盡量利用各種條件來創造優勢,以下是各種造優手段。
- 隱匿潛行、隱身法術、隱身藥水,只要讓敵人看不到你,攻擊時就有優勢。
-讓敵人目盲、 黑暗術和雲霧術之類的法術。
-推倒、武器絆摔、從高處推下敵人、結冰滑倒、油脂滑倒等等,讓敵人倒地,近戰攻擊倒地的敵人就有優勢。
-定身、失衡狀態下,法術攻擊有優勢。
-曳光彈、妖火、牧師分身可以讓全隊獲得優勢。
-職業能力,比如野蠻人魯莽攻擊、戲法克敵機先等。
-夾擊敵人。

④避免劣勢
優勢、劣勢不疊加,無論多少個優勢和劣勢都只算一次效果,只要有一個劣勢就會抵消掉優勢(反之亦然),無論你有多少個優勢。
因此,除了造優,還要避免劣勢才行,以下行為盡量避免:
-使用沒有熟練度的護甲、武器。
-隱匿時穿重甲。
-站到結冰、油脂等地面。
-法師、弓箭手被敵人近身(應對辦法為撤離、推開敵人後再攻擊)。
-被敵人夾擊。
-打擊高處的敵人。
-超出遠程攻擊範圍(應對方法——站高高可以加射程)。
-攻擊黑暗中或看不到的敵人(光亮術等法術讓其現形)。

⑤製造劣勢
如果無法製造優勢,那麽讓敵人處於劣勢也是有利於我方的,我們應該進行如下戰術:
-盡可能貼上敵人的遠程、法術職業,讓他們承受攻擊劣勢。
-給敵人附加失明的法術效果,這也是失明比較好用的原因,我方攻擊失明敵人還有優勢,相當於雙向收益。
-讓敵人中毒(可以通過讓其流血或者降低體質加成來提升中毒可能),物理職業淬毒攻擊有不錯的收益。
-結合高低差墊箱子的辦法,再扔油瓶等製造困難地面,讓敵人處於糟糕的地形環境條件下。

3、藥水投擲
這個技巧就是將單人使用藥劑改為投擲“濺射”,讓團隊所有人通過一瓶藥劑獲益。
按G鍵(搖桿按住LT再按Y或X)可以開關團隊模式。
關閉團隊模式後按O(字母)鍵開啟頂視角(搖桿R右搖桿下拉) ,將隊伍集中。

然後打開背包右鍵點擊要用的藥劑,選擇投擲。
扔到隊伍中心的地面(必須是砸地板,不要砸人),全員濺射就會都收到效果了。
比如全員隱形藥劑。

4、蘸取/炸彈陷阱
武器可以蘸取環境中的火、毒等附加效果,讓你的攻擊更有效。
沒有環境效果時依然可以自己創造,最簡單的辦法就是——蠟燭。
將蠟燭放到地上就能蘸取獲得額外火焰傷害,很划算。

往桶裡或箱子裡放置煙粉桶、油脂瓶、燃燒瓶、胭脂粉等可燃可暴物品就能製作成炸彈。
你可以將其投擲(投擲手力量越大越好),也可以放置到地面(可以不考慮重量加更多的料)。
投擲直接aoe傷害,放置到地面就是陷阱,用火焰箭/法術引爆傷害驚人,提前準備後沒有打不過的敵人(笑)。

5、竊取
普通竊取很簡單,常規隱匿潛行偷竊就行,這裡說竊取別人手上的持有物。
需要德魯伊變成貓咪,在目標附近待命。
然後對敵人使用命令術:丟棄(最好先存檔)。

敵人丟掉持有物後,貓咪上去使用貓叫吸引敵人,將敵人帶到遠處去。
記得在敵人遠離擼貓後切換為回合制,上去撿東西後離開。
記得上面的炸彈陷阱麽,貓咪把人吸引到炸彈邊,回合制跑掉,然後遠程引爆(嗯,哈哈哈哈哈)。

6、及時/回合切換
遊戲戰鬥外的活動是及時的,可以shift+空格或者直接點擊右下按鈕來切換回合制。
當你想要偷襲敵人時,進入回合制更穩妥。

如果是及時製偷襲進入戰鬥,往往會消耗行動,甚至沒有優勢。
但按C進入潛行後再切換回合制偷襲,整個突襲結算就會很順暢,你會獲得該有的動作機會和優勢。

《柏德之門3》全法術列表大全,全職業法術效果詳解。《柏德之門3》法師法術效果,牧師法術效果,德魯伊法術效果,吟遊詩人法術,聖武士法術,術士法術,遊俠法術,邪術師法術。《柏德之門3》是由LarianStudios製作發行的一款魔幻冒險RPG,也是一代傳奇《柏德之門》系列的最新作。《柏德之門》作為最早的RPG遊戲之一,在世界範圍內有著巨大的影響和里程碑式的意義,為整個RPG遊戲界制訂了標杆。距離上一作《柏德之門2》過去了20多年,這一傳奇系列的最新續作再次為我們提供了費倫世界的史詩冒險篇章,讓我們攜手進入新的傳奇征程!

攻略導讀
dnd的世界中,法術一般分為奧術(法師、術士、邪術師、吟遊詩人)、神術(牧師、聖武士)、自然魔法(德魯伊、遊俠)三個主要類別。
在5e規則,也是柏德之門3所使用的規則中,魔法進一步簡化,基本上變成了以奧術為基礎,其它職業法術就在奧術的法術表上進行選擇和增添(擴表)。
牧師、德魯伊等施法職業通過不同領域的選擇獲取了部分奧術,然後加上職業特色的神術及自然魔法,構成了本職業的施法列表。
本攻略就以法師的奧術施法列表為基礎,進行全魔法的詳解,包含對魔法好壞的評價,方便玩家進行選擇。

魔法的基本知識請參考咱們3dm攻略站的上手指南:https://www.3dmgame.com/gl/3898769.html
或是攻略百科:https://www.3dmgame.com/gl/3897662_14.html
本部分則詳實說一下法術預備和反應。

-預備法術
你可以準備法術列表中,你可以施展的法術。也就是從已知法術中選擇接下來可能用到的法術(數量=主屬性調整值+施法者等級)。
舉個例子,如果你是一名3級法師,你有4個1級法術位和2個2級法術位。如果你有16點智力,你將可以準備共計6個(智力調整值3+施法者等級3)已知魔法表中的1環或2環法師法術,具體組合隨意。如果你準備了1環法術【魔法飛彈】,你可以選擇消耗1環或2環法術位來施展它。施展一個法術並不會將之移出已準備法術列表。
每當你完成一次長休息,你都可以改變你的準備法術列表。

法師、牧師、聖武士這樣的職業需要準備法術。
而術士、吟遊詩人、遊俠、邪術師這些職業不需要預備法術,因為他們的法術列表有限,通過升級選擇來獲取。
因此,很多施法職業可以通過兼職法師來獲得學習魔法的能力,擴充可用法術列表。
不要預備法術的職業則要精心的挑選可用法術——這也是本攻略的核心關注點之一,幫助玩家進行法術抉擇。

-反應
除了借機攻擊等動作,法術和能力也是可以進行反應的。
反應相當於觸發某種情況後的免費操作,一般一回合只有一次,有些能力、道具、專長會增加反應次數。
玩家可以在法術書反應列表裡看到自己可以進行的反應,建議勾選詢問,否則只要觸發就自動反應。

例如你將被命中時,就會出現反應提示——是否使用護盾術。
比如圖例中小魔鬼要投擲11以上才能命中,它投了11,此時筆者用反應施放護盾術,增加了5ac,小鬼就無法命中筆者的術士了。
反應施法主要是各種防護、反製和控制,例如法術反製也是反應,讓對手無法放出重要魔法。

法師法術
(法師法術池請參考:https://www.3dmgame.com/gl/3818003_54.html)

0環法術(戲法)
(戲法提供基礎的傷害和互動功能,沒有法術位消耗,可以隨意使用。雖然不是多厲害的魔法,但是有不少好用的功能,不能小覷。)
法師之手
創造出一隻幽靈之手,可操縱物體,並與其互動。
探索時功能性不錯,戰鬥時(尤其是高難度戰鬥)時又有明顯的控制能力,戰術價值比較高。
越是對遊戲機制熟悉,越是強悍的戲法。

火焰箭
投擲一團火焰,造成1d10火焰傷害。
和下面的冰凍射線類似,可以劃水補刀,也在需要時可以提供元素效果。

冰凍射線
召喚一道藍白色的寒冰光束,造成1d8寒冷傷害,同時讓目標的移動速度下降3m。

次級幻影
創造一個幻術鏡像,分散附近生物的注意力,強迫他們開始調查。在施展此法術是可以保持隱匿狀態。
可以用來聚怪、牽製,實用的戲法。

光亮術
為一個物體注入光明靈光。
提供了基礎的照明功能,簡單實用。

電爪
在手中召喚出閃電,閃電造成1d8閃電傷害,同時可以阻止目標作出反應。對穿著金屬護甲的生物使用此法術時具有優勢。
傷害遜於火焰箭,控制遜於冰凍射線,好在阻止反應以及金屬甲優勢還是有其出場的機會。

凍寒之觸
用有如墳墓般的寒冷攻擊一個生物,該生物受到1d8黯蝕傷害。且無法回復生命值,不死生物還會在攻擊擲骰中處於劣勢。
從這裡開始後面的戲法一般來說可用面就比較窄了,通常來說,施法/混合施法/兼職施法一般常用戲法欄位還是夠,上面的好用戲法根據需要選擇就行。
下面的法術劍刃防護、交友和克敵也是可以根據情況選擇的。

毒氣噴濺
噴射出一陣有毒氣體,造成1d12毒素傷害。

酸液飛濺
噴射出強酸泡沫,對命中的每個生物造成1d6強酸傷害。

劍刃防護
獲得對武器攻擊造成的鈍擊、穿刺和揮砍傷害抗性。

交友術
魅惑一個非敵意生物,在針對該生物的魅力檢定時會獲得優勢。法術結束後,生物會知道自己曾被魅惑,有可能會指控施法者。

舞光術
創造出一縷縷光線,照亮36尺的半徑範圍。

克敵機先
占卜一個生物的弱點,並使你對其發動的攻擊擲骰具有優勢。

1環法術
護盾術
作為一環實在太強了,這也是很多職業願意兼職術士的原因。
1級術士2個1環位,就用來反應施放護盾術感覺就不虧了,還不用說混沌之潮和狂野魔法。
牧師等有施法者等級的職業兼職術士/法術,相當於有了更多的反應機會(法術位多,你甚至可以緊急時用高級法術位施放這個1環法術),生存能力劇增。

大步奔行
3米的移動距離提升對卡位和快速突襲都有幫助。
但是真正的關鍵點是這個法術是不需要集中維持的儀式法術(一個角色一次只能集中維持一個專注法術),而且戰鬥前使用是不消耗法術位的。
因此提前使用相當於免費Buff,升環還能讓多人受益,穩賺不賠的魔法。

塔莎狂笑術
中前期的強力控制,適用範圍廣,控制效果好。
作為1環法術極具性價比,可以控制敵人的高威脅目標。
(注意需要集中,不然就過強了。)

催眠術
前期非常不錯,畢竟沒有太多的限制,也是性價比很高而且非常穩定,不消耗集中。
中後期怪物生命上去了自然用處就小了。
(可以升環,提高生命上限並自由選擇敵人,還是很不錯,不過高級了也有不少替代法術,可選法術越少,催眠術越有性價比。)

魔法飛彈
必中,任意分配目標,很少遇到抗性的力場傷害,簡直不要太好。
前期可以作為關鍵輸出法術,後期也是補刀神技,還能通過升環等各種能力提升,單體多目標都好用(多重附傷流飛彈)。
基本上1環傷害魔法飛彈就是綜合意義上的天花板。

冰刃術
能夠製造冰面地表,單體傷害和aoe都有,甚至帶一些輔助控制。
不錯,但是此類法術由於不如魔法飛彈穩定可控,所以終歸用起來沒有那麽順手。
(注意這是咒法,塑能法師用的話仍然是會炸到隊友的。)

雷鳴波
主要就是看重這個推離生物的能力,可以造各種地形殺。
推到陷阱裡,推到地面效果中,推到懸崖下,特定場景特別好用,因此也是一個實用的1環攻擊法術。

繁彩球
可以靈活選擇傷害類型,針對性很強,不少時候都有用武之地。
也有機率根據選擇的傷害類型產生地面效果,算是錦上添花。

油脂術
不消耗集中,控制作用也不錯,運氣好就看敵人在油脂裡摸爬滾打。
甚至有時你都可以把它點燃,將控制變為aoe傷害補刀,或者需要的燃燒地面。
關鍵就是不消耗集中,學了基本也不會虧,能用的場合還不少。

巫術箭
需要消耗集中是個巨大弱點,畢竟集中位置就那麽一個,有很多優先度更高的集中魔法需要用。
優點就是可以重擊,可以通過水浸易傷,升環後配合裝備、超魔每回合可以有較高的傷害。
屬於前期能用,中後期專門強化一下也行的法術,但是還是那句話,除非你真的集中位能空出來。

魅惑人類
嘴炮有用,戰鬥控制效果則不如睡眠和塔莎狂笑,七彩噴射也是這樣。

動物交談
劇情任務會有用的,不過也有藥水卷軸可以替代。

雲霧術
偷東西的極好掩護。

羽落術
跑路、劇情互動啥的不錯。

燃燒之手
下面的攻擊類法術比魔法飛彈自然比不了,比冰刃、雷鳴、巫術箭這些也差很多,甚至不少和戲法不相上下,就不一一評價了。
下面的控制類/互動類/防護類功能基本上面的法術都可以完全替代,也就不評價了。
所以,後續只要沒有評價就是沒啥用了。

疾病射線

化獸為友

強化跳躍
跳過障礙、特殊地形也有用,不過多數時候用不上,也有其它處理辦法。
(不過這個可以用來各種bug推進度,跳過地圖劇情,不做詳細討論。)

獲得魔寵

虛假生命

腳底抹油

自我偽裝

七彩噴射

魔法護甲

防護善惡
適用面太窄而且佔用集中位,很難用上。

2環法術
人類定身術
需要集中位,目標只要不能過感知豁免檢定就會麻痹,無法行動。
升環後還可以進行複數控制,被控制的敵人受到近戰攻擊是默認暴擊的。
作為一個2環法術,雖然有失控的可能,但是整體表現還是極為亮眼了(大不了讀檔唄,笑),完全是扭轉戰局的勝負手。

迷蹤步
也就是各種遊戲裡常見的位移:瞬移。
迷蹤步只消耗附贈動作,對走位幫助巨大且可以輕易的避開借機攻擊這個麻煩的走位“限制器”。
探索地圖時迷蹤步也能有很好的發揮。
(注意吉斯洋基人可以在5級解鎖這個種族法術,算是極大的平衡了外形劣勢,笑。)

隱形術
消耗集中位但不能帶來重大提升或是提供強力功能,注定了隱形術不太好用(高隱還是不錯)。
隱形藥水其實挺不錯,非戰狀態升環後全員隱身溜達有時也有奇效(不用開鎖的箱子不會破壞隱形)。
其實5e規則裡這個法術效果是1小時,基本上算是探索類的,放到遊戲裡10回合也就不容易搞出花樣了。

匕首之雲
強,倒不是說匕首雲本身逆天,而是說3級解鎖匕首雲這段時間其效果難逢對手。
雖然消耗集中,但是沒有豁免,也就是必中的aoe。
施法丟過去敵人中一次,敵人移動時還會再中一次。
可以說有3環法術後匕首雲就沒那麽有用了,但是沒有3環時,則是頂流。

偵測思想
主要用於提供訊息,也為接下來的檢定提供優勢(甚至可以直接過,比如某些時候的說服)。
非戰狀態下不消耗法術位,對喜歡探索、喜歡嘴炮、喜歡劇情代入感的玩家來說尤其好用好玩,讓我們的領隊更牛逼(笑)。
缺點就是有偵測思想項鏈和藥劑可以替代,其實也不是缺點,單純的就是因為可以替代而降低了法術本身的地位。

灼熱射線
高環射線配合增傷輸出很可觀,可以作為一個主力輸出玩法。
如果針對性加強,到後期也是強力技能。
(例如金龍術士。)

敲擊術
中前期的箱子、門隨便開,要求不高的話相當於可以不用開鎖角色。
而且沒法撬鎖的機關鎖也可以用敲擊術。
探索效果很不錯,而且有手套可以附送敲擊術。

熾焰法球
傷害一般,不過可以拉仇恨,功能性還不錯。
作為aoe還是能起到不錯的效果,只是容易被替代。

鏡像術
可以戰鬥前放,增加的護甲等級對影心的分身也有用。
只是當前遊戲難度較低,護盾術已經完全夠用而且更加靈活。
只有在高強度的攻堅戰下鏡像術高ac的優勢才能發揮出來。

沉默術
消耗集中,不過儀式施法加分。
功能性有時會有奇效,前期也沒有太多選擇,不過中後期多數時候也用不上。
除了撐開局拖時間或者逼迫對手走位外,沉默還可以讓通風報信的敵人沒法達到目的。

失明術
不佔用集中位,對敵人遠程的控制還是比較明顯。
針對性控制遠程有時比人類定身穩定(畢竟這類怪體質豁免不容易過),不過仍舊遠比不上定身的攻防一體和更強的控制力。

瘋狂冠冕
讓NPC發瘋殺你想殺的人,可以不增加你自己的仇恨。
戰鬥時反正是沒啥大用了,也就探索時有點投機的效果。
(比如讓商人附近的守衛互殺。)

朦朧術
消耗集中,效果也不是太強,導致用處不大。
探索時偷東西倒是能用(笑)。

黑暗術
通常情況下沒啥用,反倒是丟自己友軍可以用來保命。
沒有黑暗視覺的敵人基本無法對黑暗術中的友軍做出反應。

馬爾夫強酸箭
要說傷害肯定沒法跟魔法飛彈、火球術這類好用的比。
不過能製造酸液地面,對付高ac目標也行。

粉碎音波
範圍比匕首雲大,還可以打一些範圍內的非魔法物體。
算是一個還行的aoe傷害技能,不過輸出能力還是比匕首雲差。

縮小術/變巨術
縮小術也就是鑽洞等特殊情況下用。
變巨術可以提升傷害和檢定,不過代價是集中位。
基本上可以用加速加命中等手段更好的替代變巨術。

黑暗視覺
也就是給沒有黑暗視覺還不能用光亮術一類法術的角色用,這種角色可不多(笑)。
更關鍵的是能用的場合更也更不多,因此基本就沒用了。
(也就是黑暗術啥的配上這個,還是太窄,太沒有泛用性,效果也談不上出色。)

防護毒素
主要是能用的場合太有限了,本身功能性其實沒啥問題。

魔法武器

安定心神

衰弱射線

蛛網術

魅影之力

秘法鎖

造風術

3環法術
法術反製
因為是反應法術,所以只要有法術位就能發揮作用。
作用就是——廢掉敵人法系的所有關鍵法術。
法術反製就是如此純粹的強大,越是面對強大的對手越是強悍,帶上他準沒錯。
(法師配合水元素幾乎就是無敵的存在。)

加速
10回合雙動確實太強了,打斷/結束時的昏睡副作用也可以有辦法解除(比如牧師庇護),屬於任何時期都有用且強大的法術,術士超魔後的加速更是強悍。
唯一的問題就是需要避免被打斷集中(專注),敵人有法術反製時會比較頭痛(優先解決這些目標)。
加速藥水並不能替代加速術(但是仍然很強),因為藥水只有3回合,雖然不需要施法者維持專注,但是使用者卻需要維持,因為使用者往往是突入敵陣的菜刀,所以很多時候更容易被打斷。

閃電束
3環各種法術真是量大管飽,閃電束傷害本就高,還可以搞“水電”(水地面/浸潤後電系易傷),傷害非常強悍。
束狀路徑確實要看場合使用(如果有阻擋/高低差會很難發揮),不過咱們3環不是還有火球嘛(笑)。
(注意沒有相關能力支援的話範圍的內的隊友也是一樣中招的,不要大意了。)

火球術
和閃電束扛起了3環輸出的大旗,因為是環形範圍,使用起來比閃電束更靈活,出場機會更多。
後期火系抗性的敵人相對多一些,火球術效果就沒有中前期那麽好了,不過在8級以前太過強悍。

緩慢術
遊戲裡很多描述比較“優雅”(笑),直譯過來緩慢術就是:
-2ac,附贈和動作不能同時使用,不允許多打,移速減半。
而且是指定目標,不需要考慮站位/範圍什麽的,遇到有多次攻擊能力的敵人基本就是攻擊砍掉一大半,移動也縮水,防禦也變差,控制效果非常好。
也是遇強越強的法術,越是後期強敵越是能用(你沒法靠加速快速收命,就用緩慢極大弱化敵人)。

守衛刻文
這法術5e手冊裡要搞1個小時才能布置成功,拉瑞安給玩家送大禮,直接就是普通法術。
元素傷害類型可以選擇,還可以睡眠控制,傷害本身也能看。
和直接攻擊法術、控制法術互補,很好用。

催眠圖紋
多數時候你還不如一發火球做個了斷,不需要催眠圖案。
但是這法術範圍大,雜兵+Boss+強敵啥的還是很容易被一股腦裝到這個範圍內。
2回合的控制可以讓你大大簡化局面了,因此也是一個很好用的法術。

恐懼
雖然控制效果沒有人類定身那麽好,但是對種族沒有要求。
扇形範圍,不會影響到隊友,對使用武器戰鬥的敵人控制效果也非常好。
相對於催眠圖紋,控制弱一些但是可以讓你的後續打擊更容易,位置合適時也是非常好用的。

臭雲術
和催眠圖紋、恐懼術不同,是體質豁免,不如恐懼術的弱化敵人效果。
但是優點就是範圍更好選擇且控制效果更出色,主打的就是一個完全控制。

給予飛行
主要還是作為冒險法術,類似敲擊術,特定情況下有用。
飛行藥水到是很強,大戰前給大家用用還是很不錯的。

操縱死屍
可以召喚一個幫手,不過實力較弱,主要用來當炮灰。
死靈法師用著會強力不少,其它法系一般都有更強的替代。
優點就是在戰前就可以用,還能召喚2隻(不過要屍體),攻堅戰還是能起到不錯的牽製作用。

移除詛咒
戰時沒啥用,一般來說詛咒法術都要維持專注,不如打斷施法者的專注。
但是平時可以用來移除長時間/永久性的deBuff,這樣就不用頻繁休息或是使用藥水、卷軸了。

假死術
基本上就是給生命之鏈的“血包”用,甚至可以配置回血裝備來增強生存。

氣體化形
冒險時偶爾有用。

防護能量傷害
沒必要,弱的不用管,強的直接反製了,不需要用這個。

雪雨暴
傷害太低,也就是打斷下專注啥的。

吸血鬼之觸
傷害太低,我吸那點血幹啥,不如換個手段(笑)。

閃現術
相當於50%概率一回合不受傷害且下回合開始小範圍傳送。
看起來也行,但是要專注且太看臉,不太好用。

降咒
佔用專注位又沒有多大用,除非以後有特定法術/bd配合,否則很難派上用場。

4環法術
高等隱身術
一句台詞可以形容:居家旅行殺人越貨必備。
也不是說強到逆天,但是無論冒險還是戰鬥,無論血拚還是坑蒙拐騙,總能有用武之地。
可以戰前施放,甚至在這種狀態下隊友進戰鬥了法師還可以不進戰鬥。
當然,寫著10回合,不過不是高敏角色很難支援太久。

冰風暴
aoe傷害能看,敏捷豁免,不消耗專注(集中)。
配合悼霜杖用冰系打凍僵+造水術潮濕冰凍,水元素雙重攻擊凍僵是2倍傷害(普通攻擊還可以補凍僵)。
基本就是控制+輸出強強聯手。
(注意不用這種打法思路的話冰風暴不算很強。)

火牆術
可以製造地面,aoe傷害也不錯,火術士那更是非常強悍。
特別的地形下經常就是大殺器一般的存在,你甚至可以用歐提路克彈力法球堵門,配合火牆術。
實際範圍比視覺顯示大,NPC容易自己過去被燒,需要注意場合。

召喚初級元素生物
可以戰前召喚,前期如果有卷軸更是厲害,有更高級召喚了自然用處就小了(其實也是可以和高級召喚生物共存的)。
火矮人攻防都不錯,需要大步奔行啥的加個速。
冰蝙蝠凍僵傷害很好,泥蝙蝠可以造優,所有召喚物有支援術加成會非常好。
算是這個等級非常好用的法術。

魅影殺手
針對棘手敵人的控制+傷害複合法術,且是多數情況較難過的感知豁免。
作為4環法術還是挺不錯的,尤其是當你願意SL的時候(笑)。

困惑術
沒有太多限制的群控且不會誤傷隊友(遊戲當前版本法術描述有錯誤)。
對不好快速打擊的敵人“後排”集團可以進行極好的干擾,運氣好甚至有不錯的殺傷(互殺)。
好用的控制法術。

放逐術
優點就是魅力豁免,遊戲裡多數怪和Boss都不太容易過,只要不過豁免,控制就很穩定。
缺點自然就是回合數少了且要佔專注位。
術士延時超魔可以4回合,就很不錯了。

枯萎術
傷害不錯不過體質豁免不是很好,也有不死和構裝的限定。
當然打植物時的特效非常好,不過也是面不太廣。
基本上就屬於還行但是不出色的法術。

艾伐黑觸手
範圍控制+傷害,聽起來有點強化版魅影殺手的意思,但是控制是力量豁免(不少敵人都容易過),傷害也一般。
窒息的效果就是無法移動且被攻擊時對方有優勢。
多少有些看運氣,也可能出現控制一堆敵人還下血補刀的開心場面。

石膚術
戰鬥中基本不會用,戰前用倒是可以錦上添花。

變形術
比放逐術好的就是持續時間長,且變形後可以進行一些推、投等操作,可以搞地形殺。
控制住Boss什麽的先清理小怪也不錯,只是別把Boss打死了,留些血就不會觸發恢復原狀了。
缺點自然是沒有放逐術的魅力豁免那麽穩定。

歐提路克彈力法球
不能作為常規手段使用,但是有些場合有奇效。
例如桌遊時常見的罩個法球+火牆/火盾堵門的絕技依然有效。
配合觸發術也可以關鍵時刻保命。
要救人時也是神技,遇到敵人特定回合開招也可以法球罩上讓他“憋屈”。

任意門
多數時候基本不如低環的迷蹤步,不過救人時非常有用。
還有就是能夠配合迷蹤步進行“超級機動”畢竟一個是動作一個是附贈。
連線時會更有用點,2+2團隊瞬移。

火焰護盾
沒啥大用,特定情況下可以給些抗性或者作為絕對防護+反擊的手段。

5環法術
召喚元素生物
比4環的初級元素生物強太多(但是初級依然很不錯),而且也是可以戰前召喚,持久續航。
水元素使用最廣,有各種配合,其它元素也都實用。
有了這個法術,4法術隊伍也是可以存在的(而且強)。

怪物定身術
完全控制且近戰攻擊比暴,也是攻防一體了。
對付強力目標的優質技能,已經很強了。
不過9級是可以用奧術圖騰卷軸的,已經能感覺到強大的奧術圖騰向你招手了(笑)。
當然,無論如何怪物定身術是毋庸置疑的強力魔法。

策略課程:戰爭藝術
如果不是隻能通過三章卷軸學習就太逆天了。
(巫師塔下四本書,三個特殊法術。)
算是魔法飛彈威力加強版,塑能法師用起來更是強到離普,所以還加了個短休限定(笑)。

支配人類
強力的控制,尤其是控制敵人的法系、遠程角色。
削弱敵人還能增強自己,非常實用。
只能控制人類算是弱點。

心靈遙控
正常用就是地形殺或者應急投擲NPC(救人),周圍有重物可以丟來砸人,算不上大用。
不過現在有法師力量藥+重箱子塞屍體的“砸砸流”玩法,傷害確實很可觀。

死雲術
作為5環的傷害是不夠的,用來大範圍虐菜的機會也不多。
可以遮蔽算是能提供一定程度的功能性,面對遠程多的場合也不錯。
沒法作為主力,時時能打醬油。

寒冰錐
被拉瑞安大大縮小範圍的冰錐用處就比較小了。
在位置合適時還是能打出不錯的aoe傷害。
限制較多,沒有特別好的輸出手段時或者冰法可用。

石牆術
也就是阻擋,強行創造地形優勢,一定程度可以聚怪。
不過多數情況沒啥大用,也就意外的遭遇戰時可以用用(完全不想SL的玩家)。

異界誓縛
可用面比較窄,基本上以娛樂為主,比如控制米佐拉什麽的。

偽裝術
劇情向好玩。

蟲群瘟疫
也就是靠大範圍打打雜兵,實在是意義不大。

6環法術
奧圖迷舞
按照規則來說,奧圖迷舞應該是必中,然後每回合進行感知豁免脫離控制。
現在這種必中加持續強控估計是個bug,理論上應當會修復。
不過就算修復了,奧圖迷舞仍然是非常強的控制,而且9級就能拿到卷軸,Boss剋星。
(目前這種狀態那就更是最強控制沒有之一了。)

法術無效結界
如果不是敵我不分的話,這結界就是超級神技。
不過利用擊退、各種牆也可以基本不讓敵人受益,仍舊極為好用。
(再說句題外話,這魔法按理說也只是法術無效的,不知道是bug還是故意,反正遊戲裡現在成了無敵,汗。)

鏈狀閃電
強力輸出,”水電“事業的頂級法術,配合潮濕風暴牧師可以進行暴力打擊。
超魔雙閃什麽的看著爽,威力大。

冰牆術
控制加輸出都還行的冰系法術,冰法肯定要用(也沒得什麽選擇),其它法系也能很好的發揮其效果。
如果不需要專注那就是神技,要專注則需要看場合使用。

攝心目光
這個法術厲害的地方就是1回合可以選擇1個目標進行控制,受控狀態為睡眠,被控目標只要不過豁免就一直在睡眠狀態。
也就是運氣好你可以陸陸續續控制一大波敵人,運氣不好也可以多次嘗試控制關鍵目標。
算是控制效果不太穩但是使用很靈活的法術,奧圖迷舞如果修復,攝心目光使用價值會更高。

陽炎射線
需要消耗專注,因此很多時候不是優先選擇。
不過本身的控制還行,也能持續劃水打傷害,持久戰收益還是很不錯。

解離術
由於是力場傷害所以用來啃一些火電冰輸出不容易啃的骨頭。
沒法和5環特殊法術戰爭藝術比,不過應付特殊狀況還是能行。
注意是敏捷豁免(直接躲了就沒了),所以平時也沒啥大用。

歐提路克冰封法球
範圍不錯,有一點控場能力。
可以存一發(10回合),還能超魔雙發。
不過多數時候有專注位肯定冰牆術了。

喚起死靈
戰前能用,限定較多,召喚物不強。

死亡法陣
範圍大但傷害低,敵我不分,容易過豁免。
基本上沒有能夠開發的地方,用死靈法杖倒是可以無消耗,但是把有法杖了還缺啥呢。

秘法門
冒險時(水下監獄救人),特殊戰鬥時(例如最後Boss)有特別用處。
作用待開發(或者根本沒法開發,笑)。

石化術
這東西貌似敵人沒有,不然我方中了就頭痛。
石化幾乎無解,但是你打個怪還要等3回合生效,用其他不是更快更好麽。
雖然生效後基本上算是死翹了,但是什麽死法我們並不在乎啊(笑)。
所以,沒啥用。

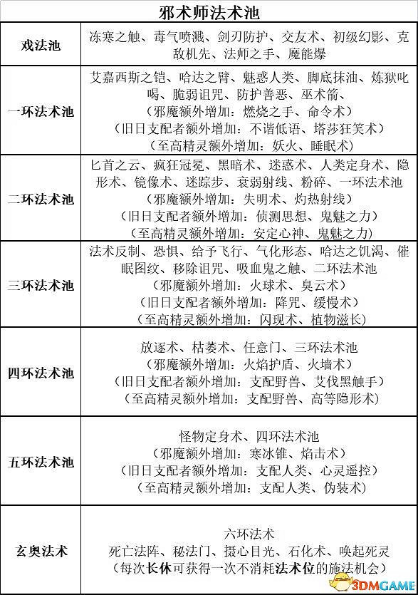
術士法術
術士是用的法師的法術池。
每次升級可以選擇1個法術也能替換1個法術。
一旦選定就只能下次升級時替換更改了,不能通過學習卷軸來獲得新法術。
因此術士和法師相比就是更專精但是不全面。
以下是術士法術池(法術評價選擇參見法師):

邪術師法術
邪術師和術士類似,也是使用法師法術表,升級時選擇和替換法術,一旦選定,只有到下次升級時有機會替換,平時是無法更改的。
所以邪術師也是可用法術有限的施法職業,要精心選擇法術。
以下是邪術師法術池(法術評價選擇參見法師):

邪術師另一個特點是隻有最高環法術位,意思其實就是法術位不分環數,就這麽多個位置,放1環還是5環法術都隨你。
可施放法術的總次數少,比較依賴魔能祈喚這種職業能力(比如0環強力戲法魔能爆)。
此外,邪術師沒有6環法術位,相應的是給予一個奧秘法,相當於6環法術。

牧師神術
牧師法術(以及聖武士法術)稱為神術,由法師法術擴充而來。
因此本部分只講解擴充的法術,法師法表中有的請參考前文。
牧師神術隨著角色等級提升後自動解鎖,無法通過卷軸學習,不過解鎖的法術都可以隨時替換。
此外,牧師的不同領域有不同的額外法術,我們會在基礎法術講解後單獨根據領域進行解析。
(牧師1環法術很強、2級領域能力也很強,因此法系兼職1、2級牧師的受益非常非常高。)
以下是牧師法術池(分領域)——



0環神術(戲法)
神導術
基本上你重要檢定前都會用,無論是潛行開鎖還是威嚇表演還是游泳跳躍,都可以靠神導術加強。
林地門口右前方高台上的骷髏身上還有神導術項鏈,屬於怎麽都好用的法術。

抵抗術

聖火術

燃火術

奇術

1環神術
造水術/枯水術
水電、水冰打法的核心,潮濕凍僵水元素也可以由此受益。
這是一個場地法術,升環可以提升範圍,無需過豁免,甚至戰前給人潑一地水人家也不會有意見(笑)。
還有這個法術可以破除隱形,簡直是實用典範,多種打法的基石。

命令術
不需要專注的控制,本身效果能用,發揮想像力可以有效限制敵人的強度。
關鍵是丟下武器,讓你可以獲取幾乎任何人的武器。

祝福術
非常適合菜刀隊,尤其是前期,法系很多時候也在用攻擊擲骰的法術,因此普適性更強。
攻防兼備,每升一環多一個人。
吟遊詩人瓦羅身上的輕聲承諾錘附帶一個加血祝福術,中前期神器。

庇護術
保護法系不斷專注,保護NPC等等,很多時候都能用上。
不佔專注位,10匯合時間,很有用。

治愈真言
本作由於強度和機制原因,多數回復法術意義不大,但是治愈真言是附贈動作,性價比就高了。
用來加血都是其次,用來救“掛”掉的隊友非常有用,省時省事省錢。

曳光彈
傷害還行,可以造優,方便集火。
不過攻擊擲骰讓其造優不是很穩定,容易未命中。
不過總體上講前期也算不錯的法術了。

災禍術
前期較為實用,特別是勢均力敵的遭遇戰。
第一章晉升之路上面,找到商會丟失的貨物,救下兩個被狼人包圍的人,然後在高公爵著火旅館後面的馬廄那裡用他們給的暗號進入集會。
救了魯本,去塔林協會女老大處零區獎勵——災禍術重弩,讓射擊系可以附帶災禍術,分裂箭可以多人災禍術,這是災禍術最性價比的玩法。

致傷術

虔誠護盾

2環神術
守護之鏈
相當於連結後分攤傷害,還附加了抗性、ac和豁免。
本身就讓團隊關鍵脆皮的生存力大幅度提升,不用說雇傭兵血包連結這種使用方式了。

支援術
單純2環時比較一般,但是升5環群體20生命上限確實非常強。
召喚物也受此加成,因此召喚玩法受益更高。
也可以用專業工具人傭兵放這個神術。

靈體武器
相當於一個召喚物,可以吸引火力,也可以創造夾擊優勢。
本身移動慢,輸出一般,不過前期還是很好用的,主要是附贈動作相當有性價比。

次級復原術
劇情裡有些用。

治療禱言
當前遊戲機制下用處不大。

強化屬性

3環神術
群體治愈真言
本身相當於aoe版的治愈真言,看起來沒必要。
不過配合裝備,比如林地就能拿的手套和戒指,一個附贈動作就能給全隊2回合祝福+2回合劍盾,突然就厲害了。

精魂守衛
佔用專注位,有豁免,只能給自己用,限制了玩法。
不過盾反流派不錯,還有就是清理大量雜兵時非常強。

晝明術
特定場景,比如第二章樹人、吸血鬼敵人等等有奇效。

回生術
因為有復活卷軸所以3環位很難用上他。

希望信標
佔專注位且本身用處就不大,感覺就是給輔助法術開輔助。

死者交談
劇情有時有用。

4環神術
行動自如
主要是不用專注集中,戰前可用,持續到長休。
營地2個8級的牧師就可以覆蓋全隊,工具人牧師特別好用。
這樣很多時候可以在鞋子上有更多的選擇。

信仰守衛
視地形情況效果大不相同。
地形小的、能堵路堵門的、敵人集中的時候效果很好,能吸引火力也能提供輸出還能遲滯敵人。
其它時候作用折扣很大,很多時候也不如匕首雲一類的法術。

防死結界
由於遊戲難度設定的原因,用處不大,多數時候都不如看情況來個治愈真言。
如果後期開放了較高難度的話價值會大不少。

5環神術
高等復原術
戰鬥時肯定沒啥用,主要是劇情。
當前版本敵人的手段太少,需要這法術的時機不多。
(如果以後加入永久屬性傷、負等級啥的用處會大不少。)

焰擊術
用這個完全不如光明領域牧師用升環火球,只能說沒有其它輸出手段時也能用。
注意兩個傷害並非好處,只要敵人有一種抗性你就吃癟了,敏捷豁免也不怎麽樣。

群體療傷術
實在不如信徒硬頭錘這種大路貨有性價比。
每個傭兵10級都可以搞一個。

反製善惡
需要專注且只能戰鬥施放就大大限制了其價值,用護盾術不好麽。

疫病術
作為5環來說,效果太弱了。
甚至可以用的方式就是給自己的野蠻人加上,保持狂暴。

6環神術
異界盟誓
牧師6環要靠項鏈才有2法術位,所以法術很強悍(相對5環來說提升巨大)。
異界盟誓召喚物普遍強力,可以戰前召喚,持續到長休。
氣巨靈聚怪強力,配合法系非常強;天使能力出眾,高強度萬金油;坎比翁抗性好技能強。

英雄盛宴
戰前可用,無需專注,持續到長休。
生命上限和免疫狀態都很實用,感知檢定也是錦上添花。
傭兵工具人用起來性價比更高,注意技能範圍不小,主角在威爾處,傭兵去墓地,影心往墓地跑,等影心靠近威爾,選回傭兵開技能。威爾,蓋爾,吉斯洋基人,主角,阿倫代爾,影心,傭兵都能吃到。

劍刃屏障
強力是強力,不過6環位太少,消耗專注且敏捷豁免,很多時候無法作為第一選擇。
本身算是匕首之雲威力加強版,視覺效果也好,聚怪後、狹小環境下效果比較爆炸。
(注意會遮擋射界。)

醫療術
還是遊戲難度太低的鍋,不然還有些用。

重傷術
如果是3e中直接打到1血還行,目前這個實在沒啥用。

牧師領域神術
領域神術選擇領域後升級就獲得,無法選擇,因此領域神術實際上主要選擇在領域而不在神術(笑)。
神術的強度就用來在領域選擇時進行參考比較。
大多數領域法術在法師法術都有說明,請參考前文,這裡只說法表裡沒有的。
-風暴領域
召雷術可以作為核心輸出手段之一,其它就需要兼職法師補充閃電法術和輔助控制了。

召雷術
需要專注,敏捷豁免,傷害一般,範圍小,算是弱點。
不過距離遠,關鍵是10回合內可以點擊技能欄右側的持續施放圖示每回合都用。
配合雙動潮濕可以打出不錯傷害且節省了很多法術位。

湮滅波
比較類似焰擊術,體質豁免不太好。
不過有倒伏這個優點,能用,不過主要問題和焰擊術類似,不是優先選擇。

-光明領域

妖火
前期菜刀隊的福音,可以破除高等隱形術。
只要是菜刀隊就很有用,法系多了就沒啥用,你不可能都用攻擊投擲的法術來配合嘛。

-生命領域
生命領域的神術都在前面講解過,這個領域無法作為主打,可以作為控制、防禦輔助,兼職法師。

-知識領域
沒有新神術,當前缺乏選擇意義。

-自然領域
相當於增加了德魯伊的部分自然法術,法術在德魯伊部分講解。
自然領域當前也沒有太大意義,不如直接選德魯伊。

-詭術領域
沒有新神術且領域法術太弱。
選擇意義不大。

-戰爭領域
戰爭領域終於有點3e版牧師的強悍感了,引領菜刀隊的先鋒官。
很多職業兼職1級戰爭牧師都有較大收益。

神恩
附贈動作,中前期菜刀隊加攻利器。
還有虔誠護盾和神恩一樣,側重點在防禦。
兩個法術根據場合使用,性價比都很高。

十字軍披風
對比一下祝福術和加速術就知道價值不太大了。

德魯伊自然法術
德魯伊的自然法術和牧師神術類似,都是在法師法術表上進行擴展。
德魯伊法術在升級時自動解鎖,可以隨意預備法術用來施放,法術準備位等於德魯伊感知調整值加等級。
當前大地和孢子結社意義不大,孢子只能說娛樂性還有,大地說明見下文。
德魯伊法表非常全面,變身能力也很強悍,職業能力在當前12級版本下算是翹楚。
以下是德魯伊法術池(後文解析同樣只說明德魯伊獨有的法術,法表/牧師表的法術見前文):

大地結社可以選擇的地形法術:
(注:想要更多魔法不如兼職法師,如果法師隨便學習高環法術的能力沒有修改,大地結社意義不大【雇傭兵倒是還行】。)

0環自然法術
橡棍術
前期很好用,強大的德魯伊恰好前期稍弱一些,彌補的很好。
隊菜刀隊也是不錯的增強。

荊棘之鞭
同樣是前期不錯的過渡法術,中近距離的傷害+適當的控制。

1環自然法術
糾纏術
需要專注位,力量豁免。
群控、長距離、中範圍,能夠造優+造劣但是不穩定。
作為1環一直都能用,如果sl就非常有性價比,以小(1環)換大。

神莓術
營地裡可以5、6級大地德魯伊提供隊伍神莓補給。
挺好的平時輔助法術。

2環自然法術
灼熱金屬
面對裝甲敵人很好用的法術,體質豁免有些遺憾,不過通過了就能讓其丟下武器/護甲(誰撿到就是誰的,笑)。
造劣則不用過豁免,法術傷害效果也不錯,對付某些強力的敵人有奇效。
需要專注多少還是會影響其價值,畢竟專注位太金貴。

月華之光
德魯伊版的匕首之雲,前期很實用,後期替代法術就很多了。

火焰刀
前期劃水技能用完了就放這個吧,這個階段還是挺好用的。

樹膚術
也就前期能用,戰前可施放。
有藥水,因此價值進一步縮減。

3環自然法術
植物滋長
控制效果太弱,缺乏法術、技能、玩法的配合,目前意義不大。
3環可用法術不多,召雷配合電法路線不錯。

4環自然法術
召喚林地妖精
可以戰前召喚,樹精可以繼續召一個樹人。
樹精可以繼續加橡棍術,傷害提升較大。
總體來說是一個不錯的召喚物法術。

貪婪藤蔓
藤蔓血太少,不過不用過豁免。
需要專注,可用時機不多,不過特別需要聚怪時會有奇效。

支配野獸
主要是沒啥特別的野獸能夠提升法術價值,可以替代他的優質召喚物太多。

5環自然法術
5環都在法師、牧師表中,召喚元素生物非常強,其它都要視情況才能發揮作用。
具體參考前文。

6環自然法術
棘牆術
傷害型場地法術,放到合適的位置確實可以有非常亮眼的表現。
敵人每次穿過都是會受到傷害的,控制效果也不錯。
如果達成了堵路、聚怪,後續還可以aoe傷害爆炸。

禦風而行
作為6環來說價值不高,很難有出場機會。

序章、逃離地獄
序章總覽
序章在奪心魔螺殼艦上展開,難度較低但是有不少有趣的展開。
整個序章只有一個任務——逃離螺殼艦。


①重要地點
(重要地點為藍色標記,如果沒有具體說明就是一些互動拾取項。)
1:初始地點
2:電梯,通向奪心魔幼體寄生體(大腦)
3:通道
4:戰場,火焰中屍體可搜索
5:北部通道
6:影心被困處,從旁邊的房間裡獲取符文後使用影心旁邊的開關將其釋放。附近大控制台的三個開關左邊無用、中間釋放敵人、右邊直接殺死敵人(不釋放)。
7:使用終端可以讓培養皿中的人轉化為奪心魔,引發戰鬥。
8:恢復點
9:控制器,只要達到此地,序章結束。
②NPC/敵人/秘密
綠1:寶箱,鑰匙在綠2箱子裡。
黃1:奪心魔寄生體,可以放出它且不傷害它,能夠幫助玩家戰鬥。
黃2:萊埃澤爾,劇情加入。
紅1:小惡魔戰鬥。
紅2:不用殺死兩個對戰的Boss,直接前往控制台(藍9)即可。
1、培育倉
一開始可以到處收刮一番,按alt可以顯示互動物體,不過各種小東西還是要自己尋找和拾取。
中間的池子不要觸碰,會破裂造成傷害。

不少區域可以通過跳躍來到達。

飛船中部已經發育的奪心魔幼蟲可以取出(通過調查、力量、敏捷檢定,選擇最高一項進行就行),算是一個不錯的幫手。
殺死它並沒有什麽好處。

注意要坐電梯下去,跳下去奪心魔是跟不上的。

和吉斯洋基人戰士匯合後進入第一場戰鬥。
可以先弓箭射擊,待敵人靠近到能夠近戰的距離再轉為近戰攻擊。
注意瞄準時一定要出現命中率百分比顯示後再確認,否則可能打的是地面等其它目標。

在火焰附近可以用蘸取動作讓武器附加火焰傷害,更快結束戰鬥。

繼續向左進入飛船核心。
紅圈螺絲可以恢復,這樣可以在穿越火海撿垃圾後再回滿血了。
(筆者比較推薦遊俠等有一定輔助能力和遠程能力的角色作為主角使用,隊伍可以更加靈活。)

2、駕駛倉
在船頭擊敗惡魔後進入艙室。

艙室裡寶箱鑰匙可以在左側房間裡牧師身上找到。
有箱子和控制台機關需要遊蕩者開鎖或者較高的奧秘/智力能力才能通過檢定。
隊伍合適的玩家或者有耐心S/L存取檔的玩家可以嘗試下,不過還是不用強求了。


培育倉裡是影心,救不救不影響後續進程,不過救了多一個同伴肯定更好。

鑰匙就在旁邊艙室,名字叫詭異的符文。


和影心旁的開關互動就能使用符文將其放出。
可以通過一下智力檢定,確定是釋放而不是轉化(成奪心魔),檢定只是劇情背景的補充,不影響拯救。

進入駕駛艙後發現奪心魔和惡魔大軍正在對抗。
玩家可以一邊收拾小惡魔一邊向通道盡頭的控制台前進。
完全不用管兩名對戰的頭領。

利用火焰蘸取攻擊小惡魔,由於借機攻擊的存在,最好不要一路狂奔,還是各個擊破穩步推進。

千萬注意不要從惡魔頭目附近穿過,離開時觸發借機攻擊會讓初期的玩家角色吃不消。
有興趣可以利用之前拾取的爆炸物以及遠程武器攻擊惡魔首領,打死了會有普通巨劍一把。

來到船頭和控制台互動就能完成序章。
飛船最後失控墜落。
玩家將從神秘小島開始後續冒險(和神諭原罪2何其相似的初始流程,笑)。

第一章總覽

一、綜述
《柏德之門3》任務系統和神諭原罪2類似,任務時間、地點跨度很長,可選擇分支很多,很多任務即隱蔽又複雜。
加之還有很多並非任務的重要遭遇,所以筆者先進行一個章節及各區域總覽,將各區域重要任務/遭遇進行總結。
本作故事發生在費倫大陸,新老玩家都能在此發掘隱秘的歷史,創造傳奇的冒險。

第一章主要內容就是探索區域,找到治愈奪心魔幼蟲感染的方法。
玩家需要聚攏隊友,和強盜、冒險者、地精、灰矮人、提夫林、德魯伊、蕈人打交道。
地圖上有大量的遭遇及任務。

注意小地圖右邊按鍵可以進行快速旅行以及回到營地休息。
在營地休息時一定要完成隊友對話。
雖然本章節夥伴任務尚未完全展開,不過此類長線任務還是步步為營為宜。

在營地休息時還會觸發魔鬼及意中人(創建人物時捏的意中人)劇情。
所有角色都會獲得技能獎勵。
盜賊還會因為夥伴劇情獲得額外的吸血技能。

如果喜歡以主角視野行動,建議選擇有黑暗視野能力的種族作為主角。
主角實際上更需要察覺、互動能力。

二、任務
1、籠中的萊埃澤爾
實際上玩家需要到處溜達集合隊友,不僅是萊埃澤爾,位置都很明顯。在墜毀飛船附近可以發現被提夫林抓起來的萊埃澤爾,通過欺騙等檢定能夠兵不血刃救下萊埃澤爾,也可以攻擊提夫林。
2、遺棄的廢墟
建議隊伍等級2級以上再挑戰本任務。墜毀飛船北邊的廢墟,有4個入口。海灘附近找到影心的位置是入口1,可以開鎖進入。山上禮拜堂遭遇強盜小隊的的位置是入口2,騙強盜開門可以進入,也可以砍斷紅圈處懸石的繩索,砸開一個洞進去。最後禮拜堂右側山路上地窖門是入口4。廢墟深處打開機關,獲得死者交談項鏈,擊敗密室中的巫妖後交談(實用死者交談項鏈)可以邀請他前往營地,幫玩家復活戰死的隊友。(目前測試版不用擊敗巫妖,他自行離去後也會來到營地與玩家匯合。)

3、除掉寄生蟲
這是本章主線,包含大量分支項。以下3.1到3.8任務均與本主線有關。
3.1、德魯伊的徒弟
西凡那斯的林地的德魯伊林地,進入石門內找到醫師內蒂。尋求內蒂幫助會被她下毒,通過遠離、敏捷等判定可以躲開,但是難度很高。中毒後說服、偷竊、甚至殺死內蒂都可以獲得解藥(內蒂身上還有毒藥等道具)。
3.2、地精俘虜
西凡那斯的林地牢籠中的地精俘虜薩劄請玩家救她出去。開鎖後從懸崖邊的密道就能帶薩劄出去。這樣可以很容易的進入地精堡壘並見到地精領袖。
3.3、地精女祭司
進入地精堡壘後,解開隊伍連結,單人跟著女祭司去禮拜堂,她會給玩家昏睡紅茶,喝了後會被囚禁到地牢。無論掙脫檢定是否成功都能擺脫困境(劇情殺),地牢後方密門通向幽暗地域。
3.4、年邁的藥劑師
地圖南方沼澤能找到埃塞爾嬸嬸(鬼婆),尋求幫助會得到個鬼婆之眼的永久DEBuff,得知寄生蟲是被人特殊製作的。(需要不識破鬼婆面目才能觸發本任務,不過沒有觸發任務仍然可以通過對話達成這一目標,由於是副作用,建議不要選擇。後續發展請參見茶室任務。)
3.5、找到德魯伊
在西凡那斯的林地和NPC交談可以得知他們的大德魯伊失蹤了。德魯伊被囚禁在地精堡壘裡內部東北方(右上)牢房,德魯伊是熊形態。選擇攻擊地精,有兩個小地精會逃跑出去,盡快堵住房門幹掉地精。清掉房間地精後,熊變回德魯伊哈爾辛。哈爾辛要求你殺掉地精三頭目,完成後回營地等待一天。哈爾辛檢查說寄生蟲被至上真神的追隨者改造過,必須前往月出之塔尋找答案。
3.6、光耀會
蕈人村大地精商人詢問玩家時可以說實話,他讓奪心魔朋友幫玩家看病。收集齊奪心魔藥的蘑菇後(蘑菇在幽暗地域西南的奧術塔中,進門右側的陽台箱子裡有0負重鞋子。用緩落術從進門對面的陽台跳下去,給發電機加入輕語樹花啟動電梯。中層看過劇本後,在頂層和機器人對話可以得到一瓶飛行藥水,帶上桌子上一個叫照明燈的戒指,可以坐電梯到塔的地下室,裡面有一個法杖。),奪心魔製作好一瓶藥讓玩家喝,不管判定如何都會讓寄生蟲變強,喝藥的角色獲得一個新AOE能力。奪心魔為了表示抱歉會賣一枚戒指給玩家。
3.7、前往月出
有三條路可以前往月出之塔區域。地圖西南爬山,地圖西北隱秘山口,幽暗地域-海灘坐船。
3.8、吉斯洋基的治愈手段
救萊埃澤爾告訴玩家西北有吉斯洋基巡邏隊。過去後萊埃澤爾會被發現感染過,隨後和巡邏隊開戰。
4、拯救難民
本任務包含4.1到4.5三個分支。
4.1、襲擊林地
和大地精交流,他讓我們找卓爾明薩拉,明薩拉計劃襲擊林地。玩家可以回到林地作為內應給明薩拉開門,也可以將計劃報告給林地的提夫林,圍殲地精攻擊部隊(也就順便完成了救德魯伊任務)。
4.2、對付地精
在地精營找到大德魯伊,他會讓玩家殺死地精頭目。營地裡可以找到一幅畫,畫裡有三個頭目。三個頭目都在地精堡壘裡,一個卓爾明薩拉,一個大地精,一個女祭司。建議女祭司、卓爾、大地精的順序殺死,最好是偷襲,多多借助場景道具。
4.3、首席德魯伊
在德魯伊石門內圖書館可以找到上鎖箱子,撬開後裡面有卡哈的密信。在地圖最南邊(鬼婆沼澤邊上)有一顆大樹(附近有2個元素怪和4個蝙蝠),樹上裂縫可以找到另外一封信。回去質問卡哈後,附近3個動物會變身成暗影德魯伊,這裡可以說服伊卡哈或者和其它德魯伊一起殺了她。然後找拉斯領獎會得到狼之符文,安在德魯伊石門內空的石柱上,啟動四個符文打開密室。狼之符文也可以偷竊獲取。
4.4、可疑的連接
在德魯伊林地內殿僕役住處書架後可疑找到卡哈的箱子。根據證據前往沼澤找到大樹縫裡的信,可疑證明卡哈是暗影德魯伊。(見首席德魯伊任務)
4.5、對付德魯伊
通過可疑連接任務對付卡哈,或者直接殺死卡哈(與德魯伊敵對)。
5、受審的孩子
在西凡那斯的林地卡哈房間,發現哈卡抓了個提夫林小孩,可以選擇救下小孩。救下小孩以後可以回去找他父母要獎勵,飾品和光照戲法。
6、茶室
地圖南方發現兩個青年要找鬼婆,繼續走會發現兩青年慘死。來到茶室遇到鬼婆埃塞爾在強迫梅麗娜吃東西。此處不論是選擇接受鬼婆之眼還是戰鬥,鬼婆都會逃進壁爐後通道。跟進去發現一門堵路(其實是幻象,可直接穿過。)通過一大片毒氣最終找到鬼婆進入戰鬥。這裡要在鬼婆打爛籠子前,到對面按控制球放下籠子。(鬼婆分身打一下就消失,不打分身壓力有點大,建議用法術飛彈一次能清三個幻象。)殺掉鬼婆,在後面房間找到鬼婆法杖和魔杖。出鬼婆巢穴發現梅麗娜在丈夫棺材前,用鬼婆魔杖可以將他丈夫復活(殭屍),然後選擇給她魔杖,梅麗娜會帶著丈夫去柏德之門。
7、拯救吟遊詩人
地精堡壘外會遇到被迫表演的吟遊詩人瓦羅,在堡壘內會發現瓦羅被鎖在籠子裡,救了他後可以讓瓦羅去營地。讓瓦羅給你治寄生蟲,眼睛會有永久損傷DEBuff。這家夥主要功能就是一個傳聞詢問機。
8、可疑的歌聲
德魯伊林地東北方向的海灘邊能夠救下被女妖歌聲迷惑的提夫林小孩。需要在提夫林離開前來到這裡才能觸發任務。
9、偷走神像
如果救下了可疑歌聲裡的小孩,可疑來到西凡那斯的林地,通往德魯伊林地的通道上有一個叫多尼的提夫林小孩,和他交談就能進入旁邊碎石堆掩蓋的龍穴。龍穴中的摩爾會讓玩家偷取西凡那斯雕像,最好是解決了卡哈問題再到內殿偷取,否則可以通過寵物推動林地中央法陣的雕像從而偷取。一旦偷取被發現就會讓林地陷入內戰。
10、時來運轉
染疫村落中部一個侏儒被綁在風車上,風車底部右邊那個把手會把侏儒甩出去摔死,左邊的把手可以讓風車停下來和侏儒對話,侏儒告訴玩家他有一個很大的背包,讓玩家去找背包(風車旁地窖內)。
11、藥劑師的地窖
在染疫村落可以找到藥劑師的房子,屋內桌子旁有地窖門。地窖裡一個大櫃子後面有秘密通道,開關在3個箱子後的牆壁上(在衣櫃的左邊有三個堆疊的箱子,拉杆藏在後面)。打開通道發現藥劑師是個死靈法師,在通道盡頭有兩個石像鬼噴火球的房間裡有死靈法術書。可以選擇摧毀法術書、自己讀或者給隊友讀。讀一次書(過檢定)就可以學會亡靈交流技能,然後繼續讀失敗的話會有個50回合的感知劣勢DEBuff,這段過了以後可以繼續再讀,失敗就是永久感知劣勢DEBuff,成功沒啥獎勵。丟地上用聖光等法術可以摧毀,或者給蓋爾吞噬也能摧毀。
12、迷失旅途
地圖北邊會有一堆豺狼人圍著兩個精靈,可以選擇用寄生蟲控制豺狼人督軍殺掉其他人拿到一個上鎖的箱子。可以選擇自己打開箱子或者找到箱子主人(裡面有個鐵燒瓶封印了一個4級眼魔)。被救的精靈會告訴玩家散塔林會的窩點,在渥金的休眠地被火燒的房子後面,2個畜棚中間的房子裡,有1個人和他對暗號就能進去。開啟鎖住的箱子後就很難和平的在裡面行動了,最好不要開箱子。
13、逃跑的魔鬼
北部,豺狼人東邊有一個小屋,提爾聖武士安德斯的小隊要玩家追殺一個叫卡菈克的提夫林。卡菈克說自己是乘螺殼艦逃離地獄,正在被大魔鬼紮瑞爾的僕人追捕。選擇幫助安德斯只會得到他的雙手劍。選擇幫助卡菈克後也能拿到,並且卡菈克表示會在柏德之門再見(潛在盟友)。
14、營救大公爵
地圖西北角渥金的休眠地附近可以找到一個著火的房子,建議單人進去救人。破門進入後,顧問告訴玩家大公爵被劫持前往西方了。
15、被困的半精靈
渥金的休眠地,在著火房子裡救出半精靈本裡恩,本裡恩要求找到妻子。西側的偏房二樓可以發現他妻子屍體,(用投擲把屍體扔到院裡)本裡恩看到屍體會告訴玩家他妻子帶著嫁妝。嫁妝在房子西邊沒牛的牛棚裡,有個稻草堆需要察覺才能找到。
16、逃脫大師
散塔林會窩點。進去後遇到一個商人抓了藝術家奧斯卡,用錢或其他手段救下奧斯卡(直接潛行過去殺掉敵人也行),得知奧斯卡回柏德之門去了。
17、未盡的傑作
染疫村落,鎖住的地下室裡有很多鐵匠工具。桌子上能找到藍圖,利用輕語樹皮鍛造輕語武器。輕語樹皮在幽暗地域的輕語樹幹上(不是輕語花)。
18、蕈人圓環
在幽暗地域進入蕈人棲息地,同意幫助蕈人王殺死灰矮人(最好先找灰矮人完成灰矮人任務)。完成任務後蕈人王會打開寶庫,讓玩家獲得隱蔽頭盔。
19、丟失的鞋子
灰矮人營地,灰矮人會讓玩家找一個侏儒奴隸拿回靴子。努力就在蕈人王伯斯身邊,遊說或是直接搶都能拿到鞋子。鞋子屬性不錯,可以自留,也可以交回。灰矮人會讓玩家坐船去送鞋子,實際上就是進入月出之塔區域。
20、狩獵蘑菇獵人
蕈人棲息地商人德裡絲告訴玩家他丈夫巴倫被圍在一堆毒蘑菇中,地圖西北面。可以遠程操控將巴倫旁邊的背包給他,或者敏捷檢定丟給他迷蹤步卷軸。
21、另一個蕈人王
接到蕈人王任務去消滅灰矮人的路上,另一個蕈人王格拉特會幫助玩家,打完矮人格拉特要建立新蕈人圓環,可以選擇幫助格拉特摧毀蕈人王斯伯的圓環。玩家也可以直接潛行殺光矮人營地,然後讓格拉特王復活他們,長休一次後帶著復活者戰鬥,更容易。(應該是測試版bug)
22、找到暗夜之歌
向地精堡壘前進的途中會遇到兩個賞金獵人,告訴玩家暗夜之歌的事情。地精女祭司地牢後的密門通向暗夜之歌所在地幽暗地域。關解法:光照的地方四個新月(全黑),上面四個滿月,左右兩邊各兩個半月,進去後是幽暗地域-要塞。
夥伴任務
在冒險過程中以及露營時,隊伍成員會有各種事件觸發。玩家需要拉近成員關係,逐步完成事件就能一路觸發每個成員的任務。通常夥伴任務會貫穿整個遊戲,筆者也會逐步補充。
1、吉斯洋基戰士
萊埃澤爾加入隊伍後,於地圖西北面遇到吉斯洋基巡邏隊。
隊長拒絕幫助萊埃澤爾,還誣陷她為神器盜賊,玩家只得幫助她清理掉吉斯洋基人的圍攻。
2、深水城的法師
在遺跡附近遇到法師蓋爾。
蓋爾一次露營中說他需要吸收強大道具中的魔網才能維持體內核心的穩定。
鬼婆法杖、西凡納斯神像、塞倫涅護符都可以,藥劑師地窖裡的魔典也可以給他吸食,摧毀了魔典也維持了蓋爾的穩定。
3、蒼白的精靈
精靈阿斯代倫一次露營會想吸玩家的血。
同意吸血(兩次阻止失敗會直接被吸死)和拒絕吸血讓他自己去狩獵後,阿斯代倫會獲得一個吸血技能。
4、邊境之刃
在提夫林營地遇到威爾,威爾會讓玩家幫忙殺死地精頭目。
在地精營地會遇到審訊的犯人,之後和威爾交談也會得知他在尋找一個叫米佐拉的女子(其實是個惡魔)。
玩家答應幫助威爾結束和惡魔的契約。
5、黑暗之女
在螺殼艦殘害旁遇到精靈影心,得知影心崇拜暗夜女神莎爾。
影心在露營中會擺弄一個奇怪的盒子。
三、各區域任務/遭遇
1、墜毀區域
本區域為初始區域,玩家需要尋找隊友及前進方向。
這裡有遺棄廢墟可以探索。


①重要地點
(重要地點為藍色標記,如果沒有具體說明就是一些互動拾取項。)1:初始位置
2、6、7、8:廢墟入口(見遺棄的廢墟任務)
3、傳送門
4、漁夫遭遇(見籠中的萊埃澤爾任務)
5、傳送門
②重要NPC
(黃顏色標記。)
1:影心
2:阿斯代倫
3:蓋爾
4:萊埃澤爾
③秘密(綠色標記)
1:鎖住的箱子
2:通過檢定翻開石頭獲得隱藏物品
3:攀爬北部石牆到達,有不少東西可以搜刮
相關任務

1:籠中的萊埃澤爾(黃4)
2:遺棄的廢墟(藍2、6、7、8)
3:除掉寄生蟲(和隊友對話)
全任務詳情請參考圖文全攻略:https://www.3dmgame.com/gl/3818003.html
遺棄廢墟
紅圈:山道入口
藍圈:海灘正門(影心位置)
綠圈:通往下層
Book of dead gods:死神之書
hidden button:隱藏按鈕,開啟神像後密室,巫妖會進入營地(可以復活死去的夥伴)

廢墟下層
紅圈:雕像後機關

2、西凡那斯的林地
西凡那斯的林地有德魯伊林地和提夫林難民,玩家需要調節兩者的關係。
此外,附近還有許多任務以及遭遇。


①重要地點
(重要地點為藍色標記,如果沒有具體說明就是一些互動拾取項。)
1:主入口
2:傳送門
3:前往染疫村落
4:幫助被刺客追殺的人,通過檢定獲得獎勵,最好進入該區域前存檔
5:電梯
6、9、11:商人
7:提夫林避難所,塞夫洛
8:避難所通向上方梯子
10:免費的湯
12:女性戰士在隊伍中會觸發交流劇情
13:監獄,地精囚犯
14:懸崖邊道地
15:多尼的隱秘通道
16:受審的孩子任務父母所在位置
17:西凡那斯雕像(解決卡哈問題後在內殿)
18:內殿入口
19:寫歌的提夫林女子
20:真神信徒,觸發梟熊洞遭遇
②重要NPC
(黃顏色標記。)
1:威爾
③秘密
1:密道
2:密道
3:女妖巢穴
相關任務

3.1:德魯伊的徒弟(藍18)
3.2:地精俘虜(藍13)
3.5:找到德魯伊(藍18)
4:拯救難民(藍7)
4.2:對付地精(藍7)
4.3:首席德魯伊(藍18)
4.4:可疑的連接(藍18)
4.5:對付德魯伊(藍7)
5:受審的孩子(藍18)
8:可疑的歌聲(紅2)
9:偷走神像(藍15)
22:找到暗夜之歌(藍3)
詳情請參考全任務攻略:https://www.3dmgame.com/gl/3818003.html
重要遭遇
林地西與真神信徒遭遇後,可以利用靈吸怪能力讓他們以為玩家是真魂者。
他們會請玩家幫助討伐梟熊。
如圖位置。

進入山洞。

山洞內左轉可以看到能夠跳上去的台子,上面有寶箱。
沿紅線爬上去就是梟熊背後,可以突襲,不過沒有太大必要。

通過奧秘檢定可以得知箱子上有魔法。

跳到左側雕像後方,通過察覺可以找到塞倫涅信徒祈禱文。
通過宗教檢定可以了解祈禱文含義——和箱子上的魔法配對。

將祈禱文放入背包,來到箱子附近,打開祈禱文閱讀就能解除箱子的魔法。


獲得神像、項鏈和寶石。

勸說真神教徒當炮灰殺死梟熊。
可以打死大的放掉小的,不過小熊會立即開始吃母親的屍體。

旁邊還有梟熊蛋以及屍體可以搜刮,有綠色皮甲。

梟熊巢穴
紅圈:寶箱位置,沿紅線前進可以爬到梟熊背後(非必須)

可以在背後投擲、射擊打下頂上柱子砸梟熊。

3、染疫村落
染疫村落是第一章地圖的十字路口,向西是地精營地、向東回到稀凡納斯林地。
向北是晉升之路/渥金的休眠地,向南是日照沼澤。
染疫村落及周邊任務、遭遇比較豐富,值得細細摸索。


①重要地點
(重要地點為藍色標記,如果沒有具體說明就是一些互動拾取項。)
1:梟熊巢穴
2:撓撓(寵物狗)
3:村落入口
4:傳送門,藥劑師房間就在傳送門旁,東北方房間就是地下室和蜘蛛網洞
5:斷橋,通向晉升之路
6:磨坊風車(時來運轉任務)
7:水井通向地下(藥劑師的地窖/未盡的傑作任務)
②重要敵人
(紅色標記。)
1:梟熊
2:食人魔(可雇傭)
相關任務

10:時來運轉
11:藥劑師的地窖(傳送門旁房間,櫃台旁地下室入口)
17:未盡的傑作(鎖住的地窖,鐵匠台上獲取配方)
全任務詳情請參考圖文全攻略:https://www.3dmgame.com/gl/3818003.html
低語深地
通過水井、地窖、蜘蛛網都能進入低語深地。(詳情參考藥劑師的地窖任務及未盡傑作任務)。
低語深地裡有鐵匠房間和相位蜘蛛女王,戰鬥難度不低。
地圖右下方為鐵匠房間。
Dark Amethsyt:打開藥劑師(死靈法師)筆記的紫水晶。
Whispering Depths:傳送門

重要遭遇
梟熊巢穴遭遇見本攻略前面的西凡那斯林地重要遭遇。
染疫村落東北,可以找到格穆維克的屍體,旁邊有狗狗守護。

安撫狗狗,通過馴獸、察覺檢定能夠穩住狗狗的情緒。

這隻忠心護主的狗狗叫撓撓,玩家可以讓它前往營地。
實際上等撓撓離開後,依然可以搜索格穆維克屍體。


染疫村落內西南方的房子裡有幾個食人魔圍著一具屍體。
可以上去搜刮屍體(暫時沒有任務)。

玩家還可以通過遊說檢定(難度非常高)說服食人魔幫助自己。
或者花500金幣讓他們成為打手。

玩家會獲得一個“朗普的戰爭號角”一旦使用就會召喚出幾個四處瘋狂打砸的食人魔。
最好是在周邊沒有中立部隊/友軍的戰鬥中使用。
使用後契約就作廢了,不過仍舊可以花錢繼續雇傭他們。

村落北部谷倉裡有兩個食人魔正在做不可名狀之事。

破門進入打斷他們的好事會導致戰鬥,有一定難度。
打完可以搜刮些東西。(你忍心嗎,笑。)

4、沼澤
鬼婆、暗影德魯伊任務都在沼澤完成。
這裡還有通向幽城地域的傳送門。


①重要地點
(重要地點為藍色標記,如果沒有具體說明就是一些互動拾取項。)
1:通向染疫村落,在這裡會遭遇村民和藥劑師(鬼婆)對峙
2、7:鬼婆密室傳送點
3:吸血鬼獵人,盜賊在隊伍中會觸發劇情
4:混亂青蛙:通過檢定會得到鬼婆諮詢,搞定鬼婆可以回來說話獲得獎勵
5:茶室
8:從哥布林營地過來的獨木橋,不要一次上多個角色
②NPC/敵人
紅2:樹人和蝙蝠,這裡大樹上的縫隙中有卡哈是暗影德魯伊的證據
綠1:通過檢定可以找到巨劍和頭盔
相關任務


3.4:年邁的藥劑師(茶室鬼婆)
4.5:可疑的連接(德魯伊林地卡哈的箱子)
6:茶室(藍1)
全任務詳情請參考圖文全攻略:https://www.3dmgame.com/gl/3818003.html
5、渥金休眠地/晉升之路
染疫村落往北就能進入晉升之路及燃燒的城鎮——渥金的休眠地。
這裡有許多距離和時間跨度很大的任務。


①重要地點
(重要地點為藍色標記,如果沒有具體說明就是一些互動拾取項。)
1:通往染疫村落
2:卡菈克(逃跑的魔鬼任務)
3:提爾聖騎士(逃跑的魔鬼任務)
4、5:傳送門
6:山洞(迷失旅途任務)
7:燃燒旅館大門
8:找到大公爵任務
9:散塔林會據點
10:通向月出之塔區域
②敵人(紅色標記)
1:在出生前殺死豺狼
2:高難度戰鬥,可以走紅1線路避開
3:靈吸怪能力可以強迫首領幫助玩家戰鬥
4:陷阱通道
5:吉斯洋基人戰鬥
③秘密(綠色標記)
1:通過檢定可以翻開石頭獲得血石項鏈
相關任務

3.8:吉斯洋基的治愈手段(紅5)
12:迷失旅途(藍6)
13:逃跑的魔鬼(藍3)
14:營救大公爵(藍8)
15:被困的半精靈(藍8)
16:逃脫大師(藍9)
詳情請參考全任務攻略:https://www.3dmgame.com/gl/3818003.html
重要遭遇
本區域雖然事件較多,不過都是任務,玩家可以查看本攻略任務部分。
相對比較特別的的遭遇就是圖中的寶箱及通道了。
從紅圈位置跳過斷橋可以到達藍圈位置。

斷橋,吉斯洋基人戰士可以不用3倍跳技能,剛好跳過去。

寶箱,當前只有一些金幣。
往南走就能到達地精營地。

6、地精營地
地精營地裡有重要的主支線任務,算是本章節的核心區域。
紅色標記為陷阱,整個營地實際上都充滿了潛在的敵人。


①重要地點
(重要地點為藍色標記,如果沒有具體說明就是一些互動拾取項。)
1:通往染疫村落
2:通往沼澤的獨木橋(不要過多角色一起上橋)
3:大門守衛,需要通過檢定或者用靈吸怪能力或者救了地精俘虜都可以順利進入地精營地
4:可以爬上營地上層
5:入口,需要跳躍
6:前往月出之塔區域
7:吟遊詩人
8:地精商人
9:進入地精堡壘(破碎聖所)
10:破損的牆,通過檢定可以進入
11:睡覺的地精,太大的聲音會吵醒並進入戰鬥
12:傳送門
13:讓玩家親腳的地精,可以反殺或者偷竊他的戒指
②秘密(綠色標記)
1:藥劑
2:鎖住的箱子
3:瀑布後的箱子
相關任務

7:拯救吟遊詩人(藍7)
詳情請參考全任務攻略:https://www.3dmgame.com/gl/3818003.html
重要遭遇
前述地圖綠2的寶箱。

破裂的牆,用推或者力場類法術打破可以進入。


破碎聖所(地精堡壘內部)上層多可以跳躍,有不少東西可以搜刮。

地精營地塔樓上通過跳過斷橋可以獲得寶箱。

7、破碎聖所(地精堡壘)
這裡是地精的大本營可以完成重要的主支線、也是通向幽城地域的一條通路。


①重要地點
(重要地點為藍色標記,如果沒有具體說明就是一些互動拾取項。)
1:主入口
2:地精守衛
3:地精女祭司
4:商人
5:地精女祭司任務區域(單人前往)
6:通向被褻瀆的神殿
7:被褻瀆的神殿,地精女祭司任務喝藥昏迷後甦醒的位置
8:大地精
9:易碎的牆
10:受審的人,有暗夜之歌訊息以及威爾夥伴任務遭遇
11:刑訊人,咱們的sm盜賊很喜歡(笑)
12:拯救吟遊詩人的位置
13:明薩拉
14:通向監獄,救大德魯伊
15:熊形態的大德魯伊
16:通向幽城地域的機關
17:幽城地域入口
②敵人/秘密
紅1:鎖住的門,通向巨蜘蛛區域
紅2:敵我部分的熊
紅3:地精女祭司的食人魔保鏢
紅4:離開被褻瀆的神殿,有蜘蛛
綠1:打開機關出現的密道
相關任務

3.3:地精女祭司(藍3)
3.5:找到德魯伊(藍15)
4.1:襲擊林地(藍13)
4.2:對付地精(藍3、8、13)
4.3:首席德魯伊(藍15)
詳情請參考全任務攻略:https://www.3dmgame.com/gl/3818003.html
被褻瀆的神殿
單獨地圖如下,地精女祭司任務昏睡的玩家會來到這裡(自行通過女祭司房間也能下來)。
詳見找到暗夜之歌任務。
月亮圓盤機關轉動方法(最終圖形也請參考暗夜之歌任務):上左右右下下下左左右右左上左上上上左左左右上上上右右右上右

被褻瀆的神殿機關解密最終效果如圖。

重要遭遇
破碎聖所進門左轉,紅圈位置。

角落有一個散塔林會商人的房間,他們正在和地精做生意。
如果大搖大擺的進入房間,就必須通過檢定才能避免戰鬥。

玩家可以潛行進入突襲他們。
也可以從旁邊房間跳下過來。
或者直接在圖中位置(旁邊房間上的棧道)利用火箭等手段引爆火藥桶。

整個內外有火藥桶的位置都會爆炸。
可以先將外面的火藥桶移開,免得房間外部也被波及。
然後用旁邊房間的水桶來滅火。

如果是跳躍,可以直接跳過來。

這裡的箱子裡有3000+金幣,NPC身上可以搜刮的東西也不少。
牆上的標誌實際上也提示了被褻瀆的聖殿機關開啟方法。

8、幽城地域
幽城地域是第一章的巨大地下世界。
這裡有不少任務,也是通向月出之塔的重要通道。
各種遭遇在這裡匯聚,精彩紛呈。

①重要地點
Mushroom Picker:蘑菇獵人
Hooked horros:輕語樹區域(大量敵人)
Bulette:沙蜥
Duergar Ambush:灰矮人營地
To Moonrise tower:通向月出之塔的船
Ruined Tower:奧術之塔廢墟
Blurg&Omeluum:蕈人棲息地
Minotaurs:從散塔林會下來遭遇的米諾陶
The Festering Cove:魚人洞窟
Portal to sunlit wetland:到沼澤的傳送門
Spectator:觀察者(周圍有屍體和不少金幣搜刮)
Underdark-Fort:從地精破碎聖堂下來的要塞
②相關任務
3.7:前往月出(見地圖通向月出之塔的船)
17:未盡的傑作(輕語樹皮)
18:蕈人圓環(蕈人棲息地)
19:丟失的鞋子(灰矮人營地)
20:狩獵蘑菇獵人(蕈人棲息地)
21:另一個蕈人王(蕈人棲息地)
22:找到暗夜之歌(測試版無法完成)
詳情請參考全任務攻略:https://www.3dmgame.com/gl/3818003.html
魚人洞窟地圖

重要遭遇
散塔林會據點紅圈處幻術牆可以直接通過。

乘坐電梯就能進入幽城地域。
或者通過地精堡壘女祭司房間也也可以打開機關進入幽城地域的要塞。

從散塔林會下去會遭遇兩個牛頭人。
最好有強力的遠程在上方輸出,肉盾頂在下面。
有什麽都盡量招呼上去,艱難的戰鬥不要有所保留。

通過自然檢定可以發現很多危險的蘑菇,不要隨意靠近。
141,-119以及76,244都有不太明顯的小搜刮點。

參考前序大地圖,可以在海灘東南部找到魚人洞窟(潰爛洞穴)。

需要跳到圖中較低的平台上,沿紅圈爬下去。

可以說服魚人獲得波爾鐮刀。
也可以大開殺戒。
這裡也是普通鐮刀的一個來源,可以用來完成未盡的傑作鍛造。

地下湖中可以撿到多尼的漂流瓶。
不過目前沒有其它任務遭遇了。

如果從地精堡壘下來(參考地精堡壘、夜之歌相關說明,解除機關)則進入要塞。
可以開啟大門前往幽城地域。
如果是反向從幽城地域接近要塞,最好用回合制模式接近大門開鎖,免得火球機關傷人太甚。

大門上方開關就能關閉火球機關的能源。
出門前也一定要關上。

火球機關依靠左右兩塊紅寶石驅動。
遠程取物。

紅圈處暗門靠近後察覺發現。


內部可以察覺發現寶箱。

從要塞二樓跳出可以進入觀察者所在的山崖。
這裡的毒氣孔可以用大物件堵上。

幹掉眼魔觀察者,搜索指揮官瑪茲利可以獲得不少金幣。

圖中位置是傳送門。

需要戰士用3倍跳借助蘑菇跳上去。
注意很多蘑菇是假的。

上去後可以直接穿過幻影門(看起來是山壁)進入內部,也有傳送門。

內部傳送門通向沼澤,茶室後方。
外面的傳送門通向山崖下方。

1、籠中的萊埃澤爾
墜機後來到了歡樂堡的海灘,哦不,呸呸呸,應該是費倫世界的某個島嶼,掐自己並默念——這是柏德之門不是神界!
玩家首先要在路邊山崖到蔓生廢墟一線的南邊(藍圈)晃悠,找到失散的另外4名隊友。
路邊山崖、蔓生廢墟這些紫色圖示點就是傳送點,可以利用地圖快速傳送。
隊伍拉好後就可以進入紅色的陰暗廢墟探查,然後向北前往西凡那斯的林地。

注意圖中位置可以跳下懸崖,沿著紅線找到一塊石頭。

通過自然檢定後,讓力量超過12的角色搬走石頭就能發現壓在下面的箱子。

有金幣、卷軸、寶石、藥劑和書。

蔓生廢墟傳送點下方,陰暗廢墟的正門口可以找到影心。
靠近就能觸發劇情,廢墟裡的強盜探險隊封閉了大門,不讓其它人進入。


影心就是玩家之前在飛船上嘗試救助的人。
共同的遭遇讓兩人很快達成共識,結為夫婦(哦不是,隊友,總覺得劇情哪裡看到過。。。)
他們決定先找到醫師,將眼睛後面的奪心魔幼蟲取出來。

圖中牆壁上的紫色印記就是傳送點,點擊可以傳送回營地或者其它傳送點。
注意右上小地圖紅框內的三個圖示,可以讓玩家回營地休息、短休息或是傳送。
營地休息恢復全部狀態,短休息可以恢復部分技能使用次數。(可以參考各個技能說明)

點擊傳送後,在地圖介面點右側紅框的位置就能傳送了。

如果進入營地,可以使用箱子存放多餘物品。(在野外時也可以右鍵物品選擇直接送入營地)
宿營時隊友頭上可能有感歎號,記得交流一番,摸清隊友脾性,以後應該會有隊友任務。
最後,點擊床鋪睡覺休息,睡醒後會自動傳送到進入營地之前的位置。

記得到處搜刮,帶鎖的箱子可以右鍵撬鎖。
撬鎖需要使用盜賊工具(海邊屍體、箱子都能獲得),如果敏捷和巧手熟練則成功率會很高,不容易損失工具。
所以,可以等遊蕩者加入後再去開鎖。
圖中坡道上的箱子裡有皮頭盔。

遊蕩者阿斯代倫位置。

靠近後阿斯代倫會試圖欺騙、攻擊玩家。
可以讓他自己找東西,或者陷入纏鬥後利用遊說、力量、敏捷等檢定脫身。
畢竟是潛在隊友,很快就意識到玩家並不是敵人。

阿斯代倫用來欺騙玩家的野豬可以通過馴獸來製服,不過只有一次機會。

來到墜毀戰艦中間,會發現有漁夫被瀕死的奪心魔控制,試圖救出廢墟下的奪心魔。
如果各種檢定失敗就會陷入戰鬥。
好在攻擊漁夫(或奪心魔)很快就能讓他們清醒。

路邊山崖傳送點位置可以遇到第三個盟友蓋爾。

蓋爾是一名法師。

找到法師後繼續往東北走就可以找到被提夫林關起來的萊埃澤爾。
因為幼蟲的關係,她和主角能夠相互感應。
萊埃澤爾請求玩家救她出來。

可以選擇欺騙,成功後提夫林會離開,這也是最兵不血刃的方法。
遊說可以騙提夫林放下萊埃澤爾,玩家可以和萊埃澤爾共同攻擊提夫林。
或者二話不說直接打,難度也不高。

注意遠程攻擊一般在高處攻擊低處目標都有優勢,命中率會更高。
萊埃澤爾加入後隊伍超員,需要將其中一名隊友送回營地,以後在營地交談可以重新搭配隊伍。

2、遺棄的廢墟
找到萊埃澤爾後往東走就可以看到廢墟禮拜堂入口。
這裡有強盜小隊守衛,最好潛行進去。

能繞到對面樓梯上先伏擊法師最好。
筆者標注的紅色線路一定要注意地上的各種陷阱。
中庭那個落石可以砍斷繩索砸一個洞,進入禮拜堂內部。

清理完守衛後,可以通過欺瞞、表演和開鎖進入廢墟。
注意進去就有陷阱。
筆者推薦另一個入口。

如圖位置,廢墟東南方山路上。

通過紅圈處藤蔓爬下。

可以打開紅圈處地窖門進入。

廢墟裡屍體上可以搜到鑰匙,附近還有不少箱子。
側室裡的書本可以通過奧秘、力量、遊蕩者、敏捷檢定打開。
然後反覆進行宗教檢定,獲得衰弱射線卷軸,法師可以用來學習法術。

在雕像左側的甬道裡溜達可以感知到牆上的按鈕開關。
觸動開關引發劇情。

周圍的屍體都會復活,因此最好先分散成員(拉動隊員頭像,讓鎖鏈斷掉就能分開控制),左右廊道上都放上傷害能力強的隊員。
中間火盆位置再放上一個隊員。
這樣殭屍法師就都有成員可以針對打擊。

戰鬥完成後就能進入內部墓室,可以獲得死者交談術項鏈,使用後可以和死者交流,以後應該會有很多用處。
棺材裡還會出現一個巫妖一樣的家夥。

這個神秘的巫妖並沒有敵意,說著一些不知所以的話,還告訴玩家以後還會見面的。
擊敗它可以之前獲得死者交談術項鏈和他對話,邀請他到營地。
巫妖可以幫助復活死去的隊友,200金幣一次。

最好控制有黑暗視覺的隊友活動,這樣玩家視野更亮。
通過沉重大門進入大廳主墓室,在這裡溜達,角色們會自動進行感知、察覺檢定。
發現圖中紅圈樣式的通風口。

找到牆上的機關和柱子上的開關。

總共6個通風口。

可以拖動搬運周圍的罐子、箱子蓋住。
最好6個都蓋住,就完全不會噴出酸液了。

蓋好後打開中間棺材就不會觸發酸液噴發。
可以獲得雙手劍和鑰匙。

然後按以下柱子上的開關,關閉牆上的火球裝置。
整個區域就安全了。
此時可以用鑰匙打開之前遇到影心時的大門出去了。

圖中華麗的門可以讓玩家進入強盜所在的區域。

廢墟中紅圈處的門可以直接使用武器攻擊打破。
室外巡邏的敵人容易解決。
可以從臥室進入之前說的廢墟禮拜堂入口。


教堂裡的小隊相對有一些實力。
最好還是潛行進去發動突襲。
優先幹掉法師。

雕像後面的牆上可以通過察覺檢定找到一個機關。
筆者嘗試發現沒有什麽用,因此估計是開啟之前強行打破的那扇沒有把手的門。
(如果有玩家嘗試到不同情況,歡迎交流。)

3、除掉寄生蟲
除掉寄生蟲為本章主線,與後續的3.1到3.8任務以及拯救難民任務高度相關,筆者將優先總結這一系列任務。
來到西凡那斯的林地,發現有地精正在攻擊定居點,幫助他們打退地精的進攻即可進入林地。

林地紅圈區域是提夫林難民營地,進入難民營石門後可以和首領塞夫洛交談,獲得拯救難民任務。
藍圈為地精囚犯,可以獲得地精俘虜任務。
紫圈為德魯伊林地,可以獲得找到德魯伊任務。

林地由德魯伊控制,但是接收了部分逃難的提夫林。
由於大德魯伊哈爾新失蹤,現在由卡哈領導。
整個營地不論提夫林還是德魯伊都對卡哈有些不滿。

進入營地後就能在商人處補給了。
玩家還可以打聽到德魯伊林地的內蒂是醫師,開啟德魯伊的徒弟任務。
附近正在訓練的威爾是後續任務中會加入的隊友。

玩家也可以幫助訓練一下提夫林,可以贏得隊友的讚同。

德魯伊林地會發現提夫林與德魯伊的對峙。
卡哈抓走一個提夫林小孩,說那孩子是一個盜賊。
觸發受審的孩子任務。

德魯伊營地電梯附近的泰菲可以通過遊俠、德魯伊的檢定來讓它離開。
電梯通向大門,比較節省跑路時間。

德魯伊林地雕花大門內就能找到卡哈。
她正以恐怖手段統治著林地。
詢問其它德魯伊可以獲得更多訊息。


3.1、德魯伊的徒弟
德魯伊內殿可以找到內蒂。
她是大德魯伊哈爾新的弟子,也是這裡的醫師。
可以請求她治病。

實際上內蒂對奪心魔幼蟲有所了解,她認為這很危險。
她會試圖欺騙玩家,給玩家下毒,這樣就能消除玩家可能對林地的威脅。

可以通過遊說、威嚇或是欺騙讓內蒂交出解藥。

不行的話就潛行讓盜賊偷取。
最好存個檔再偷取,內蒂身上有很多不錯的東西。
可以說初次嘗試治療失敗了。

內殿附近的圖書館可以看到一個雕像和四周的符文底座,還缺一個符文。
這個符文在外面的拉斯身上,可以偷竊,也可以等找到大德魯伊任務後作為獎勵獲取。
將符文放入空底座,點亮4個符文就能打開密室了。

3.2、地精俘虜
在西凡那斯的林地東北角的臨時監獄可以找到地精俘虜薩劄。
一個提夫林正準備射殺她,為死去的同胞報仇。

此時可以阻擋提夫林,通過威嚇、遊說等手段救下地精。
玩家會得知這幫子地精目前正在信仰一個真神教,似乎就與奪心魔幼蟲的控制者有關。
可以答應救下薩劄,讓她帶玩家和平的進入地精營地。

玩家可以開鎖救薩劄出去,有一條密道可以通向營地外。
密道有兩個入口,其一在德魯伊林地內殿圖書館。
可以發現秘門,開鎖可進入,毒氣可以用火焰魔法清理。

治療救下在密道中戰鬥的德魯伊,獲取訊息。
右側道路上的寶箱有機關,最好把周圍的炸藥桶移開後再開啟。
免得沒有發現機關而引爆炸藥。

密道通向林地外。

往另一邊走可以到達監獄位置,跳躍過去救下薩劄後從這裡跑出去。
如果沒能解除密道機關就先存檔,多跑幾次,只要薩劄不被機關打死就行。
救下薩劄後就可以自由的進入西邊的地精堡壘了。

地精營地
地精堡壘主要地點:
紅圈:通向大德魯伊牢籠。
藍圈:女祭司。
綠圈:明薩拉。
紫圈:大地精。

地精營地東南梯子下去。
穿過瀑布可以找到箱子。


裡面有加1巨斧等物品。


地精堡壘裡右邊審問囚犯的血咒之城聖祠,拷問者旁邊的台上有不錯的匕首和手斧可以偷竊。
這裡也會觸發盜賊隊友坑爹的受虐狂情節。

3.3、地精女祭司
根據前面的地精堡壘地圖找到女祭司。
和地精堡壘的女祭司真魂者伽特交談,可以讓她幫助治愈奪心魔幼蟲。
注意不要讓她在身上弄印記。

跟著她進入房間前將隊伍鎖鏈斷開,單人進入。
她會騙玩家喝下沉睡藥水。
此時可以作為殺死女祭司的機會,也可以配合她喝下藥水。


在地牢甦醒後,可以通過兩次檢定掙脫鎖鏈。
沒有成功,也可能觸發劇情讓玩家脫離,也可以讓其它隊友前來營救。

走出去就會引發戰鬥,最好讓隊友開鎖後靠近本區域再觸發。
殺死女祭司和旁邊的食人魔。

祭拜圖騰傍邊察覺可以找到有錢和戒指的小袋子。
繼續深入可以進入幽城地域,後續夜之歌、月出之地任務都需要來到這裡。

3.4、年邁的藥劑師
染疫村落往南紅圈附近會觸發劇情,有村民和以為老婦人對峙。
如果從其它區域前往沼澤有可能錯過這個劇情,不過不會有什麽影響。

玩家可以幫助村民或者利用洞察、自然等檢定發現老婦人不對勁。
當然,也可以幫助老婦人,此時的選擇對後續劇情影響不大。
如果揭示老婦人是鬼婆的真相,玩家可以勸說村民離開,否則他們會死掉(實際上他們死掉還可以撿些垃圾,汗)。

鬼婆沼澤的混亂青蛙打了會導致成員混亂,敵我不分。
通過檢定可以從青蛙口中獲得鬼婆的訊息。
搞定鬼婆後還能找青蛙領取獎勵。

鬼婆門前水井喝水可以提升10點臨時生命上限。

如果玩家沒有發現老婦人是鬼婆,或者選擇忽略這個問題。
可以找鬼婆醫治眼睛,去除奪心魔幼蟲。

鬼婆本身也有物品可以交易。

不過真要讓鬼婆醫治,目前來看不是一個好事情。
病治不好,還會有一個永久鬼眼deBuff,無法重擊、察覺能力也降低。
唯一收獲就是得知幼蟲背後還有操控者。

鬼婆會給玩家一根骨頭,目前沒有功能(鬼眼deBuff也許在正式版有後續?)。
和鬼婆戰鬥她會逃往密室。
後續任務請參考本攻略的支線-茶室。

3.5、找到德魯伊
和卡哈房間的拉斯等德魯伊交談,會接到尋找大德魯伊哈爾辛的任務。
玩家可以直接去地圖左邊的地精營地(如果救了薩劄,位置就更明確了。)
或者來到林地西側道路(筆者走的小路,一路跳躍過來,可以從小地圖上看到),發現兩個路人。

靠近後發現是兩個“真神教”信徒。
對話中選擇靈吸怪能力可以讓他們將玩家誤認為真魂者。
可以殺了他們,或者讓他們繼續誤解,玩家可以打探到大德魯伊可能會變為熊形態。也可以跟著這兩個人到附近洞窟殺梟熊,算是小遭遇。

順便說一句,地上的“真魂者”可以檢查到幼蟲。
抗住所有檢定殺死幼蟲可以獲得30經驗。

繼續往西會經過染疫村,這裡也有一些支線,筆者後續會總結。
村子裡的人會把玩家當成真魂者,玩家還可以去說服(或者收買)食人魔當跟班(難度非常高)。

繼續往西就能到達地精營地。
如果救了薩劄,她會在這裡等玩家。

進入地精要塞後,右側可以找到一個正被刑訊的家夥。
帶上威爾會觸發他的劇情,威爾會憤怒的質詢米佐拉的下落。
詢問還可以得知暗夜之歌任務的訊息,以及大德魯伊變成熊的訊息。

紅圈:通向大德魯伊牢籠。
藍圈:女祭司。
綠圈:明薩拉。
紫圈:大地精。

進入右上角監獄房間後,紅圈是變成熊的大德魯伊。
左側藍圈是兩個地精,盡快消滅他們,再去清理監獄內的其它敵人。

最好潛行攻擊地精開始戰鬥。
殺完地精後哈爾辛會變身,讓玩家殺死三名地精領袖。

三個地精首領可以通過在要塞找到的畫得知,也可以通過薩劄得知。
也就是卓爾精靈明薩拉、女祭司真魂者伽特和大地精。
這和拯救難民中的對付地精任務一致,建議先和女祭司交談,觸發劇情任務後再幹掉她(見3.3地精女祭司任務)。

按照之前給出的地圖找到明薩拉(也可以跟著薩劄找到她,甚至可以救薩劄一命)。
如果想要走邪惡路線可以不殺死明薩拉,並參加她攻打林地的計劃(紳士福利喲)。
大地精可以留到最後解決,他附近的敵人不少。

大地精背後的房間開鎖進去有不少寶箱,可以搜刮。

拯救大德魯伊後回到營地休息,第二天哈爾辛會告訴玩家只能前往月出之塔找出控制奪心魔幼體的幕後黑手。
他也會作為隊友加入進來,可以選擇地圖西南爬山,地圖西北隱秘山口,幽暗地域海灘坐船三條路前往月出之塔。
玩家可以找拉斯獲取獎勵,開啟內殿密室。

3.6、光耀會
幽暗地域蕈人棲息地可以找到一個大地精商人布爾格(107,89)。
和他實話實說,他會找自己的奪心魔朋友幫助玩家。
這個地精和奪心魔都是光耀會的成員,他們充滿善意。

可以不用敵對這個奪心魔,按照他的要求去尋找藥劑材料(鬼頭蘑菇孢子和狂亂之舌)。
材料都在西南部的奧術塔廢墟。

從灰矮人海灘傳送點附近向上,向北可以跳到圖中位置。

順便說一下,這裡附近,坐標72,241左側紅圈就是進入魚人巢穴的位置。

來到奧術塔廢墟後,會有奧術炮塔射擊玩家。
躲在石頭後對射可以搞定。
然後沿著右側建築繞上去。

在城樓垛口射擊奧術炮塔。
玩家可以採用回合制模式方便控制。
或者單獨分離一個隊員來完成操作。

室內奧術炮塔最好衝到右側陽台上,從右到左解決。
回合制時盡量在奧術炮塔背後攻擊。

右側陽台察覺到寶箱可以開出0負重鞋子,很實用。
奧術塔的各層還是可以好好搜刮一番的。

利用羽落術或者跳躍,從一側陽台往下跳,直接一路到底也行。
先到中間層亦可,反正遲早會逐層搜刮。

底層花園中有輕語花瓣。
玩家身上有未枯萎的花瓣也行。

點擊合成將花瓣投入到底層的發電機中。
電梯就可以運轉了。


這樣就能進入電梯,按電梯地板上的按鈕上下了。
中間樓層桌子上破舊的書裡記載了劇本。


搜刮完畢後繼續坐電梯向上,會遇到構裝體。
根據劇本內容對話(“或者你是位友人……”,“我如何能相信……”)可以避免戰鬥。

如果要攻擊構裝體,請先安排好站位和伏擊,利用輕語花瓣讓小構裝體失能。

角落桌子上有一個叫照明燈的戒指,拾取後穿戴起來。

此時再走上電梯就能觸發共鳴,讓玩家可以繼續向上移動。

樓頂有祝福法杖,桌子上也有任務材料鬼頭蘑菇孢子和狂亂之舌。
實際上塔中不少桌子上都有這些材料,容易獲取。

實際上這座塔是循環的,樓頂就是樓底。
利用控制杆可以開門進入最下方電梯發動機。

最後,將材料交給蕈人棲息地的奪心魔,他會配製藥劑。
不過,藥劑最後並沒祛除幼體,反倒讓寄生更成長了。
(角色會獲得一個2d6的aoe技能。)

為了表示歉意,奪心魔決定賣一枚戒指給玩家。
通過檢定可以打折。
任務到此完結,後續正式版應該會有關於戒指的展開。

3.7、前往月出
救下大德魯伊後或者攻陷西凡那斯的林地後,從德魯伊或者卓爾那裡得到訊息。
要治療奪心魔幼體只能前往月出之塔。
有三條路可以前往,第一條是幽城地域灰矮人海灘,圖中位置。

完成灰矮人丟失的鞋子任務,或者清理掉灰矮人後都可以使用碼頭上的小艇。
小艇通向月出之塔區域。

地精營地西南,染疫村落往西道路的盡頭。

這裡有一個山洞隘口,點擊後就能進入月初之地區域。

最後一處在地圖最西北方,遇到吉斯洋基人龍騎士的位置。
過橋時有一道隱形門屏障,這裡也能前往月出之塔區域。

3.8、吉斯洋基的治愈手段
第一章開始找到隊友萊埃澤爾時,她會讓玩家尋找吉斯洋基人巡邏隊,也許能有辦法治愈奪心魔幼蟲。
一直走到地圖最西北角,在-101,566附近會發現一個隘口,同時察覺到附近有龍騎士。


從關卡哨樓下去可以遇到吉斯洋基人巡邏隊。

但是吉斯洋基人隊長並不在乎他們族人的信條,不想幫助萊埃澤爾。
相反,萊埃澤爾的感染讓隊長非常不滿。
他還認為族人神器的失竊也是萊埃澤爾幹的,要殺死感染者萊埃澤爾。

好在隊長和紅龍不參戰,和他的手下意思意思就行。
後續任務因為試玩版區域鎖定無法繼續,正式版咱們再續。

4、拯救難民
本任務和主線的關聯程度也比較高,比如打退襲擊林地的地精也能自動解救出大德魯伊。
拯救難民包含4.1、4.2、4.3、4.4、4.5共五個分支。
林地提夫林和德魯伊會讓玩家對付地精、對付德魯伊或找到大德魯伊。
而地精營地的明薩拉則會讓玩家幫助襲擊林地。

和卡哈交談,她會讓玩家驅趕提夫林。
玩家也可以在這個相對封閉的空間直接幹掉卡哈及周圍的德魯伊。
目前遊戲有些bug,可能會觸發林地全部德魯伊敵對,也可能不會觸發。
不過此時直接幹掉卡哈不是容易的選擇、也不是獲利最多的選擇。

如果聽從卡哈指令去驅趕提夫林,也會引發戰鬥。
雖然一定程度能解決問題,不過仍舊是不太好的選擇。

注意塞夫洛房間裡有斜坡和梯子上到林地。

這裡有個可以簡單互動的提夫林。
和她打賭後,約定在柏德之門再見,大家可以在正式版後續劇情中關注一下。


訓練場附近的邊境之刃威爾可以通過靈吸怪能力說服他加入隊伍。
作為邪術師可以擔當隊伍的魔法輸出和萬金油角色。
注意威爾是不會走邪惡路線的,如果幫助明薩拉他就會離隊。

完成首席德魯伊任務可以在拉斯那裡獲得狼之符文。
放入內殿飛地圖書館雕像旁的符文槽中。
啟動4個符文就能打開密室,可以搜刮的好東西不少。


4.1、襲擊林地
在地精營地可以遇到明薩拉(參見前面的主線攻略)。
如果玩家救了薩劄,她也會主動引薦。(可以說薩劄一無所知來保她的命,不過隊友基本會反對而且目前看不到收益)
明薩拉會讓玩家參與攻擊林地。

不走邪惡路線的玩家可以直接在這裡幹掉明薩拉,反正德魯伊任務要殺的三個地精領袖之一就是她。
也可以答應明薩拉,然後回到林地。

上城牆告訴塞夫洛地精要來進攻了。
吹響旁邊紅圈中的號角開始戰鬥。
此時明薩拉率領地精攻打過來。

此時又有兩個選擇。
一是幫助林地防守,擊敗地精進攻隊伍實際上也就完成了拯救難民的任務,大德魯伊也會回歸。
二是選擇開門,幫助明薩拉攻擊林地,屠城後與明薩拉會有一夜春宵(笑),可能正式版會有邪惡路線的隊友。

防禦戰有城牆便利,可以居高射擊,遠程、魔法能力強的隊伍很有優勢。
第一時間攻擊身上有炸彈的地精,打死他們會爆炸,傷到附近的地精。
同時注意有地精被扔上來,也是要盡快消滅。

擊敗地精實際上也就打敗了他們的三個領袖,戰鬥難度雖然不低,不過一勞永逸的解決問題。
大德魯伊哈爾辛回歸,休息一天後和他交談,他會加入隊伍並指引玩家前往月出之塔。

如果選擇幫助明薩拉,則需要一路殺完林地所有提夫林和德魯伊。
注意威爾在隊伍中時會直接離隊成為敵人。

屠城完畢後就可以進入營地休息了。
明薩拉會好好幫助你的(笑)。

4.2、對付地精
提夫林首領塞夫洛讓玩家對付地精。
這個任務和主線大德魯伊的要求一致,參考主線部分即可。
圖中紅圈是大德魯伊位置,其它三個圈就是三個地精首領——祭司、大地精和明薩拉。

4.3、首席德魯伊
德魯伊營地的拉斯等人會讓玩家找到首席德魯伊。
同樣參考主線,在地精營地救出大德魯伊哈爾辛即可。
紅圈就是哈爾辛被囚禁的位置。

4.4、可疑的連接
德魯伊內殿僕役住處,書架後可以找到卡哈的箱子(紅圈)。

打開箱子會發現卡哈的密信,原來她是暗影德魯伊的僕從。
她想要幫助暗影德魯伊控制營地。

信中還有前往沼澤碼頭見面的約定。

從染疫村落向南就能來到沼澤。
通過跳躍可以找到南邊的大樹。


擊敗大樹附近的小惡魔、樹精(火系比較有效)後,與紅圈樹縫位置找到書信。
徹底證明瞭卡哈的邪惡企圖。
玩家可以回去找卡哈對峙,可以勸服她,也可以和其它人一起幹掉她,此時就不會引發德魯伊營地的對立。

4.5、對付德魯伊
塞夫洛會讓玩家對付卡哈,雖然殺掉就能獲得綠色手套的獎勵,但是會導致營地德魯伊對立。
玩家可以按照4.4可以的連接任務找到卡哈是暗影德魯伊的證據,然後再與卡哈對峙。
此時還有一個說服她的機會。

不願說服或者說服失敗後進入戰鬥。
卡哈4人組實力還是很強,好在周圍的德魯伊會幫助玩家。
擊敗卡哈可以搜刮一些藍色裝備,還可以找塞夫洛領取獎勵。

5、受審的孩子
在德魯伊營地門口會遇到提夫林與德魯伊爭執。
卡哈抓走了一個提夫林孩子,說她盜賊。

玩家可以進入內室找卡哈。
最好是先存檔,確保能夠救下孩子。

此時可以利用自然、遊說等檢定勸說卡哈放了孩子。
或者利用敏捷等運動檢定救下孩子。

然後回到瀑布旁的小道和孩子雙親交談。
可以獲得飾品和提夫林戲法獎勵。
如果沒有救下孩子,最好不要告訴他們真相。

6、茶室
地圖南部紅圈位置可以遇到和老婦人對峙的村民。
村民會說老婦人是鬼婆(可以參考年邁的藥劑師任務)。
玩家洞察等檢定通過就能發現老婦人是鬼婆。

一路向南就能進入鬼婆茶室。
一旦開戰鬼婆就會消失進入密室。
(可以和鬼婆進行商業交易,但是不要讓她治療眼睛,交易完了可以直接開打。)

點擊放著茶壺的壁爐底邊就能關閉火焰。
有一定察覺能力就可以發現壁爐後面是一個通道,可以直接走過去。


進入鬼婆密室。

密室內有一扇有意識的大門,可以通過威嚇、遊說等方式讓它開啟。
通過奧秘等檢定也會發現大門只是虛影,可以直接穿過去。

旁邊桌子上(紅圈)也有面具,帶上後可以直接穿過大門。
注意穿過去就按裝備欄將面具取下,否則會發狂亂打。


進入茶室內部,需要迎戰四角的幾個敵人,3級隊伍難度不大。

室內的毒霧可以用火焰暫時清除。
有察覺能力可以在毒霧周圍發現排氣孔,隨便扔一些物體上去(包括身上的垃圾)都能堵住。
或者雨落術慢慢找沒有毒的地方跳下去。
或者乾脆直接走後門傳送點(見本攻略後續)。


下去後就能看到籠子裡被關的梅麗娜。
最好全員潛行進去。

紅圈處是開關,藍圈處是鬼婆出現的位置。
讓一人潛行到開關位置放下梅麗娜,其餘人在藍圈附近圍攻鬼婆。
鬼婆召喚的幻影第一時間消滅掉。

鬼婆戰敗後會求饒。
玩家可以通過欺瞞、遊說等檢定和她講條件。
最好是能夠既救下女孩兒又獲得力量(目前鬼婆的頭髮貌似沒效果。)

救下梅麗娜後會發現她實際上是自願屈身鬼婆的。
梅麗娜想用鬼婆的力量復活自己的丈夫。

殺死鬼婆或者完成交易後可以進入後門內。
裡面有不少可以搜刮的寶物。

注意紅圈處桌子上的巫婆法杖以及藍圈處的傳送門。

傳送門可以來到沼澤。
玩家也可以從這裡進入鬼婆房間。

傳送出去就能遇到在丈夫棺材旁的梅麗娜。
可以將法杖給她用來復活丈夫。

不過復活的只是殭屍。

將魔杖送給梅麗娜後,她會去柏德之門,正式版肯定還有後續。
這個行為導致蓋爾讚同,萊埃澤爾不讚同(小意思)。

7、拯救吟遊詩人
進入地精營地後會看到一個被迫在台子上表演的吟遊詩人。
他會被地精帶入堡壘。


進入堡壘後很快就能在右側房間的籠子裡發現詩人。

和旁邊的地精對話,欺瞞與威嚇檢定都能讓玩家救下詩人。
不行就暗殺地精開鎖救人吧。


可以讓吟遊詩人瓦羅進入營地。
以後都可以找他了解傳聞。
注意不要讓這廝治療眼睛,會有永久性的deBuff,和鬼婆有一拚。

8、可疑的歌聲
從德魯伊營地沿紅線直接走到海灣可以觸發本任務。
請在提夫林離開前(解決難民問題任務前)來到這裡,否則很可能無法觸發。

玩家可以在岸邊找到一個提夫林小孩,靠近觸發劇情。
通過檢定可以知道是女妖的歌聲。
如果被歌聲吸引,隊伍中的成員可能會不受控制(需要通過感知檢定結束被迷惑狀態)。

無論是否認出女妖,都將展開戰鬥。

建議觸發劇情前,先將遠程派遣到山崖藍圈位置。
通過紅圈處的藤蔓就能爬下來。
這樣就可以在戰鬥時居高臨下射擊、施法,獲得戰鬥優勢。

擊敗女妖可以搜刮一下附近區域,有箱子和經驗。
本任務實際上到這裡就完成了。
和救下的提夫林小孩對話,他會讓你找多尼和摩爾,觸發新任務。

9、偷走神像
西凡那斯的林地通向德魯伊林地的通道上,可以看到兩個賣東西的提夫林小孩。
旁邊還有一個叫多尼的提夫林小孩。

如果玩家完成了可疑的歌聲任務,可以和多尼交談,要求看龍穴。
多尼會指出入口。

入口就在多尼旁邊,地上碎石塊顯示隱蔽的艙門。

進去後提夫林小孩摩爾會讓玩家偷竊西凡那斯神像。(如果之前沒有救下受審的孩子則肯定觸發本任務)
你也可以偷竊小朋友們的箱子(只要你下得去手,笑。)

摩爾這裡也可以交易到奇怪的積木,也許正式版有它用。

西凡那斯神像在解決了卡哈問題後會放在內殿桌子上,就在拉斯旁邊,此時偷走問題不大。
否則神像在林地中央,法陣中。
此時只能通過寵物推走神像到角落偷竊,否則任何偷取行動都會引發林地德魯伊和提夫林的內戰。

10、時來運轉
染疫村落西北風車位置,一群地精將一個侏儒綁在風車上,不斷用石頭打他。
靠近這夥人就能觸發劇情。
隊伍中有威爾的話他會嚴重傾向於收拾這幫地精。

玩家可以選擇打敗這幫地精(人數還是挺多,不太好對付),或者利用靈吸怪能力讓地精認為玩家是真魂者,將他們驅趕。
然後進入風車,按左側的“製動”按鈕就能停下風車。

此時到外面解綁侏儒(需要巧手檢定)。
好言好語勸慰,侏儒就會告訴玩家他丟了一個背包,並給玩家一個項鏈。


從風車旁的木質艙口就能進入地窖。

裡面有些箱子和侏儒的背包,搜刮一番。

11、藥劑師的地窖
染疫村落中心偏東北的建築。

下方的地窖可以通過開鎖進入。

如果從其它地方進來,門內的開關也能打開這扇門。

入口2:村落傳送門旁邊有一口井,玩家也可以從這裡進入地下。

入口3:地窖上方建築有一個被蜘蛛網覆蓋的空洞。
燒掉蜘蛛網就能從這裡跳下去,進入地下。

這裡的鐵匠工作室搜索一番,閱讀書籍可以獲得任務(詳見未近的傑作任務)。

熔爐旁破裂的牆可以通過魔法等方式打碎,從而讓玩家進入低語深地。

這裡是蛛怪的巢穴,通過蛛網會保持檢定,一旦沒有通過敏捷或運動檢定就會被暫時困住。
通道上下比較錯落,盡量保持在上方,要下去也可以通過羽落術,更方便。
蜘蛛是主要的敵人,遠程在這裡更好施展。


在通道中會發現學徒的屍體,得知這裡有個隱秘的藥劑師地窖。

回到地下,在西北可以找到一間工作室。
這裡有蜘蛛步伐靴子,可以給火力最猛的角色,讓他免疫蛛網,更方面的接近目標。

在洞窟深處可以找到相位蜘蛛女王,4級隊伍打著都有些吃力。
多用卷軸、炸彈和火焰魔法。
女王在蛛網上時用火燒掉蛛網可以讓她掉下去減血(40多),女王血少時還可以沉睡。

女王召喚的小蜘蛛最好在沒有分散時aoe掉。
打敗女王可以在附近石柱底部找到紫水晶,遠一點還有傳送法陣。

回到地面,村落南邊房屋廢墟,這裡有很多藥劑。
在一側地面上可以看到地窖門(如圖紅圈)。

進入後就到達藥劑師地窖,附近書籍都可以翻翻。
察覺檢定通過可以發現衣櫃附近的地板上有抓痕。

將傍邊紅圈內三個箱子移到別處可以看到牆上有開關。
最好存檔後再進行。


進入衣櫃後密道後,和棺材互動會觸發戰鬥。
殭屍打完後就可以放心翻棺材了。
原來這個藥劑師也是一個死靈法師。

繼續前進,來到一扇門前,大門要玩家回答問題。選擇如下:
①伊林·托斯。
②沒錯,盟友。
③避視薩劄斯(邪惡又卑鄙的生物)。
④鳳仙花(看了醫生日記就會知道)。
⑤最後一項每個人不同,但是一定要選擇充滿主動攻擊精神的選項,例如復仇、殺敵。
和門互動前存檔,回答錯誤進不去,還會被焚燒。(笑)

深入死靈法師密室後可以在石像鬼雕像守護的門內找到塞恩的亡靈法術。
最好是互動後先選擇放到身上。

然後翻背包點擊閱讀,將之前蜘蛛女王旁發現的紫水晶插入。
每次翻書都會需要通過檢定,因此一定要先存檔。
只要通過第一次檢定就能獲得免費的死者交談術。

通過一次檢定就可以將書關上了。
目前來說沒必須要讀到最後,檢定失敗還會有dubeff,持續失敗還會有永久deBuff。
扔到地上用聖光法術等攻擊可以摧毀法術書,觸發蓋爾吞噬神器任務後還可以讓蓋爾吞噬,一舉兩得。
死者交談可以讓玩家獲得很多額外訊息,比較有趣。

12、迷失旅途
染疫村落北部,跳過斷橋後向東走,可以看到滿地血跡。

豺狼人正在被孕育,此時可以選擇終結這個豺狼人(遊俠),會讓戰鬥更輕鬆一些。
周圍的豺狼以及小山坡上的豺狼人射手都會加入戰鬥。
如果不能第一時間終結出生的豺狼人,戰鬥時會多一個對手。

搜索屍體得知一幫人正在運送一個貴重的箱子,觸發迷失旅途任務。
繼續沿著道路往東北走。

玩家很快就能遇到一幫豺狼人正在圍攻洞窟裡的兩人。
可以潛行過去觸發戰鬥,豺狼人督軍非常強大,多用道具、魔法對付。
殺死督軍可以獲得+2鏈枷(單手近戰)。

清理掉敵人,救出被困的兩人,他們會告訴玩家散塔林會的據點(渥金的休眠地)以及口令(蛇短影長)。
兩人告訴你他們正在運送一個重要的箱子。
玩家可以利用遊說、威嚇檢定讓他們把箱子交給你。

進入山洞就察覺到旁邊的商隊保險箱。
目前版本有些小bug,如果這裡說服對方把箱子交給玩家,後續進入據點後很可能無法觸發首領對話,導致戰鬥不可避免。
如果不打算動用武力隊伍散塔林集團(目前來看影響不大,沒有後續)就沒必要獲取這個箱子。

箱子裡的燒瓶打開後是一隻4級的眼魔,有一些經驗,但是沒有其它獎勵。
所以,目前建議玩家不要去動這個箱子,直接去散塔林據點。

來到渥金的休眠地村落西北部。
(染疫村落往西北走,燃燒村莊繼續向西北。)

可以看到有一個堆著箱子的房門,進入這道門。
說出口令蛇短影長就能通行並獲得鑰匙。

從艙門進入地下室。

可以用鑰匙打開紅圈處衣櫃秘門進入散塔林據點。
注意最好在開門前存一個檔,目前有bug可能導致後續對話不能進行。

如果之前沒有動散塔林的箱子,也成功觸發了劇情,那麽可以和平的在據點活動。
否則就需要戰鬥,殺完敵人後樓上有不少箱子可以搜刮。
(注意進門就是一個陷阱通道,NPC正常放玩家進入時不會觸發)。

搜刮完後來到地圖西北角。
(注意搜刮屍體獲取鑰匙。)

圖中紅圈位置是一道幻影牆。
靠近通過檢定後可以直接穿過去。

用之前的鑰匙就能打開升降機進入幽城地域。
這裡也是一個前往月出之塔的通路。

13、逃跑的魔鬼
地圖北部中央,晉升之路。
豺狼人襲擊商隊的東北邊可以找到一個營地。

房間裡的提爾之劍安德斯告訴玩家他在追蹤一個叫卡菈克的惡魔,需要玩家幫助將其繩之以法。

卡菈克位置如圖,就在營地南邊河流附近,道路盡頭。

跳過去可以和她交談,發現她是一個提夫林。
通過靈吸怪能力可以得知她也被感染了。
卡菈克會告訴玩家,安德斯一夥才是惡魔,她在地獄被奴役,幫助惡魔戰鬥,現在逃了出來。

相信安德斯就殺死卡菈克,回去複命獲得一把巨劍。
相信卡菈克就回去找安德斯對話,表示要殺掉安德斯。
卡菈克應該是潛在盟友而且她說的故事很可信,建議殺掉安德斯。

殺掉安德斯仍舊可以獲得正義神劍(雙手巨劍)。
回去找卡菈克,她想擺脫惡魔糾纏後與玩家在柏德之門見面。

14、營救大公爵
染疫村落西北部(渥金的休眠地),可以看到一個燃燒的村莊。
進入村莊後看到一幫軍人正試圖破門進入旅館營救一位公爵。
此時最好將隊伍分開,派遣一名力量、運動檢定能力高的成員和士兵一起推開大門。

上樓後砸開紅圈所示的門就能救出顧問弗洛瑞克。

她會告訴你大公爵被劫持到西邊去了,請你幫助救回。
當前版本還無法繼續這個任務。

15、被困的半精靈
染疫村落西北部,和營救大公爵位置一樣——燃燒的旅館(渥金的休眠地)。
上樓後會看到兩個門,右側紅圈處大門打開會讓火勢蔓延,如果沒有水桶、魔法、水瓶等滅火道具和能力就不要開啟了,裡面的箱子也沒什麽好東西(少量錢、酒)。
開啟左側藍色的門(暴力破門)。

進門會發現一個被壓住的半精靈,通過力量、運動等檢定可以將他救出來。
同樣建議力量檢定高的單人進來,不要整個隊伍都跑進來,反倒不好操作。

帶著這個叫本裡恩的倖存者跑出去,和他交談,他請求玩家幫助救出妻子。

他的妻子在西側房間二樓,已經遇難。

跳過下層雜物上樓梯。

使用力量高的角色可以將死者投擲出去(一路投擲到本裡恩近,讓他看到)。
本裡恩看到妻子的屍體傷心欲絕,不過會告訴玩家他開玩笑藏起了妻子的嫁妝。

穿過燃燒的大門可以進入渥金休眠地西北角。

牛棚(空置)角落有一個乾草堆。
互動後通過察覺檢定就能獲取嫁妝戒指。
玩家自己留著或者交給本裡恩(獲得經驗)。

16、逃脫大師
進入散塔林據點後(見迷失旅途任務)可以和布雷姆交談。
他是商人,同時也控制了一個藝術家幫他畫畫掙錢。

和布雷姆旁邊的藝術家奧斯卡交談,他請玩家救他出去。
玩家可以和布雷姆討價還價(遊說、威嚇等檢定)花錢買下畫家。
也可以直接找機會攻擊,血洗散塔林據點,救出畫家。

注意地圖西北有NPC正在懲罰之前玩家救下的人。
這裡有大量火藥桶,不要在附近活動,一旦開戰容易被轟上天。
被救的畫家會前往柏德之門,到時候可以找他的贊助者拿獎勵。

17、未盡的傑作
染疫村落,鐵匠的地下室(可參考本攻略藥劑師地窖任務)。
桌子上可以找到一張藍圖。

藍圖記載了巨劍、鐮刀、匕首的製作方法。
製作原料需要輕語樹皮。

通過地精堡壘(參考本攻略地精女祭司任務)或者散塔林會據點(參考本攻略迷失旅途任務)都可以進入幽城地域。
在幽城地域西邊可以發現低語樹。

注意這附近有強力的恐抓怪和蜥蜴,可以等到完成蕈人王任務獲得隱形頭盔了再來。
地圖上有很多發光的輕語花瓣,拾取後可以阻止施放魔法,不過很快會枯萎。
輕語花瓣也可以用來開啟光耀會任務的電梯。

任務所需的輕語樹皮則在樹上(紅圈位置)。

拾取後回到鐵匠密室,點擊打開爐火,可以再點擊風箱讓爐火燃起來。
接著點擊熔爐選擇合成,放入輕語花瓣後點擊合成。

此時爐火會變成紫色。
接著再放入巨劍、匕首或鐮刀(幽城地域魚人或者鬼婆附近的小紅帽、變成綿羊的小紅帽掉落)就能鍛造出輕語武器了。

都是+1武器,匕首、鐮刀帶揮砍,巨劍帶劈砍。
選擇自己需要的吧。

18、蕈人圓環
通過散塔林會或者地精堡壘進入幽城地域。
在幽城地域北部會遇到蕈人王。

洞悉、遊說或者與蕈人王建立連接,蕈人王會讓玩家去找他。

繼續往北走,在一個高台上就能看到蕈人王。
他請玩家消滅掉幽城地域的灰矮人,答應給予豐厚的獎勵。

灰矮人在南方(建議先完成侏儒丟失的靴子等灰矮人任務)。
可以潛行進去刺殺。

清理掉灰矮人後回到蕈人棲息地找蕈人王。
他會讓你跟著布魯(紅圈)走。

和布魯交談,跟著他來到寶庫,他會打開魔法門讓玩家進入。

裡面有隱蔽頭盔。
投擲開屍體還可以看到壓在下面的筆記。

崔斯特杜堊登的名號出現了。
筆記算是一個背景故事吧,現在並沒有什麽後續內容。

19、丟失的靴子
幽城地域南部可以遇到灰矮人,這也是蕈人王想要玩家消滅的目標。
不過一開始可以不用直接敵對。
利用宗教、威嚇、遊說、靈吸怪、感知能力都可以和平相處。當然,靈吸怪真魂者最容易。

灰矮人會讓玩家幫助找一個侏儒奴隸,拿回她偷走的靴子。

奴隸就在蕈人王旁邊,她已經中毒。

玩家可以遊說她放棄生命。
也可以直接搶奪靴子,她已經無力反抗。

靴子是速度之靴,獎勵行動,非常不錯。
玩家可以保留。(實際上當前版本也只能保留)

回去找灰矮人,他灰讓玩家將鞋交給軍士長斯林。
走到下方的碼頭邊,說是要送鞋就能上船了。
這艘船也是進入月出之塔的方法,不過在ea版,上船就遊戲結束了。

20、狩獵蘑菇獵人
幽城地域蕈人棲息地,可以找到白骨鬥篷德裡絲。
德裡絲會告訴玩家自己的老公巴倫失蹤了,請求玩家尋找巴倫。

德裡絲本身是個商人,可以交易。

前往幽城地域的西北方邊緣。

發現巴倫被一圈蘑菇包圍著,自然檢定讓玩家知道蘑菇會爆炸。
巴倫也讓玩家不要過去。
可以通過遠程操縱能力獲取場地中巴倫的背包扔給他。

手頭有迷蹤步卷軸(巴倫包裡也有)也可以通過敏捷檢定扔給巴倫,讓他跑出來。
實在不行可以開回合模式,讓巴倫跑出來,影心和其它治療負責加血,還是有機率能救出巴倫。
記得提前存檔。

巴倫會給玩家隱身卷軸作為獎勵。
回去蕈人棲息地找巴倫的妻子複命。

21、另一個蕈人王
幽暗地域蕈人棲息地,接到蕈人王消滅灰矮人的任務後,向灰矮人營地出發。
此時蕈人王高台旁邊的蕈人格拉特會要求加入隊伍。

注意隊伍帶著格拉特時如果離開幽暗地域,他就會離開隊伍。
玩家可以重新在蕈人王高台傍邊和他對話,讓格拉特加入。
格拉特可以復活屍體參戰,測試版bug甚至可以讓其擁有一支復活軍團。

消滅掉灰矮人後,格拉特會讓玩家幫忙殺掉現在蕈人圓環裡的人(包括蕈人王)。
注意玩家答應他的請求後,回到蕈人棲息地就可能會進入戰鬥。
所以,在幽暗地域最佳的任務順序是——灰矮人任務-蕈人棲息地任務-另一個蕈人王任務。

回到蕈人營地,殺死所有敵對蕈人就能完成任務,一個更激進的新王誕生了。
(可以讓格拉特帶著復活的強力怪進入營地開戰,幫助很大。)
對於玩家來說,從灰矮人、蕈人王和格拉特手裡都能拿到好處,沒什麽不好的。

22、找到暗夜之歌
西凡那斯的林地西邊過橋後的路口。
玩家會遇到艾拉丁一行。

艾拉丁會告訴玩家大德魯伊的一些訊息。
繼續詢問還會得知地精堡壘裡藏著寶物——暗夜之歌。
將暗夜之歌帶給柏德之門的一個法師可以獲得大筆賞金。

從地精堡壘開機關進入幽城地域就會提示暗夜之歌在這個區域。
其它方式進入幽城地域也會更新本任務。
不過目前測試版無法繼續完成。

從地精堡壘進入幽城地域的機關解鎖方法如圖。
上方4個滿月,下方四個新月,左右半月。

夥伴任務
當前測試版的原因,隊友任務還未能展開,只有一些初始劇情。
玩家注意休息時一定要和頭上有感歎號的隊友聊天,投其所好增進感情。
遇到隊友事件時出手相助,就能推進夥伴任務。

①吉斯洋基戰士
萊埃澤爾加入隊伍後,於地圖西北面遇到吉斯洋基巡邏隊。
隊長拒絕幫助萊埃澤爾,還誣陷她為神器盜賊,玩家只得幫助她清理掉吉斯洋基人的圍攻。

②深水城的法師
在遺跡附近遇到法師蓋爾。
蓋爾一次露營中說他需要吸收強大道具中的魔網才能維持體內核心的穩定。
鬼婆法杖、西凡納斯神像、塞倫涅護符都可以,藥劑師地窖裡的魔典也可以給他吸食,摧毀了魔典也維持了蓋爾的穩定。

③蒼白的精靈
精靈阿斯代倫一次露營會想吸玩家的血。
同意吸血(兩次阻止失敗會直接被吸死)和拒絕吸血讓他自己去狩獵後,阿斯代倫會獲得一個吸血技能。


④邊境之刃
在提夫林營地遇到威爾,威爾會讓玩家幫忙殺死地精頭目。
在地精營地會遇到審訊的犯人,之後和威爾交談也會得知他在尋找一個叫米佐拉的女子(其實是個惡魔)。
玩家答應幫助威爾結束和惡魔的契約。


⑤黑暗之女
在螺殼艦殘害旁遇到精靈影心,得知影心崇拜暗夜女神莎爾。
影心在露營中會擺弄一個奇怪的盒子。

以下正式版任務攻略由3dm攻略站-木林風傾力打造——
1.序章
故事從一艘奪心魔的螺殼飛船上開始,玩家作為被寄生的宿主甦醒過來。

觀看開幕劇情過後即可自由行動,目標是前往艦橋,嘗試逃離鸚鵡螺,並離開惡魔的領地。

前進至第一個房間後,可以操控電梯上升,觀察受害者的腦部。

這顯然是一直基本成熟的奪心魔幼體,不過因為玩家腦中也有寄生體,無需敵對。

通過一個DC10的判定(力量、敏捷)即可將幼體取出,如果敏捷夠高也能利用DC15的判定降低它的屬性。

因為在擺脫寄生前,我們都屬於奪心魔勢力的友方,可以先讓它跟隨並協助戰鬥。
如果選擇傷害它,它會直接逃走,不會進入戰鬥回合。

繼續往前,會碰上吉斯洋基女戰士“萊埃澤爾”,通過奪心魔蝌蚪的感應能力可以讓其加入隊伍。

繼續往前是第一場戰鬥,幾只小惡魔罷了,拉扯一下距離就能逐個擊破。

之後爬到上方,進入培育間,可以看到一名被困者和兩名基本完成轉化的受害者。

被困者名為“影心”,此人也是同伴之一。
無論是否選擇直接離開,此後都能遇到她,不過還是建議救一下(順便加點好感度)。

與一旁的控制台互動,選擇調查後可以發現插槽。

房間中央的控制台操縱著兩名受害者,開關從左至右依次為“釋放”、“轉化”和“殲滅”(奧秘判定)。
因為他們已經被奪心魔控制,釋放他們會觸發戰鬥,建議將影心救出來後用攻擊指令強行幹掉他們(有經驗值)。

解救影心所需的鑰匙“詭異符文”可以在兩隻奪心魔幼體出來的房間裡找到。

影心身上攜帶有名為“神秘遺物”的物品,雙擊使用可以觸發一段夥伴任務劇情。
通過DC10的智力判定可以得知遺物上的文字是古代吉斯洋基文字,不過目前暫時沒有特殊效果。

進入艦橋後觸發劇情,奪心魔還未意識到三人並不受控制,命令三人操縱控制台逃離此地。
【備注】和EA版不同的地方在於少了一個戰鬥場景。

隨後進入戰鬥,場上最強的惡魔指揮官會和奪心魔交戰,我們只需要抵達控制台就能強行結束戰鬥。
【備注】戰鬥限制為15回合內完成,需要注意時間。

指揮官的血量非常高,不過也可以在他和奪心魔鏖戰時插手幹掉他(建議在低於30血量時再出手,被攻擊的話通常都會被秒殺)。
幹掉他的獎勵為巨劍“永燃之刃”。

完成戰鬥後觸發劇情,逃離惡魔領地的螺殼號墜毀在了野外。

2.第一章
在神秘力量的守護下主角得以逃生,並在海灘上醒來。

如果此前已救出影心,我們可以在海灘上發現昏迷不醒的她。
選擇觸碰遺物會降低她的好感,建議直接叫醒。

影心是一名牧師,擁有中甲熟練度的她在萊埃澤爾不在場時可以兼職前排。
如果玩家選擇的職業沒有治療手段,她的輔助法術基本是戰鬥中不可或缺的。

因為筆者選擇的是阿斯代倫開局,如果玩家選擇的是其它角色開局(或是自定義角色),將會在下圖遇到他。
畢竟是同伴之一,無論觸發的判定是否成功都可以將他拉入隊伍,

阿斯代倫是一名遊蕩者,作為敏捷擔當的他擅長運用潛行與各種戲法,也能通過副職學會魔法或是強化偷襲/潛行能力。
遇到無法獲取的物品可以用他來扒竊或盜取。

完成海灘的探索後穿過螺殼號的殘骸, 與下圖中的“古符文法陣”互動可以觸發劇情,遇到第三名同伴。
【備注】這類法陣也是地圖上的的傳送點。

此人名為蓋爾,需要通過判定才能將他從法陣裡拉出來(DC7力量或DC10敏捷)。

蓋爾是一名法師,在升至2級後可以選擇各類學派。

繼續前進,靠近下圖位置可以看到被困的萊埃澤爾。

走近並觸發對話,利用欺瞞(DC10魅力)可以讓提夫林們離開,遊說(DC10魅力)則是讓提夫林協助幹掉她,兩者都無法通過的話只能選擇攻擊提夫林或離開。
【備注】
①選擇欺瞞後可以通過一個DC5的魅力判定,得知他們的營地位置。
②選擇幹掉她則無法觸發吉斯洋基人的相關劇情(包括萊埃澤爾的同伴劇情)。

如果選擇將她救下,在幹掉提夫林(或把他們趕走)後使用遠程武器攻擊牢籠底部即可。

追隨提夫林告訴我們的線索,前往營地附近後(下圖位置)會強制加入戰鬥,抵禦襲來的地精勢力。
建議在靠近前先讓隊伍分散開,擅長遠程的上坡,近戰就走右側下坡靠近大門。

在劇情中,我們的第四名同伴威爾也出現了,不過需要在完成戰鬥後才能納入隊伍。

下圖為戰鬥開始時的形勢圖,直接幹掉高地的遠程敵人可以緩解壓力。

之後聯合下方的盟友清理敵人即可,調查領頭的地精可以獲得裝備“威能手套”。
之後的主線任務分為四個部分,部分任務需要隊伍中帶有特定角色才可推進。

3.第一章 - 獲得醫師內蒂的幫助
進入林地後,找到正在訓練的年輕人們,與周圍的人對話觸發劇情。

之後觸發心靈感應,完成對話後威爾將加入隊伍。

威爾的職業為“邪術師”,可以學會各式各樣的魔法,根據玩家選擇的專精可以在一定程度上兼任法師位和遊走位。

之後沿路走下階梯觸發劇情。

得知居民中有個小女孩犯下了大錯——偷竊儀式將要使用的物品。
選擇嘗試將她救下可以提升威爾的好感。

順利通過攔路的守衛,進入神殿並加入對話。

選擇自然(DC15)或遊說(DC12)判定均可將女孩救下,獲得影心和威爾的好感度。
其它選項基本效果不大。

之後和一旁的拉斯對話,得知本為營地首領的哈爾辛在前往地精營地後失蹤,並且哈爾辛擁有變熊的能力。
選擇接下任務即可獲得“解救首席德魯伊”的相關任務。

同代理首領卡哈交談後即可得知醫師內蒂的位置,同時也解鎖與另一名德魯伊
“賽夫洛”的一些對話。

【備注】調查內屋裡的書籍《荊棘儀式》可以獲得對卡哈的一些了解。

之後跟隨指引找到內蒂,她在得知我們腦內有奪心魔蝌蚪後大驚失色。

需要注意的是,跟著內蒂進入隔間後的對話需要完全配合她,如果未能取得她的新人她就會直接攻擊玩家。

顯然,內蒂並不具備剝離奪心魔蝌蚪的能力,不過據她所稱哈爾辛似乎有辦法,這就和德魯伊長老交給我們的任務“拯救德魯伊”重合了。

關於在隔間內的石像,此後的任務流程可以獲得符文用於解鎖,也可以在完成任務前直接偷竊(不推薦)。

4.第一章 - 向地精女祭司尋求幫助
此任務與德魯伊林地的支線任務“解救地精薩紮”相關聯。
因為在完成該任務前,地精勢力會與玩家敵對,建議先完成該部分再前往地精營地。

如果未救出地精囚犯,進入營地的路線主要為以下三種:
A:完成主線任務“找到吉斯洋基養育間”的前置部分,從北面小道跳到山路。
之後利用輕羽術(無墜落傷害)跳到上方平台,打破石牆進入,入口附近有敵人。
B:從疫病村落的岔路走山道跳到缺口,會遇到一些地精。
C:從南面的營地主入口走側面跳過去,其實和路線B區別不大。

以救下地精薩拉為前提能更好地推進本任務。
下圖是破碎聖所的地圖一覽。
①地精女祭司
②守望者明薩拉
③地精首領
④關押德魯伊的牢房

進入內殿“破碎聖所”後在大廳找到女祭司觸發對話。

完成對話後她會前往她的房間,玩家需要暫時脫離團隊,以單人的形式與她對話(隊友守在門口就行)。
對話後如果通過奧秘判定可以得知那是一瓶昏睡藥水,之後與她進行戰鬥。
【備注】不建議讓門外的隊友進來協助,這樣容易驚動外面的地精,引發全體敵對。

如果可以獲得她身上的幼蟲,如果此前已經解鎖了守護者劇情則可以直接使用。

地精三巨頭之二的守望者明薩拉在地圖東北面。

對話後會觸發決定薩拉的生死,選擇保持沉默則薩拉被處死,便於我們幹掉地精首領(但無法完成成就“三救薩拉”)。
如果選擇協助她,她會離開當前位置並召集地精,一次長休後觸發德魯伊林地的攻城戰。
此外,她還會提議讓玩家帶隊處理林地的德魯伊,這部分屬於邪惡路線,我們二周目再來(有和她相關的劇情)。
【備注】就算選擇協助她,也可以選擇“還有事完成”,救出哈爾辛並告知實情,返回林地協助德魯伊打防守戰。

關於上文提到的“處死薩拉”,讓她去喂蜘蛛可以讓地精首領門口的兩個衛兵離開,便於之後處理首領時減少敵方增援。

地精三巨頭之二在下圖的房間內進行儀式。

靠近後會觸發劇情,儀式總共有三個部分,最多隻能干擾其中的兩個部分而不被發現。
【備注】在干擾了兩次後,最後一次的死靈對話有一定的機率不會暴露身份,想要先手搞定地精首領的話建議讀檔。

建議先通過干擾儀式讓首領坐回王座,他身後的兩個巡邏兵可以潛行搞定。
下圖左邊的直接切換回合制潛行擊殺,右邊的爬上樓頂(房間內牆邊都有梯子),遠程射擊腳手架讓他掉下去。

之後再專心對付首領,可以先在樓頂投擲吸引範圍內敵人的投擲物,然後射擊火盆打先手。
注意下圖示記的“戰鼓”,必須在第一回合破壞,否則地精會嘗試過去敲鼓引來大量增援。
【備注】無論之前幹掉兩個首領時是否被發現,在幹掉地精首領後都會觸發整個營地(內外營地,不含疫病村)的敵對,因此建議先完成地精營地內的探索與事件觸發。

幹掉首領後可以拿到鑰匙,打開王座後方的鐵門拿獎勵(也可以直接撬鎖)。

如果對自己的實力沒有自信,也可以先不觸發地精首領戰,從下圖區域進入牢房,尋找被困的德魯伊。

下圖示記的桌子上和守衛都有鑰匙,可偷偷打開門救出德魯伊(筆者是最後才來救的所以為戰鬥狀態)。

救出德魯伊後與他對話,如果此前沒有幹掉三大首領,哈爾辛會提議並肩作戰,清理地精營地,反之他會直接返回德魯伊林地。

如果已經幹掉了地精首領,在階梯上的牢房裡可以看到下圖右側的屍體,拔出來並破壞洞口可以直接離開。

此外,在清理地精營地時,可以利用“動物對話”遊說下層的兩隻蜘蛛,撬鎖開門讓它們協助我們戰鬥。

最後在明薩拉所在的區域找到下圖位置,可以進入隔間。

隔間內屬於禁止進入的區域,不過此時我們已經將三名首領都解決了,直接硬闖就行。

如果搞不定食人魔,也可以將她引到右側房間,之後逃出來引爆地板讓它掉下去。

此外,也可以從大廳的“油桶房間”利用縮小術或轉為氣體形態穿過窄縫抵達此地。
【備注】即被商人守衛攔著的房間,切記裡面禁止煙火,可以利用飛行或瞬移從隔壁房間潛入。


之後的區域需要進行解謎,將大廳中央的黑暗標記擺到光照著的四格位置即可。
解鎖後操縱控制杆,進入區域“幽暗地域”。
【備注】有開鎖工具的話直接撬鎖更快些。

6.第一章 - 找到吉斯洋基養育間
此任務需要萊埃澤爾在隊伍裡才可推進。
從渥金的休眠地一路往西,可以在木質橋梁附近碰到名為“艾麗卡”的提夫林,完成對話後她會離開。
【備注】也可以先去林地裡找到蘇洛,不過最終都會指向此地。

看到遠處的吉斯洋基百夫長與部下交談後,往下直接靠近並觸發劇情。

如果此前已從影心處拿到了“奇特遺物”,遺物會有所反應。

在對話中選擇遊說判定(DC10),通過後即可避免與吉斯洋基小隊戰鬥。

反之則會直接進入戰鬥,敵人按強度的排序如下圖。
建議的攻略順序為3→2→4→1,隊長等級較高,招架率和重擊率都很高,建議先用輔助法術牽製她。

完成戰鬥後可以從隊長身上獲得特殊物品,使用後得知養育間的大致方位。
如果和平解決則能從百夫長口中得知位置。

此後從一旁的隘口離開(可返回,會觸發部分夥伴劇情)。

7.第一章 - 其它部分
在林地附近的斷橋處可以觸發劇情。

遇到了盛裝打扮的怪人,他會招待玩家到其它地方去。

顯然這名“貴客”是一名惡魔,它聲稱能幫我們解決幼蟲的問題,但最好還是不要信任他為妙(其它路線)

在營地進行三次長休後,會在度過夜晚時觸發劇情(需要萊埃澤爾的好感度達到一般水準)。

劇情中萊埃澤爾會來襲擊差點無法維持自我的玩家,通過判定即可解決危機。

這之後即可見到玩家在創建角色是設定的“守護者”,並得知相關故事背景。

此後再次幹掉幼蟲宿主時即可解鎖強化選單,消耗獲得的幼蟲取得一項能力。
【備注】想讓其它角色也取得能力需要通過對話進行判定,幼蟲為全隊共用,需要慎重使用。

8.第一章 - 找埃塞爾嬸嬸幫忙
此任務與河岸茶室的支線任務”解救梅琳娜“相關,詳細內容請參照本攻略的相關頁面。

9.第一章 - 調查寄生蟲
此任務觸發地點在幽暗地域的蕈(xun4)人村的下圖位置。

與NPC對話後可以告訴他實情,他會叫來一隻友好的奪心魔。

奪心魔聲稱可以嘗試治愈我們。

配製藥劑需要”鬼頭蘑菇“和”狂亂之舌“,都能在本區域找到。

如果選擇服用藥物,會觸發多段DC10~15的判定,通過後即可相安無事。

儘管未能治愈我們,但奪心魔仍表示抱歉,並解鎖一件特殊裝備的販賣。

10.第一章 - 前往月出之塔
共有兩種途徑前往月出之塔。
一是完成主線任務“吉斯洋基養育間”的前置部分,從隘口途徑養育間。

二是走地下,穿過幽暗地域和復仇之爐(灰矮人營地)。
進入幽暗地域的兩條路線在主線“地精女祭司”和“埃塞爾嬸嬸”中均有提及。
抵達幽暗地域後,通過岸邊的船前往復仇之爐,途中會遇到放哨的灰矮人。
【備注】幽暗地域的哨所背面也有升降梯,不過暫時無法使用。

如果在支線任務“丟失的靴子”中拿到了靴子,即可一路通過對話友好地進入復仇之爐。
雖然上岸後會被訛點小錢。

抵達復仇之爐後,一路左轉找到通往月出之塔的路線,矮人們會通過對話提示需要特定的提燈。
獲取提燈的部分與支線任務“交送納雷的頭”、“救出真魂者納雷”相關,具體流程請移步至對應部分查看。

11.第二章 - 潛入月出之塔(幽暗地域路線)
此任務是接受德魯伊哈爾辛的建議,從幽暗地域的密道前往月出之塔。
離開幽暗地域後,可以在下個區域的入口看到一名法師。
認出他是大法師“伊爾明斯特·艾摩”後,可以到營地觸發蓋爾的相關夥伴劇情。
【備注】無論先走的是地底還是養育間,都會在進入“蔽影戰場”區域的入口處碰到艾摩。

之後進入“廢棄戰場”,需要注意的是在經過下圖位置後需要點亮光源,否則會強制進入回合模式,並且會有回合傷害。

區域內有一些隱藏的敵人,需要注意的是“枯針怪”擁有死後爆炸,要遠程擊敗。

向前一些就能看到舉著火把的幾名NPC,靠近後會觸發劇情。

無論如何作答,之後都會被襲來的陰影們打斷。

這些陰影對物理攻擊具有抗性,好在直接用火把錘也能錘死(?)。
之後零頭的蘭桑德拉會給我們指明安全地帶——旅館的方向。
【備注】如果此前在德魯伊林地站在德魯伊一方,可以在那邊碰到一些倖存者。

一路往旅館走,途中經過的烏鴉屍體不要碰,會觸發一群烏鴉怪物。

靠近旅館後會觸發守衛劇情,如果此前救下了蘭桑德拉等人,這裡可以免去口舌直接進入。

無論是否通過了第一道關卡,之後都會被攔下。

在之後的對話中,如果在此前的德魯伊林地中完成了以下事件,且難民們最後選擇離開的話,會有人過來替我們發聲:
①完成支線“調查海灘”、“解救難民”和事件“尋找龍穴”,並取得小盜賊頭領“摩爾”的好感。
②與營地裡的法師“羅蘭”等人對話,勸說他們應該待在一起。
【備注】就算沒有人替我們發聲,也可以通過對話或判定推進劇情,不至於屠村。

表明身份後,如果此前已獲得影心的遺物,可以直接展示給賈希拉看以洗清嫌疑,也能通過DC21的魅力判定強行說服她。

之後在酒館和賈希拉碰頭,通過DC10的醫藥判定可以得知酒內有自白劑(不是)。

喝下也沒關係,區區毒藥僅有DC6的體質判定,還能增加她對我們的信任度。

之後開始談正事,想要不受陰影影響並抵達月出之塔,需要當地的一名牧師“伊索貝爾”的協助。

伊索貝爾人在二樓露台,靠近後會觸發劇情。
【備注】因為劇情過後她會回屋,建議先偷看桌上的檔案。

觀看劇情後即可對話,不過她在上完Buff後會觸發新的戰鬥。

曾被抓走的焰拳一員——馬庫斯在被轉化後帶著恐魔們襲來,強行進入戰鬥。

在該場戰鬥中,幾乎旅館區域的所有人都會加入戰鬥。
建議在觸發伊索貝爾的對話前,先將隊友以“一樓大廳兩人,二樓過道一人,觸發對話一人”的配置分布,保證一些能夠觸發事件的NPC不受傷害。

完成戰鬥後再次與伊索貝爾對話,她似乎對對方的“抓捕行動”而不是“刺殺行動”心裡有數,但目前我們無法得知詳情。

之後離開旅店,動身前往月出之塔。
在外出的橋上會碰上幾名豎琴手,他們提議和我們一起去伏擊敵方巡邏隊。

抵達目標地點後,建議讓一人潛行躲在下圖遠處,兩人上房頂,最後一人觸發對話。

遭遇巡邏隊時,可以通過DC14的威嚇判定強行拿到提燈,並放巡邏隊離開。

當然也能隨時呼叫埋伏的友軍出來乾上一架,下圖是巡邏隊最強的“卡尼斯”的屬性。

無論是否幹掉敵人,最後都需要在地上撿起提燈。
撿起提燈後會觸發劇情。
【備注】雖然之後也能再獲得一個提燈,但並不會觸發與皮克精的對話。

拿起提燈後與裡面的皮克精對話,可以先談好條件後將它放出,獲得一個免疫幽影影響的鈴鐺,此後再也不需要提著火把了。
當然,也可以扭動裝置或砸碎提燈,將它幹掉(沒有獎勵,更沒提燈)。

繼續往前,在進入城鎮前的光幕外可以找到吉斯洋基人的手記。

如果此前未完成“吉斯洋基養育間”的相關劇情,此處萊埃澤爾會表示不滿。

一路前往月出之塔,在塔外再次見到同威爾簽訂了魔契的惡魔米佐拉。
她讓威爾從月出之塔裡救出“她的資產”,我們也能利用這點通過判定(DC20)和她談談條件。

進入月出之塔前會被守衛攔下,判定不難。
之後在謁見間觸發劇情,見到了真魂者的領袖“凱瑟裡克將軍”。

劇情中我們可以得知,凱瑟裡克似乎並不會真正受到傷害,看起來如同無敵一般。
之後需要決定地精們的生死,將它們放了也不會支援玩家,不過或許會在別的地方碰上它們。

在完成該段劇情後,如果此時仍未完成“吉斯洋基的養育間”相關劇情,此處萊埃澤爾會強行進行對話,要求離隊。
通過一個DC6的威嚇判定即可讓她留下,無須在意。

之後前往二樓,靠近門徒澤瑞爾後觸發劇情。

接著需要通過判定瞞天過海,基本都為DC14~DC18。

取得澤瑞爾的信任後,她會交給我們一個任務,前往陵墓找到巴薩紮爾保管的遺物。
這部分任務與“拉斐爾的宿敵”相關,接下來的部分請參照相關頁面。

謁見將軍後前往二樓,首先得通過澤瑞爾的“忠誠檢定”。

如果通過,澤瑞爾會讓我們前往陵墓尋找“暗夜之歌”。
未通過的話將直接開戰。
【備注】通過檢定後可以和看門的門徒對話,欺騙她或是幹掉她也能前往上層(接月出塔頂流程)。

12.吉斯洋基的養育間
從隘口前往瑰晨修道院,進入地區後沿路向北走。

通過DC15的力量判定即可將纜車拉過來,省去許多時間。

靠近瑰晨修道院後觸發劇情,正好碰上一群邪教徒被吉斯洋基戰士帶走。

修道院大門緊閉,從下圖位置往下即可繞路前往。

跳躍幾次後利用藤蔓向上。

從缺口進入後,往上走是探索修道院外圍,往下走是進入修道院。

在正廳處拉動一旁的控制杆就能打開大門,以後就不用繞路了。
【備注】兩側還有可以撬鎖的鐵門,裡面有一些物品和文獻資料。

一番調查後從雕像左側的階梯向下,進入吉斯洋基據點。

因為吉斯洋基族群通常在種族上認為高人一等,一般的回答都交給萊埃澤爾即可解決。

一路前往醫療室,可以看到房間桌上的一些幼蟲,目前先不急著拿。
同醫生對話後觸發劇情。

對話後醫生向我們介紹了她的“最新研究”,老老實實讓萊埃澤爾進入就好。

之後會連續觸發多段對話判定,需要注意的是,此處一定要讓萊埃澤爾下來。
雖然判定都比較難(DC20~DC23),但只要成功一次就能擺平危機。

最後機器被破壞,在與醫生的對話中選擇欺瞞即可相安無事。
如果她知道幼蟲仍然活著的話,她會直接逃離房間並把我們鎖在裡面。

被鎖倒無所謂,木門可以輕易破壞,撬鎖也只有DC10的判定需求。
重要的是房間內的各類道具可以直接拿取(包括幼蟲)。

唯一需要注意的是在出門時會被外面房間的戰士們襲擊。
【備注】醫生會在最遠處使用“法術反製”,建議優先擊殺。

前往尋找審判官,途徑百夫長的房間時會觸發劇情。
審判官似乎也在尋找影心持有的那件遺物。

本以為終於可以見到審判官,但因為鑰匙被百夫長拿走了,只能先和她對話。
在對話中,只有選擇“需要你描述武器”才能在保住遺物的同時,避開和她的戰鬥。

選擇此外的項目基本都會進入戰鬥,百夫長的屬性如下圖。
建議優先幹掉站好位置,一人對付兩頭狼,一人站在門邊鎖門,一人對付她的副官。
【備注】別忘了影心怕狼。

之後利用百夫長手上的鑰匙繼續前進,開門進入後就會觸發劇情。
【注意】觸發此劇情後,除非在後續劇情選擇將遺物交出,否則會與吉斯洋基人徹底敵對。

在同審判官的對話中,可以了解到關於遺物的一些背景資料。

建議順帶增加一下萊埃澤爾的好感度。
在與女王對峙時,如果已獲得萊埃澤爾的好感(友善或更高),她會尊重玩家保留遺物的決定。

審判官的屬性如下,周圍的四名敵人均為死靈生物,可以使用驅散。
另一方面,建議利用沉默和定身讓他化身木樁就能輕鬆幹掉。

完成戰鬥後吉斯洋基的女王現身,迂回一會可以了解到更多訊息。
如果將遺物的事情告訴她,她會打開傳送門,讓我們前往星界將“守護者”幹掉。

順帶一提,不說出實情而直接拒絕的話只會引來神明的怒火,強行結束遊戲。

如果將遺物的事情告訴她,她會打開傳送門,讓我們前往星界將“守護者”幹掉。

嘗試進入棱鏡時會出現提示,如果想要了解更多劇情,可以先順著進去。
【備注】無論進入棱鏡或直接離開,都會導致女王派的吉斯洋基人與玩家敵對。

進入棱鏡後單刀赴會,穿過拱門會見守護者。

就算在對話中選擇殺死守護者,它也不會真正死亡,反倒是我們得知吉斯洋基女王的陰謀。

返回後向萊埃澤爾展示記憶即可說服她。

13.尋找凱瑟裡克的遺物
前往陵墓,進入陵墓後聽到下方傳來巴薩紮爾的聲音。
無視之繼續探索,一層有許多陷阱,基本也沒太多好東西,主要是一些文獻。

陵墓的機關順序為“月出之塔”→“女兒”→“將軍”,依序按下畫像下方的按鈕即可。

需要注意的是,此區域內有多種陷阱,建議只讓一人進來就好。

進入區域“莎爾的試煉”,下圖的大門開關需要操縱周邊四個隔間的拉杆,將燭台降下來並熄滅。
【備注】只要還有光,門就不會開(有時包括光亮術和火把),四個隔間也都有許多陷阱。

實在開不了門也別急著讀檔,西面可以跳蘑菇從側面進入試煉區。

需要注意的是,跳蘑菇過去後會遇到下圖的敵人。

在試煉區內可以找到巴薩紮爾的手下,可以同它們一起對抗幽影敵人。

進入試煉區域後往西走,通過一場幽影戰就能見到巴薩紮爾。

巴薩紮爾正苦於應對莎爾的試煉,通常並不推薦在這裡直接幹掉他。
通過對話尋求他的幫助,可以獲得召喚食人怪的鈴鐺。

接著是莎爾的試煉相關,為完成影心的相關劇情,推薦都以她為主導完成試煉。
首先是“穩步試煉”,目標是在躲避敵人的同時,拿到鑰匙開門。

下圖藍色和黃綠色為敵人巡邏路線,拉動綠色標記的拉杆後可以將牆降下,拿到紅色標記的鑰匙後即可開門。

推薦兩種簡單的完成方法:
①隱身+免疫地面鞋,不拿鑰匙用敲門術。
②變煙+回合制,一路飛進去用敲門術。
完成試煉即可拿到啟動平台所需的“陰影寶石”。

其次是“同我試煉”。

此試煉的目標為“擊殺我方小隊的分身”。
分身的屬性、裝備均為滴血開啟試煉時的我方狀態相同,直接脫下裝備空手開試煉,看到分身後再穿上就能輕鬆通過。

最後是“信仰之躍試煉”,目標是抵達內部直接拿寶石。
調整遊戲伽馬值就能看到水中的隱藏道路,也可以直接用飛行術過去。

如果懶得調,也可以參考下圖的路線。


最後抵達的是“寂靜圖書館”,將敵人幹掉後按左側標記按鈕開門,從右側標記的書架上拿到書籍。

將書籍插入開關內即可開啟大門,拿到任務道具“暗夜之矛”和一些暗夜法官的裝備。
【備注】最後一顆寶石的流程請參考支線任務“拉斐爾的仇敵”相關部分。

拿到所有寶石後啟動平台,進入囚禁暗夜之歌的區域。
【注意】進入該區域後,第二章的主線將推進至後半部分,限制在第一、二章的支線將無法完成。

進入區域後遇到巴薩紮爾,主要選擇與影響如下:
①巴薩紮爾把暗夜之歌帶走——影心試煉失敗並永遠離隊。
②幹掉巴薩紮爾——接下文。

守序善良自然是幹掉巴薩紮爾,建議先讓隊友在對話期間站好位置,否則有可能會在未拿到先手的情況下被大骷髏推下懸崖。

巴薩紮爾的面板如下(標準難度),它本身並不算強,盡可能控住他並利用“洛山達之血”的目盲效果,搭配牧師驅散就好。

完成戰鬥後得知暗夜之歌實為塞倫涅女神之女,進入抉擇:
①讓影心完成試煉,影心轉職並基本失去自我,獲得傳奇裝備“莎爾的暗夜之矛”。
相對的,失去了塞倫涅保護的旅館會被幽影控制,除賈希拉外的所有NPC將化為幽影(賈希拉可哄騙入隊)。

②阻止影心,將暗夜之歌解放出來——接下文。
【備注】如果玩家和影心的關係不佳,之後影心也會離隊。

恢復了力量的艾琳在給我們獎勵後,離開陵墓並直奔將軍的老巢——月出之塔。

之後離開陵墓,安慰影心後立即前往月出之塔進行決戰。

14.擊敗凱瑟裡克
抵達月出之塔後,可以看到豎琴手同盟傾巢而出,基本已經不需要我們戰鬥了。
同賈希拉對話可以取得她的協助,進入塔內後會與門徒們戰鬥。

門徒澤瑞爾的屬性如下,開局會使用鏡像術。
如果此前已經將她或塔內的敵人幹掉,可以徑直前往塔頂。

在塔頂與將軍對峙,對話後協同艾琳一同進行戰鬥。
若讓巴薩紮爾帶走艾琳,此部分的分支如下:
①澤瑞爾會讓玩家到前往旅館綁架將軍的女兒——伊索貝爾,開啟“非致命攻擊”擊暈伊索貝爾後旅館NPC幽影化(失去塞倫涅祝福)。
②幹掉澤瑞爾、幹掉伊索貝爾,或完成上述的第①項均可進入塔頂,從將軍的私人祭壇(台階上)接受淨化,觸發遺物並直接進入“主腦巢穴”流程。

將軍和門徒的屬性如下,對門徒使用人類定身,不死者讓牧師上就行。

當將軍血量下降至40%左右時觸發劇情,從塔裡鑽出的觸手把將軍和艾琳都帶走了。

前往主腦巢穴前可以再次接受賈希拉入隊,離開前別忘了拿將軍的戒指。

下圖角色就站在將軍的“私人祭壇”旁。

此外,如果是以被抓住開始的主腦巢穴流程,開局需要先打破艙壁逃離,否則也會因為被轉化而導致遊戲結束。

進入主腦巢穴,一路探索後可以在西南面找到下圖的機器。

按下圖連接四個同類節點後即可開門,裡面是“奪心魔的石碑”。

另外,此區域內還可以通過蒙騙靈魂侍女獲得Buff、救下惡魔完成威爾的任務、救下提夫林和焰拳戰士完成支線。

最後前往巢穴深處觸發劇情。
【備注】觸發劇情後是二連Boss戰,提前準備好。

原來凱瑟裡克還有兩個盟友,他們的終極目標是攻陷柏德之門。

威爾的父親更是被他們帶走,並且植入了幼蟲。

況且,通過死亡三神的力量加上一件耐色瑞爾裝備,他們講奪心魔的主腦納為己用,企圖奪取整個世界。

【備注】如果此時蓋爾已得知了他的“命運”且編入了隊伍,可以選擇“就是這裡”直接“跟他們爆了”,提前結束我們的輝煌一生。

完成後進入戰鬥,優先項是救出右上方被困的艾琳。


此外,在擊敗殘血的凱瑟裡克前,務必將左側的幾個祭司幹掉。

幹掉凱瑟裡克後死亡三神之一的米爾寇出現,進入第二戰。

下圖為米爾寇的屬性,它可受“震懾”等基礎效果的影響,雖然不能被定身和驅散,但牧師還是有用的。
另外,它會在戰鬥中召喚祭司並吞噬它們,以此獲得強化。

完成戰鬥後觸發劇情,同守護者對話並得知一系列的真相。
接下來的任務就是跟隨另外兩名敵人的足跡,前往柏德之門。

擊敗凱瑟裡克的主要獎勵如下,區域內還有一些文獻別忘了收集。

15.前往柏德之門
使用傳送門返回後同人們對話,進入第二章的尾聲。

值得一提的是,守墓人似乎對死亡三神非常了解,不過目前它還不打算告訴我們更多。

再次造訪月出之塔(出去再回來就行),守護者會提示讓我們盡可能地召集隊友(讓他們前往營地)。

本章可用的隊友招募如下:
伊索貝爾和艾琳
在莎爾試煉中說服影心放棄試煉,解放艾琳,讓巴薩紮爾帶走她則無法招募。
只要救出了艾琳,沒對伊索貝爾乾過壞事基本都能招募。
賈希拉
在蔽影戰場救下豎琴手,進入旅館時有人袒護,喝酒時交談甚歡都可以加好感。
之後未與豎琴手敵對,或是將伊索貝爾帶走後哄騙她都行。

哈爾辛
第一章救下他基本就可以招募,完成第二章的“解除幽影詛咒”可以確保入隊。

關於隊友的招募,艾琳和伊索貝爾需要在營地對話才可確定招募,需要注意。

此外,艾琳也能解鎖影心被莎爾封印的記憶,得知她害怕狼的緣由和她的身世。


與“莎爾的暗夜短矛”相對應的是“塞倫涅的暗夜短矛”,在營地與艾琳交談後獲得。

如果此前已完成了吉斯洋基養育間的相關劇情,並選擇忤逆女王,會在通往柏德之門的路上遭到吉斯洋基人襲擊。

敵方將領的屬性如下。

前往柏德之門後觸發劇情,另外兩位“代言人”對計劃受挫感到煩躁,不過主導此事的戈塔什似乎仍有勝券。

切換區域時在營地長休,遠處就能看到柏德之門了。

長休後會觸發劇情,選擇自己的“目標”。
【備注】起源角色會有額外的選項。

之後觸發襲擊,需要在3回合內抵達傳送門,否則遊戲直接失敗。
建議在長休前換上一名先攻值(敏捷)較高的隊友,最好是有“警覺”專場的。
【備注】直接找守墓人要個雇傭兵升級是最方便的。

進入傳送門後,看到遠處的吉斯洋基戰士正在展開攻擊。

順著守護者的呼喚前往協助,卻不料我們的守護者竟是一隻奪心魔。

選擇協助它,之後聽他解釋得知它也是由人轉化的,機緣巧合下脫離了主腦的控制,並在柏德之門展開了新的生活。

直到有一天被戈塔什發現,將它的力量剝奪後登上了新的台階。

隨後吉斯洋基人的歷史介入,君主(守護者奪心魔)找到了關押俄爾甫斯的遺物,並利用遺物擺脫了主腦的控制,一直躲在遺物裡限制著俄爾甫斯並伺機反攻。

在對話的最後,我們可以選擇是否進一步轉化(如果此前已吞噬了幼蟲)。

選擇轉化則可以解鎖最外環的大腦升級,但整個人的性質(包括樣貌)會發生改變且不可逆。

通過一個DC20的檢定則可以暫時將它留下,存在背包裡隨時使用(想的時候再轉化)。
接著就是柏德之門的篇章了。

16.飛龍要塞外長休過後進入飛龍關外。
需要注意的是,因為本區域的NPC較多,而本作會將玩家所在的大區域全部執行預載入(或快取)。
因此建議在進入本區域後重啟遊戲,將第二章的快取清空掉。之後每當卡頓的時候,重啟遊戲基本都能解決。

首先我們抵達的是難民營,先前我們救下的提夫林和矮人們都會在此區域內出現。
被抓走的摩爾仍不見蹤影,在物資存放處旁可以找到他們的小商人。

在下圖兩個區域可以提前遇到身為變形怪的奧林。
【備注】右鍵點擊NPC,使用“調查”即可得知該NPC的真實身份。


救下的侏儒通過鐵匠處的暗門抵達(首次需要從海灘找到洞口)。
他們會提供一個任務,同時也能協助我們對抗“鋼鐵衛士”。

在通過進城關卡時,如果此前在幽暗地域和復仇之爐救下了侏儒,並在月出之塔將他們再次救出,這裡直接選擇激進的對話選項就行。

侏儒會出手將鋼鐵衛士無效化,直接進去就好。

如果此前未能救下侏儒們,也可以從東面的懸崖一路跳過去,潛入關卡內。

關於鋼鐵衛士,此前在對抗至上真神勢力時,如果有被紫色眼球看到了就無法通過。
在走守序善良路線時基本都會被發現,目前的猜測是:
①地精營地:屋內幹掉祭司,迅速幹掉首領,明薩拉房間眼球破壞木橋讓它掉下去。
②復仇之爐:等待真魂者死亡,或潛行將眼球幹掉。
③月出之塔:盡量不在塔內戰鬥,在後半部分潛入塔頂。
④使用失明術、沉默術或潛行幹掉眼球。

通過關卡後,進入要塞時可以利用難民營的“劍灣快遞”裡偷來的通行證。

或者是第二章將軍Boss戰區域,下圖示記的桌子上拿到邀請函,兩者均能直接放行,無需通過檢定。

地點“夏芮絲的愛撫”上層,水精靈的房間裡也有一份邀請函。

此外,也可以通過完成支線任務“調查謀殺案“後,從飛象偵探手中拿到通行證,或是”捐款20000“後通過。

17.拉斐爾的提案
進入“夏芮絲的愛撫”,與吧台旁的女半身人對話觸發任務。
她告訴我們拉斐爾在上層的房間等著我們,徑直前往即可。
【備注】此任務與吉斯洋基人的任務“幫助百夫長沃斯”、“吉斯洋基戰士”重合。

如果此前已經觸發了同吉斯洋基女王敵對,並獲得百夫長沃斯的協助,這裡可以看到她正嘗試打動拉斐爾。

當然,沃斯無法給予拉斐爾想要的東西,他真正在意的“交易對象”是我們。

在談判過程中,拉斐爾暫時封住了君主的感應,並向我們坦白他擁有救出俄爾甫斯的方法。

原來拉斐爾真正想要的是主腦頭上的耐色瑞爾王冠,為此自然要讓俄爾甫斯將主腦消滅。

根據是否簽署同拉斐爾的交易,關於主線的影響如下:
①獲得錘子,但必須在獲得王冠後交給拉斐爾(或許可以在給拉斐後再幹掉他)。
②獲得錘子後與君主的關係惡化,再次進入星界時會觸發破壞遺物的劇情。
③無視交易,拉斐爾會在推進主線前繼續原地等待。

18.戈塔什的耐色石
進入要塞後會觸發劇情,受戈塔什控制的鋼鐵衛士“誠邀”我們去參加戈塔什的授爵典禮。

就算無視也可以繼續前進,不過惡魔米佐拉會在橋頭出現,建議我們去看看。

此外,還能通過遊說判定在要塞內購買一些裝備。

前往要塞二樓參加典禮,得到了與戈塔什直接對話的機會。
也可以就在此地開戰,不過鋼鐵衛士將會是個大問題。

對話中我們得知三人的本來目的是讓戈塔什控制柏德之門,之後再不斷地將居民轉化。

不過在將軍已死的當下,這個計劃已經無法再次進行,因此他向我們提出了“攜手統治”的建議。
答應他的話會立即與奧林勢力敵對,當然也可以先不答應他,尋找其它方法。
【備注】因為與任何一名門徒戰鬥都會影響柏德之門內的情況,建議先完成地區內的探索再推進主線。

在觀看威爾的父親——雷文伽德公爵為戈塔什加冕後離開此地。

過橋時再次碰到米佐拉,這次她的提案是恢復雷文伽德公爵的神智。

21.戈塔什的耐色石
此後,如果還未取得戈塔什的耐色石,可以返回並選擇與他合作。
可以使用“偵測思想”得知他希望我們保持強硬的合作關係,這樣他會更放心。
如果要與他交戰,建議先完成支線“鋼鐵侏儒的復仇”。

戈塔什是個有野心的人,雖然他會嘗試排除他的敵人,但他也並不排斥有實力的人與他合作。

值得一提的是,就算答應與戈塔什合作,在首次對抗主腦的時候他也會死去。
因此,如果不需要他的裝備,通過判定並選擇與他合作也是個不錯的選擇。
拿到戈塔什的耐色石,或是與他合作後前往密潭碼頭。
【注意】乘坐小船後將進入本作的結尾部分,所有的支線流程均無法完成。

抵達密潭後一路前進,路上會遇到一輪食腦魔的戰鬥。
途中可以找到冒險者姐妹的遺體,將妹妹“莉絲特亞”的遺體帶到姐姐身邊可以獲得一些小玩意(姐姐遺體在上鎖的門裡)。

19.召集盟友
此任務為應對最終戰的同盟募集。
顧問弗洛瑞克
在飛龍關要塞內,從下圖位置可以進入要塞下方的監獄。

使用扒竊即可獲得守衛身上的鑰匙,因為是否見血會影響此任務發展,建議提前打開“非致命攻擊”或全程潛行。

從守衛身上拿到鑰匙後,可以在監獄深處打開房門,救出囚犯。

如果在第一章的“渥金休眠地”,從火海中救出了顧問弗洛瑞克,我們可以在此處看到她。

說服她加入隊伍後,從監獄的儲物間破牆離開。

抵達外部後她會先離開並壯大勢力,可以在最終戰支援我們。

戴摩
此人物在滿足以下情況後,於下城區中部找到,他會表示雖然無法搞定卡菈克的問題,但仍能作為我們的盟友(販賣裝備)。
①第一章,完成了“我們的暴躁朋友”相關升級任務。
②第二章,沒有破壞“終焉光芒旅店”,並再次給卡菈克升級後。

摩爾
此人物在滿足以下情況後,於下城區的九指營地找到。
雖然不會直接幫助我們,但摩爾的手下仍可以出售一些裝備。
①第一章,完成“尋找龍穴”相關任務(本攻略的“拯救難民”部分)。
②第二章,在摩爾被帶走後答應孩子們帶回摩爾(摩爾會自行逃出)。

羅蘭
此任務在滿足以下情況後,於下城區的中部“魔法雜貨店”找到。
①第一章,德魯伊林地勸他留下陪朋友。
②第二章,救出提夫林囚犯後在雷斯文小鎮外找到他。

【注意】完成他的同盟任務需要在第二章的莎爾囚牢裡,說服影心並直接救出“暗夜之歌”。
與他對話後走上樓梯,同洛若坎的幻影交談。之後使用最左邊的傳送門即可傳送至魔法高塔。

同洛若坎對話,原來他的目的同巴爾薩紮一樣,僅僅為了利用艾琳女士的力量。

無論是否答應他的請求,返回營地找到艾琳後都能和她一同去見洛若坎。

再次前往高塔後羅蘭也會在場,嚴詞拒絕洛若坎的提案後進入戰鬥。

洛若坎的面板如下,因為他會使用技能反擊,強烈建議先解決周邊的元素敵人。

完成戰鬥後將洛若坎處決。

利用死靈術可以得知地下密室的一些情報(便於完成其它支線)。

同羅蘭對話後他會成為高塔的主人,他也承諾會在最終戰協助我們。

召集盟友(補充部分)
賽夫洛
此人物在滿足以下情況後,會在最終戰時出現:
①第一章,解除德魯伊營地的危機,且賽夫洛存活。
②第二章,艾琳和伊索貝爾存活(無論是否協助將軍),並且在巢穴裡將賽夫洛救出。
③第二章,從月出之塔的地下監獄裡救出提夫林們,並找到失散的羅蘭。

阿拉貝爾
此人物在滿足以下情況後,會在最終戰時出現:
①第一章,從地精營地裡救出哈爾辛,且讓他隨行前往第二章。
②第二章,完成支線任務“解除陰影的詛咒”。

吉斯洋基人(百夫長沃斯)
此人物在滿足以下情況後,會在最終戰時出現:
①第二章,收集關於俄耳甫斯的情報,並反抗現任的吉斯洋基女王,在長休時觸發並答應協助百夫長沃斯。
②第三章,完成支線任務“希望之邸”,並拿到俄耳甫斯之錘,將俄耳甫斯解放出來(無論何時)。

伊索貝爾
此人物在滿足以下情況後,會在最終戰時出現:
①第二章,旅店防衛戰時保護她不被帶走。
②第二章,拒絕答應將軍將伊索貝爾帶到月出之塔的請求,並在第二章結尾與她交談。

艾琳女士
此人物在滿足以下情況後,會在最終戰時出現:
①第二章,在莎爾的囚牢裡拒絕將她殺死。
②第二章,莎爾的囚牢,不能讓巴薩紮爾將她帶走。
③第三章,在支線任務“暗夜之歌”的流程中,拒絕洛若坎的提案並將他擊敗。

瓦萊裡亞
此人物在滿足以下情況後,會在最終戰時出現:
①第三章,完成支線任務“調查謀殺案”。
②第三章,在支線任務“巴爾裁判所”裡將它救下,拒絕成為巴爾的褻瀆刺客。

瓦羅
此人物在滿足以下情況後,會在最終戰時出現:
①第一章,在德魯伊林地與他對話,得知他要前往地精營地(可不完成)。
②第一章,在地精營地將他救出,此後的義眼流程可以拒絕。
③第三章,在鋼鐵衛士的製造廠大門前救下他。

九指
此人物在滿足以下情況後,會在最終戰時出現:
①第三章,在支線任務“協助地下勢力”裡拒絕協助石頭領主。
②第三章,支線任務“協助地下勢力“裡得知散塔林會的背叛,並返回九指處化解危機。

烏瑪
此人物在滿足以下情況後,會在最終戰時出現:
①第一章,阿斯代倫的夥伴任務,不殺害在茶室遇到的吸血鬼獵人。
②第三章,利文頓西面找到烏瑪,並答應協助尋找被擄走的孩子。
③第三章,阿斯代倫的夥伴任務,破壞儀式後使用法杖將囚犯放出。

哈爾辛
此人物在滿足以下情況後,會在最終戰時出現:
①第一章,在地精營地將他救出,並解除德魯伊營地的危機。
②第二章,完成支線任務“解除陰影的詛咒”。

明薩拉/明斯克
此人物在滿足以下情況後,會在最終戰時出現:
①第一章,完成“解救難民”相關任務,使得在第二章時順利進入旅店。
②第二章,若選擇協助將軍擄走伊索貝爾,則需要返回旅店說服她,並完成戰鬥。
③第三章,找到豎琴手的藏身處,並完成支線任務“高階豎琴手”和“協助地下勢力”。

焰拳
此派系的人物在滿足以下情況後,會在最終戰時出現:
①第二章,在巢穴裡救出米佐拉,使威爾存活。
②第三章,在飛龍關橋頭與米佐拉對話,之後在長休時觸發並接受米佐拉的提案。
③第三章,進入鋼鐵王座並救出高公爵。
【備注】也可先帶出高公爵的屍體後再接受米佐拉的提案。

米佐拉
此人物在滿足以下情況後,會在最終戰時出現:
①第二章,在巢穴裡救出米佐拉。
②第三章,在飛龍關橋頭與米佐拉對話,之後在長休時觸發並接受米佐拉的提案。

鐵手侏儒/貢德信徒
此派系的人物在滿足以下情況後,會在最終戰時出現:
①第一章,幽暗地域,協助蕈人和鐵手侏儒。
②第一章,復仇之爐,袒護被奴役的鐵手侏儒。
③第二章,月出之塔,從地下監獄裡將侏儒們救出。
④第三章,在利文頓找到鐵手侏儒的據點,並接受支線任務“鐵手侏儒的復仇”。
⑤第三章,在支線任務“鐵手侏儒的復仇”中做出選擇,袒護貢德信徒則失去鐵手協助,幹掉貢德信徒則獲得鐵手協助。
【備注】貢德信徒的協助需要在鋼鐵王座中將人質盡數救出。

20.巴林的耐色石
此任務建議在完成支線任務“巴爾裁判所”後進行。
前往下水道的“底城廢墟”傳送點,與上鎖的石門互動觸發對話。

就算在持有巴爾信物的情況下,也需要得到“證明”才能通過。
當然,在持有信物時,玩家要麽已經成為了褻瀆刺客(幹掉飛象),要麽就已經將裁判所的信徒都幹掉了(救出飛象)。

進入後會在路途中遭到幽魂的襲擊,強度不高,不過距離較遠,可以往回走拉扯一下。

通往神殿的路上有一條岔路,下圖左側是主腦的所在地,可以先過去開個傳送點。
右側則是通往巴爾的神殿,基本不會遇到敵人。

使用護符即可進入神殿,可以看到遠處被鎖在台上的同伴。

需要注意的是,如果此前已將裁判所的信徒幹掉,這裡就算將戈塔什的耐色石帶來也無法取得奧林的信任。

進入戰鬥後奧林會變身,下圖為變身後的屬性。
盡量將戰鬥控制在祭壇周圍可以減少敵人的參戰數量,也可以將台上的隊友救下以增加人手。

完成戰鬥後拿到奧林的傳奇武器和她的耐色石。

22.對抗主腦
最後,在密潭深處直面耐色腦。

接著與耐色腦進行正面對決,嘗試通過耐色石控制它的王冠。
值得一提的是,此處共有四次連續的檢定,可以選擇特定的屬性進行判定。
難度分別為DC20→25→30→99,DC99的最後一次判定只能通過骰出大成功才能通過。
【備注】未能全數通過也無所謂,這裡的成功次數越多,最後階段裡耐色腦的初始血量就越低。

遺憾的是,就算我們有著遺物的加持,依舊無法很好地掌握耐色石的力量。

解除了限制的耐色腦脫離了它的束縛,召來了奪心魔大軍並進攻柏德之門。

無可奈何的我們只好先返回星界,同君主進行商議。
接下來會對俄爾甫斯的去留進行最終抉擇(如果此前並未將他救出)。

因為我們腦內的幼蟲仍受主腦影響,而靈吸怪的心靈控制能力遠強於其他種族。
所以必須讓一名靈吸怪來操作耐色石,只有這樣才能避免主腦的干涉。
根據玩家的行動與入隊的夥伴情況,可以分為下述三種方式:
①卡菈克在隊伍裡時,她會主動提議變為靈吸怪,這樣她就能躲過地獄引擎帶來的死亡威脅。
②身為靈吸怪的君主會主動提出讓他來進行操控,不過隊友們會表示反對。
③無視君主的反對,嘗試救出俄爾甫斯,放棄與他同化。

如果選擇將俄爾甫斯救出(無論是此時或是先前),君主會直接投入主腦麾下。
不過我們仍可以通過說服讓俄爾甫斯變為靈吸怪(或者自己變)。

完成轉變後離開星界,前往上城區進行最終決戰。

根據支線任務“召集盟友”的完成狀況,我們可以在最終戰區域裡召喚盟友。
按鍵位置在左下角的武器欄上方。

進入教堂後發表演說,聽同伴們發言後開始前進。

之後的區域有大量敵人把守,建議多召喚盟友進行協助,不用全數擊殺也行,只要能抵達主腦所在地就好。

在靠近主腦時耐色腦會召喚一艘螺殼號,它會每回合發射一輪炮擊,地面上的黃圈就是它的炮擊範圍。

在爬上耐色腦後進入戰鬥,如果此前已與君主敵對,抵達這裡時他也會出現。

另外,如果未能取得飛龍關下方的紅龍協助(高公爵支線),此處出現的紅龍也將是個較難處理的大威脅。

還有一點需要注意,在耐色腦的表面上行走會有機率召喚出觸手。
觸手會在行動時以一定概率束縛一名附近的角色。

讓我方的靈吸怪對著主腦使用特殊技能後進入最後的戰鬥區域。
耐色腦的屬性如下,根據此前通過的判定次數可以有效削減它的初始血量。

需要注意的是,主腦會對攻擊者造成一次反擊,建議盡可能讓所有隊友都進入此區域(畢竟還有時間限制)。

在最後的抉擇裡,我們也可以選擇將靈吸怪幹掉,自己支配王冠,成為至上真神。
不過這樣將無法觀看尾聲部分。

如果選擇將主腦摧毀,則會進入尾聲部分,根據玩家做出的各種選擇查看夥伴們的結局。

在最後,我們作為劍灣的守護者被載入了歷史。

結尾後還會有個彩蛋,最初在墜落點附近的遺跡喚醒的“守墓人”其實是死亡三神的敵人。

1.鸚鵡螺墜毀區域
區域總覽
下圖為本區域的地圖一覽,各標記點對應的事件、支線任務如下:
①支線任務“探索廢墟”
②夥伴“影心”
③夥伴“阿斯代倫”
④夥伴“蓋爾”
⑤夥伴“萊埃澤爾”
⑥事件“受傷的奪心魔”

支線 - 探索廢墟
此任務的流程中可以獲得蓋爾、阿斯代倫和影心的激勵點數。
靠近廢墟後可以看到幾名盜賊,他們似乎在附近尋找戰利品。

可以選擇遊說、欺瞞和威嚇判定將他們趕走(DC10的魅力/智力/力量)。
【備注】威嚇需要使用阿斯代倫進行對話,這項對話不會讓隊友知道他是吸血鬼。

廢墟的入口共有三個。
①直接過去敲門。
②順著機關往上看,用弓箭射擊上方繩子,砸開洞跳下去(無墜落傷害)。
③繞路,用開鎖工具打開密道。

首先是路線1
直接過去叫門會觸發對話,如果此前未幹掉門外的盜賊,無論如何這裡都無法進去,只能選擇開鎖。
【備注】使用阿斯代倫欺騙成功可以獲得激勵點數,不過結果是一樣的。

進入後可以看到一旁的門後就是那幾名盜賊,靠近後會直接觸發戰鬥。
值得一提的是,門旁邊有一個開關,可以讓一名隊友先守在一旁,等敵人進來後就關門,逐個搞定。
【備注】可以選擇隔開敵人後選擇路線②,分批幹掉敵人,或是將敵人全部引進來後從路線③開始探索。

也可以直接觸發戰鬥,利用遠處的爆炸桶造成傷害。

接著是路線2
射擊機關,或是在未察覺陷阱的情況下踩上去可以抵達此區域。
如果區域內的盜賊未被解決,落下後會直接進入戰鬥。

完成戰鬥後,在爆炸桶後撿起盜賊工具,開鎖並進入廢墟。
如果身上沒有解除陷阱的工具,基本無法拿到好東西,這個方向也無法抵達另一邊,因此推薦直接走路線3。

路線3
從下圖位置沿路走即可抵達密道入口,開鎖需要通過DC20的敏捷判定。

進入後來到一個類似墓穴的地方,周圍躺著一些屍體和骷髏。
需要注意的是,之後啟動開關會讓它們作為不死者重生,因此建議提前拿走它們的裝備,或是直接潛行攻擊秒殺。

靠近內部階梯即可通過感知查到開關按鈕所在。
按下按鈕後,場景內的屍體和骷髏就會重生為不死者,強行進入戰鬥。

調查機關打開的房間內棺木,根據玩家的回復,這名亡靈會在未來的遭遇中做出不同的行動。

一旁的箱子也能拿到項鏈”迷失之聲護符”,是重要的死者交談道具。

墓穴內的小房間可以找到《逝去諸神之書》,通過DC15的魔法判定可以將其打開,蓋爾和影心的激勵點數。

之後解鎖大門就能抵達此前路線1和路線2的那一側。

如果持有解鎖陷阱的工具,打開有陷阱的棺木可以拿到裝備“鋼鐵衛士的指引”。

事件 - 受傷的奪心魔
在墜毀區可以找到被殘骸壓住的奪心魔,靠近後會觸發事件。

對話中可以通過DC15的智力判定向它屈服,將它救出並進入戰鬥。
也可以直接讓它留在那等死,然後在對話外將它幹掉拿經驗值。

翠綠林地
紅色標記 - 區域連接點
①營地隱藏出入口
②龍穴
藍色標記 - 任務相關
①調查海灘
②拯救難民
③醫師內蒂的協助
④盜竊神像(龍穴內接)
⑤調查卡哈
⑥卡菈克個人線
⑦萊埃澤爾個人線
⑧威爾位置
⑨拯救地精薩紮
綠色標記 - 事件與NPC
①蹩腳的提夫林吟遊詩人
②癱瘓的提夫林
③古怪的公牛
④奧蘭和他的夥伴
⑤死亡的真魂者
⑥吃魚的熊(升降梯)

解救地精薩紮
在德魯伊營地外不遠處,可以通過生存判定找到隱藏的入口。

進入後可以看到遠處有地精。
需要注意的是,靠近啟動的雕像會遭到攻擊,讓一名角色潛行過去關掉即可。

密道內的地圖如下,標記處是雕像和對應的開關。

之後先潛行幹掉上方的地精,之後也可從側面一個個潛行幹掉。
讓阿斯代倫用遠程潛行秒殺可以不觸發戰鬥,只是“進入戰鬥”。

從密道另一側出來後會進入德魯伊的營地,利用跳躍就能過去。

和被關著的地精薩紮對話,選擇將它救出就可以準備開鎖(DC10敏捷)。
【備注】無論是開鎖還是之後的帶路,一旦被營地士兵發現就會觸發戰鬥。

如果在進入營地後再抵達此處,會觸發戰士想要將地精幹掉的劇情。
需要選擇“站到中間”,之後通過DC10的判定(威嚇/遊說)才能將它救下。
【備注】成功完成此場景可以提升蓋爾的好感。

將它救出後,沿密道離開營地即可和它分開,之後本區域內的幾乎所有地精都不會第一時間攻擊玩家了(豺狼人除外)。

之後在地精營地與明薩拉對話時,選擇袒護她後即可在地精營地找到她。
值得一提的是,一旦選擇袒護了她,此後就算與地精敵對她也算作中立部門,只要不傷害她就能繼續推進她的支線。

之後,在主線劇情推進至月出之塔,首次撿到將軍時選擇放走地精們即可完成成就“三救薩拉”。

解救難民
在德魯伊營地內,從下圖位置沿著坡往上走可以觸發事件。

靠近後看到一名熊地精想要刺殺一名平民,進入戰鬥。

完成戰鬥後,只要平民不死就能觸發對話,完成即可獲得特殊道具“靈魂錢幣”。


此任務的另一部分為“從德魯伊手中救出少女”,相關流程請查看本攻略的“獲得醫師內蒂的幫助”部分。
成功救出少女後返回階梯,對話後可獲得獎勵“柯米拉的吊墜“。

第一章拯救難民補充
完成支線“調查海灘”,並在進入林地後救出偷神像的小女孩後,在牛圈附近找到下圖小商人。

一段戲法後如果玩家在他的商店裡買了任意東西,一旁的小孩會來嘗試扒竊。
放過他後使用“調查海灘”裡獲得的口令進入龍穴。

在龍穴內找到他們的頭頭摩爾,因為屢次救出了他的夥伴,可以獲得他的好感。
他能夠在第二、第三章的流程中協助我們,主動提出幫助他也可以接到任務“偷走德魯伊神像”。

前往茶室西南面的島上,在木樁裂縫裡拿到卡哈證據後返回,完成戰鬥即可停止儀式。
之後利用法師之手將神像投擲到沒人看到的位置,拿走並交付即可。
【備注】也可以在交付後從摩爾身上將神像偷回,攜帶在身上就能獲得增益。

事件 - 施加回復
在德魯伊營地內(地精囚籠入口附近),可以找到下圖的上鎖房間。
【備注】與周圍的動物交談可以得知裡面有特殊物品。

正面需要避開耳目撬鎖打開,也可以從地精密道(參考“解救地精薩紮”)的營地入口附近一路跳到屋子背後(需要力量高於15或使用藥水)。

進入後同坐在地上的看守對話,通過DC10的判定(洞悉/遊說/欺瞞/威嚇)得知她中了麻痹無法站起。

讓隊伍中的角色使用“復原術”治好她即可讓她站起,之後進入回合制偷取箱子內的物品“櫥櫃鑰匙”。

事件 - 真魂者
在營地附近的橋頭旁,可以看到兩個年輕人在呼喚受傷的老者。靠近後會觸發對話。

對話後無論選擇如何都會觸發心靈溝通,看到此景的二人將玩家稱呼為“真魂者”。
基本選哪個他們都會跑去找梟熊,只有選擇“我不是真魂者”或“我是倖存者”的時候會與二人的戰鬥。

另外,在二人走後調查屍體,可以通過“歡迎它的影響”來獲取特殊道具“寄生蟲標本”。
之後前往熊巢。
【備注】熊巢內的探索可以獲得影心的激勵點。

熊巢內的岔路可以找到一個魔法匣子,跳到石像背後,通過察覺判定可以拿到禱文。
獲取禱文後閱讀,讓影心打開即可獲取裝備“月淚墜飾”。
【注意】拿取除裝備外的任意物品都會導致影心對玩家的好感度下降。

在巢穴深處可以看到一具骸骨、受傷的梟熊、幼熊和熊蛋。
如果使用了動物交談術(或藥水),可以在首次被發現時觸發對話,通過DC10的判定(威嚇/遊說)避開戰鬥。
【備注】避開戰鬥僅生效一次。

建議先抵達上圖的位置,之後使用動物交談,然後跳過去拿取裝備(別拿熊蛋)再返回,就算觸發對話也可以避開戰鬥。

如果真要戰鬥,將梟熊引到下圖示記位置,射擊石柱落下即可造成高額傷害。

染疫村落
紅色標記 - 區域連接點
①梟熊巢穴
②地下入口(蜘蛛網)
③地下入口(藥劑師地窖)
④地下入口(枯井)
藍色標記 - 任務相關
①尋找暗夜之歌(若未在林地接取)
②調查廢墟(死靈書/輕語武器)
③解救侏儒(大風車)
綠色標記 - 事件與NPC
①異種交配
②撓撓(需動物對話)
③招募食人魔

搜查地窖
在疫村西北面的屋子裡可以看到被蛛絲覆蓋的地面,用火焰破壞蛛網後可以跳下去。

在地窖區域的箱子內可以找到“高崖圖紙”,上面記載者三件“輕語”裝備的打造指南。

此外還能找到相關的製造說明和夥伴專用材料“煉獄合金”。

加工輕語裝備需要材料“輕語樹皮”,此材料請參照本攻略的“幽暗地域”部分。

繼續搜查地窖,破壞下圖的牆面可以繼續移動。

隔壁區域為相位蜘蛛的巢穴,走上蛛網會有束縛判定,燒掉蛛網可以讓蛛網上的部門下落。

完成戰鬥後先搜刮上層,找到一些相關的文獻資料。

之後前往區域西面,看到下方有大型相位蜘蛛Boss。

下圖示記的三個方向均有蜘蛛卵,建議提前將它們燒掉以避免Boss召喚小蜘蛛。

幹掉蜘蛛後可在下層拿到特殊道具“暗紫水晶”。

地窖的另一側入口在藥劑師的櫃台後,使用廢墟內找到的鑰匙即可進入。

藥劑師的地窖內有許多鍊金素材和配方。

在下圖找到開關即可開啟隱藏通道。

進入隱藏區域,注意下圖的棺材內有敵人偷襲,因為會觸發驚恐狀態建議提前出手。

區域內找到的鏡子需要通過在藥劑師地窖找到的資料作答,之後通過判定才能進入隱藏工坊。

工坊內可以找到機關門和一些裝備,對應的鑰匙如下圖。


需要注意的是,開門後先不要觸碰書籍,有壓板機關。

上鎖的書籍需要使用相位蜘蛛巢穴裡的“暗紫水晶”才能開啟,通過多個逐漸變難的判定(DC10~DC15)可以獲得死靈知識。
當然也可以選擇將它破壞,不過目前無論是全部讀完或是破壞均不可行。

晉升之路
紅色標記 - 區域連接點
①收費員地下室
藍色標記 - 任務相關
①卡菈克
②卡菈克個人線
③尋找丟失的貨物
綠色標記 - 事件與NPC
①收費員的鑰匙
②未成形的豺狼人
狩獵魔鬼
在下圖區域可以找到幾名騎士,他們不會主動攻擊玩家。

與他們的頭領安德斯對話可以觸發任務,他們的目的和威爾一樣,都是狩獵名為“卡菈克”的惡魔。

任務的獎勵為他的巨劍,但如果此前已經觸發了卡菈克的同伴任務,就會知道他們其實是惡魔假扮的。

建議用以下陣型對付。
左上角一名角色站在櫃子上(二樓跳過去),對著側門使用油膩術這類非傷害性法術後,矮人會前往樓頂查看(良性bug,無法抵達目標身旁)。

在她走後就可以直接集火最難搞定的騎士,等矮人想返回時已經來不及了。
另一名精靈則利用黑暗霧或沉默晾在一邊。

如果未能秒殺騎士,也可以利用上方的火盆砸他。

幹掉他即可獲得他承諾的任務獎勵——正義神劍。

此外,進入地窖後使用“收費員的鑰匙”即可打開大門,裡面有較多陷阱,但至少需要三個人進去解除機關。
【備注】如果學會了變霧或變小,也能在區域內找到道地進入裡側。

在區域裡側,讓兩名隊員坐在兩側的椅子上就能完成解謎,獲得裡面的物品。
解謎後的地面上也有陷阱。

找到丟失的貨物
靠近區域西北面的山洞後會觸發此支線,建議從下圖進入(區域總覽的箭頭標識)。
下圖示記的位置有機關,巨石滾落基本可以秒殺玩家。

利用跳躍或飛行抵達洞穴內後,靠近NPC觸發劇情。

得知他們被一群豺狼人堵在了山洞裡,無論選擇哪種對話都會進入戰鬥。
【備注】如果從山洞正面過來,會直接觸發戰鬥。

就算被敵人先手,無論如何都要保證一個NPC活下來(除非你有死靈對話)。
建議利用火焰或黑暗霧封鎖洞口,集中火力對付衝進來的豺狼人。

完成戰鬥可以獲得一些不錯的裝備,與魯根對話後通過判定可以得知他是“散塔林會”的人。

之後通過對話可以說服他扣下貨物,或是把他引開自己撬鎖均能拿到裡面的特殊道具“鐵燒瓶”。
【備注】使用道具並通過判定可以將燒瓶打開,裡面是前期無法對付的強力怪物“觀察者”。

渥金休眠地
紅色標記 - 區域連接點
①散塔林藏匿點
②瑰紅修道院
藍色標記 - 任務相關
①火場救顧問
②火場救人
③嫁妝位置
④吉斯洋基小隊

救出被困者
進入旅館區域後會看到一群人在嘗試踹門,那是任務“營救高公爵”的相關觸發,先不理會。

進入左側屋子的二樓,可以通過死靈對話得知標記屍體的財寶位置。
另一個標記是該屍體的丈夫,正在那邊呼救呢。

建議用遠程攻擊破壞木板(會引發爆炸),之後讓力量屬性較高的人進去救人。
【備注】進去後建議開啟回合模式。

觸發並通過判定即可將他救出。
需要注意的是,就算將他救起,他也暫時無法行動,需要治療或是直接用力量將他丟到外面。

救出他後與他對話,他提到了和妻子吵架的原因——嫁妝。

通過死靈對話即可得知嫁妝藏在旅館西面的谷倉裡(下圖示記處),返回並交給他即可完成任務。

營救高公爵
此任務的第二階段需要在主線推進至“月出之塔”後才可進行。
此任務與威爾的夥伴任務“高公爵”相互關聯。
靠近區域後觸發任務,可以讓力量較高的角色上去幫忙,也可以自己通過判定。

破門後直接往裡走,上二樓後來到外圍的房間,攻擊木板將人救出。

回到外面後觸發對話,得知一群卓爾帶走了他們的領袖“高公爵”。

而這名“高公爵”也正是威爾的父親,自不必說肯定是得接受的。

任務獎勵為閃電武器三選一。

散塔林會的藏匿點
此區域的前置為晉升之路的任務“找回丟失的貨物”。
進入下圖中的小屋,可以看到有個人藏在貨架後面。

觸發對話後,如果此前有救下任意一名NPC,均能獲得通過口令。
此外,因為救下的人已經先行返回,我們自然是深受信賴。

進入地窖後,找到裡側的暗門進入藏匿點。

散塔林會藏匿點的總覽如下:
①支線任務“救出藝術家”。
②持有鑰匙的重要NPC。
③寶箱區域。

一路放行,如果未曾交戰就進入此地還能獲得阿斯代倫的激勵點數。
之後的對話選項需要通過判定才能保命,選擇將此前救下的NPC幹掉還能維持友好狀態。

強烈建議偷取老大身上的鑰匙(如果開鎖工具緊缺),打開區域最裡側的寶箱可以拿到同伴專屬材料“煉獄合金”和一件紫色裝備。

此外,下層的商人處(讓你買畫的那個)也能偷到一些藍色裝備。

接著是本區域的支線任務”救出藝術家“。
與商人對話並選擇“買一幅畫”後,可以和藝術家對話。

選擇協助藝術家後,可以找到商人給藝術家贖身(利用口才最低600)。

之後他會先行離開,說是可以在柏德之門找到他。
【備注】通過對話判定可以得知他的一些背景。

河畔茶室
紅色標記 - 區域連接點
①鬼婆巢穴
藍色標記 - 任務相關
①吸血鬼獵人
②解救梅琳娜(觸發)
③鬼婆治療
④解救梅琳娜(復活丈夫)
⑤調查卡哈
綠色標記 - 事件與NPC
①變形魔蛙

解救梅琳娜
此任務為主線任務“尋找治療方法”中的“找埃塞爾嬸嬸幫忙”前置任務。
在岔路口遇到和老婦(實為烏鴉鬼婆)對話的二人,通過判定可識破鬼婆偽裝,之後穿過偽裝的區域(需要通過判定)即可前往鬼婆小屋。
對話中可以嘗試讓鬼婆治療我們的幼蟲,不過代價是一隻眼睛
【備注】讓鬼婆治療會大幅影響攻擊判定,建議不要。

同時也能在小屋內看到失蹤的梅琳娜,選擇攻擊鬼婆後她會潛入壁爐中的密道逃離。
【備注】先不急著追上去,在屋子裡探索可以獲得一些卷軸和側門的鑰匙,方便之後返回。

【補充】如果同意讓鬼婆搗鼓我們的眼睛,可以提前得知操控幼蟲的是何等人物。
但相對的,玩家將獲得一個永久的DeBuff,後續也無法獲得“吟遊詩人的義眼”。

一路跟過去,穿過幾個受害者的區域後靠近隱形牆觸發對話。
無論是否通過判定,玩家都可以將視角轉移至牆後選擇直接移動穿過。
【備注】被鬼婆下咒的幾人無需理會,之後會再次提及。

繼續前進會遇到幾名被控制的敵人,將他們幹掉後可以獲得奇怪的面具。
面具帶有特殊的感知提升和夜視,不過在鬼婆還活著的時候不要戴上。

繼續前進,下圖的機關區域可以讓一人服用抗毒靈藥進去拆陷阱(通風口),或者直接利用跳躍和羽落術穿過該區域。

抵達鬼婆的老巢,靠近後會觸發戰鬥。
【注意】如果這裡想要救出梅琳娜,一定要保證身上帶有水瓶或降水法術(水瓶在物品欄中顯示為“水”。

開始戰鬥後,鬼婆會先施放幾個分身嘗試攻擊玩家,一擊即可幹掉分身。
鬼婆也會不時朝梅琳娜的籠子投擲火焰彈,籠子的血量燒盡後梅琳娜死亡。
投擲水瓶或降水均可解除火焰效果。

幹掉鬼婆後,建議使用死靈術從鬼婆口中問出她的真正意圖,方便之後和梅琳娜交涉。
【備注】別忘了死者是不會和擊殺者說話的。

如果在被動效果中開啟了“非致命攻擊”的情況下攻擊鬼婆,她會有機率在血量接近20%時進行求饒。
【備注】求饒只會在輪到她的回合時觸發,未輪到她時就算使用非致命攻擊也會將她擊殺(雖然和正常擊殺一樣會在後續篇章復活)。

同意放過她可以讓她離開,並且能夠利用判定救下梅麗娜。
【備注】無法獲得鬼婆身上的物品和梅麗娜的吊墜。

之後鬼婆會將她的一束頭髮交給我們,可以自選一項主要屬性+1。
此外,只要拿到了屋內的“離愁魔杖”,梅麗娜的後續依然可以正常觸發。

使用一旁的開關(發黃光的)將梅琳娜救出。

告訴她實情後可以拿到物品“梅琳娜的墜飾”。


之後繼續前進,在鬼婆的工坊裡可以拿到各種道具。
右側的桌子上還有一堆鬼婆特製的藥水。

如果還要觸發梅琳娜任務的後續,這裡一定要帶上“離愁魔杖”。

繼續往前走,利用魔法杖離開後可以再次看到梅琳娜。

與梅琳娜對話,選擇使用魔杖後將她的丈夫復活為不死者,之後可以讓她帶著丈夫離開,前往柏德之門。

之後使用此前獲得的側港口鑰返回鬼婆小屋,再次進入密道找到那些被施咒的人們可以將他們救出。


下圖為鬼婆區域的地圖,可以從藍色標記區域前往區域“幽暗地域”。

值得一提的是,幹掉鬼婆後,利用動物對話找到茶室區域內的”變形蛙“可以拿到一些獎勵。

地精營地
紅色標記 - 區域連接點
①瑰紅修道院
②營地橫梁入口
③營地大門
藍色標記 - 任務相關
①解救吟遊詩人
②影心個人線
綠色標記 - 事件與NPC
①小梟熊
②下毒鍋
③舔腳地精
④潛入路線(變霧鑽洞)

7.幽暗地域
區域總覽
①地精營地入口(紅)、鬼婆區域入口(黃)、其他區域出口(藍)。
②輕語樹皮。
③支線任務“找到丟失的靴子”。
④支線任務“找到蘑菇獵人”。
⑤支線任務“治好中毒的侏儒”。
⑥支線任務“真魂者納雷”。
⑦探索地點“奧法高塔”。
⑧主線任務“調查寄生蟲”。
⑨蕈人王的獎勵地點。

關於各區域的入口
首先是地精營地入口,進入後需要撬鎖才能打開哨站大門。

門口有兩座哨塔,造成閃電傷害,基本可以強行穿過。

如果不想從正面離開,可以從西面跳走,不過會遇賞前期的強力怪物“觀察者”,它會使用石化技能。
【備注】已被石化的卓爾可以使用石化油解除,但均為敵對狀態(也可以利用他們打觀察者)。

鬼婆區域的入口比較方便,直接使用藍色傳送門就能抵達下方。

如果是從下往上走,需要注意有幻象,下圖示記的為實體。

最後的一個是通往其他區域的出口,途中經過的道路有陷阱,未解除則無法正常攀爬。


找到丟失的靴子
【重要】在此任務中拿到靴子可以以友好姿態進入區域”復仇之爐“。
在海港附近,靠近下圖的NPC後觸發對話,可以利用真魂者(假)的身份替他們找逃犯。


靠近蕈人營地後遇到蕈人王,通過判定後表示友好即可進入營地。

在蕈人王(瘦的那個)附近可以看到灰矮人們尋找的人,如果此前已獲得過特殊解藥就能交給他。

同他和蕈人王對話後可以前往幹掉灰矮人們,也可以走邪惡路線幹掉蕈人一方。

如果選擇了幹掉灰矮人,離開營地前可以找到另一個蕈人王,結伴同行。

之後找到灰矮人並觸發戰鬥,需要注意的是他們會召喚活死人,建議在上方展開戰鬥。

值得一提的是,幹掉灰矮人後蕈人王(胖)會提議反水,回去幹掉蕈人王(瘦)並讓他上位。
如果這裡選擇不同意的話會直接與他開戰,建議在先前的灰矮人戰鬥中消耗他的血量。

從灰矮人身上拿到解藥後,交給蕈人營地裡的侏儒即可得知隱藏物品點和灰矮人尋找的靴子。

返回蕈人王處,完成任務即可解鎖獎勵地點(詳見區域總覽),並解鎖支線任務“真魂者納雷”。

獎勵地點內有一名卓爾的屍體,可以使用死靈對話,也能在裡面找到各種物品。

找到蘑菇獵人
在蕈人營地西面可以找到賣素材的NPC,接下尋找她丈夫的任務。

前往目標地點,途中可以看到下圖的綠色植物。
因為靠近後會產生爆炸噴毒,從遠處用火攻擊即可快速消去它爆炸產生的毒霧。

下圖地點往上通往材料“輕語樹皮”,往下走是任務路線。
【備注】強烈建議在擁有卷軸“迷蹤步”的情況下前往。

靠近蘑菇獵人巴倫後,如果背包裡有迷蹤步卷軸,即可通過力量判定交給他讓他逃離。

如果沒有,則只能前往下圖地點尋找卷軸(共兩張),也可以讓他自己出來,我方遠程治療他以防他暴斃(啟用回合模式)。

返回蕈人營地即可交付任務,獲得裝備獎勵。

獲取輕語樹皮
前往目標地點,途中會遇到一些怪物。
需要注意的是,本區域內有“輕語之花”,靠近後會被沉默。

把鏡頭拉高即可看到通往輕語樹皮的路線,需要注意下圖樹幹上和右邊均有敵人。
完成此任務後,可以返回染疫村落地窖的熔爐,將輕語樹皮放進去合成,之後根據角色頭上的對話選擇一件白板裝備放進去打造輕語裝。

奧法之塔
在區域西南部穿過下圖的拱門,可以找到奧法之塔。

進入區域後會遭到防禦炮塔攻擊,該炮塔基本只受閃電傷害影響,進入回合模式用閃電法術搞定它。

在塔外周邊探索過後,從階梯旁利用蘑菇(下圖左側)向下方移動。
雖然也能直接撬鎖進入,但其實最後還得往下走。

在接近底部的位置可以轉變形態潛入塔內開門,也可以直接撬鎖進入。

在塔內可以看到一些文獻,閱讀後得知塔內設施使用“輕語樹花”為驅動能量。

塔底附近就能找到輕語樹花,返重播進反應爐裡就行。

之後塔內的炮塔關閉,電梯也可以使用了。
一層層往上,搜刮的時候一定要閱讀塔內的各種書籍,之後會用上這些知識。

【備注】書籍這類知識只需要點開就能獲得,通常都不需要攜帶或全部翻完。

前往塔頂,如果已經讀過了塔內的劇本,可以對上構裝體的台詞,無法對答會進入戰鬥。
台詞總共有五句,唯一不能選的是“活著的萬物都有光芒”,選擇此項會直接轉為敵對(無論是否對過台詞)。

值得一提的是,當對上特定的台詞後,構裝體會將一枚戒指放在旁邊的桌上。
戴上戒指後即可進入奧法之塔的底層(通過電梯選擇“前往底層”)。
【備注】如果不是為了經驗值的話,完全沒必要將構裝體幹掉,它身上只有一把鑰匙和一件普通裝備。

在底層可以獲取本區域的一些稀有素材,和奧法之塔前主人的一些財產。

8.復仇之爐
區域總覽
①煉獄合金獲取。
②豎琴同盟和翠綠閒庭的證據。
③通往精金熔爐的控制台。
④秘銀素材位置。
⑤支線任務“精金熔爐”。
⑥支線任務“被詛咒的僧侶”。
⑦主線任務“穿過幽暗地域”。

精金熔爐
在復仇之爐找到正在鞭打一些類羊生物(洛斯獸)的灰矮人,靠近後觸發對話,

可以通過對話得知碎石後方可以通往精金熔爐。

如果攜帶有爆炸物(力場傷害投擲物),炸開碎石即可進入。
也可以通過動物對話讓洛斯獸協助幹掉矮人,並幫我們移除碎石。
【備注】除非走逃避路線,否則完成本區域的其它支線時,無論如何都會和本區域的灰矮人乾一架。

沿路走可以抵達復仇之爐的上方道路。
下圖位置需要注意,橋梁兩頭均有石像鬼陷阱,造成火焰傷害的的同時還有擊倒效果。
沿路也有超多陷阱,不過沒必要走完全程,中途找到梯子向下就好。

另一方面需要注意的是,在復仇之爐和精金熔爐附近可以找到各種模具,用於之後打造精金裝備。
目前已知的模具有:
單手錘、板甲、鱗甲、彎刀(精金熔爐傳送點附近);
長劍(下圖,通往熔爐的路上);
盾牌(住宅區頂層)。

繼續前進可以看到連接道路被隔斷開來,先讓三人等在這邊,讓有飛行術等遠距離位移的角色繞路走。

從石像鬼陷阱的岔路出發,穿過橫斷一路前進。

途中可以經過“住宅區”,也能拿到物品“月亮庇所地圖”。
最後抵達下圖的控制台,如果角色無法使用飛行或位移抵達左側區域,就只能操縱機關讓右方的三名角色過去。
如果可以抵達,那就先過去找到那邊的傳送點,讓其他角色傳過來就行。
【備注】下圖示記的是板甲模具,也是位移的落腳點。

如果從平台過來,會在下圖位置觸發戰鬥(飛過來也會)。

下圖是打造精金武器所需的秘銀位置。


熔爐的操作順序如下:
①放入模具,更換模具則需要拉動一旁的把手。
②放入秘銀。
③拉動開關,巨型機器會錘一次中央平台。

錘擊過後平台會移至下方,操縱下圖閥門即可灌入岩漿。
【注意】首次灌入岩漿會觸發Boss戰。

Boss僅受鈍器傷害影響,各種傷害均為免疫。
因為它會將回合內首個攻擊它的角色設為仇恨對象,因此可以借此將它帶到中央平台。
之後拉動錘擊開關即可將他幹掉。
【注意】岩漿通常會在3~5回合內消失,消失後它身上的deBuff消失,就算是鈍器也不能造成傷害。
【備注】如果不借助錘擊幹掉它可以獲得成就。

幹掉它後繼續製造工序,在灌入岩漿時拉動開關,錘擊一次即可完成鍛造。
精金系列裝備擁有“重擊加倍(武器)”和“不會被重擊(防具)”。
通常都推薦打防具,畢竟之後能獲得更好的武器。

被詛咒的僧侶
在精金熔爐的下圖位置,可以看到遠處的階梯和寶箱。
因為該區域有間隔噴發的岩漿,建議使用位移法術或三倍跳躍過去。
撬鎖打開箱子可以拿到護符,在獲得護符時會觸發劇情,看到被困在護符裡的一名僧侶。

通過一些DC10的判定可以將護符平息,得知僧侶想要回到名為“飛龍關”的地點。

此支線在第一章無法全部完成,後續內容會繼續更新在本頁。

此部分為第二章的支線任務後續。
進入第三章的利文頓後,在“慈愛神殿”裡與揚尼斯姐妹對話,得知僧侶的女兒早已過世。

從廚房的活板門前往地下,在墓穴裡找到僧侶的孫女,之後觸發對話。

原來僧侶被人下了狂笑術,我們可以通過替他承受詛咒來讓他安息。

需要注意的是,讓他附身在孫女身上後,護符會失去原有的效果。

真魂者納雷
此任務的前置條件與幽暗地域的支線“丟失的靴子”相關。
如果在幽暗地域完成了蕈人王的一些列任務,最後它會讓我們前往復仇之爐幹掉“真魂者納雷”,並提著他的頭顱回來交付。

如果持有灰矮人們尋找的靴子,可以在乘船前往復仇之爐的途中直接通過檢查,以友好形式進入復仇之爐區域。

在復仇之爐找到任務區域,與軍士長對話可以得知納雷被困在廢墟裡了。

如果身上持有靴子,可以選擇交給她換點蚊子腿獎勵,或是瞞報並將靴子留下。
【備注】如果後續選擇對抗灰矮人,那麽給不給都一樣。

之後同正在挖掘的奴隸們對話,可以得知附近藏有一些符文炸藥,可用於破開石堆。
當然,如果身上帶有力場傷害的物品(或法術),也可以直接攻擊並破壞石堆。
投擲物範圍較大,為保證不誤傷建議選擇石堆右上角。

此任務的完成方式共有四種:
①救出納雷,袒護奴隸們——支線“解救烏爾布倫”繼續,與灰矮人和納雷戰鬥。
②救出納雷,不袒護奴隸——“解救烏爾布倫”失敗,與灰矮人戰鬥。
③救出納雷,只袒護灰矮人們——“交付納雷的頭”失敗,與納雷戰鬥。
④不管納雷,在營地長休一次——灰矮人和奴隸消失(奴隸命運未知),可以完成“交送納雷的頭”,也能拾取他的物品。

如果要走同灰矮人對立的路線,建議先提前完成下述操作:
①在港口附近使用動物交談,通過說服趕走蜘蛛們。

②完成支線“精金熔爐”時,幹掉監工的矮人們。

③幹掉一些落單的灰矮人,包括在廚房(港口附近)門口丟屍體的兩個,還能拿個戒指。

下圖的兩個灰矮人建議先過判定拿到地獄鐵。

14.蔽影戰場
區域總覽
紅色標記 - 出入口和主線
①雷文思小鎮橋梁
②瑰晨修道院入口
③復仇之爐入口
④旅店倖存者
⑤月亮提燈伏擊/獲取點
藍色標記 - 支線任務
①調查賽倫涅(靠河的二樓牆邊箱子)
②懲罰邪惡
③捉迷藏(解除詛咒)
④羅蘭位置
⑤熄滅火把

懲罰邪惡
在區域“蔽影戰場”的東北面,可以找到下圖中使用死靈術的NPC。
對話後同意懲罰邪惡後接下此任務,前往雷斯文小鎮的酒廠尋找檔案。

進入酒廠後,靠近肥胖的死靈後觸發劇情。
死靈會與玩家對飲,並不斷讓我們講故事,通過檢定即可(DC15魅力),未通過則會觸發戰鬥。

完成上述部分後,在酒廠的櫃台(肥胖死靈之前站的位置)旁,利用察覺找到地上的木板,打開後拿到記錄並返回。

在持有記錄的情況下同死靈對話,選擇懲罰它後即可獲得獎勵,死靈法師離開。

熄滅火把
在蔽影戰場可以看到點著數個火把的區域,通過死靈對話或查看周圍的信件都能得知詳情。

攻擊破壞周圍的火把後觸發戰鬥。

將出現的幽影幹掉後獲得獎勵。

9.終焉光芒旅店
解救難民們
此任務為“解救烏爾布倫”與“解救提夫林”的匯總,兩者可以同時完成。
如果在第一章時協助了德魯伊們、完成了事件“勸羅蘭留下”,並在幽暗地域對抗納雷時袒護了矮人們,就能在第二章完成這兩個支線任務。
首先在旅館找到羅蘭,他失去了兩名好友,並借著酒勁怪罪玩家。

之後前往月出之塔,從謁見間右側往下進入地牢。

在地牢內可以看到被關著的難民們,提夫林和矮人們被隔開。

同矮人們對話可以將鈍器交給他們,讓它們破牆並逃離此地。
讓他們破牆效率較低,也會直接驚動整個監獄,建議探索過後再來。

監獄區的主要地圖如下(不含撤離路線),中間是典獄長的房間,裡面只有他一人。
如果隊伍內的遊蕩者傷害較高,可以嘗試直接潛行幹掉他,拿到鑰匙開上方的箱子(也可以上去撬鎖,有一個眼睛)。

下圖位置建議不要往下跳,下面是處理屍體的區域,也有另一處入口。
【備注】下面沒什麽東西撿,只有三隻恐爪怪,唯一的入口在撤離路線的岔路。

最後是通往撤離點的岔路,從下圖上去一路走洞穴。

繞到背後可以看到撤離用的小船,通道也能通往兩間牢房的破牆。

建議分散隊伍,開啟回合模式後用鈍器同時破壞兩面牆。
此外需要注意的是,需要提前破壞拴著小船的鐵鏈(左右各一根),破壞鐵鏈後再破牆,直接等隊友過來和小船互動就能撤離。
此外,一旦救出犯人,無論是否被守衛看到,監獄內的部門均會轉為敵對。
在撤離時如果動作稍慢,難民們會被追上並拖入戰鬥,如果想玩點花的也可以讓遊蕩者隱身潛行,偷光守衛和典獄長的鑰匙。

返回旅店後,找到矮人即可獲得獎勵,不過羅蘭目前並不在酒館裡。

羅蘭的位置如下圖所示,徵收所大橋旁的投石機岔路。

靠近後會觸發戰鬥,完成戰鬥後他也會表示不滿,但仍會返回旅店。
返回旅店看他們團聚就能領到獎勵。
【備注】這部分的劇情無論在救出提夫林前,還是之後都不會產生變化。

喚醒阿爾特·庫拉
在旅店一樓的北面,可以看到一名焰拳躺在床上。

靠近後對話得知他受到墮影的影響,很難恢復神智。
拿到信件後就能前往其它區域尋找線索。
【備注】接下來的部分與支線“阿拉貝爾的父母”相互重合。

如果此前在第一章沒有站在地精一側,或是難民們逃離了德魯伊營地,都能在治療中心遇上名為“阿拉貝爾”的孩子。
【備注】在治療中心的西北面側門入口處。

完成對話後即可讓他先到營地去等待,之後再繼續探索。

下圖是治療中心的二層,可以從外部屋簷爬上去,下圖示記位置是從內側找到電梯上來(中央區域入口附近)。


從治療中心大門進入的話,會遇上護士,通過魅力判定即可直接進去。
【備注】就算不通過判定,直接幹掉她也是可以進去的。

阿拉貝爾的父母在隔壁房間,不過此時他們已經身亡。
與護士對話可以買一些高級毒藥,對著洛奇(父親)使用死靈對話也能獲取一些情報(雖然沒什麽用)。

之後返回營地即可與阿拉貝爾對話,但無論如何他都不願意相信父母已死的事實。
接著回到“喚醒阿爾特”的部分。

靠近治療中心的中央區域後,會觸發劇情。

名為“馬魯斯·索姆”的男人正在和他的“護士們”一起進行著一場名為手術的虐殺。

此處可以選擇直接戰鬥,或是通過判定(DC15~DC19)騙過它們。
騙過它們之後,還能通過DC21的魅力判定來讓它們用自己的身體來“展示手術過程”,直接取得勝利。
【備注】同馬魯斯進行戰鬥,在戰鬥中阻止他進行手術的話還有個成就。

在馬魯斯的屍體上取得“破舊魯特琴”後即可準備返回旅館,鑰匙可以打開上層的門(雖然也能從外部直接進去)。

返回旅店,與阿爾特互動並使用舊魯特琴即可讓他醒來。
據他所稱,他需要找到名為哈爾辛的德魯伊,只有這樣才能拯救當地的詛咒。
哈爾辛自然就是第一章我們救下的大德魯伊。

解除陰影的詛咒
此支線任務銜接在“喚醒阿爾特·庫拉”之後。
在營地與哈爾辛交談後,返回旅館並找到阿爾特。

對話後哈爾辛會帶我們前往河邊,需要在3回合內守住傳送門。
強烈建議在取得“洛山達之血”後再來,幽影數量很多。

之後與哈爾辛對話,如果之前了蔽影戰場的“捉迷藏”事件,可以告訴他我們遇到的那個小孩。

之後再次找到那個小孩,對話後會被傳送走。
關於“捉迷藏”事件,靠近小孩後對話開始遊戲,分兩個階段(建議獨自進入區域內):
①使用偵測隱形,在入口附近的拉車旁找到他。
②使用隱身藥水,避開幽影並在屋內與他對話(獎勵戒指)。

進入戰鬥後,將幽影幹掉並打破他的防護罩即可,對話後回到營地找哈爾辛就行。
【備注】如果對話未更新則可以先完成其他任務,在離開第二章前都可以完成。

15.雷思文小鎮
紅色標記 - 區域出入口
①陵墓入口
②停屍間、魚人碼頭
③飛龍關(柏德之門方向)
藍色標記 - 任務與事件
①泥瓦匠行會地下室(賽倫涅)
②酒廠帳簿(調查櫃台旁地面)
③牆壁裂縫(月出塔一層上方橫梁)
④月出塔地牢(救出提夫林/矮人)
⑤魯特琴(喚醒阿爾特)
⑥阿拉貝爾
⑦征稅所金人
⑧狗頭人盟友(一層,切斷感知)
⑨藥劑兌換(屬性成長,狗頭人隔壁)

調查塞倫涅抵抗勢力
在蔽影戰場調查工匠廢墟時,可以接到此任務(具體位置見"蔽影戰場“的區域總覽)。
同影心一同前往雷斯文小鎮的泥石匠公會,找到下圖的暗門並進入地下室。

除了暗門外還有另一個入口,二樓的升降梯。

在地下室找到牆上的控制杆開門,並在區域內閱讀書架上的書籍即可完成一部分。

另一部分在終焉光芒旅店的北面廢墟,從下圖位置往下。

進入區域後會有一群“驚懼怪”,會造成“驚嚇”狀態需要注意。
幹掉敵人後拿到標記處的物品即可完成調查。

此外,此區域與旅店的地下囚室相連接,如果在首次進入旅店時不幸被捕也可以兵不血刃地逃離。

下圖是囚室的入口。

在區域內探索時開箱子也有值得一拿的裝備“閃光戒指”。
可以和另一個戒指搭配,對光源下的部門造成額外傷害。

酒廠毒藥
在酒廠幹掉酒保後,從他身上拿到鑰匙。

進入地下室後,調查研究筆記可以解鎖新毒藥配方。

通過一個DC18的感知判定後可以得知材料的具體位置。

沒通過也無所謂,地點是固定的,參照下圖就行(需要鏟子)。

拿到材料後即可製作特殊毒藥。

停屍間與魚人碼頭
在雷斯文小鎮的西面可以看到一群幽影,幹掉它們後即可進入區域“停屍間”。

裡面的詛咒比較強力,需要使用妖精的祝福或掏出月光燈。

繼續前進後遭遇殭屍們,每只殭屍腳下都有一個陷阱,解除後毒氣消散。

在裡側的房間裡拉下拉杆,之後找到通道中部的大門,拉下另一個拉杆即可開門。


從門後一路出去可以抵達魚人碼頭,它們都是隱身的,需要注意。
另外, 沿途經過的毒性低窪地沒什麽好東西,不用下去也行。

徵收所的金人
在征稅所附近,可以找到數個下圖這樣的浮空頭顱。

它們均受征稅所內的金人控制,靠近後交談可以觸發對話。

對話中金人會向我們索要金幣,一次100且沒有上限。
利用對話可以讓它就地成佛(不是),失敗的話就會進入戰鬥。
【備注】頭顱可以用牧師的死靈淨化快速清理。

搞定它後拾取金人身上的鑰匙,打開旁邊的門可以拿到一些裝備。
破壞木板也能往下跳,下面有兩個箱子。

在城鎮的中心附近,可以看到下圖的巨大雕像。
周圍有一些敵人看守,解決掉後即可調查。

找到暗門後,以逆時針順序調查周圍的篆刻板即可打開暗門。

下方是莎爾女神的神殿,調查雕像並通過DC14的對應判定即可獲得屬性+5的長休Buff。

完成三個雕像的檢定後內門打開,裡面是莎爾的祭壇和儀式小刀。
調查祭壇並完成儀式可以獲取一些消耗品。

如果選擇拿取小刀,隱藏的守衛會跳出來展開戰鬥。
守衛的屬性如下,共三個,有對應屬性的強化。
【備注】不死生物用牧師的淨化即可快速解決。

10.吉斯洋基養育間
區域總覽
紅色標記 - 區域出入口
①修道院地下入口
②山崖入口
③洛山達密室
藍色標記 - 任務相關
①吉斯洋基治療室
②百夫長辦公區
③審判官所在地、棱鏡入口
④俄爾甫斯的歷史
綠色標記 - 事件
①吉斯洋基人的蛋
②塗畫女王像
③打聽審判官

11.瑰晨修道院(內部)
區域總覽
紅色標記 - 修道院、養育間入口
①傳送點旁藤蔓,爬上後破壞木板(小法妖巢)
②大門外,左側木箱爬上後有藤蔓上二樓
③山崖路線,途中有向下的藤蔓(養育間山崖出口)
④山崖路線
藍色標記 - 任務、地點
①洛山達儀式相關
②通往狗頭人巢穴(陽台角落跳到西北高地)

洛山達之血
在瑰晨修道院二層,可以看到下圖的儀式。
需要在四個石桌上擺放對應的武器種類,擺放正確武器會發光,錯誤則人物受到5點傷害,並強制倒伏。
如果身上正好攜帶有對應的武器種類,直接擺放即可。
默認已經擺放了一把,所需的三種武器為“戰鎚”、“釘頭錘”、“長劍”、“戰斧”,調查地面的玻璃也能獲得提示。

如果沒有攜帶對應武器,按下圖路線正常準備儀式也是可以的。
下圖中左側藤蔓爬上去是鷹巢,右側開門是守衛地點。

鷹巢裡的武器為“儀式戰鎚”,共有三條路線可以抵達。
①是前文提到的藤蔓
②下圖左側進門擊敗一群小法妖後,從一個房間跳上去。
③下圖破壞木板,出門轉身就能看到向上藤蔓。

守衛地點的武器是“儀式戰斧”,也有三條路線。
①前文提到的開門,開門後守衛會直接攻擊玩家。
②下圖路線,從右側的儀式地點翻窗出來。

③下圖破壞標記的牆面。

第三把武器“鏽釘頭錘”則是在遠處的大師之墓裡,需要使用鏟子。

擺放整齊後一旁的牆面會打開,在裡面獲得洛山達的印記。

之後前往養育間,在審判官的房間左側找到隱藏通道。
按下圖調整好神像的方向即可開門。

接著需要穿過一條通道,需要解除陷阱並破壞光幕的能量源。
能量源的位置如下圖所示。

最後將印記插入槽內即可取得裝備“洛山達之血”,在對付不死生物時非常好用。
【注意】此裝備的範圍目盲效果可能會觸發部分中立部門的敵對,比較典型的就是“治療中心”裡,阿拉貝爾父母屍體旁的護士。

不使用印記也可以強行拿走洛山達之血,但需要在數回合內拆掉周圍的四個能量塔。

12.瑰晨修道院(外部)
區域總覽
紅色標記 - 區域出入口
①地精營地入口(隘口左側岔路)
②蔽影戰場入口
③隘口入口
藍色標記 - 事件與地點
①直達纜車(力量DC)
②鳥巢(小鑰匙)
③陷阱區
④死靈區

13.莎爾的試煉
區域總覽
①巴薩紮爾
②惡魔尤格
③試煉入口岔路(跳蘑菇)
④破碎的鏡子(雜物與文獻收集)
⑤老鼠窩(惡魔法陣)

拉斐爾的仇敵
在雷斯文小鎮靠近陵墓時觸發此任務。
拉斐爾出現,並希望我們將陵墓內的一隻惡魔幹掉。
【備注】此段劇情也和阿斯代倫的同伴劇情相關。

在莎爾的試煉中,能看到“移位獸”的路線就是通往該惡魔的。

進入區域後會觸發對話,不想戰鬥的話可以讓高魅力角色說服它。
【備注】在觸發對話前偷走東西會直接進入戰鬥。

可以通過對話的形式直接清空該區域,順序為“懷疑契約→除掉追隨者→除掉你自己”。
【備注】這些選項僅在首次觸發對話時出現,如果選擇協助調查則只能通過戰鬥搞定。

別想著策反移位獸,它就算被蜘蛛肉魅惑了都還是忠心耿耿的。

從尤格身上可以拿到稀有手弩,它的座位附近也能找到主線所需的寶石(不做支線的話偷走也行)。

惡魔老鼠
在區域“莎爾的試煉”中,可以找到許多老鼠,它們的對話都是基本相同的,幹掉任意一隻都會導致它們全體敵對。

從下圖位置一路往下,在圖2的標記處找到祭壇,得知它是惡魔儀式的產物。


對話中選擇放過它就能得知兩個隱藏的藏寶地點(但東西不多)。

此外,在區域內找到老鼠簇擁著的神壇,可以取得莎爾的祝福(效果如圖)。
【備注】此祝福會覆蓋已有的靈藥效果。

巴薩紮爾的密室
在月出之塔的二樓,可以找到巴薩紮爾的房間(不會觸發警報)。
下圖的書架上有一些開關,不過都是障眼法,且會造成傷害。

在一旁的桌上拿到“心臟”,放入書架旁的祭壇裡即可打開密室。
裡面是關於月光燈的一些研究,和巴薩紮爾的部分藏品。

調查可疑的聲音
在月出之塔一層,同謁見間右側房間裡的食人魔對話,得知塔內有奇怪的聲音。
從一層大廳找到梯子往上爬,調查下圖示記的牆縫即可觸發劇情。

盡快通過判定抽出手就行,未成功脫險則會轉移至主腦巢穴的囚室(連通月出塔囚室逃脫路線)。

協助研究
在月出之塔一層,找到下圖示記的NPC即可開始對話。
根據對話的角色種族,可以在貢獻血液後獲得一瓶特製的藥水(永久提升屬性)。

16.奪心魔巢穴
①通往Boss戰
②孵化區,救公爵侍衛和賽夫洛
③培育區,威爾任務
④巴薩紮爾研究區,奪心魔石碑
⑤靈魂侍女
⑥囚牢,連通月光塔地牢

米佐拉的財產
在主線流程中帶著威爾前往月出之塔,在入口前可以接下此任務。

通過談判可以讓米佐拉答應給威爾“減刑”。

之後,在第二章的後半部分,於主腦巢穴內找到米佐拉的財產——米佐拉本人(或者說本魔)。

調查機關後選擇將她放出來即可,如果選擇殲滅則威爾離隊(契約導致的墮入地獄)。

17.利文頓與飛龍要塞
區域總覽
紅色標記 - 區域連接點
①神殿地下
②煙火熊地下室與物資位置
③侏儒藏身點
④水井出入口
⑤要塞監獄
⑥豎琴手藏身處
藍色標記 - 任務相關
①煙火熊
②神殿謀殺案
③尋找“圖書館員”
④尋找小醜
⑤尋找信鴿
⑥阿斯代倫個人線
⑦影心個人線
⑧威爾個人線
⑨萊埃澤爾個人線(拉斐爾)
綠色標記 - 事件與NPC
①新生奪心魔
②氣巨靈的傳奇物品
③小商人
④奧林
⑤陷阱區
⑥九指工會與石頭領主
⑦納貝爾的表演

為鐵手侏儒復仇
從利文頓西北面進入洞穴後觸發此任務,需要滿足以下條件:
①第一章,在“幽暗地域”幫助侏儒和蕈人王。
②第一章,在“復仇之爐”與尼納對峙並保護侏儒。
③第二章,在“月出之塔”底層牢房救出侏儒們。

在藏身處商店可以買到專門對付鋼鐵衛士的“閃光彈”。

同鐵手的老大烏倫布爾對話,他希望我們潛入鋼鐵衛士的工場,並將它引爆。

可以選擇暫緩破壞一事,嘗試除了爆破以外的方法。這麽做依然能夠獲得炸藥。

拉動地下室梯子旁的拉杆即可解鎖入口,以後可以從上方的利文頓鐵匠鋪進來。
後續任務需要在進城後才能推進。

進入下城區後,如果在第一章的幽暗地域協助了蕈人王,可以在光耀會找到奪心魔的助手。

他會提供一些新商品,並且告訴我們奪心魔失蹤了。
【備注】此支線與鋼鐵衛士工坊的支線重合,可以同時完成。

此外,還可以前往工坊南面的“水女王之家”,參加葬禮並了解死去的成員。

對話後可以接下任務,尋找他們口中的“巨獸”。

潛入工坊內的途徑有三:
①從南面岸邊跳進區域內,找個門開鎖(容易被衛士發現)。
②大搖大擺一路用敲門術進入室內(只需要躲開衛士)。
③下圖位置,變霧進入,建議開回合模式。

進入後可以看到兩名敵人,可以無視他們直接從上方通過。
內部的NPC並不會敵對。

靠近人群後觸發劇情,原來貢德信徒們也是被戈塔什以人質要挾,不眠不休進行工作的。

此外,他們戴著的項圈還會受到監督水晶的控制。
【備注】一旦開始戰鬥,就需要留意監督者們手中的水晶,觸發後會導致囚犯們死亡。

之後可以通過檢定拿到一份水晶,並能夠隨意走動。

在內部獲得人質們的相關訊息後,可以前往地下打探情報。
需要注意的是,地下為禁區,被發現後會引起戰鬥,導致全城的鋼鐵衛士都轉為敵對。

往下的途徑有兩種,一是乘坐電梯(有反隱,不推薦),二是從安全室走樓梯下去,開啟回合模式拿到下圖示記的資料。

如果只是想完成侏儒們的爆破任務,大可以直接一路殺進去安放炸彈。
守著控制面板的泰坦會掉落傳奇長弓。

如果選擇幫助信徒們,則需要離開工坊,在港口另一側開鎖進入“弗萊姆貨運”。
清理敵人後挪開箱子,從活板門進入下層。

在下層遇到研發員紅錘,他製造的潛水艇其實就是“巨獸”。
選擇直接將他帶走可以完成部分任務,但無法前往囚牢。

暫時放過紅錘即可前往鐵王座囚牢,途中會接到戈塔什的通訊。
【重要分支注意】
①一旦選擇闖入囚牢,戈塔什的相關勢力會直接與玩家敵對。
②如果在觸發任務前先幹掉了戈塔什,紅錘會直接乘坐潛水艇離開,無法前往囚牢。

進入囚牢後可以聽到奧米倫(幽暗地域奪心魔)的呼喚,得知高公爵也被關押在此地。

本區域內限時6回合,建議全員喝下速度之油。
拉下門旁的控制杆即可開門救人,魚人血量不高,如果無法遠程秒殺就定住它們。

下圖是囚牢的地圖與相關人員位置:
①人質們(樓梯旁的除外)
②高公爵
③奪心魔
④一些寶箱

成功救人離開後,上岸時會被潮湧勢力包圍,讓我們交出紅錘。

將紅錘交出即可避免戰鬥,並獲得一件裝備。
【備注】如果選擇進行戰鬥,開啟了“非致命攻擊”會導致紅錘“被帶走”,且還會與潮湧勢力敵對。

此任務也和威爾的夥伴任務相關聯,分支表現為以下兩種方式:
①參加授爵典禮後,在未經過長休(見米佐拉)的前提下進入鋼鐵王座。
②參加授爵典禮後,長休時見到米佐拉,並讓威爾接受她的提議。

米佐拉的提議為“保住高公爵的性命,但威爾的靈魂歸她所有”。

如果選擇救下高公爵,在進入鋼鐵王座時他會是活著的(可被救出)。
反之,拒絕後則只能帶走他的屍體,且無法復活。
【備注】值得一提的是,帶走高公爵的屍體後,也能用死靈術問出一些相關訊息。

如果高公爵得以存活,玩家可以通過對話讓君主也“順便”保護他,從而讓他加入營地,了解到對應危機的“另一種辦法”。

此外,他也會和威爾達成和解,更能在最終戰裡協助我們。

在答應米佐拉的提案後,她也會留在營地,通過選擇“需要一些東西進行回報”後通過判定讓她在最終戰協助我們。

綜上所述,筆者推薦此任務的完成路線如下:
①幽暗地域協助蕈人王
②復仇之爐救侏儒
③利文頓找到侏儒接任務
④參加授爵儀式
⑤橋頭同米佐拉對話
⑥鋼鐵衛士工坊查人質
⑦紅錘和水女王二選一(選紅錘則不要參加葬禮)
⑧潛入鋼鐵王座,並帶回高公爵屍體(比讓他自己跑更方便)
⑨長休後答應米佐拉提案
⑩完成後續的侏儒、紅錘或水女王支線。
有趣的是,在拿到高公爵屍體後讓米佐拉將他復活,主線“召集盟友”的任務顯示會出現Bug——徘徊在生死邊緣的高公爵。

調查謀殺案
進入利文頓的“慈愛神殿”,與飛象偵探對話後找到揚尼斯姐妹觸發此任務。
目標是尋求羅根神父被害的真相。

在一旁的醫務室找到羅根神父的遺體,使用死靈術即可得知神殿下方有密道。

另一方面,在宿舍調查神父的箱子也能獲得一些訊息。

前往神殿後方的墓地,把布裡格的屍體挖出來用死靈術也能獲得訊息。

之後,在神殿廚房找到活板門向下。

進入密道的方式有兩種,一是按下牆壁上的雕文開關(左右各一)。

二是從缺口處跳過去。

之後與變形怪戰鬥,顯然這件事也奧林也脫不了乾系。
【備注】在地上的屍體裡可以找到“小醜的軀幹”和“雕花鑰匙10”。

利用“雕花鑰匙10”打開“弗雷戈招待所”頂層的書櫃,並在桌上找到證據。
【備注】此部分與支線任務“尋找圖書館員”相互重合。

前往“夏芮絲的愛撫”,在二樓找到飛象偵探並擺出證據即可完成任務。
飛象會提議讓我們到城裡找他的助手,並給了我們一張通行證。

在柏德之門的下城區,前往“精靈之歌酒館”後在廚房找到大廚羅維爾。

對話後可以讓他留意意圖謀害他的人,也能接到支線任務“清理老鼠”。

順著樓梯就能看到鼠群,老鼠的血量只有1點,範圍施法就能搞定。
幹掉鼠群後可以在地面上撿到戒指。

此任務也能連帶著做完支線“君主的舊藏身點”,這裡順便提一下。
在下圖缺口內的房間按下按鈕,打開暗門。

進入大廳後會觸發劇情,與正好找到此地的吉斯洋基審判官交戰。

需要注意的是維持兩個傳送門的“門主”,每回合都會召喚一個新敵人。

之後按下內部雕像旁的按鈕,進入藏身點可以了解君主的一些歷史,並獲得裝備。

在下城區,跟隨我們之前獲得的名單可以找到弗朗克的遺體,需要破門。

一旁也能找到一些檔案。
【備注】柏德之門的住宅門口牆上通常都有個郵箱,建議多看看,通常都有一些屋主的相關線索。

使用死靈術可以獲得凶手的一些特徵。

之後在下城區的紅酒會上找到科拉,建議盡量在2~3個長休前。

通過醫藥判定得知酒裡有毒,挫敗紅衣矮人的計劃後會直接進入戰鬥。

敵人有幾只變形怪協助,幹掉他後即可獲得幾名受害人的斷手。
之後可以向治安官助手匯報,也可以利用這些斷手進入巴爾的神殿。

巴爾集會點
此任務銜接在支線任務“調查謀殺案”之後。
如果玩家未完成該任務,則需要自行從謀殺名單中選擇一名幹掉,並帶走他/她的手掌。

進入墓碑商店,拿走下圖牆上的畫作並按下開關。

進入地下區域,沿著火把走就行,下面有爆炸陷阱。

在入口處同守衛交談,如果身上未攜帶受害人的手掌,只能獻上“一些別的”才能進入。
完成宮殿內的流程後守衛會消失。

進入宮殿,謁見巴爾的忠實信徒——沙洛佛克。
可以通過對話了解關於巴爾信徒的一些歷史,也能得知奧林其實是他的孫女。

如果選擇接受評判,沙洛佛克會選擇一隻手掌使用死靈術,如果此人並非玩家所殺,則需要通過欺瞞判定才能完成評判流程。

評判時是相對較好的戰鬥時點,可以讓隊友在對話前移動至左右兩側高地。
沙洛佛克的屬性如下,在幹掉他前擊敗隨從們會讓他獲得增益,需要注意。

幹掉他後可以獲得一些裝備,也能拿到進入巴爾神殿所需的物品。
之後也能正常完成宮殿內的其它流程。

通過評判後前往側殿,沙洛佛克會讓玩家幹掉此前遇到的飛象偵探,以重生為巴爾的褻瀆刺客。
這裡是最後能夠選擇戰鬥分支的時點,但周圍有多名敵人,因此建議還是在此前對話的時候搞定。

完成戰鬥或是在主殿幹掉沙洛佛克後,也能前往側殿救出飛象偵探。
他會向我們表示感激,此後城市衛士勢力會在最終戰裡協助我方。
【備注】完成“調查謀殺案”後也能在精靈之歌酒館二樓找到鐵手(如果在該支線中沒完成此流程),對話後才能觸發飛象警探所說的“到下城區告訴鐵手”。

可疑的玩具
進入利文頓後,可以看到一名工匠在和難民爭吵。
建議先替工匠解決,給難民點小錢是不損失好感度的簡單方法。
【備注】也可以先“和負責人聊聊”,進入房屋完成任務的前半部分。

在二樓書架拿到鑰匙後,打開一樓大房間桌子下的暗門,進入地下室。

地下室陷阱無數,強烈建議用傳送門或飛行直接抵達另一側。

拿到桌上和箱子裡的證據後,返回並與工匠對峙。

畢竟我們現在還沒有證據,他自然是有恃無恐。
前往附近的物資營地,與隊長交談後通過檢定進入裡面尋找。

靠近板條箱後通過檢定,解除陷阱即可完成調查。
【備注】檢定的觸發略為嚴格,在察覺到有陷阱前打開會觸發大爆炸。

再次返回工匠處,對話得知工匠也是受人威脅。
之後的任務需要進入城內才能完成。

進入下城區後,跟隨指引前往煙火店,在老闆處可以觸發對話,獲得通往二樓的許可。

二樓也就能夠賣一些稀奇玩意,想要上三樓只能隱形或者硬闖。

下圖是煙火店的地下室,鑰匙在老闆身上。

挪開下圖牆邊的箱子後拉動控制杆,可以獲得許多煙粉桶。

三樓的入口共三個。
一是下圖的樓頂,二是從二樓靠外的門往上飛,三是直接硬闖。

觸發戰鬥後整棟樓的NPC都會轉為敵對,完成戰鬥後即可完成任務。
【備注】開打前先關好門窗,以免被巡邏的焰拳看到。

尋找小醜德裡波斯
進入利文頓的馬戲團,進入前會有一個簡單的檢定(或賄賂)。
在觸發任務前,建議將馬戲團裡的商人都對話一遍,觸發任務後有些商店會關門。

石像鬼夫婦出售一些“石頭”相關的物品、法術,也能在營地建一個主角石雕。

位移獸會打破籠子,用動物交談後可以破壞鎖頭,避免之後的戰鬥。

“大紅”則是通過動物對話,給予它食物即可避免戰鬥。
此外,還能在樹精處攜帶好感度高的夥伴觸發對話,通過檢定以購買木乃伊的商品。

之後靠近在舞台上表演的小醜,無論如何都會進入戰鬥。
除了被籠子關起來的兩頭怪物外,敵人只有四個,這裡就不再說明。

之後與團長盧克修斯對話,她會讓我們協助她尋找失蹤的小醜。

當然,被邪教徒綁架的德裡波斯自然是早已死去,在神殿的地下通道可以找到“小醜軀幹”。

馬戲團內的商人處可以直接偷走“小醜斷手”。
之後的任務需要進入城內完成。

小醜德裡波斯(補充部分)
從下水道的“巴爾神殿”傳送點觸發,在一堆屍體裡找到小醜的頭顱。

下城區的“雨林之家”地下室裡拿到一份。


同是下城區,“雨林之家”右上方的“拉韋爾尼卡之家”地下室。


梨木之家的地下室。


石化蜥蜴之門附近的屋子裡。

下圖是除利文頓外各相關地點的地圖指引(紅點位置)。


找到所有斷肢後,讓最初接受任務的角色拿著所有的斷肢返回馬戲團對話即可。
【備注】獎勵裝備可以直接從NPC上偷取。

尋找丟失的信件
進入利文頓的“劍灣信使公會”,對話後接下尋找信鴿的任務。

從“慈愛神殿”的廚房側門出去,利用下圖藤蔓爬到房頂。

在屋頂的下圖位置可以找到信件,在中央的翼貓窩裡可以拿到另外的信件。
把貓趕走可以拿到額外的戒指。

返回後交付信件,就算打開了信件並威脅他也只能拿到額外的300金錢。
【備注】會長身後有進入飛龍要塞的通行證。

此外,如果在第一章通過動物對話,將“撓撓”帶回了營地,在屋外可以觸發一個小事件。
將惡人趕走可以獲得撓撓的肯定,它會繼續待在營地裡。

信使公會後方的角落裡有備用鑰匙,利用它可以從側門抵達上方查看各種文獻與信件。

協助地下勢力
從利文頓的西南面海灘觸發,會途徑一片陷阱區。
解除通風口需要通過DC30的判定,地面也有許多爆炸陷阱,建議直接飛過去。

抵達山洞入口處會遇到石頭領主的手下,反正也說不出啥,無視他就好。
洞內也有一些陷阱,需要注意。

穿過洞穴後遇到石頭領主與九指手下正在對峙,必須選擇站隊(否則就是對付兩方勢力)。
【備注】九指是柏德之門的本土勢力,基本可以看作“盜賊公會”,石頭領主則是信奉至上真神的新興勢力,目標是取代九指。

完成戰鬥後,可以在石頭領主的船上找到日誌和兩份幼蟲。

解除一旁洞穴裡的箱子陷阱後也能獲得裝備,深入洞穴則可以找到一些檔案。
此後的任務需要進城後才能推進。
【備注】在“夏芮絲的愛撫”後門旁也能打聽到一些傳聞。

之後,從“鋼鐵衛士鑄造廠”北面的小公園裡開鎖進入“禁區”,可以直接抵達明斯克的所在地,無需再到下水道尋找。

進入禁區(園丁地下室)後,在房間左右兩側踩著開關即可打開密道,進入後會觸發劇情。

得知散塔林會背叛了九指,投靠了真神勢力並準備偷襲他們。

在劇情中通過DC25的感知檢定即可躲開明斯克的察覺,可以準備先手偷襲。
【備注】別忘了先潛行躲避巡邏過來的敵人。

明斯克的屬性如下,建議開啟“非致命攻擊”以避免將他幹掉,畢竟我們可以利用遺物的力量保護他。
【備注】以防萬一還有玩家不知道,在大多數情況下,只有武器與徒手攻擊才能觸發此效果,法術、戲法等仍會致命。

完成戰鬥後說服君主,通過檢定以將明斯克納入麾下。
【備注】從散塔林領隊的身上可以找到清願屋的部分失竊資金,以供完成那邊的支線任務。

和明斯克一起找到他的“夥伴”後即可讓他隨行。
他與賈希拉都會在最終戰裡協助我們,也能在營地找到他。

此外,在密室與下圖示記的開關互動即可前往下水道。

反之,如果是從下水道而非園丁地下室進入,則需要操控下圖的閥門開關。
從左至右的四個開關分別為“放水”、“水閥”、“蒸汽閥”和“緊急開關”。
開啟閥門後,閥門會獲得“滿載”的Buff,因為蒸汽閥的滿載速度較快,錯開兩個閥門的開啟時間即可搞定。
【備注】如果不行,也可以嘗試使用緊急停止來達到維持“完美水準”,不過還是從園丁地下室走更方便。

在明斯克的藏身處得知散塔林會的叛變後,返回九指那邊就能觸發劇情戰。

將襲來的散塔林敵人幹掉就能完成支線“協助地下勢力”。
此後九指和她的下屬也會在最終戰協助我們。

尋找“圖書館員”
進入“夏芮絲的愛撫”後,與媽媽桑對話後得知一名頭牌失蹤了。

前往招待所,在二樓打開下圖示記的箱子,拿到信件。

之後爬梯子上閣樓,使用“花型鑰匙10”即可打開衣櫃進入隔間。
【備注】鑰匙的獲取請參考本攻略的支線“尋找小醜德裡波斯”。


閱讀資料後拾取“染血的羊皮紙”,獲得巴爾神殿的進入方式。
【備注】此檔案也是支線任務“調查謀殺案”的重要道具之一。

靠近密室的床鋪後,通過察覺檢定拉出床下的屍體,找到費蓊。
可以利用死靈術得知她的兒子為了進入巴爾神殿將她幹掉了,還能得知他的下一個目標所在地。
之後的任務需要進入城內才能完成。

高階豎琴手
進入飛龍要塞前的武器店“丹瑟隆的飛斧”,與店長對話後即可觸發任務。
此任務的必須條件如下:
①第二章,進入終焉光芒旅店,未與賈希拉敵對且喝下了她的“自白酒”。
②第二章,成功讓賈希拉加入隊伍(旅店毀滅也可完成)。

對話後獲得鑰匙,打開一旁的門並前往下方。

靠近豎琴手們後觸發對話,對話中發現傑拉杜斯似乎有些緊張。

原來除了傑拉杜斯以外的豎琴手均為奧林派來的變形怪,完成戰鬥後繼續對話。
如果此時賈希拉不在隊伍裡,需要返回營地並和她對話才能推進任務。

接下來的“尋找明斯克”部分需要在進城後才能完成。

進入柏德之門的下城區後,在西南面靠近河灣的位置找到九指營地。
如果此前在支線任務“協助地下勢力”中幫助了九指成員,這裡可以無需檢定直接進入。

營地裡基本沒什麽可以調查的,徑直前往九指的辦公室,在床邊桌上找到伏擊石頭領主(也就是明斯克)的計劃。

同九指基恩對話後觸發劇情,如果此前玩家一直在與“至上真神”作對,這裡她會歡迎我們的到來(反之則會敵對)。

據她所稱,她和豎琴手賈希拉有過一段交情,如果此前已讓賈希拉加入隊伍,可以將她帶來觸發劇情。

如果此前已經找到了那份檔案,那麽賈希拉來不來都沒差,九指只是想告訴賈希拉不要嘗試去找明斯克。

前往伏擊地點“清願屋”,直接進門就行。

與閒著的總管對話後,可以通過檢定拿到通行證。
沒有通行證的話是無法正常向下進入寶庫的。

另一種拿到通行證的方法是前往二樓,進入“首席辦事員”的辦公室。
如果被警衛發現,他們會積極使用一旁的警報器。
優先解除警報器可以“無聲”幹掉他們。

另一種不見血的方法需要使用飛行術和變化術。
在清願屋門外使用飛往樓頂。

前往施工中的陽台,在下圖位置使用變化術鑽進去就是辦事官的房間。

除了通行證外還能拿到一些文獻資料,拿到後原路返回即可。

使用通行證向下,通過關卡後進入寶庫。
【備注】也可以從港口方向直接開門進來,但難度比上述兩個都要高所以不推薦。

強行闖關鐵門容易觸發陷阱,大門關閉並噴出毒氣,左側櫃台旁的按鈕可以解除。

寶庫內有一些簡單的保險箱,碰到法陣會直接傳送回走廊,使用飛行術即可避開。

打開內門的密碼在二樓的另一個房間裡,這裡直接按順序踩開關即可。

進入隔壁區域後觸發劇情,正好碰上伏擊明斯克的場面。
但顯然寶箱怪是擋不住明斯克的。

值得一提的是,此處就算是賈希拉在隊時觸發劇情,明斯克也不會轉為友好。

原因自然是受奧林控制的變形怪化作了賈希拉的樣子,明斯克自然對她深信不疑。

明斯克離開後進入戰鬥,需要注意的是,區域內有8名隱形的“巴爾之鞭”,分散在大廳周圍,且都附上了庇護術。

完成戰鬥後同拉凱斯交談,可以接下尋回金幣的任務。

接下任務後他會轉為友好關係,可以在區域內撬開各個保險箱(DC30)。

再次返回九指營地,她會表示讓我們不要再次插手,不過也獲得了進入下水道的許可。
此任務的後續部分更新在支線任務“協助地下勢力”的部分裡,請移步至相關頁面查看。

納貝爾的表演
進入飛龍要塞前的“小卡行裝”,與納貝爾對話後他會展現一系列的“表演”。

看完所有職業的“表演”後他會贈與我們一個垃圾護符,不過表演還是挺樂嗬的。

霍慈的烈酒
在“夏芮絲的愛撫”吧台與霍利根對話,她會提示她有一份“超烈”的新酒。

接過酒杯並喝下後會獲得Buff,之後霍利根也會出售這種烈酒和一個護符。

氣巨靈的傳奇裝備
在馬戲團可以找到“抽獎”的氣巨靈,他毫無疑問正在作弊。

使用偷竊將它身上的戒指拿走,再次轉動即可獲得頭獎。

被傳送到敵對區域,抵達終點並打開寶箱即可獲得傳奇裝備

新生奪心魔
在地點“廢棄磨坊”撬鎖進入地下室,可以看到沉睡的新生奪心魔。

聽從君主的建議偷襲它可以獲得幼蟲,叫醒並協助它也能獲得幼蟲。
【備注】新鮮屍體可以選用支線“調查謀殺案”中遇到的那些,協助後再幹掉它可以獲得兩份幼蟲。


18.區域總覽 - 下城區(東部)
紅色標記 - 區域連接點
①下水道
②焰拳監獄
③九指營地
④君主藏身處
⑤巴爾裁判所
⑥吸血鬼大宅(城牆上)
⑦戈塔什舊藏身點
藍色標記 - 任務相關
①小醜肢體
②秘術師卡裡翁
③木乃伊線索
④可疑的玩具
⑤希望之邸
⑥鬼婆互助會
⑦尋找女兒
⑧調查謀殺案
⑨羅蘭的雜物店(死靈書、蓋爾書、羅蘭任務)
綠色標記 - 事件與NPC
①聖所地下室(偷貢品)
②笑話比賽
③打造棺材
④復活哥哥
⑤魚人遭遇戰

19.區域總覽 - 下城區(西部)
紅色標記 - 區域連接點
①下水道
②園丁密室
③鋼鐵王座
④金庫
⑤鬼婆藏身地
⑥莎爾神殿
⑦鋼鐵衛士工廠深處
藍色標記 - 任務相關
①拯救吟遊詩人
②拯救藝術家
③哀傷之邸
④尋回被盜的金幣(金庫內)
⑤小醜肢體
⑦找到“巨獸”
綠色標記 - 事件與NPC
①請願屋商店
②血液炸彈(爆炸之血)
③巴爾信徒遭遇戰
④九指的物資

死靈之書/重鑄王冠
此部分銜接第一章的支線任務“閱讀死靈之書”或“摧毀死靈之書”。
在下城區的魔法雜貨鋪一樓找到書商,對話後得知此處的珍貴書籍列表。
【備注】在支線任務“木乃伊領主”部分裡也能獲得死靈書的相關資料。

在雜貨鋪二樓進入左側房間,拉動書架上的書即可打開傳送門。

在雜貨店地窖裡,需要進入特定的門,並解除機關才能打開寶庫。
死靈之書的相關文獻路徑為“銀手→塑能→願望”。
蓋爾的耐色瑞爾資料則是“銀手→防護→白銀”。

閱讀相關書籍後打開死靈之書,通過檢定即可完成閱讀。

將對應書籍交給蓋爾閱讀,蓋爾即可獲得有關耐色瑞爾王冠的知識。

他會提議讓我們奪回三塊耐色石,並在最後重鑄王冠獲得神力。
這也是結局的一種方式。

反鬼婆互助小組
進入下城區後,可以在各個公告牌上看到“反鬼婆互助小組”的廣告。

此外,因為鬼婆任務與尋人任務相重合,可以先到焰拳營地接下“尋找女兒”的支線任務。

前往互助小組的活動地點,發現人去樓空。
查看桌面上的檔案即可得知新地點。

進入新地點後觸發劇情,如果在第一章完成了支線任務“拯救梅琳娜”,這裡可以輕鬆取得信任。

梅琳娜似乎又被鬼婆給襲擊了,這次她遭到了詛咒。
在房屋內可以看到能夠轉移位置的“詛咒娃娃”,切勿攻擊它們,會使梅琳娜受傷。

使用卷軸或牧師的法術“解除詛咒”即可搞定,之後會立即進入戰鬥。

敵人為化身龍裔的紅帽子,幹掉他後梅琳娜會給一些獎勵。

需要注意的是,一樓牆上的保險箱內有後續任務的重要線索——鬼婆災禍配方。

同梅琳娜交談後得知鬼婆帶走的女孩就是那名失蹤女孩。

前往“紅臉美人魚”,同店主格雷斯利船長對話後可以以另一種方式結束尋人任務——將委託人幹掉。
【備注】這其實是鬼婆的陷阱。

無視船長,從一樓吧台旁的門進入地下室。

地下室的標記牆面也是幻影,直接走進去就行。

可以在隔壁區域遭遇船長和一眾受控人員。
建議不要引發戰鬥,畢竟船長也是被控制的,且沒帶面具,可以通過幹掉鬼婆來恢復神智。

開門進入下個區域後,破壞白色蘑菇讓鬼婆現身。

鬼婆的屬性沒有太大變化,唯一的不同就是需要先幹掉白蘑菇才能對她造成傷害。

途中她還會將外面的受控人員召喚進來,無視船長將來有可能她定身就行,其餘的都可以解決。

在幹掉鬼婆前,別忘了先朝她投擲“鬼婆災禍”,讓她把孩子吐出來。

完成戰鬥後即可將孩子送回。

如果在戰鬥中沒有擊殺船長,她會向我們表示感激,便於之後開展活動。

返回梅琳娜處可以獲得擊殺鬼婆的獎勵。

跟隨指引找到女孩的母親也能獲得傳奇裝備獎勵。

木乃伊領主
在下城區的南面可以找到沒有門的大宅,下圖是入口之一(需要口令)。

推薦的入口是二樓的陽台,可以直接用敲門術,缺點是進去後需要過一個檢定。

下圖是大宅旁的岸邊,從標記位置可以霧化潛入地下室。

大宅的所有者是一名“秘術師”。
如果玩家在第一章拿到了死靈書(支線“探索地窖”),他會表示友好,並協助我們破譯死靈書。

給錢就行,1500並不算貴。
關於死靈書的破譯詳情請參照本攻略的魔法雜貨鋪部分(死靈書/深水城法師)。

建議不要和它戰鬥,它的死靈術威脅較大,且在找到心臟前無法殺死它。

接下它的任務後開始尋找目標,在下城區的入口附近找到“古怪的叫花子”即可得知詳情。

在港口南部找到“獨眼”的房間,打開房間內的衣櫃就能找到斯朗博。

對話後斯朗博會尋求我們的協助,可以直接將它幹掉並帶回去交付,也可以聽從它的建議,先在下水道尋找相關訊息。

其實木乃伊的心臟就在斯朗博身體裡,破壞心臟需要先丟在地上後,按下“Ctrl鍵”攻擊瓶子。

不取出木乃伊的心臟,保持原樣將斯朗博的屍體帶給木乃伊即可獲得左側的“驅散火炬”獎勵。
破壞心臟並幹掉木乃伊則獲得右側的紫色裝備,之後打開木乃伊身後的箱子獲得另一把。

此外,斯朗博所在的屋子很有可能是戈塔什的藏身點之一,從陽台的活板門下去後,可以射擊拉杆啟動機關。

隱藏區域裡可以拿到戈塔什的保險庫鑰匙。

根據清願屋的名單來看,鑰匙的所有者正是戈塔什本人。

此外,斯朗博所在的屋子很有可能是戈塔什的藏身點之一,從陽台的活板門下去後,可以射擊拉杆啟動機關。

隱藏區域裡可以拿到戈塔什的保險庫鑰匙。

根據清願屋的名單來看,鑰匙的所有者正是戈塔什本人。

前往下城區下水道,在傳送點“底城廢墟”處走到最裡側的出口,進入古代密室。

在古代密室裡可以看到許多箱子,不過打開任意一個都會讓亡靈們醒來,並發起襲擊。
完成戰鬥後找到下圖位置(大堆寶箱左側牆面),解鎖或砸開石牆後,在裡面找到木乃伊的兩個罐子。

不過心臟並不在這裡,從周圍的文獻也能得知心臟被藏在斯朗博的身體裡,這也是木乃伊想找回斯朗博的原因。

之後順著梯子離開或解鎖進來的門都行,最終都是抵達“底城廢墟”入口附近。
順梯子離開後要使用光亮(或黑暗視覺)找到控制杆開門。

如果此前已經找到了斯朗博,他可能會在街上遊蕩。
通常能在木乃伊所在的屋子前找到他,在讀過古代密室裡的書籍後,可以在不殺他的前提下拿到心臟罐子。

在不殺斯朗博且拿到罐子的前提下擊敗木乃伊後,可以從斯朗博處獲得裝備獎勵。

阻止刊發
進入下城區的“博得之口”,可以在裡面找到許多報社的相關資料。

與總編埃塔瓦德對話後會被驅離此區域。
總編表示我們的“惡行”將會在明天登報,顯然他是戈塔什的忠實擁護者。

此後,建議從側面一路跳到樓頂。

在樓頂找到下圖的路障,破壞後即可進入向下的升降梯內。

地下有兩名鋼鐵守衛,帶好閃光彈就能輕鬆解決它們。
【備注】如果沒有閃光彈,從盡頭房間的牆縫穿過去也能繞過鐵門。

進入印刷區域,可以看到區域中央的超大印刷機。

同印刷機對話,如果此前在第二章放出了月光提燈裡的妖精,這裡它會主動提出幫忙。

在下圖的垃圾桶裡找到目標模板,並將區域內的三個負面模板收走即可完成任務。

希望之邸
此任務與支線任務“拉斐爾的提案”相互關聯。
觸發任務後可以在利文頓打聽到下城區的“魔鬼的小費”店主知曉希望之邸的位置。

前往下城區城牆北面的“魔鬼的小費”,沿右側樓梯上樓。

在二層入口可以看到“饑渴護衛”,如果不將它解除,只能通過回合模式,或是從建築外的二樓陽台撬鎖進入。
解決方法倒是比較簡單——塞一瓶水或者酒給它(營地補給物品,通常在補給背包裡能找到)。

進門後可以看到地上的鮮血法陣。
觸發法陣需要在特定位置擺放對應的物品,所需的物品在下圖示記的三個箱子裡能夠拿到。

所需的物品為“瑪門的錢幣”、“鑽石”、“頭骨”、“地獄石蛋”和“焚香”。

除了在店主的房間裡搜尋,也可以通過和店主交易、盜竊等途徑獲得儀式用品。
【備注】從店主處還能獲得儀式用的文獻,物品也是直接打包好的,遊說的遺物是“裝備者力量變為23”的手套。

完成後可以選擇先進入傳送陣,探索拉斐爾的希望之邸。
只要不在希望宅邸偷東西被抓,或是拿走俄爾甫斯之錘都不會影響拉斐爾的支線。

進入希望之邸後,可以在進門前遇到名為“希望”的靈體。
希望想讓我們利用俄爾甫斯之錘解除她的束縛(支線任務“解救希望”)。
對話結束後可以拿到“負債者偽裝”,身著此服裝時不會與宅邸內的人員敵對。

下圖為希望之邸的地圖。
①努巴爾丁
②俄爾甫斯之錘
③魅魔、拉斐爾的寢室(連線為岔路)
④寶庫
⑤監獄入口
⑥監獄通道、外部崖壁

與努爾巴丁可以得知戈塔什此前也潛入過希望之邸,並偷走了拉斐爾保存著的耐色瑞爾王冠。

從外部陽台可以利用跳躍潛入拉斐爾的寢室。
【備注】下圖的標記點是通往監獄的通道之一,拿到錘子後建議從此處前往監獄。

寶庫位置如下,需要在按下寶石後通過兩個判定。

進入拉斐爾的寢室後會遇到他的專屬魅魔——哈勒普。
哈勒普會嘗試模仿玩家的身體,在一段香豔場景後告訴玩家解鎖錘子的指令位置。
【備注】拒絕他/她的邀約會進入戰鬥,全程同意並判定失敗也不會有任何明面上的損失。

按下畫像下方的按鈕即可拿到拉斐爾的筆記,遠處光幕旁有操縱杆可以解除。

之後進入檔案室,同保管員交談時可以通過“偵測思想”偽裝訪客。
不過即使偽裝成訪客也沒什麽大用,依舊不能隨意拿走裡面的物品。

檔案室內有價值的除了錘子外就是兩側的裝備。
項鏈是體質23,手套是力量23,兩者下方都有壓板警報器,需要先感知到並解除。

偷竊藏品時被發現和拿走錘子是同樣的結果——拉斐爾返回,之後不得不與拉斐爾交戰。
如果不想與拉斐爾交戰,只想拿兩件裝備的話建議讓一人與保管員交談,另一人潛行解除壓板後拿到物品(開啟回合模式)。
【備注】宅邸內的絕大部分NPC都有反隱,保管員會緊跟檔案室裡最近的玩家。

下文是以拿到錘子,解救希望並擊敗拉斐爾的流程,不拿錘子的流程請參照支線任務“拉斐爾的提案”後續部分。
【備注】建議隊伍裡至少有一名能夠解除石化的角色,且背包裡有至少2瓶解除石化的“石化蜥蜴油”

拿到錘子後偽裝會被強制解除,就算之前多拿了幾套裝裝,穿上也會被強制解除。

開門出去後會觸發警報,建議開啟回合模式,潛行進入一旁的拉斐爾寢室,沿崖壁進入監獄通道。
也可以打開右側大門,從中部一路殺到另一側的監獄入口。
【備注】不想戰鬥的話,需要在保持隱形的情況下潛行通過,且回合結束時不能停留在敵方視線內。

滾著的地獄法球狀態如下,被擊中或是踏上烈焰都會受到超高傷害。

進入監獄後,需要擊敗周邊的敵人後將希望救出。
最需要注意的自然是眼魔,其它敵人強度倒是不高。
【備注】在戰鬥途中也能打破水晶,用俄爾甫斯之錘攻擊會造成額外傷害。

之後希望會以隨從的形式入隊,一同返回入口附近找到拉斐爾。

遇到拉斐爾後同他對話,如果此前在莎爾試煉場未與惡魔尤格戰鬥,這裡可以通過遊說讓他加入我方。

拉斐爾的屬性如下,可以通過破壞四周發綠光的魂柱給他上DeBuff。
需要注意的是,四個魂柱都被破壞後他反而會獲得強化。

戰鬥持續3~4個回合後拉斐爾會進行變身,變身後的他在擊殺部門時會獲得強化。
不過他終究是惡魔之身,使用善惡防護或怪物定身等控制技就能幹掉他。

完成戰鬥的同時也完成了支線任務“解救希望”和“拉斐爾的提案”,獲得希望給的傳奇裝備。
同時也會獲得希望的協助,她會在最終戰時協助我們(任務“召集盟友”)。

返回後也會接到君主的通訊,無論作何發言都會留下一個疙瘩,不過只要不去星界就不會觸發吉斯洋基人的任務。
【備注】走之前別忘了拿拉斐爾的護甲。

巨龍安蘇(營救高公爵)
此任務需要先完成支線任務“鐵手侏儒的復仇”的救人部分。
無論高公爵是死是活,我們都能獲得關於“柏德之門的守護者”安蘇的相關訊息。

因為在完成前置任務後必然與戈塔什敵對,玩家可以從關卡南部的傳送點出發,從橋頭處用傳送門前往崖壁,反向從監獄缺口進入監獄(詳見本攻略的“召集盟友(1)”。
也可以先將戈塔什幹掉後,大搖大擺進入監獄。
進入監獄後在下圖示記位置找到兩個“龍頭火炬”,對它們造成閃電傷害即可開門。
【備注】此操作的提示文獻可以與活著的高公爵交談後獲得(需要答應米佐拉提案)。

謁見巨龍需要通過博德安的四個試煉。
勇氣之間——每回合刷新敵人,撐過4個回合併幹掉敵人即可。

正義之間——對下圖示記的畫作使用解咒,並放置在箭頭指向的台座上。
查看周圍的畫作可以得知男人行竊是為了行善,且審判官因受賄而量刑過重。

隊伍中如果有威爾在,與他對話可以獲得一些提示。

策略之間——以進門時的方向為前方,根據下文提示操作白棋,在三步內將死黑棋即可完成。

隊伍中若有蓋爾在,深諳三龍棋(國際象棋)的他會給出指引。

根據提示進行操作,或是點擊任意黑棋就能看到與提示對應的操作。

最後的洞察之間從下圖方向直接走過去。

洞察之間——使用“怪物定身術”將飛著的書籍定住,查看它們並找出背叛和平理念的作者。

隊伍中如果有威爾在,與他對話可以獲得一些提示。
根據提示幹掉“蘇爾托”即可完成,進入安蘇所在的房間。

安蘇其實早已死去,但它的靈魂仍在此處徘徊,靠近後觸發對話。

得知原來我們的盟友“君主”其實正是柏德之門的創始人——博德安。

之後進入安蘇戰,下圖為“博得之心”安蘇的屬性。

戰勝後可以獲得傳奇裝備“博德安的巨人殺手”,拿起後方台座上的“博德安之盔”後可以離開。

離開前同博德安對話,可以得知他們之間的歷史故事。

拯救藝術家(後半部分)
此任務建議在完成支線任務“木乃伊領主”後再來完成,或是在木乃伊身後的箱子裡拿走橙色的“驅散火炬”。
在下城區的西面找到“伽納斯莊園”,在門前與傭人對話後進入屋子。
在此之前,需要在第一章的散塔林會聚集地裡替“畫家”贖身。

屋子內受到死靈術的影響,各處均有”促狹鬼“在作怪。
徑直前往三樓東面找到藝術家和他的妻子。
【備注】可以直接從建築外側飛到陽台上,避免戰鬥。

區域內共有三種敵人:
①促狹鬼
②偽裝火把,攻擊破壞後變為促狹鬼。

③詛咒頭骨,有高階剛毅(50),使用解咒可以直接破壞。
通常被放在樓梯口,靠近後會使用雷鳴術將玩家擊飛下樓梯。
【備注】可以通過隱身、回合模式或跳躍方式靠近(雷鳴術有冷卻時間)。

找到奧斯卡夫婦後,得知奧斯卡在某件事後就像“被附身”一樣,家中也開始“鬧鬼”。

前往頂樓,可以從內部一路打上去,也可以用飛行術、變霧等從外部抵達頂樓陽台。
將標記畫作擺放至畫架上(合成)即可開門。
【備注】也可以直接撬鎖。

對著密室裡的詛咒畫作使用“驅散火炬”互動,隨後跟著幽靈返回奧斯卡處。

原來奧斯卡為了和前女友再見一面,不惜使用了死靈術,這些都是“附帶條件”。

可以通過各種手段勸回幽靈,不通過戰鬥就能搞定。

之後奧斯卡會表示感謝,隨他前往頂樓即可獲得他的一副畫作“柏德之門的英雄”。

20.區域總覽 - 下水道
紅色標記 - 區域連接點
①焰拳監獄
②九指辦公室書櫃
③九指公會出口
④柏德之門附近井蓋
⑤弗萊姆貨運缺口
⑥園丁密室
⑦主腦位置
⑧石化蜥蜴之門
藍色標記 - 任務相關
①救出俄爾甫斯
②協助地下勢力
③巴爾神殿入口
④木乃伊卡裡翁密室
⑤小醜肢體
⑥奧林的耐色石
⑦高階豎琴手/協助地下勢力
綠色標記 - 事件與NPC
①阿拉貝爾
②無頭骨架
③下水道閥門

1.阿斯代倫
第一章
在墜毀地找到阿斯代倫後,通常能在第2個長休時觸發他的相關劇情。
他會向關係較好的玩家坦白他的吸血鬼身份,並希望主角能讓他吸血。
此劇情總共會觸發兩次,如果兩次都選擇拒絕,他將在無法忍耐的時候將主角吸乾。
通過檢定讓他去吸動物的血就能夠避免。

之後,在第一章的茶室附近能首次遇到“吸血鬼獵人”,通過檢定可以瞞天過海,避開戰鬥。
如果選擇戰鬥,在第三章時古爾人會有所不滿。

之後是第三章,在利文頓東北面找到古爾人的營地。

對話後可以答應他們,將被擄走的孩子們救出來。

從“下城區主牆”傳送點往上,在城牆上分往北走進入阿斯代倫的“前主人”紮爾的城堡。

只要隊伍裡有阿斯代倫在場,進入城堡後就不會遭到襲擊,也能積極地觸發一些記憶與對話。

封鎖著的罪惡之門需要口令或紋章指環開啟,暫且離開尋找線索。

進入“內侍辦公室”後閱讀文獻,之後穿過假牆面找到狼人的遺體,並拿到隔壁房間的鑰匙。

進入下層的客房前要小心,裡面有吸取體力的魔法,建議開啟回合模式單人進去。

之後在房間內的衣櫃裡拿到紮克拉語詞典,繼續尋找戒指。
【備注】房間內也有一些裝備。

前往下層囚牢,通過遊說、偷竊或戰鬥從戈迪手上拿走戒指就行。

開門進入後會觸發戰鬥,建議先讓同伴們隱形。

之後從管家房間旁的升降梯往下,尋找儀式地點。

被光幕封鎖的門也是需要用指環打開的。

如果要前往下層,則需要讓上層隊友打開雙向的傳送門,或是下方角色能使用敲門術,目前因為視角顯示問題很難直接回到上方。
【備注】打開最西面的門進入下水道,傳送返回即可。

上層西面是紮爾的私人房間,可以找到許多關於邪惡儀式的文獻資料。

往北走可以看到左右兩邊的牢房,關押著阿斯代倫曾經帶回來的受害者(包括古爾族孩子們),他們在被轉化為吸血鬼衍體備份受折磨。
答應救出他們後繼續前進,雖然可以用敲門術開鎖,但門只能用紮爾的法杖打開。

前往儀式地點,同紮爾正面對峙。
選擇協助他後阿斯代倫會失去生命,通常都是選擇反抗。

之後就是和紮爾的戰鬥,他畢竟還是個吸血鬼,多用防護善惡和神聖屬性就能削弱他。
紮爾會在7回合後完成儀式,獲得強化,且阿斯代倫將永久死亡。
【備注】範圍法術可能會無傷周圍的“祭品們”,需要注意。

完成戰鬥後,將紮爾從棺材裡拉出來,做出最後的抉擇:
①幹掉紮爾,並取消這個犧牲7000名衍體的邪惡儀式。
②通過隊友的協助,讓紮爾代替阿斯代倫作為祭品,讓阿斯代倫飛升。
③阿斯代倫飛升的途中打斷他,會和阿斯代倫永久敵對。

飛升後的阿斯代倫會獲得強化。
此前的吸血特性也會轉為“吸血鬼至尊”,吸血能力獲得強化,且能夠化霧。

之後決定衍體們的生死,通過一個判定即可讓他們前往幽暗地域,並不以人類的血液為生。
摧毀法杖或是消滅囚犯均會導致古爾族人的敵對。

無論是否選擇釋放衍體,在返回時都會遇到趕來的古爾族人。
根據此前的選擇,如果放過了衍體並說出實情,他們會表示感謝,並在最終戰裡協助我們。

在故事的最後,如果阿斯代倫沒有變為奪心魔,失去了幼蟲的他會再次受太陽影響,再次回歸陰影之中。

2.影心
第一章
在序章,我們可以見到被困在倉裡的影心,從隔壁艙室找到鑰匙就能將她救出。

螺殼號墜毀後,在海灘叫醒影心即可讓她隨行。
在第一章靠近地精營地時也能獲得她持有的遺物。

第二章
進入“莎爾試煉場“後,影心會提出想要完成莎爾的試煉。
各流程相關攻略請參照本攻略的主線部分。

在莎爾的囚牢裡找到“暗夜之歌”,出現主要分歧點:
①影心幹掉“暗夜之歌”,轉為暗夜法官,失去部分感情並獲得傳奇裝備“莎爾的暗夜之矛”。
②“暗夜之歌存活”,影心失去莎爾的青睞,如果關係未達到較高水準會永久離隊。
【備注】只有在囚牢中直接救出“暗夜之歌”才能獲得傳奇裝備“塞爾涅的光明短矛”。

第三章
在進入第三章前,需要同艾琳二人對話,得知影心的身世。
前往下城區的“哀傷之邸”,進入後觸發劇情。
【備注】可以在利文頓打聽得知線索。

進入內部房間,察覺下圖示記的開關後打開暗門。

進入莎爾的神殿後作出抉擇:
①影心永久離隊,玩家獲得莎爾的一個Buff。
②進入戰鬥,將莎爾信徒盡數幹掉。

下圖為維康尼婭的屬性圖。

完成戰鬥後可以在神殿內搜刮,下圖名為“夜曲”的NPC為中立部門,可以購買一些物品。

最後,在神殿深處觸發開關並找到影心的父母,直面莎爾。

選擇拒絕後影心真正走出了莎爾的陰影,重新作為塞爾涅的信徒活下去。
在最終結局裡,影心會踏上自己的道路,傳播塞爾涅(或莎爾)的信仰。

值得一提的是,在神殿可以找到完好的“失落之鏡”,可以用玩家持有的一項知識進行交換。


3.威爾
第一章
在靠近德魯伊營地時觸發劇情,首次見到“邊境之刃”威爾。
之後可以在德魯伊營地的訓練區找到他。
在數個長休後威爾會被惡魔米佐拉轉為魔人。

第二章
完成支線任務“米佐拉的資產”,從巢穴中救出米佐拉後威爾方可存活。

第三章
在飛龍要塞後方見到米佐拉,對話後在長休時觸發重要抉擇:

①威爾交出靈魂,以此換來他的父親“高公爵”的存活。
②威爾拒絕提案,“高公爵”必然會死去(無論是否進入鋼鐵王座)。
【備注】高公爵的死活僅與此選項相關。

進入鋼鐵王座後,可以得知柏德之門的守護者“安蘇”的相關訊息:
①高公爵存活時,在營地與他對話並閱讀文獻。
②高公爵死亡時,在下城區閒逛時被顧問弗洛瑞克搭話,通過判定才能解除誤會並得知情報。

與弗洛瑞克的對話需要完成以下三個條件:
①第一章,渥金休眠地將她救出火場。
②第二章,旅店未被毀。
③第三章,飛龍關監獄救出她。

完成支線任務“巨龍安蘇”後,若高公爵存活,可以選擇威爾的最終走向。根據玩家在此處做出的選擇,威爾(和卡菈克)的結局會產生變化。
【備注】威爾與卡菈克有特殊劇情,詳見卡菈克的夥伴任務部分。

4.卡菈克
第一章
建議在召集威爾後再前去找她。
前往林地北面的河流,在下遊位置找到她,利用幼蟲的力量得知她是無辜的。

之後可以在晉升之路完成她的任務,擊敗追殺她的惡魔獵手。

返回德魯伊林地,在喝湯的附近與鐵匠對話,得知可以用地獄鐵強化她的引擎。
【備注】無論是否完成維修,卡菈克都可以使用“地獄硬幣”獲得一個強化Buff。

第二章
進入旅店後,在牛棚處可以再次找到鐵匠,用地獄鐵強化引擎。
儘管仍未解除危機,但在這之後她就不會再散發熱量了,也可以進行攻略。

第三章
在第二章的巢穴裡見到戈塔什後她會發表看法,在授爵儀式結束後帶著她去見戈塔什也會觸發對話。

一旦將戈塔什幹掉,她的復仇之旅將會結束,她的未來只剩下返回地獄,或是在人界死去這兩個選項。

在對抗主腦失敗後返回星界,她會主動提出讓她變為奪心魔,從而戰勝主腦。

轉為奪心魔是卡菈克在人界存活的唯一選擇。
除此之外要想讓她活下來,只有在選擇威爾作為起源角色的前提下攻略她,才會和獻出靈魂,並作為邊境之刃的情況下同威爾返回地獄。

5.蓋爾
第一章
首次遇到他是在墜毀區的傳送門,通過檢定將他從傳送門裡拉出來。

在第一章裡,總共會觸發兩次“吃裝備”的事件,交付任意魔法物品即可完成。
在第二次事件裡,蓋爾會感到異常,他的核心無法正常地穩定下來。

第二章
之後,在前往幽影區域(第二章)的途中會碰到魔法老頭,返回營地對話後得知密斯特拉和蓋爾的因緣。

在第二章的巢穴劇情裡,如果蓋爾在隊,他會首次提出爆破請求,同意則遊戲提前結束。

第三章
進入下城區後前往魔法雜貨店,找到耐色瑞爾典籍後即可解鎖威爾的個人線。

他表示想要奪下耐色瑞爾王冠,並作為己用讓他成神。

之後在營地裡找到魔法老頭,這次密斯特拉的口信是將王冠交給她。

在與化為耐色腦的主腦進行決戰前,蓋爾也會再次提出爆破請求。

完成主線後,蓋爾會離開我們,獨自去尋找落入水中的耐色瑞爾王冠。
如果以蓋爾作為起源角色開局,則可以看到他找到王冠後,與密斯特拉對峙的後續。

6.萊埃澤爾
第一章
首次遇到萊埃澤爾是在螺殼號上。
進入第一章後,在林地附近找到落入陷阱的她,並將她救出。

進入德魯伊林地後找到目標NPC,之後前往隘口觸發劇情。
無論選擇與之一戰,或是瞞而不報,都能獲得吉斯洋基養育間的具體位置。

前往吉斯洋基養育間,在一場失敗的“治療”後找到審判官,並同現任女王對話。

無論是否進入遺物內部前往星界,最終的結果都是與現任女王敵對,並在離開養育間後於營地見到百夫長沃斯。

第三章
得知星界中囚禁的正是“失落的王子”俄爾甫斯後,在飛龍關前打聽到俄爾甫斯之錘的相關訊息,並在下城區進入拉斐爾的希望之邸。

取得俄爾甫斯之錘後前往下水道,告知沃斯並獲得傳奇裝備。
最後,在首次與主腦的戰鬥失利後返回星界,決定是否同化俄爾甫斯,並決定由哪位角色作為奪心魔:
①俄爾甫斯死亡,萊埃澤爾會表示反對。
②俄爾甫斯存活,可在尾聲時選擇讓萊埃澤爾留下,或是追隨俄爾甫斯(若他未變為奪心魔)。
